深入理解PyQtGraph核心组件交互
前言
PyQtGraph 的强大之处在于其构建于 Qt 的 Graphics View Framework 之上。
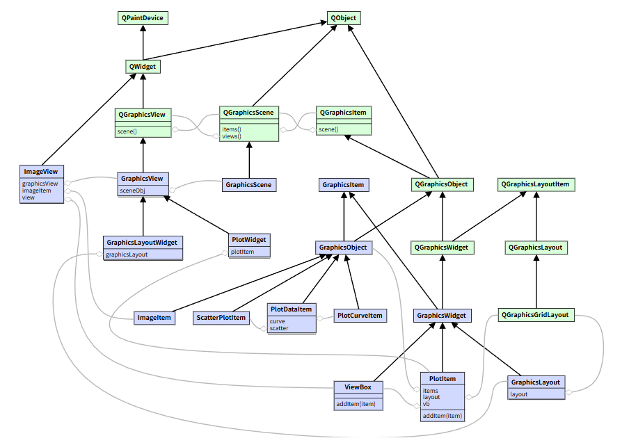
前文PyQtGraph简介提到,PyQtGraph的核心类均继承自三个Qt内置类(QGraphicsView、QGraphicsScene、QGraphicsItem),完整类图如下:

因此理解这个框架的三个核心组件------GraphicsView(视图)、GraphicsScene(场景)和 GraphicsItem(图元)------是掌握 PyQtGraph 的关键。
它们之间的关系可以用下图清晰地展示:

下面我们来详细了解一下每个组件。
核心组件详解
| 组件 | 角色比喻 | 主要职责 | 关键特性 |
|---|---|---|---|
**GraphicsView** |
观察窗口 | 提供视口(Viewport),负责将场景中的内容可视化,并处理用户的交互操作(如缩放、平移)。 | 一个场景(Scene)可以被多个 View 同时观察;提供视图变换(如缩放、旋转)功能 。 |
**GraphicsScene** |
舞台或画布 | 是一个不可见的容器,用于管理和组织所有的图形项(GraphicsItem)。它负责坐标系管理、事件派发和碰撞检测等 。 | 本身不可见,是图元的容器;管理图元的堆叠顺序和选择状态;提供高效的图元查找功能(如使用 BSP 树)。 |
**GraphicsItem** |
演员或道具 | 所有显示在场景中的图形对象的基类。代表具体可视的元素,如一条曲线、一个矩形、一段文字等 。 | 拥有自己的局部坐标系;可以处理鼠标、键盘事件;支持变换(平移、旋转、缩放);可以通过设置 ZValue 控制堆叠顺序 。 |
协同工作流程
了解了核心组件后,常见的工作流程如下:
-
创建场景 :首先创建一个
GraphicsScene作为容器。 -
创建图元 :创建各种
GraphicsItem(如曲线、矩形、文本)并添加到场景中。 -
创建视图 :创建一个
GraphicsView,并将设置好的场景设置给它。 -
显示与交互 :将
GraphicsView嵌入到应用程序的界面布局中。用户通过视图与图元交互,视图将事件(如鼠标点击)传递给场景,场景再派发给相应的图元 。
代码示例
下面的代码片段直观地展示了这三者如何协同工作,创建一个简单的图形界面:
import sys
from PyQt5.QtWidgets import QApplication, QGraphicsView, QGraphicsScene, QGraphicsRectItem
from PyQt5.QtCore import Qt
from PyQt5.QtGui import QBrush
# 创建应用程序实例
app = QApplication(sys.argv)
# 1. 创建场景(画布),并设置其大小
scene = QGraphicsScene(0, 0, 400, 300) # 场景坐标范围:左上角(0,0),宽400,高300
# 2. 创建图元(道具),并添加到场景中
rect_item = QGraphicsRectItem(50, 50, 100, 80) # 创建一个矩形图元,位置(50,50),宽100,高80
rect_item.setBrush(QBrush(Qt.blue)) # 设置矩形填充色为蓝色
scene.addItem(rect_item) # 将矩形添加到场景中
# 3. 创建视图(观察窗口),并设置场景
view = QGraphicsView(scene)
view.setWindowTitle('Graphics View 框架示例')
view.resize(400, 300) # 设置视图窗口的大小
# 显示视图
view.show()
# 启动应用程序事件循环
sys.exit(app.exec_())
效果如下:

总结
PyQtGraph 在 Qt 原生的 Graphics View Framework 基础上进行了封装和扩展,提供了像 PlotWidget这样更易用的高级组件,但它的高性能和灵活性正源于此底层架构。理解 View-Scene-Item 这三者的分工与合作,能帮你:
-
深刻理解 PyQtGraph 的绘图机制:明白一条曲线是如何从数据最终显示在屏幕上的。
-
实现复杂和高度自定义的可视化:当内置组件无法满足需求时,您可以继承这些基类创建自己的定制化图元。
-
有效调试图形显示问题:当图形显示异常时,能快速定位问题是出在数据(Item)、布局(Scene)还是显示设置(View)上。
希望本文能帮助您更好地理解和运用 PyQtGraph 的核心图形框架。