几乎全是代码,概念配合代码,可以多打几遍熟练
缺的地方后续会补
目录
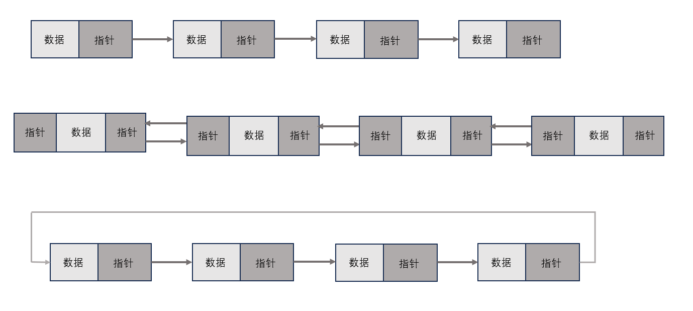
1.链表分类
- 单向链表
- 双向链表
- 循环链表

2.单向链表
- 单向链表又分有头链表和无头链表
- 有头链表(又称带头节点的链表)是在链表的第一个元素之前增加一个特殊的"头节点",这个节点不存储实际数据,只作为链表的入口
- 无头链表是指链表的第一个节点就是实际存储数据的节点,没有额外的头节点
- 由于无头链表要用到大量二级指针,过于麻烦,有头链表更为常用
- 多文件编程makefile
makefile
cs
mu:=main
lai+=lian.c
lai+=main.c
$(mu):$(lai)
gcc $^ -g -o $@
.PHONY:
clean:
rm $(mu)
下为单向链表的创建,插入值(头插),打印,删除值,寻找值,修改值,插入值(尾插),lian.c文件
cs
#include"lian.h"
Node_t *chuanglian(void)
{
Node_t *pnewnode = NULL;
pnewnode = malloc(sizeof(Node_t));
if(NULL == pnewnode)
{
perror("失败");
return NULL;
}
pnewnode->pnext = NULL;
return pnewnode;
}
int chalian(Node_t *ptou,datatype data)
{
Node_t *pnewnode = NULL;
pnewnode = malloc(sizeof(Node_t));
if(NULL == pnewnode)
{
perror("失败");
return -1;
}
pnewnode->data = data;
pnewnode->pnext = ptou->pnext;
ptou->pnext = pnewnode;
return 0;
}
void showlian(Node_t *ptou)
{
Node_t * pzhong = NULL;
pzhong = ptou->pnext;
while(pzhong != NULL)
{
printf("%d ",pzhong->data);
pzhong = pzhong->pnext;
}
putchar('\n');
}
int shanlian(Node_t *ptou,datatype a)
{
int cnt = 0;
Node_t *pqian = NULL;
Node_t *phou = NULL;
pqian = ptou->pnext;
phou = ptou;
while(pqian != NULL)
{
if(pqian->data == a)
{
phou->pnext = pqian->pnext;
free(pqian);
pqian = phou->pnext;
cnt++;
}
else
{
pqian = pqian->pnext;
phou = phou->pnext;
}
}
return cnt;
}
Node_t * zhaolian(Node_t *ptou,datatype a)
{
Node_t *pzhong = NULL;
Node_t *pfu = NULL;
pzhong = ptou->pnext;
while(pzhong != NULL)
{
if(a == pzhong->data)
{
pfu = pzhong;
return pfu;
}
pzhong = pzhong->pnext;
}
return NULL;
}
int gailian(Node_t *ptou,datatype jiu,datatype xin)
{
int cnt = 0;
Node_t *pzhong = NULL;
pzhong = ptou->pnext;
while(pzhong != NULL)
{
if(pzhong->data==jiu)
{
pzhong->data = xin;
cnt++;
}
pzhong = pzhong->pnext;
}
return cnt;
}
int weichalian(Node_t *ptou,datatype data)
{
Node_t *pnewnode = NULL;
Node_t *pzhong = ptou;
pnewnode = malloc(sizeof(Node_t));
if(NULL == pnewnode)
{
perror("失败");
return -1;
}
pnewnode->data = data;
while(pzhong->pnext != NULL)
{
pzhong=pzhong->pnext;
}
pnewnode->pnext = pzhong->pnext;
pzhong->pnext = pnewnode;
return 0;
}
main.c文件
cs
#include"lian.h"
int main()
{
Node_t *plian = NULL;
plian = chuanglian();
chalian(plian,1);
chalian(plian,2);
chalian(plian,3);
chalian(plian,3);
chalian(plian,4);
chalian(plian,2);
chalian(plian,5);
printf("头插:1、2、3、3、4、2、5\n");
showlian(plian);
int a=shanlian(plian,3);
printf("删了%d个3\n",a);
showlian(plian);
Node_t *fu = zhaolian(plian,4);
printf("找4:%p %d \n",fu,fu->data);
int b=gailian(plian,2,9);
printf("9换2:");
showlian(plian);
weichalian(plian,0);
weichalian(plian,1);
weichalian(plian,2);
weichalian(plian,3);
weichalian(plian,4);
weichalian(plian,5);
printf("尾插:0、1、2、3、4、5\n");
showlian(plian);
return 0;
}
lian.h文件
cs
#ifndef __LINKLIST_H__
#define __LINKLIST_H__
#include<stdio.h>
#include<stdlib.h>
typedef int datatype;
typedef struct node
{
datatype data;
struct node *pnext;
}Node_t;
extern Node_t *chuanglian(void);
extern int chalian(Node_t *ptou,datatype data);
extern void showlian(Node_t *ptou);
extern int shanlian(Node_t *ptou,datatype a);
extern Node_t *zhaolian(Node_t *ptou,datatype a);
extern int gailian(Node_t *ptou,datatype jiu,datatype xin);
extern int weichalian(Node_t *ptou,datatype data);
#endif