现如今,安卓阵营大部分手机,特别是旗舰机型,基本取消了Audio 3.5接口。那么问题来了,当手机没电又有数据传输需求的时候,怎么办?怎么能够做到Type-c手机同时充电和数据传输(OTG)功能呢?
Type-C接口的转接器帮你忙,轻松的实现在PD快充的过程中,又能实现数据传输(OTG)的功能
帮你实现Type-c手机PD充电的同时又能进行数据传输(OTG)功能

那么要如何实现这种功能呢,这时候你需要用到一颗PD协议芯片(LDR6023C)来进行配置
从而实现Type-c手机在充电的同时又能进行数据传输(OTG)功能,在不掉电的同时又能进行办公。下面是这颗PD协议芯片LDR6023C芯片资料

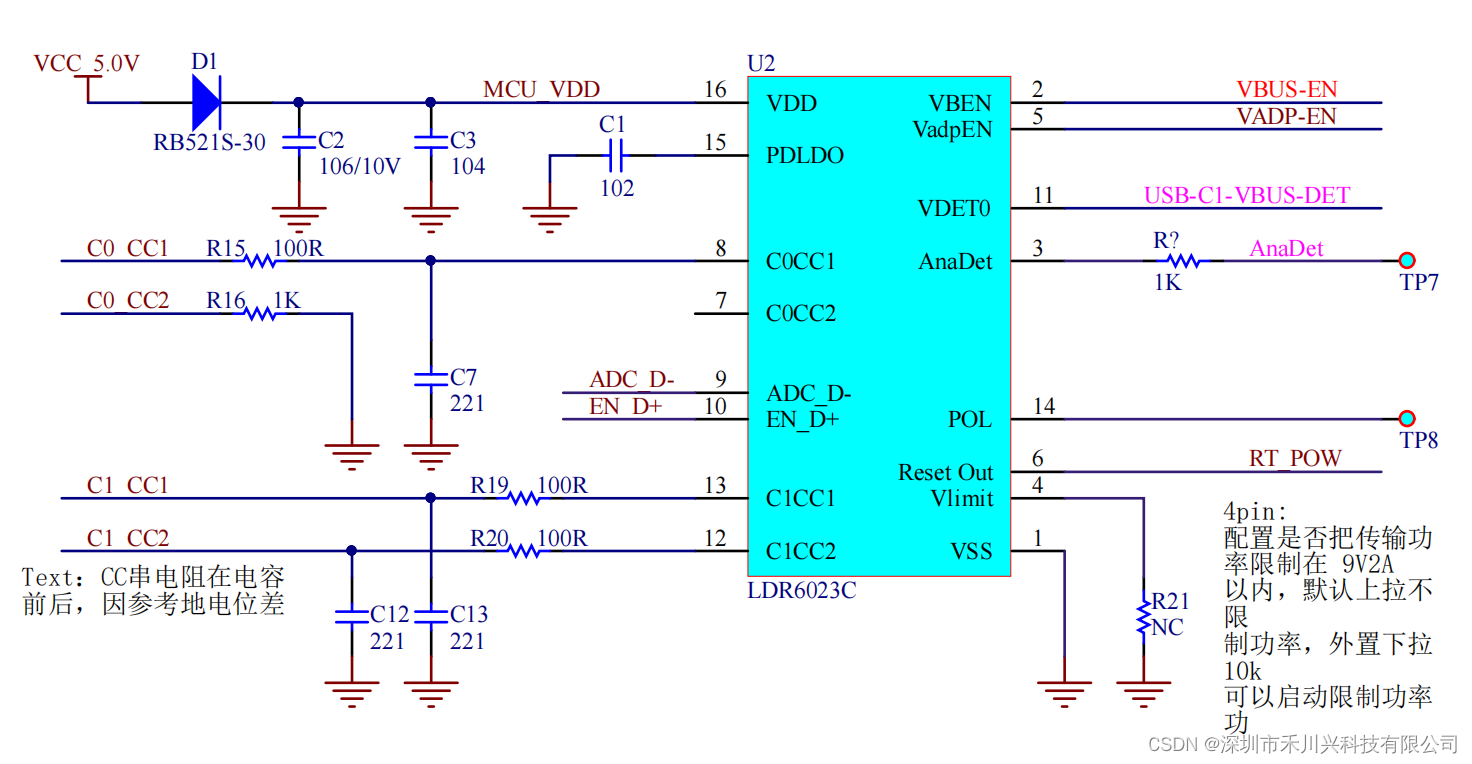
这个是LDR6023C的部分原理图,详细资料咨询头像里的图片。
这样我们就可以解决Type-c手机在PD的同事又能数据传输(OTG)的功能,提高了手机的续航能力,有能提供有效的办工
