**前言:**众所周知,一个单片机最小系统是由MCU、供电系统、时钟电路、复位电路组成,而整个系统的心脏就是其中的时钟电路,时钟电路中的主要组成部件是晶振。一颗小小的晶振就可以使整个MCU的最小系统稳定运行,正如人体的心脏一样通过持续的跳动就可以使生命焕发活力。毫无疑问,这是人类在信息技术时代的智慧的结晶。但是晶振具体是如何推动整个电路系统稳定运行的呢?本篇文章就来详细的介绍一下。
目录
1,什么是晶振
当然,想要了解晶振的工作过程与原理,必须要知道其定义与组成。
晶振一般是指石英晶体振荡器和石英晶体谐振器两种,也可以直接叫晶体振荡器。都是利用石英晶体的压电效应制作而成。

形象地讲,晶振晶体就是一块以特定方式切割的水晶,可以是正方形、矩形或圆形等,在它的两个对应面上涂敷银层作为电极,在每个电极上各焊一根引线接到管脚 上,再加上封装外壳就构成了石英晶体谐振器,简称为石英晶体或晶体、晶振。产品一般用金属外壳封装,也有用玻璃壳、陶瓷或塑料封装的。配以适当的外部原件,再加上电源,即可以组成晶体振荡器-晶体振荡电路。

各种晶振
值得注意的是,晶振不仅仅是在本文背景下的MCU的系统中存在,而是广泛的应用于各类计算机系统与各种型号的机械或者数字时钟当中。
一个完整的晶振是由晶片、银层、封套、电极等组成,如下所示
晶振组成与电路中的符号
2,晶振的类型
一般我们常见的晶振类型有**【有源晶振】【无源晶振】**
顾名思义,其中"源"代表的是电源的意思,前者需要连接电源通电才可以正常工作产生固定的振荡频率,后者需要芯片提供时钟电路才能产生振荡信号,自身无法振荡起来。
| 项目 | 有源晶振(Active Crystal / XO) | 无源晶振(Passive Crystal) |
|---|---|---|
| 是否自带振荡电路 | ✅ 有 | ❌ 无 |
| 输出信号 | 直接输出稳定时钟 | 仅是谐振器 |
| 是否能单独工作 | ✅ 可以 | ❌ 不能 |
| MCU 内部是否需振荡器 | ❌ 不需要 | ✅ 必须 |
| 常见引脚 | 4 脚 | 2 脚 |
两者相比较而言,有源晶振信号稳定,质量较好,而且连接方式比较简单,精度误差比无源晶振更小,价格比无源晶振稍贵。
3,晶振的工作原理
晶振 是利用石英晶体的压电效应 制作而成**。**如果给晶片加上适当的交变电压,晶片就会产生谐振(谐振频率与石英斜面倾角等有关系,且频率一定)。晶振利用一种能把电能和机械能相互转化的晶体,在共振的状态下工作可以提供稳定、精确的单频振荡。在通常工作条件下,普通的晶振频率绝对精度可达百万分之五十。
压电效应
如果在石英晶体的两个电极上加一电场,晶片就会产生机械变形;反之,如果在晶片的两侧施加机械压力,则在晶片相应的方向上将产生电场,这种物理现象称为压电效应。
电路标识与等效电路
无源晶振: 依赖外部电路(如MCU内部振荡器)驱动,通过石英晶体的压电效应产生谐振。 需精确匹配外部负载电容(公式:C_load = (C1×C2)/(C1+C2) + C_stray),否则易停振或频率偏移。
有源晶振: 只需供电(VCC),内部电路主动生成稳定的方波时钟信号(如CMOS/LVDS电平)。 无需外部驱动电路,输出信号可直接驱动后续芯片。
4,MCU系统中的晶振
回到我们要介绍的MCU最小系统的晶振,通过以上的简介我们知道有源晶振相比无源晶振的价格偏高,在当下市场化竞争激烈的今天,无源晶振在价格上面的优势使得其成为大多数的嵌入式产品的标配。下面我们主要介绍一下关于无源晶振的使用与其在MCU系统中所发挥的作用。这里还是以瑞萨RH850F1KMS1的应用为例。
(1)晶振电路的工作过程

当MCU上电的时候,其内部有一个反相器构成一个振荡电路,此振荡电路又被称为皮尔斯振荡器,内部振荡电路产生微弱噪声。由于晶体在特定频率(谐振频率)下阻抗最小,电路最容易振荡,所以内部振荡电路产生的噪声中频率接近晶体谐振频率的分量被晶体"选中",通过压电效应放大并反馈。电路迅速建立稳定振荡,输出频率精确的时钟信号,驱动MCU及外部设备同步工作。
皮尔斯振荡器(Pierce Oscillator) 是一种使用石英晶体作为谐振元件的电子振荡电路,以其发明者 George W. Pierce (1872---1956,美国物理学家、电子工程师)的名字命名。它是最常见、最广泛使用的晶体振荡电路,尤其在微控制器、微处理器、时钟芯片等数字系统中作为时钟源。


以上两图便可以形象的反应整个振荡电路晶体过滤噪音的工作过程。
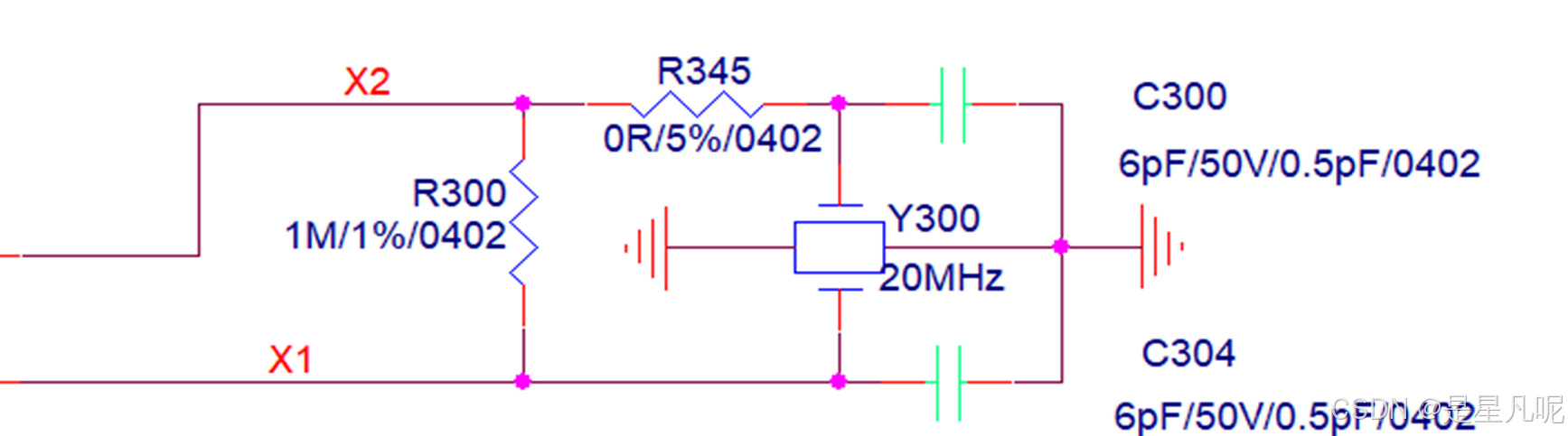
(2)瑞萨F1KMS1中的晶振电路
其连接晶振的引脚为X1与X2,其支持8MHz、16MHz、20MHz、24MHz等四种频率的外部晶振。
主振荡器(Main Oscillator,MainOSC)是 MCU 内部的一个"时钟振荡模块"。它物理上在 MCU 芯片内部 ,但它通常需要依赖外部器件(无源晶振 / 有源晶振)才能工作。
在使用无源晶振的时候满足一些电气参数正如下图,其中MCU内部主振荡器工作点的电压VMOSCOP 一般为0.5*REGVCC,对应REGVCC=EVCC=2.85~5.5V(瑞萨的MCU里面有很多的电源引脚每一种都有不同的作用,在后续的文章中我们会进行详细介绍),其中开始振荡的电压VMOSCSP为VPOC(VPOC的值一般为2.7~3.0V)。
瑞萨MCU晶振电路

某个晶振应用电路设计图 当然,瑞萨MCU有无源晶振就会有有源晶振的参数,这里不再进行详细的介绍,其中对应参考如下:
当然,在MCU内部从上电到整个振荡电路稳定运行的各个参数的变化过程就可以参考下图中各个参数的变化了。

参考资料:
(14 封私信 / 80 条消息) 晶振的基本原理及特性 - 知乎
电路标识与等效电路