
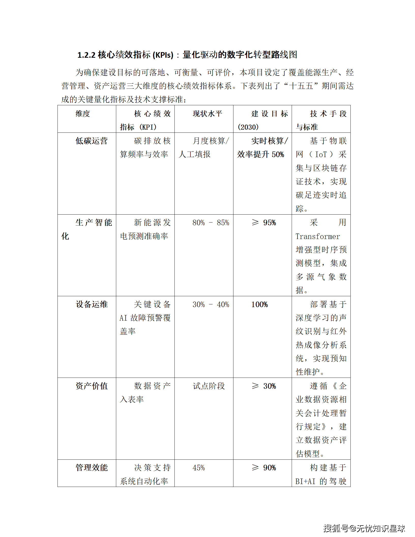
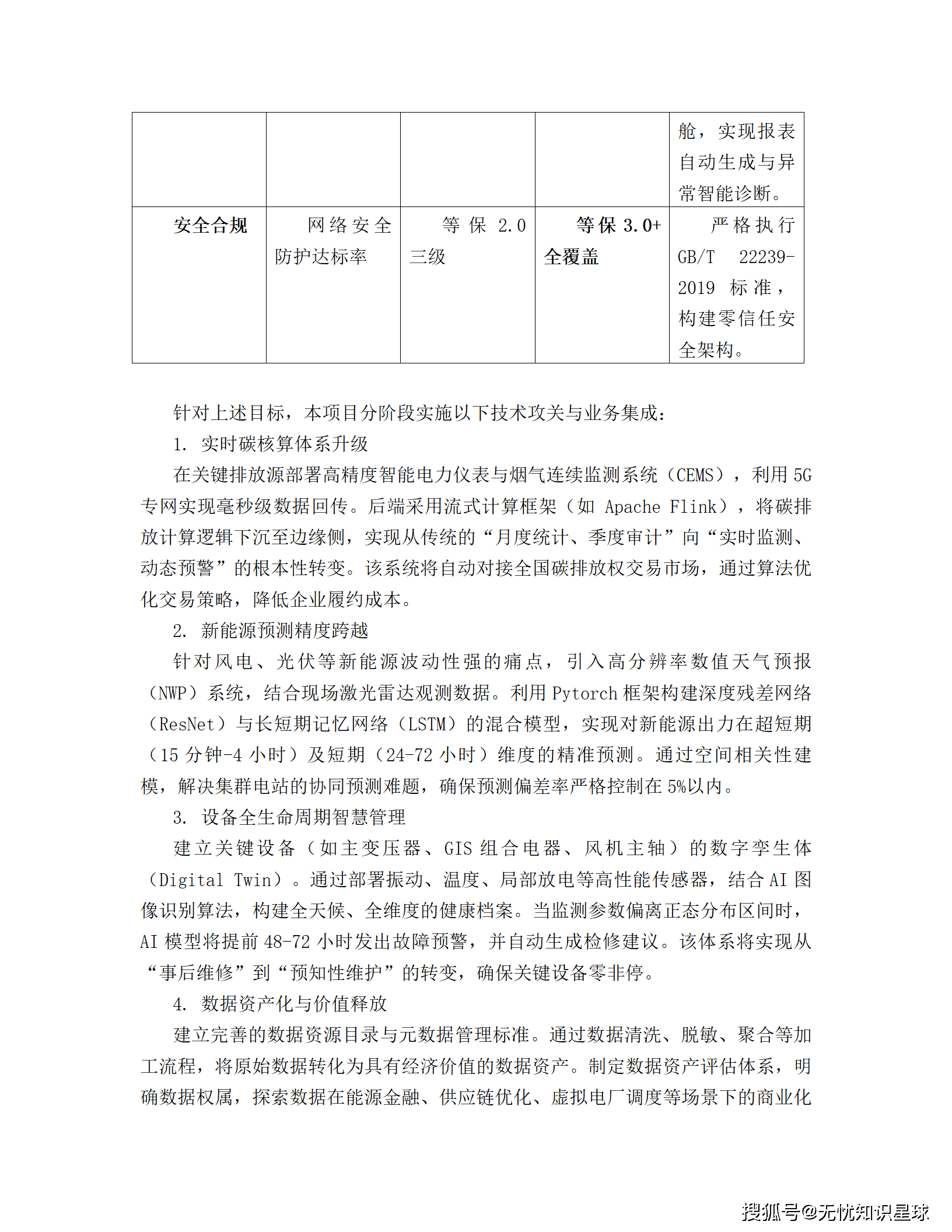
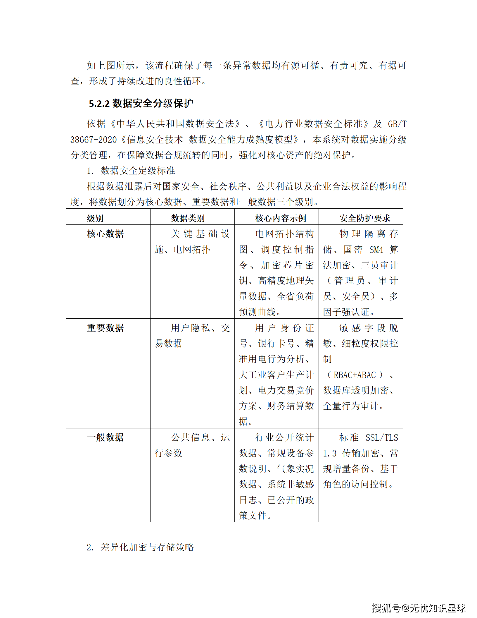
摘要:本文深度拆解某大型能源集团"十五五"数字化转型与碳中和顶层设计规划,从战略背景、现状痛点、总体架构、业务功能、数据治理、基础设施到实施路径,全方位解析能源行业数字化转型的**"数绿协同"**方法论。文章结合最新行业动态(如南方电网"驭电"大模型、国家电网"光明"大模型等),提供可落地的技术选型参考与实施建议,适合能源行业CIO、架构师、技术负责人及关注双碳战略的技术从业者阅读。

一、时代背景:为什么"十五五"是能源数字化转型的生死窗口期?
1.1 全球能源格局的"三浪叠加"
当前全球能源行业正经历化石能源主导 → 多能互补 → 绿色低碳的系统性变革。这不是简单的技术替代,而是生产方式、商业模式乃至成本结构的底层重构:
- 第一浪:政策驱动 ------ "双碳"战略进入深水区,碳排放权交易市场(ETS)从"强度控制"转向"总量控制"
- 第二浪:技术爆发 ------ AI大模型、数字孪生、区块链等技术与能源场景深度融合
- 第三浪:市场倒逼 ------ 欧盟碳边境调节机制(CBAM)等贸易壁垒倒逼出口企业建立精准碳足迹体系
💡 核心洞察 :传统能源管理模式在应对碳资产管理、碳足迹追踪时普遍存在 数据滞后、维度单一、难以精准核算等问题。碳排放配额的收紧直接关联企业利润,预期的碳税征收将进一步抬高高耗能业务运营成本。
1.2 新型电力系统的"双高"挑战
随着风电、光伏大规模接入,电力系统呈现**"双高"特征**(高比例可再生能源、高比例电力电子设备),带来三大技术难题:

🔥 行业突破 :2024年12月,南方电网发布**"驭电"智能仿真大模型**,将电网潮流计算和稳定分析速度提升 1000倍,计算误差小于1.5%,标志着电力行业智能科学计算从0到1的重大突破。
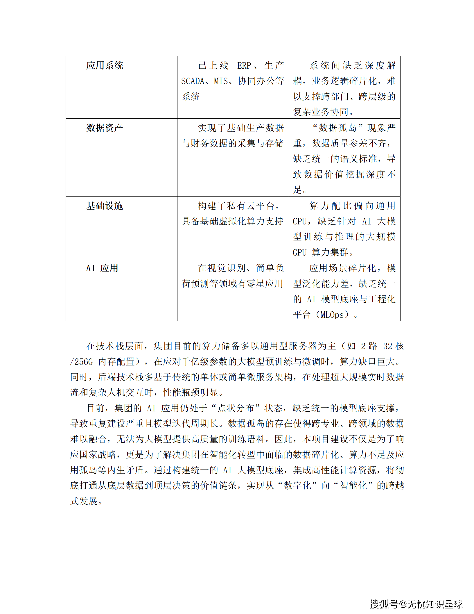
1.3 "十四五"数字化建设的"补课"与"深水区"
集团在"十四五"期间已完成基础数字化"补课",但进入"十五五"面临架构性瓶颈:

二、现状痛点:能源集团数字化转型的"三座大山"
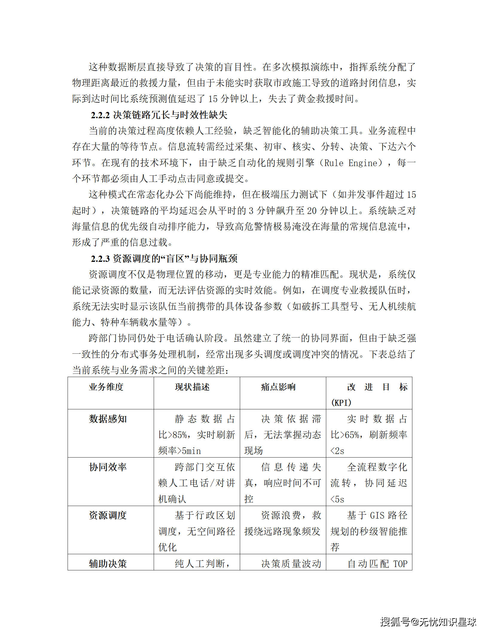
2.1 碳资产管理粗放:从数据源头到交易决策的全链条缺失
当前碳资产管理仍处于初级阶段,存在三大致命伤:
🚨 痛点1:数据采集的"滞后效应"
- 现状:依赖二级单位人工填报,基于月度购销凭证或事后估算
- 后果:碳足迹无法在生产全生命周期内精准追踪,难以满足《企业温室气体排放核算方法与报告指南》对数据真实性的严苛要求
- 合规风险:CCER申报材料常因数据可追溯性差被核查机构退回;出口产品面临欧盟CBAM高额碳税风险
🚨 痛点2:决策依据的"经验主义"
- 现状:管理层缺乏实时碳盘查动态报表,凭经验预判配额盈缺
- 后果:碳交易市场价格波动剧烈时,因缺乏量化头寸分析而错失交易时机
- 经济损失 :据测算,大型能源集团因决策滞后导致的年度履约成本增加可达数千万元

2.2 能源调度响应滞后:分布式能源波动与调度能力的"代差"
⚡ 核心矛盾
- 需求侧 :新型电力系统需要秒级响应能力确保频率稳定
- 供给侧 :传统调度流程"数据上传-人工研判-指令下发-终端执行"延时超过15分钟
💸 经济损失场景
- 弃光弃风:因调度不及时,波动性能源无法被及时消纳或储存
- 现货市场损失:15分钟延迟意味着错过电价峰谷调节最佳窗口
- 极端天气风险:"开环控制"模式在电网突发故障时易引发区域性供需失衡
📊 行业对标:2025年8月,国内首个城市电网调度场景大模型**"天璇---灵曦"**在深圳发布,实现电网监视AI辅助、调度操作票智能审核、N-1计算自动决策,标志着调度业务从人工研判向智能决策的跨越。
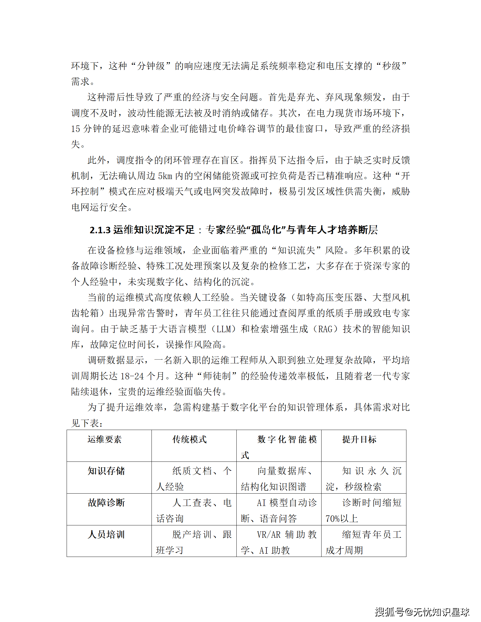
2.3 运维知识沉淀不足:专家经验"孤岛化"与人才断层
👨🔧 残酷现实
- 知识流失风险:多年积累的设备故障诊断经验存在于专家个人经验中,未实现数字化沉淀
- 培养周期极长 :新入职运维工程师从入职到独立处理复杂故障,平均培训周期18-24个月
- 效率瓶颈:缺乏基于LLM和RAG技术的智能知识库,故障定位时间长,误操作风险高

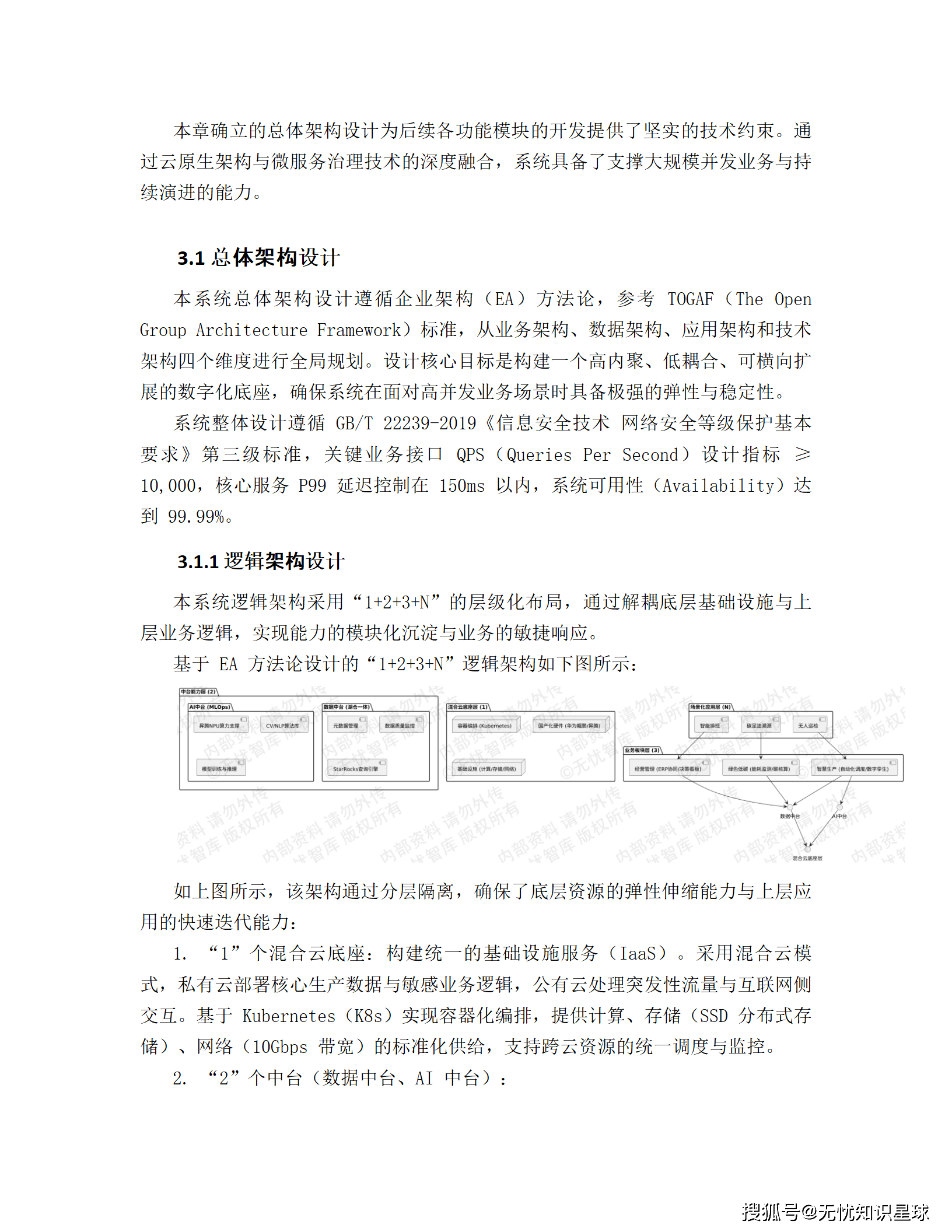
三、总体架构:"1+2+3+N"的数绿协同战略蓝图
3.1 设计哲学:从"经验驱动"到"数据驱动"的范式革命
本方案提出**"数绿协同"核心战略**,深度融合云计算、工业互联网、人工智能及区块链技术,构建支撑未来五年高质量发展的数字化底座。
🎯 三大核心特征
- 数据驱动(Data-Driven):实现全要素数字化感知与决策,基于湖仓一体化架构构建PB级实时数据处理能力
- AI赋能(AI-Enabled):深度集成生成式AI、计算机视觉及强化学习算法,构建能源行业专属智能助手
- 绿色低碳(Green & Low-Carbon):将数字化技术深度融合于碳足迹追踪、碳核算及碳交易全过程
3.2 "1+2+3+N"逻辑架构详解
┌─────────────────────────────────────────────────────────────┐
│ N个场景化应用 │
│ 无人值守巡检 │ 碳足迹全生命周期溯源 │ 智能排班优化 │ ... │
├─────────────────────────────────────────────────────────────┤
│ 3大业务板块 │
│ ┌──────────────┐ ┌──────────────┐ ┌──────────────┐ │
│ │ 智慧生产 │ │ 绿色低碳 │ │ 经营管理 │ │
│ │ 自动化调度 │ │ 能耗实时监测 │ │ ERP协同 │ │
│ │ 设备实时监控 │ │ 碳足迹溯源 │ │ 决策支持看板 │ │
│ │ 数字孪生 │ │ 能源结构优化 │ │ 供应链管理 │ │
│ └──────────────┘ └──────────────┘ └──────────────┘ │
├─────────────────────────────────────────────────────────────┤
│ 2个中台 │
│ ┌──────────────────────────┐ ┌──────────────────────────┐│
│ │ 数据中台 │ │ AI中台 ││
│ │ 湖仓一体架构(Iceberg) │ │ MLOps全流程支持 ││
│ │ 元数据管理与数据血缘 │ │ CV/NLP/预测维护算法库 ││
│ │ 实时数据服务能力 │ │ 昇腾NPU深度适配 ││
│ └──────────────────────────┘ └──────────────────────────┘│
├─────────────────────────────────────────────────────────────┤
│ 1个混合云底座 │
│ 私有云(核心生产数据) + 公有云(突发流量) + K8s编排 │
│ SLA 99.99% │ QPS ≥ 10,000 │ P99 < 150ms │
└─────────────────────────────────────────────────────────────┘
3.3 核心技术指标与SLA承诺

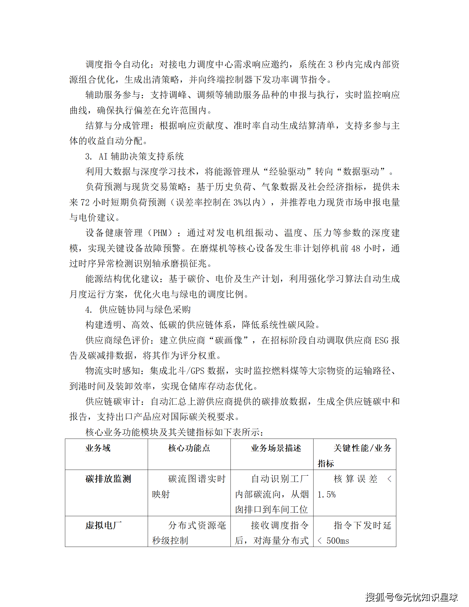
四、业务功能设计:四大核心中心的智能化重构
4.1 碳中和管理中心:从"合规成本"到"价值创造"
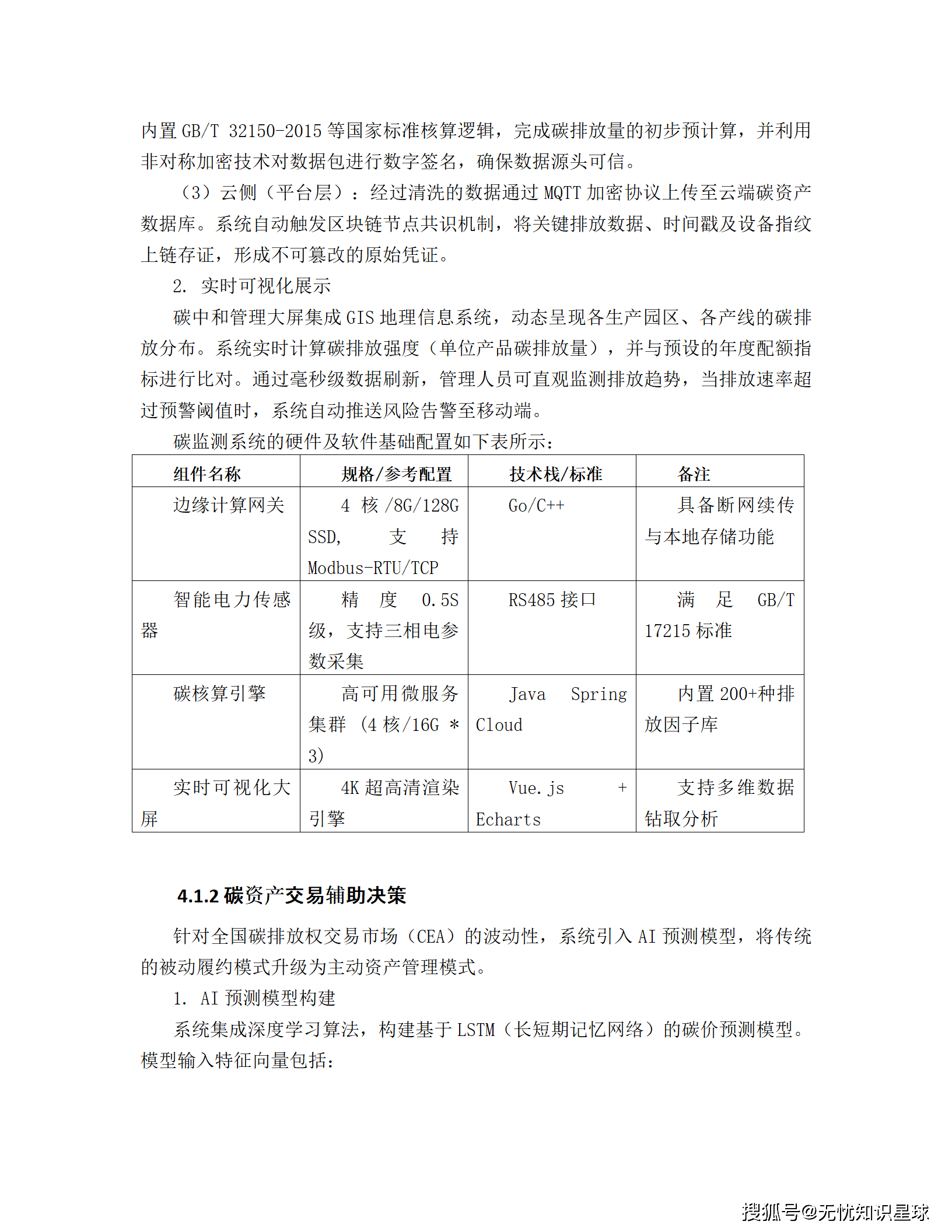
4.1.1 碳排放实时监测:"端-边-云"协同架构
技术架构流程:
端侧(感知层) → 边缘侧(计算层) → 云侧(平台层)
│ │ │
▼ ▼ ▼
智能传感器 边缘计算网关 碳资产数据库
CEMS系统 实时清洗预计算 区块链存证
LoRa/5G传输 数字签名防篡改 智能合约自动执行
关键配置参数:

4.1.2 AI驱动的碳交易辅助决策
预测模型输入特征:
- 内部数据:历史碳排放总量、剩余配额量、年度生产计划
- 外部市场:全国碳市场日成交均价、成交量、能源期货价格
- 政策语义:利用NLP解析政府工作报告、生态环境部配额分配方案
决策矩阵输出逻辑:
伪代码示例:碳交易决策逻辑
def carbon_trading_decision(prediction_result):
if prediction_result.price_up_probability > 0.8 and \
prediction_result.expected_increase > 0.1:
return {
"action": "BUY",
"urgency": "HIGH",
"rationale": "未来15天碳价上涨概率超80%,建议低位储备配额"
}
elif prediction_result.quota_surplus > threshold:
return {
"action": "SELL",
"strategy": "LIQUIDITY_ANALYSIS",
"rationale": "配额盈余阶段,建议高位抛售套利"
}
4.2 新型电力系统智慧调度:破解"双高"难题的技术方案
4.2.1 多能互补优化调度:风电突变场景实战
业务场景:气象监测预测未来2小时风电出力从80%骤降至10%
系统响应流程(总耗时<3分钟):

电源响应特性矩阵:

4.2.2 虚拟电厂(VPP)运营管理
资源聚合策略:
- 将城市中心1000个24kW直流快充桩聚合为24MW虚拟机组
- 调节性能优于传统燃气机组,响应速度达秒级
削峰填谷业务流:
需求发布(调度中心)
↓ 加密通道
自动响应(边缘网关执行调节)
↓ 基准负荷对比
效能核查(大数据算法剔除干扰)
↓ 智能合约
自动结算(区块链确保公平透明)
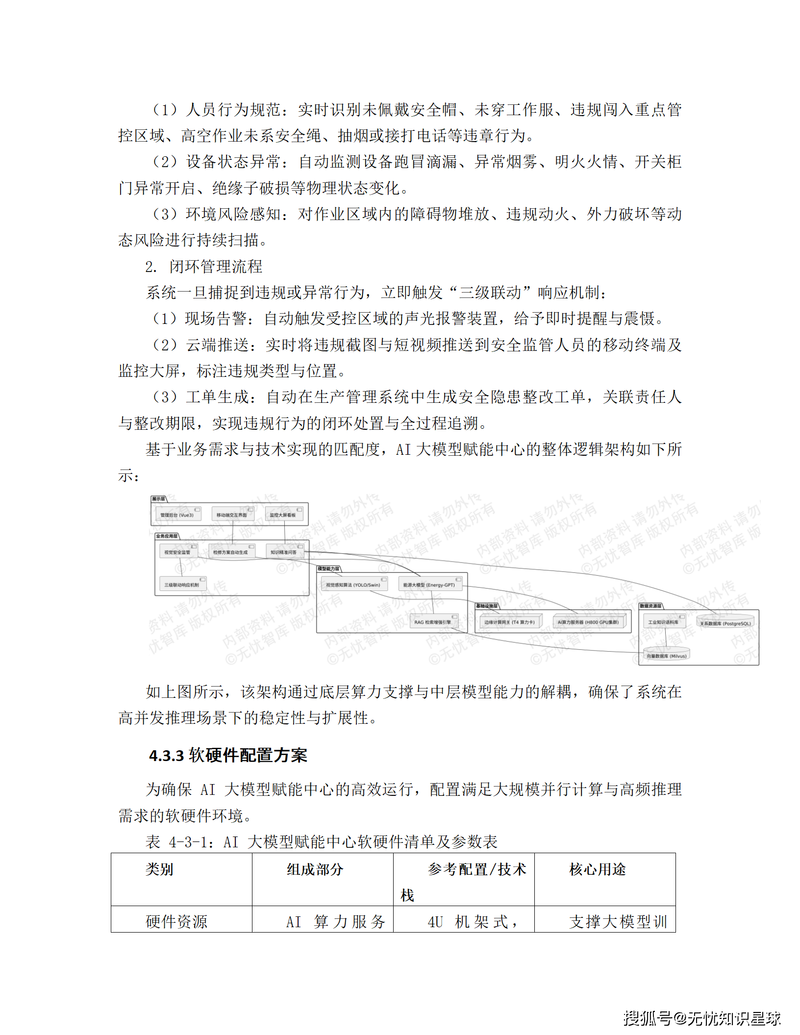
4.3 AI大模型赋能中心:Energy-GPT与视觉AI双轮驱动
4.3.1 能源行业大模型(Energy-GPT)
知识库构建规模:
- 近20年设备维护手册、典型故障案例库
- 标准检修规程、GB/T 33000-2016安全生产标准
- PB级数据清洗、标注与向量化处理
核心功能演示:
运维人员语音提问:"某型号变压器出现呼吸器硅胶变色且伴有异响,请给出检修方案"
Energy-GPT输出:
-
风险提示:硅胶变色表明吸湿饱和,异响可能源于内部放电或机械松动
-
操作步骤:
-
步骤1:停电验电,检查硅胶变色程度( Pink→Dark Blue需更换)
-
步骤2:使用红外热成像检测套管及油箱表面温度分布
-
步骤3:采集油样进行色谱分析,判断内部故障类型
-
所需工具:变色硅胶、专用扳手、红外热像仪、取样器
-
备品备件:硅胶干燥剂5kg、密封垫圈套件
-
参考案例:2023年某电厂#3主变同类故障处理记录(相似度92%)
技术实现方案:
- 基座模型:Llama 3或国产优秀基座模型增量预训练
- 架构设计:RAG(检索增强生成)+ 向量数据库(Milvus)
- 优化机制:指令微调(SFT)+ RLHF强化学习人工反馈
4.3.2 视觉AI安全监管:7×24小时全自动监管
识别场景矩阵:

三级联动响应机制:
- 现场告警:自动触发声光报警装置
- 云端推送:违规截图+短视频实时推送至移动终端
- 工单生成:自动生成安全隐患整改工单,闭环处置
4.4 供应链协同与绿色采购:构建低碳生态圈
供应商绿色画像维度:
- 碳排放强度、清洁能源占比、环境违规记录
- 自动打分与分级,针对低分供应商生成"绿色改进建议书"
ESG报告一键生成:
- 整合GRI、TCFD、SASB等主流披露框架
- 大模型自动调用碳排数据、能效指标、社会责任案例
- 生成符合监管要求的ESG报告草案,显著降低企业合规成本
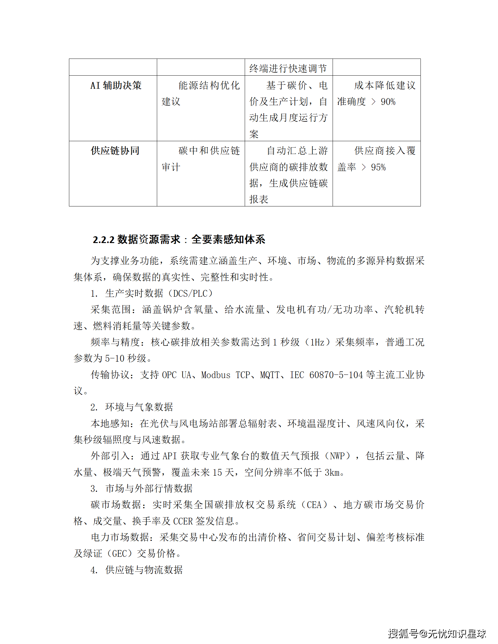
五、数据架构与治理:从"数据孤岛"到"数据资产"
5.1 湖仓一体架构设计
五层架构体系:
┌─────────────────────────────────────────┐
│ 5. 数据服务层:统一API、数据订阅、可视化报表 │
├─────────────────────────────────────────┤
│ 4. 数据处理层:ETL/ELT、脱敏清洗、聚合计算 │
├─────────────────────────────────────────┤
│ 3. 数据存储层:湖仓一体(Hudi+StarRocks) │
│ ├── 分布式文件系统(原始数据) │
│ ├── 高性能数仓(结构化数据) │
│ └── 向量数据库(AI知识检索) │
├─────────────────────────────────────────┤
│ 2. 数据采集层:IoT实时流、业务系统、日志文件 │
├─────────────────────────────────────────┤
│ 1. 数据源层:DCS/PLC、SCADA、ERP、外部API │
└─────────────────────────────────────────┘
5.2 多模存储策略与技术选型

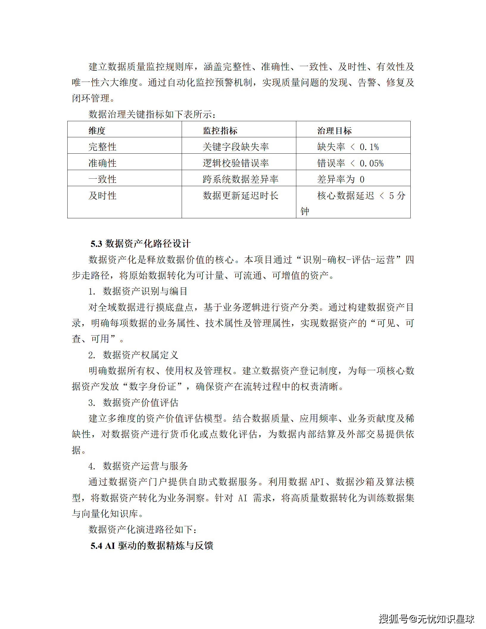
5.3 数据治理体系:DCMM标准落地
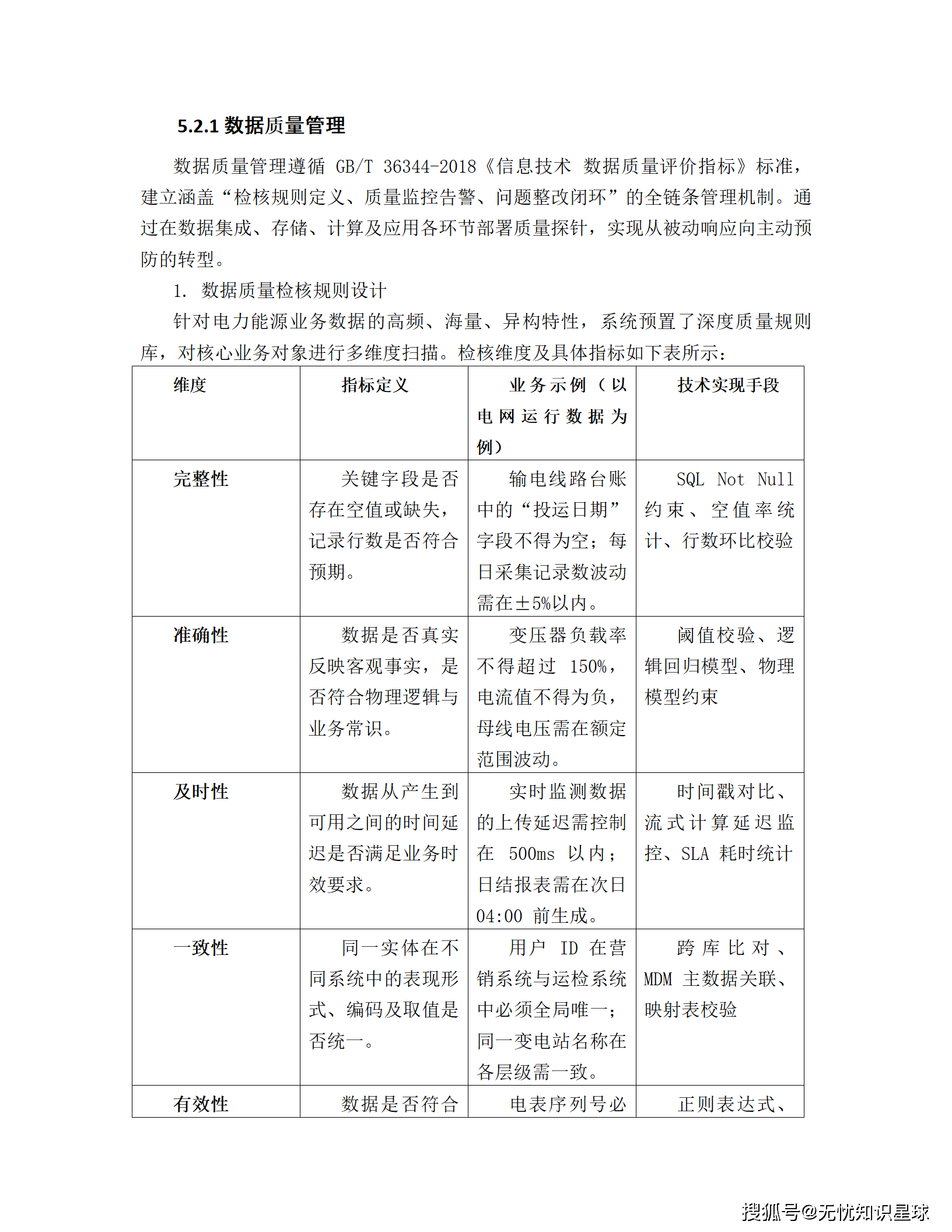
数据质量六维评估模型:

"发现-整改-验证"闭环治理流程:
质量引擎扫描 → 异常记录捕获 → 严重等级判定
↓
自动派发工单 ← 元数据血缘定位 ← 源头部门确认
↓
整改方案提交 → 回归测试验证 → 质量评分更新
↓
升级处理流程(如仍不达标)
六、基础设施与技术架构:云原生+信创的双轮驱动
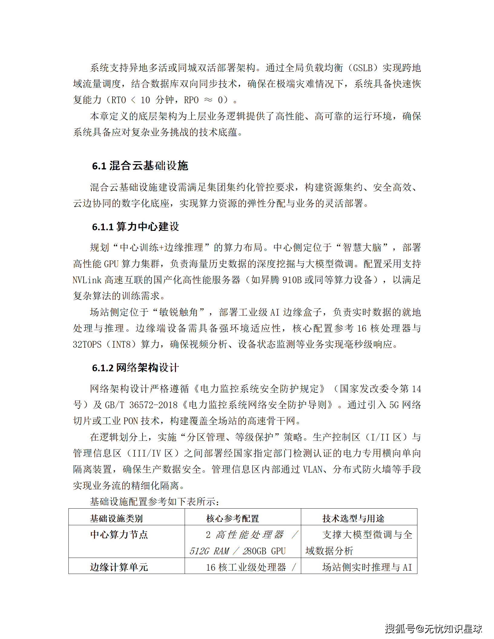
6.1 混合云基础设施建设
6.1.1 "中心训练+边缘推理"算力布局

6.1.2 网络架构安全设计
严格遵循**《电力监控系统安全防护规定》**(国家发改委令第14号):
互联网区 ←→ 安全隔离网闸(GAP) ←→ 管理信息区(III/IV区)
↓
正向隔离装置
↓
生产控制区(I/II区) ←→ 调度数据网 ←→ 变电站/场站
核心安全设备配置:

6.2 AI中台与MLOps工程化
全链路AI流水线:
数据标注 → 特征工程 → 模型训练 → 版本管理 → 模型部署 → 监控告警
↑ ↓
└──────────── 自动触发重训练(Drift>5%)──────────┘
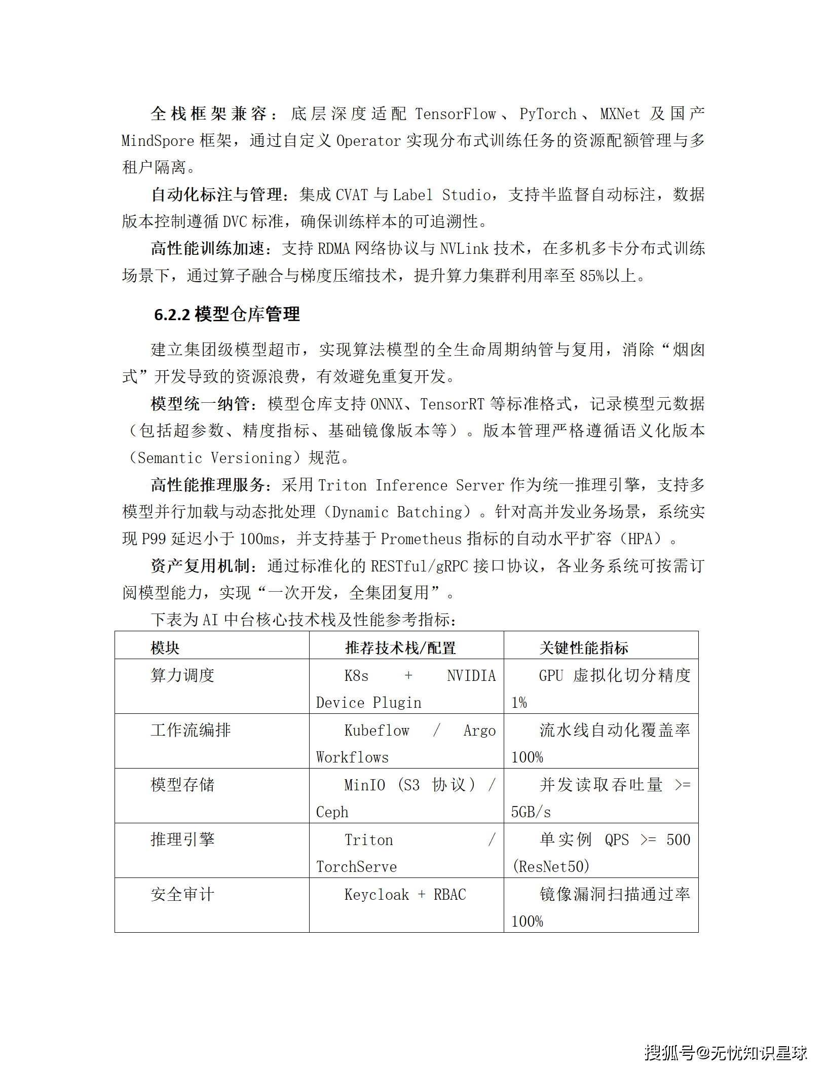
核心技术栈与性能指标:

6.3 信创国产化替代路线图
分三阶段实现全栈信创(2024-2030):

国产化技术栈选型:

七、实施路径与投资估算:从规划到落地的科学方法论
7.1 三阶段实施路线图(2026-2030)
第一阶段:夯实基础(2026-2027)
关键里程碑:AI算力中心一期验收
- 部署高性能计算节点(双路处理器/8×80GB GPU/512GB DDR5)
- 上线碳排放监测系统,构建等保三级安全体系
- 建立标准化数据湖,实现生产现场能耗数据实时采集
第二阶段:全面深化(2027-2028)
关键里程碑:AI模型生产线全面覆盖
- 微服务架构(Spring Cloud + K8s)全面推广
- AI大模型嵌入预测性维护与工艺优化环节
- 碳资产管理智能化运营,实现从被动合规向主动经营转型
第三阶段:生态创新(2029-2030)
关键里程碑:能源生态云平台发布
- 多租户架构SaaS云平台对外输出服务
- 标准化Open API接口实现产业链协同
- 攻克跨企业数据安全交换技术,驱动产业链整体降碳
7.2 投资估算与效益分析
项目总投资估算 :约2000万元(可根据集团规模调整)

直接经济效益预测(年度):
- 节能降耗 :综合能耗降低5%-8%,按年能源支出5000万计算,节省250-400万元/年
- 碳交易收益 :精准核算助力减排2万吨CO₂e,按80元/吨计算,收益160万元/年
- 人力成本优化 :减少3-5名专职统计人员,节省60万元/年
财务评价指标:
- 静态投资回收期:2.8年(含建设期)
- 内部收益率(IRR):18.5%
- 净现值(NPV):5年期为正,财务可行性强
八、风险分析与保障措施:构建稳健的实施保障体系
8.1 核心风险矩阵与应对策略

8.2 组织保障与"一把手"负责制
数字化转型领导小组架构:
领导小组组长(单位主要负责人)
├── 战略决策、重大风险审批、跨部门资源统筹
└── 考核KPI:战略目标达成率、重大安全事故零发生
数字化执行办公室
├── 技术架构选型、基础设施管理、项目进度管控
└── 考核KPI:系统可用性(SLA>99.9%)、项目按期交付率
安全合规小组
├── 策略维护、日志审计、等保测评与合规整改
└── 考核KPI:漏洞修复率100%、合规性测评得分
运维保障团队
├── 7×24监控告警、数据备份、应急预案演练
└── 考核KPI:平均修复时间(MTTR)、备份恢复验证成功率
保障机制要点:
- 安全投入占比 :确保安全投入占数字化总投入比例不低于10%
- 三同步原则 :安全保障与业务发展同步规划、同步建设、同步运行
- 创新容错空间:设立"创新容错"机制,鼓励技术团队在受控环境下进行架构优化
九、行业趋势与未来展望:能源数字化转型的下一站
9.1 技术融合趋势:从"数字化"到"智能化"再到"自治化"
根据最新行业动态,能源数字化转型正呈现以下演进方向:
- 大模型深度应用 :国家电网"光明电力大模型"(千亿参数)、南方电网"大瓦特·驭电"模型已实现调度方案生成从小时级缩短至分钟级,新能源消纳率平均提升约25%
- 智能体(Agent)架构 :2025年5月,南方电网人工智能科技有限公司申请专利"大模型驱动的电力系统智能体优化调度系统",通过发电组智能体、负荷侧智能体、储能系统智能体的分布式协同决策,实现系统资源全局优化
- 数字孪生融合 :基于高精度数字孪生模型,实现电网运行状态的全面感知与精准映射,为智能化决策提供数据支撑
9.2 商业模式创新:从"成本中心"到"利润中心"
虚拟电厂商业化加速:
- 2025年多省试点扩围,上海已削峰120MW
- 通过聚合分布式资源参与电力市场交易,实现**"能源利润中心"转型**
- 预计削减5%尖峰负荷可降低15%-20%输配电建设成本
碳资产金融化:
- 全国碳交易市场扩容至水泥、电解铝行业,碳价升至100元/吨
- 绿电交易占比超30%,CCUS项目年封存能力达1亿吨
- 数据资产入表成为新增长点,预计"十五五"末期数据资产对企业估值贡献显著
十、结语:构建"数绿协同"的能源新生态
本文系统解析了某大型能源集团"十五五"数字化转型与碳中和顶层设计的全维度方案。从战略背景 的深刻洞察,到现状痛点 的精准剖析;从**"1+2+3+N"总体架构的顶层设计,到 四大业务中心的功能落地;从 湖仓一体数据架构的底座构建,到 云原生+信创的技术选型;从 三阶段实施路径的科学规划,到 风险保障体系的周密部署------这套方案为能源行业数字化转型提供了可复制、可落地的实战指南**。
🌟 核心启示 :能源企业的数字化转型绝非简单的技术堆砌,而是 生产力与生产关系的系统性重塑 。通过"数据驱动、AI赋能、绿色低碳"三大核心特征的深度耦合,将"双碳"目标从政策红线转化为 差异化竞争优势,这是大型能源集团迈向世界一流综合能源供应商的必由之路。
在"十五五"规划的关键窗口期,唯有早布局、深融合、重实效,方能在能源革命的浪潮中把握先机,构建起可感知、可计算、可受控、可优化的数智化体系,为国家能源安全与"双碳"战略目标的实现贡献硬核力量。
参考资料:
- 南方电网"驭电"智能仿真大模型技术白皮书
- 国家电网"光明电力大模型"应用实践
- 《信息安全技术 网络安全等级保护基本要求》(GB/T 22239-2019)
- 《数据管理能力成熟度评估模型》(GB/T 36073-2018)
- 国家发改委《电力监控系统安全防护规定》(2014年第14号令)















































































