
摘要:面对极端天气频发与气象现代化发展的双重挑战,本文深度解析某市"十五五"智慧气象防灾减灾精准预报系统建设方案。从政策背景到技术架构,从感知体系到智能预报,全面剖析如何实现"公里级、分钟级"精准预报的跨越式升级。文章涵盖高密度观测网、AI智能网格预报、大数据平台、行业应用等核心模块,为气象数字化转型提供完整解决方案。

一、项目背景:为什么必须建设智慧气象系统?
1.1 宏观政策驱动:国家战略的刚性要求
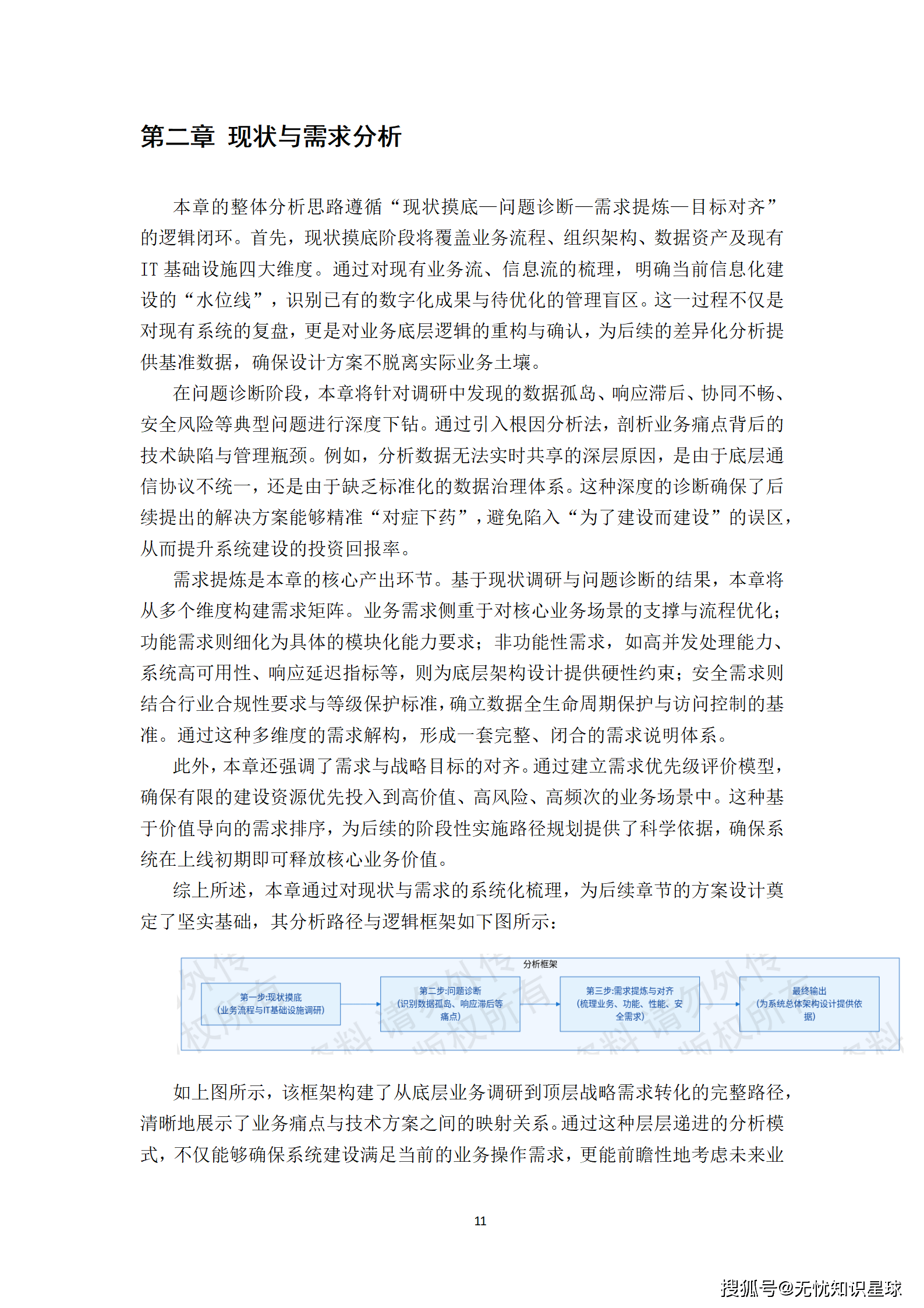
气象事业从来不是孤立的技术领域,而是国家安全体系的重要组成部分。随着"十五五"规划拉开序幕,气象现代化建设已进入高质量发展的关键期。
核心政策依据:
- 《气象高质量发展纲要(2022---2035年)》:明确提出构建"监测精密、预报精准、服务精细"的现代气象体系
- 《全国气象发展"十四五"规划》:强调利用大数据、人工智能等技术实现从"经验驱动"向"数据驱动"的根本转型
- "数字中国"与"乡村振兴"战略:气象服务从传统的减灾避险向赋能经济社会全方位发展转型
💡 关键洞察:气象服务正在经历从"公共服务"向"生产要素"的定位转变。在数字经济时代,精准的气象数据已成为农业、交通、能源等行业的核心生产要素。
1.2 气候变化挑战:极端天气的严峻考验
全球气候变化背景下,极端天气事件呈现频发、突发、重发的特点。某市作为典型代表,面临以下挑战:

数据说话:据统计,气象灾害造成的经济损失占自然灾害总损失的70%以上。一次成功的提前预警,可减少损失达30%-50%。
1.3 技术演进机遇:AI与大数据的成熟应用
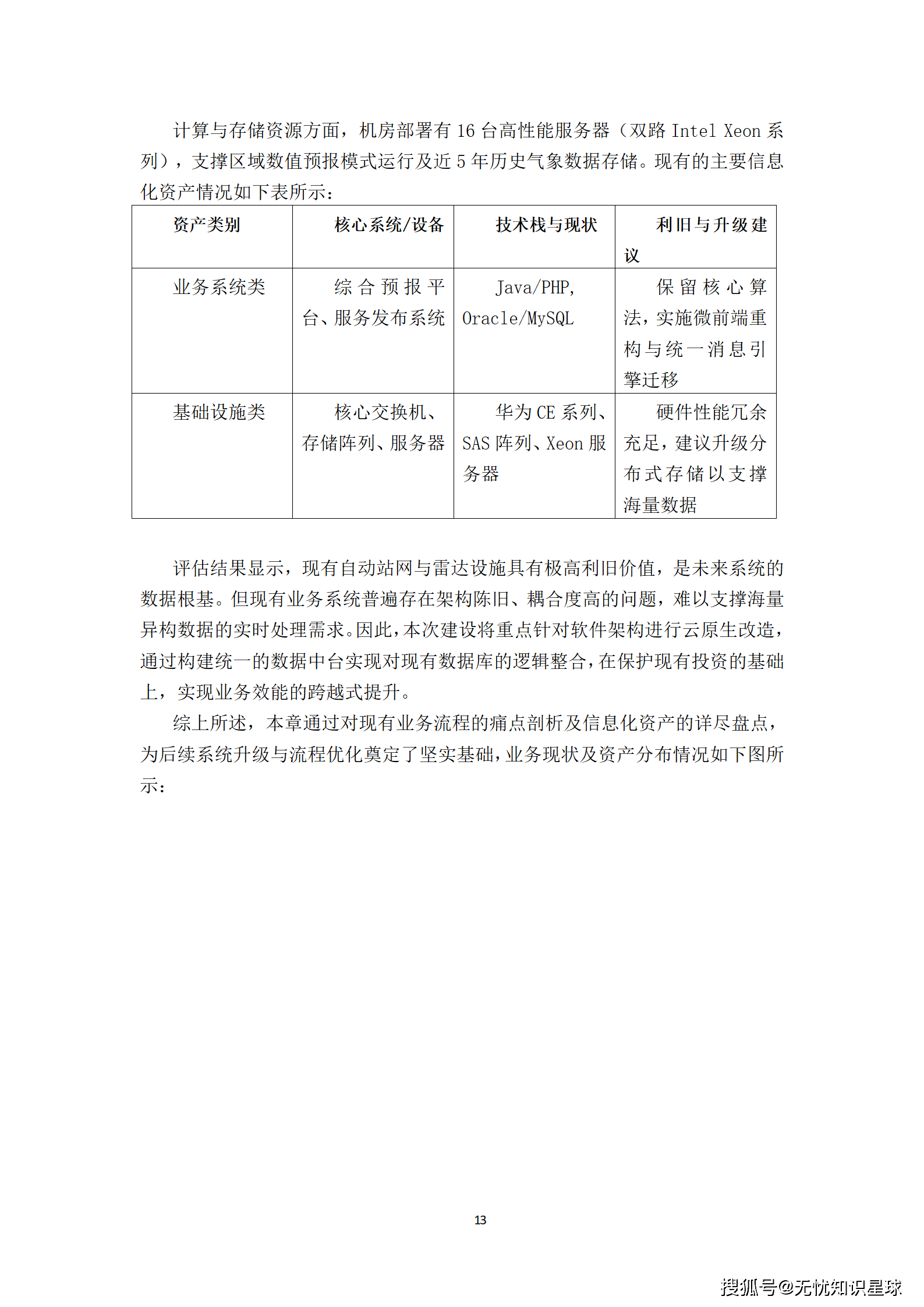
人工智能、大数据及"空天地"一体化感知技术已趋成熟,为建设基于位置的智能网格预报系统提供了技术基础:
- 深度学习技术:CNN、LSTM等神经网络在气象预报中的误差补偿能力显著提升
- 边缘计算:观测终端具备初步数据清洗与特征提取能力
- 5G/物联网:实现海量观测数据的实时回传
- 云计算:PB级数据存储与分布式计算能力
二、现状痛点:传统气象业务面临的四大挑战
2.1 观测盲区:从"稀疏网络"到"无缝覆盖"的鸿沟
现状问题:
- 自动气象站集中于城区,山区及核心农业主产区存在监测盲区
- 地形复杂区域对局地强对流天气的捕捉能力受限
- 现有站点间距普遍大于10公里,无法满足百米级精细化需求
技术瓶颈:
传统观测模式:站点 → 中心 → 处理 → 发布(延迟5-15分钟)
目标观测模式:边缘感知 → 实时传输 → 智能处理 → 秒级响应
2.2 预报精度:时空分辨率的结构性脱节

核心矛盾:现有模型多为公里级,难以满足现代农业、城市排涝对"百米级、分钟级"的高精度需求。
2.3 业务融合:数据孤岛的协同困境
气象数据与水利、交通、农业等部门的数据融合度不足,具体表现为:
- 数据标准不统一:各部门采用不同的坐标系、时间基准、编码规范
- 接口协议异构:RESTful、SOAP、FTP等多种协议并存
- 业务流程割裂:预警发布与应急响应缺乏自动化联动机制
- 服务产品单一:缺乏针对特定农作物的定制化模型
2.4 预警触达:"最后一公里"的效能瓶颈
- 信息覆盖的广度与触达速度仍有提升空间
- 偏远农村地区通信基础设施薄弱
- 预警信息形式单一,缺乏差异化推送
- 缺乏接收确认与效果反馈机制
三、建设目标:从"站点预报"到"网格预报"的质变
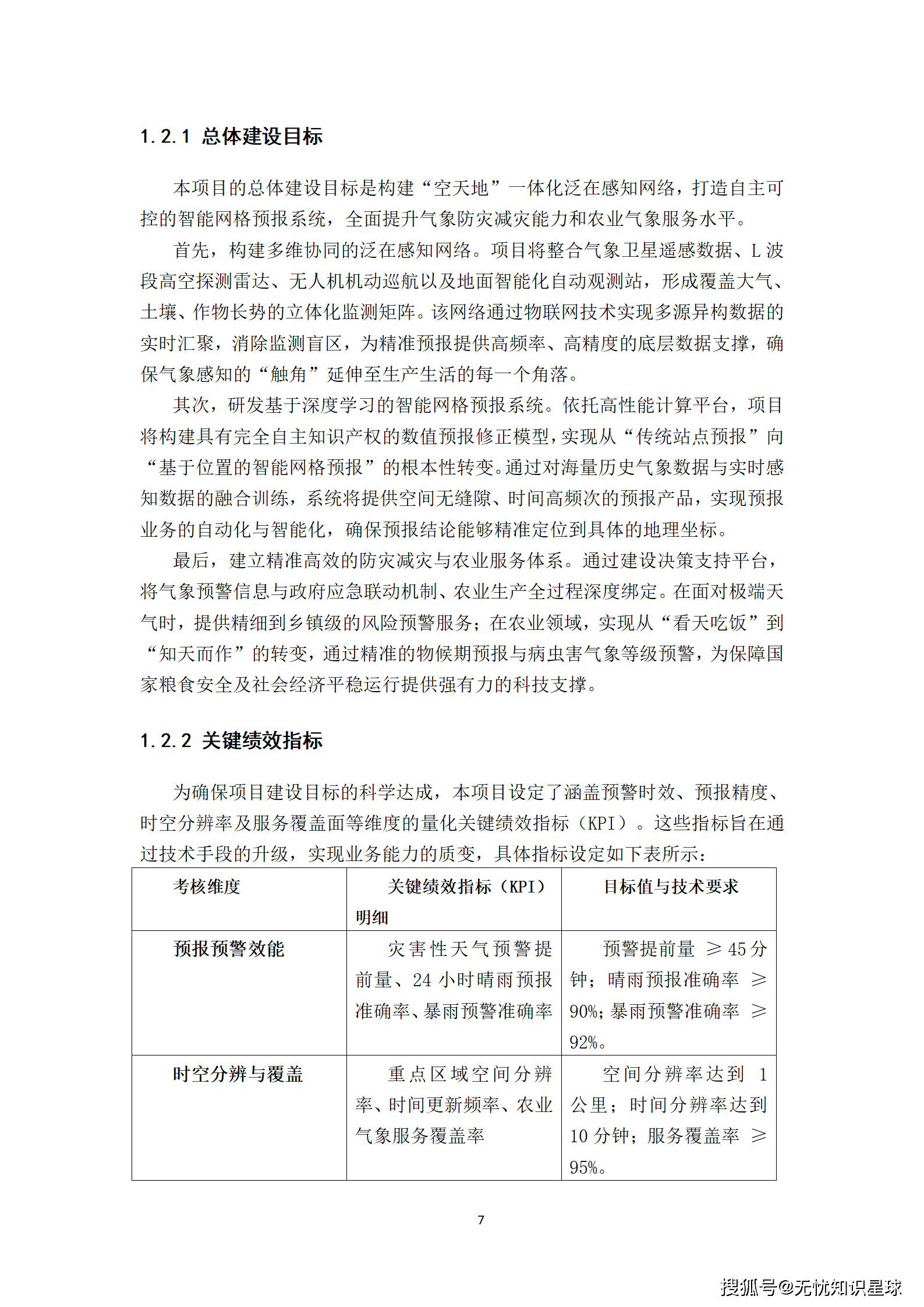
3.1 总体建设目标
本项目旨在构建**"空天地"一体化泛在感知网络**,打造自主可控的智能网格预报系统,全面提升气象防灾减灾能力和农业气象服务水平。
三大核心能力:
🎯 能力一:多维协同的泛在感知网络
整合气象卫星遥感数据、L波段高空探测雷达、无人机机动巡航以及地面智能化自动观测站,形成覆盖大气、土壤、作物长势的立体化监测矩阵。
技术指标:
- 自动气象站密度:站点间距≤5公里
- 数据回传延迟:秒级(极端天气下<3分钟)
- 土壤墒情监测:5层深度(10cm、20cm、40cm等)
🎯 能力二:基于深度学习的智能网格预报系统
依托高性能计算平台,构建具有完全自主知识产权的数值预报修正模型,实现从"传统站点预报"向"基于位置的智能网格预报"的根本性转变。
核心算法:
- CNN-LSTM融合模型:用于强对流天气识别
- 动力降尺度技术:提升空间分辨率
- 多模式集成预报:降低不确定性
🎯 能力三:精准高效的防灾减灾与农业服务体系
- 防灾减灾:精细到乡镇级的风险预警服务
- 智慧农业:从"看天吃饭"到"知天而作"的转变
- 城市运行:气象数据深度嵌入"一网统管"
3.2 关键绩效指标(KPI)

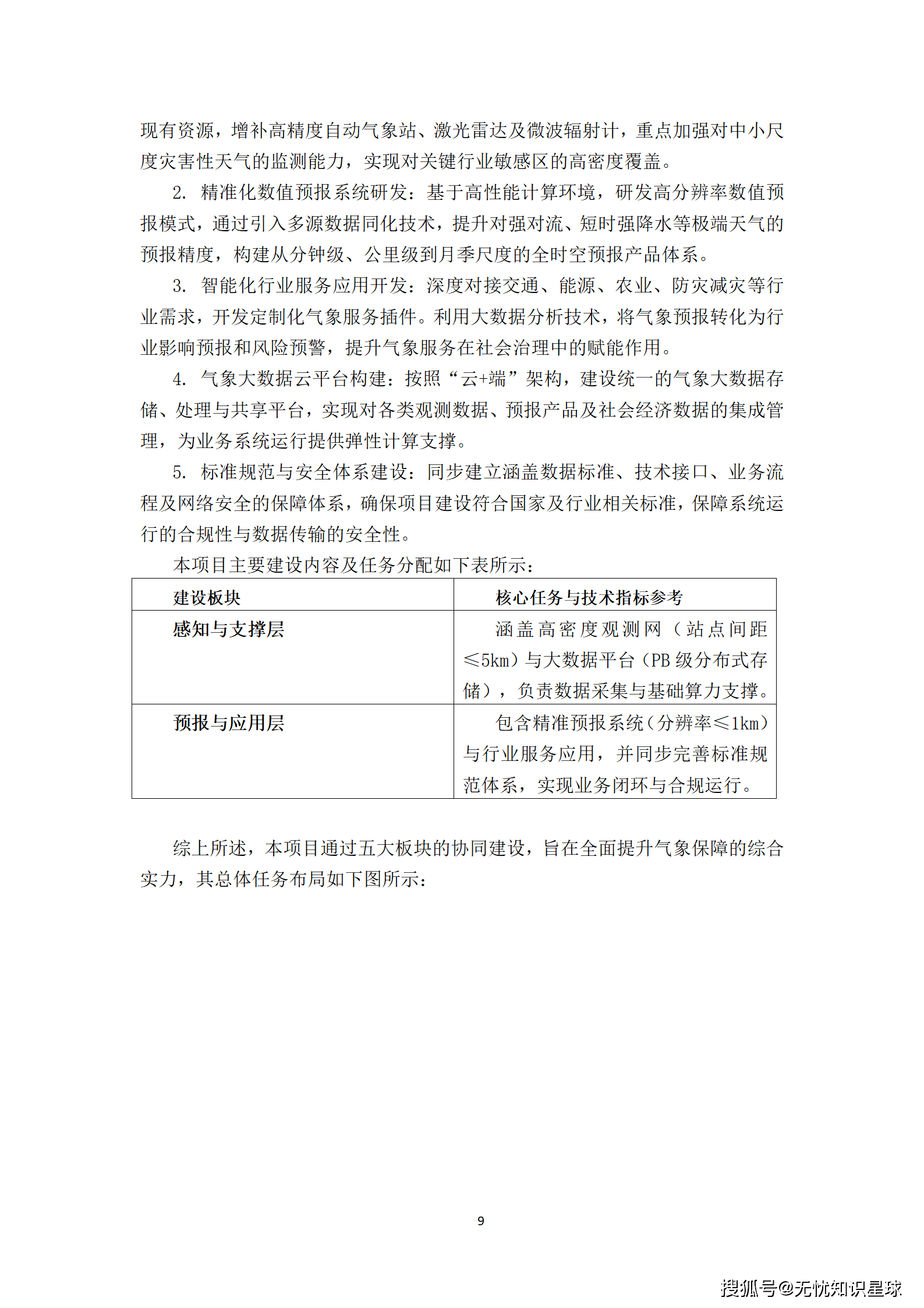
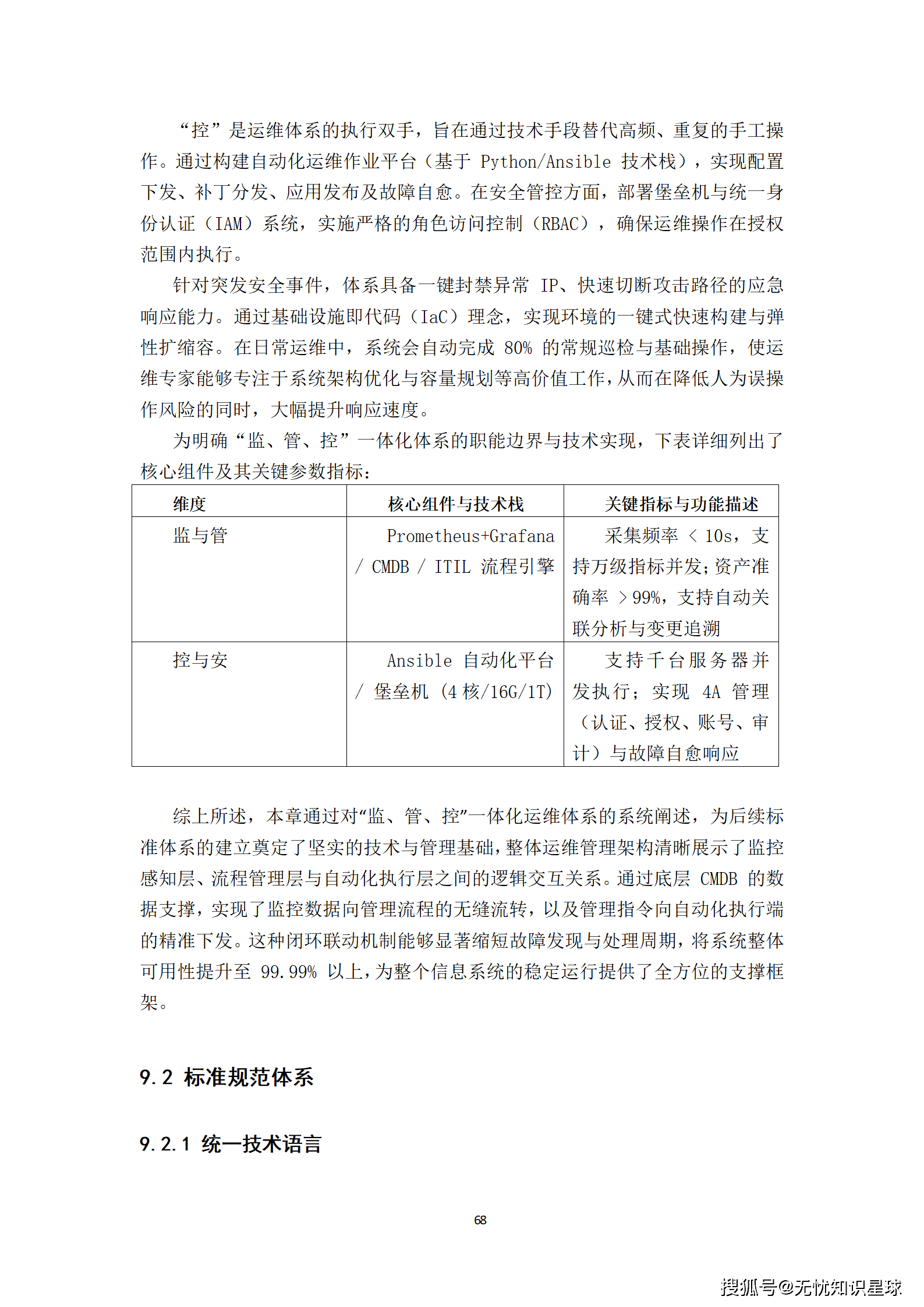
四、总体架构:分层解耦的技术底座设计
4.1 分层架构设计
本系统采用深度解耦的分层架构设计,严格遵循**"高内聚、低耦合"**的软件工程原则,深度参考TOGAF企业架构框架与微服务设计模式。
┌─────────────────────────────────────────┐
│ 统一展示层(UI/UX) │ ← Vue 3.0 + TypeScript + WebGL
├─────────────────────────────────────────┤
│ 业务逻辑层(SaaS) │ ← 领域驱动设计(DDD)+ 容器化
├─────────────────────────────────────────┤
│ 应用支撑层(PaaS) │ ← Spring Cloud Alibaba + K8s
├─────────────────────────────────────────┤
│ 数据资源层(DaaS) │ ← 湖仓一体 + 分布式存储
├─────────────────────────────────────────┤
│ 基础设施层(IaaS) │ ← 混合云 + SDN + 等保三级
└─────────────────────────────────────────┘
4.2 核心技术栈选型

4.3 关键技术特性
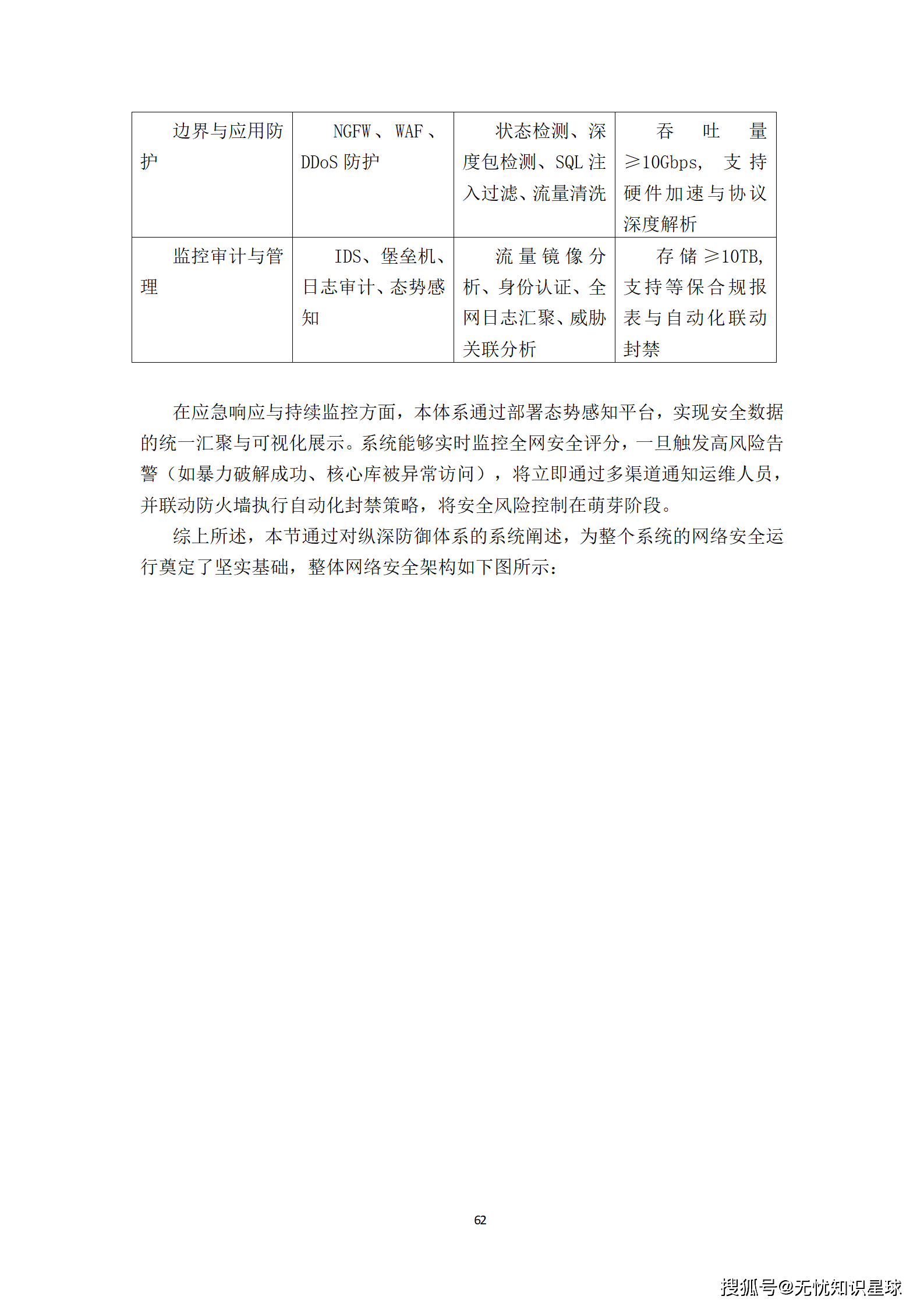
🔒 安全设计(等保三级)
- 认证鉴权:OAuth2.0 + JWT无状态访问控制
- 传输加密:TLS 1.3 + 国密SM2/SM3/SM4算法
- 数据脱敏:动态脱敏网关,FPE保序加密
- 审计日志:全链路操作记录,存储≥180天
⚡ 性能优化
- 读写分离:数据库中间件自动分发请求
- 分库分表:ShardingSphere解决单表瓶颈
- CDN加速:静态资源就近访问
- WebGL渲染:亿级网格数据流畅展示
五、感知体系:构建"空天地"一体化监测网络
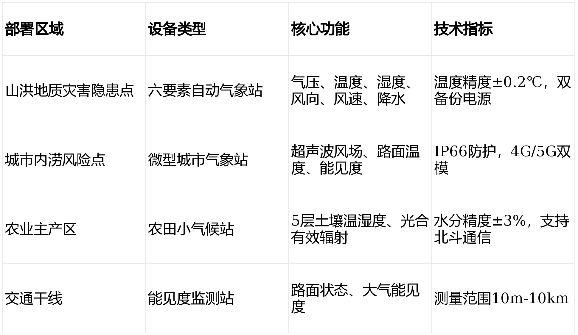
5.1 高密度地面观测网升级
5.1.1 监测盲区补齐策略
分类加密部署:

设备规模 :综合气象观测类80套 + 精细化感知类130套 = 210套新增站点
5.1.2 智能化升级亮点
- 自发现自诊断:边缘侧部署轻量化AI算法,实时识别异常跳变数据
- 交叉比对验证:与周边邻近站点进行空间一致性校验
- 多链路通信:主通道(5G/NB-IoT)+ 备份通道(北斗卫星)
- 低功耗设计:太阳能+大容量锂电池,阴雨天续航≥30天
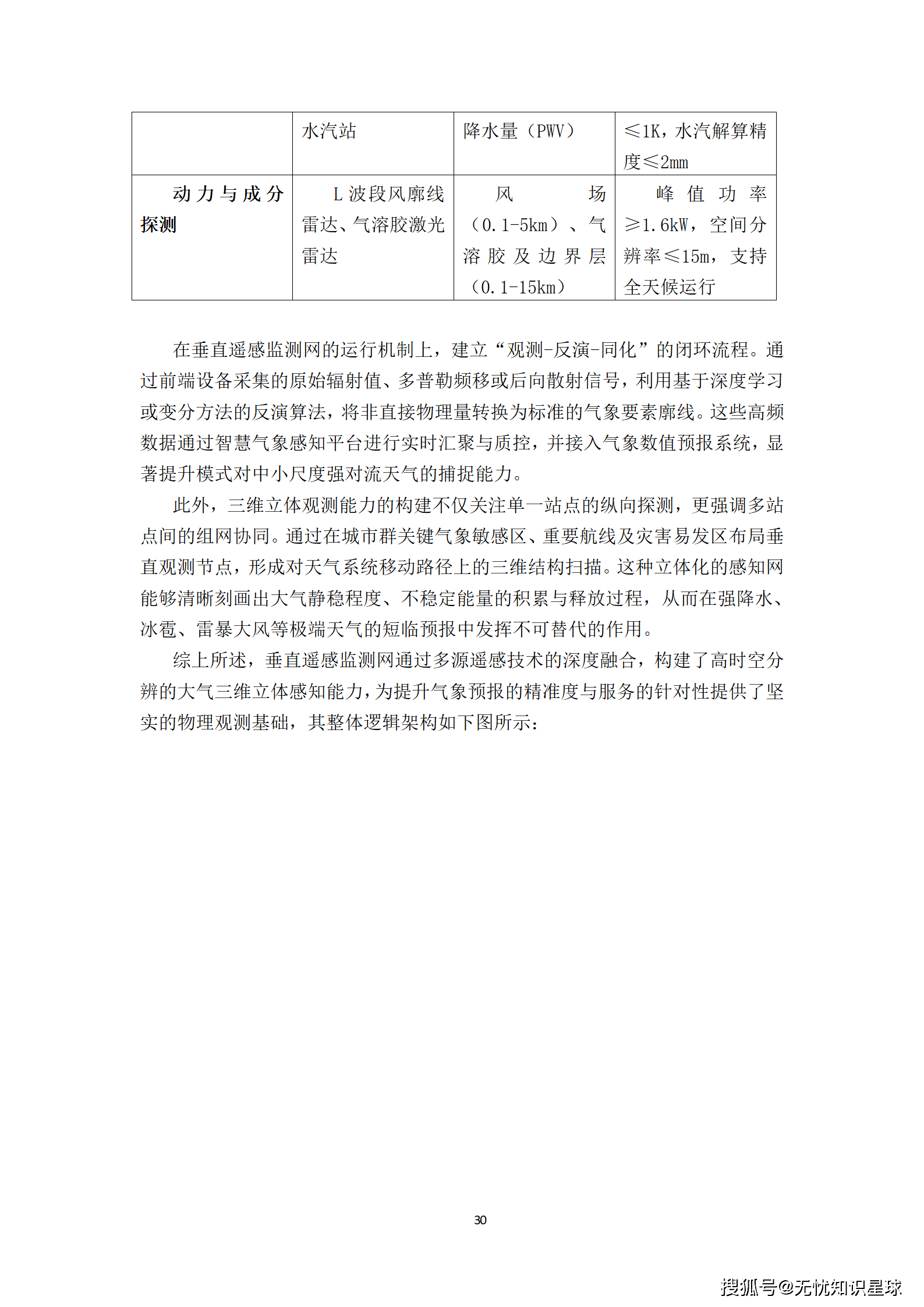
5.2 垂直遥感监测网建设
构建覆盖边界层至对流层中上部的三维立体观测能力,核心设备矩阵:

应用价值:
- 分钟级、百米级垂直廓线输出
- 填补探空气球时间分辨率低的空白
- 为数值预报模式提供高频初始场数据
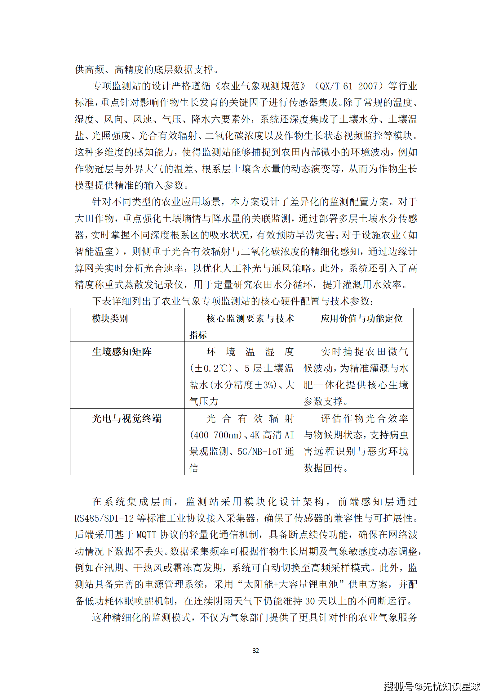
5.3 农业气象专项监测站
针对农业生产需求的**"作物-土壤-大气"全生境监测**:
核心监测要素:
- 土壤环境:5层土壤温盐水(10cm、20cm、40cm等深度)
- 冠层微气候:叶面湿度、光合有效辐射(PAR)、CO₂浓度
- 视觉监测:4K高清AI摄像头,支持病虫害远程识别
- 蒸散发监测:高精度称重式蒸散发记录仪
差异化配置方案:

六、智能预报:AI驱动的精准预报核心系统
6.1 多源数据融合处理子系统
6.1.1 数据治理挑战与解决方案
核心痛点:数据来源杂、格式乱、时空基准不统一
标准化处理流程:
原始数据(CSV/XML/JSON/二进制)
↓
统一接入网关(MQTT/HTTP/FTP/Kafka)
↓
格式转换 → Parquet标准格式
↓
三级质量控制:
├─ 边缘侧:逻辑值域检查
├─ 汇聚层:空间一致性比对
└─ 中心侧:时间序列平滑处理
↓
AI辅助纠错(克里金插值/时间序列预测)
↓
标准化输出(Dataframe/NetCDF/GeoTIFF)
关键标准:
- 时间基准:UTC协调世界时
- 空间基准:CGCS2000国家大地坐标系
- 数据规范:GB/T 35221-2017《地面气象观测规范》
6.2 智能网格预报子系统
6.2.1 从站点到网格的范式转变
传统模式 vs 智能网格模式:

6.2.2 核心技术实现
算法架构:
- 降尺度技术:动力降尺度 + 统计订正
- 降水预报:雷达外推 + 数值模式集成的PQPE技术
- 气温预报:高程修正的协同克里金插值
- 深度学习模型:CNN(空间特征提取)+ LSTM(时序预测)
性能指标:
- 网格数据检索:毫秒级响应
- 前端渲染:WebGL技术支持亿级网格无极缩放
- 并发处理:微服务集群支撑多用户同时访问
6.3 气象大数据分析平台
6.3.1 算力资源配置

6.3.2 数据治理与共享
- 流批一体化处理:Apache Flink实时质量控制
- 元数据管理:符合GB/T 38664.1标准
- 共享接口:RESTful API + OGC标准
- 安全传输:国密SM2/SM4加密
七、行业应用:防灾减灾与智慧农业双轮驱动
7.1 综合气象业务一体化平台
定位:预报员的数字化工作台
核心功能模块:

技术亮点:
- 微前端架构:基座应用动态加载业务插件
- WebSocket实时推送:秒级气象报文及预警信号
- 多屏联动:主屏数据渲染 + 副屏报文编发
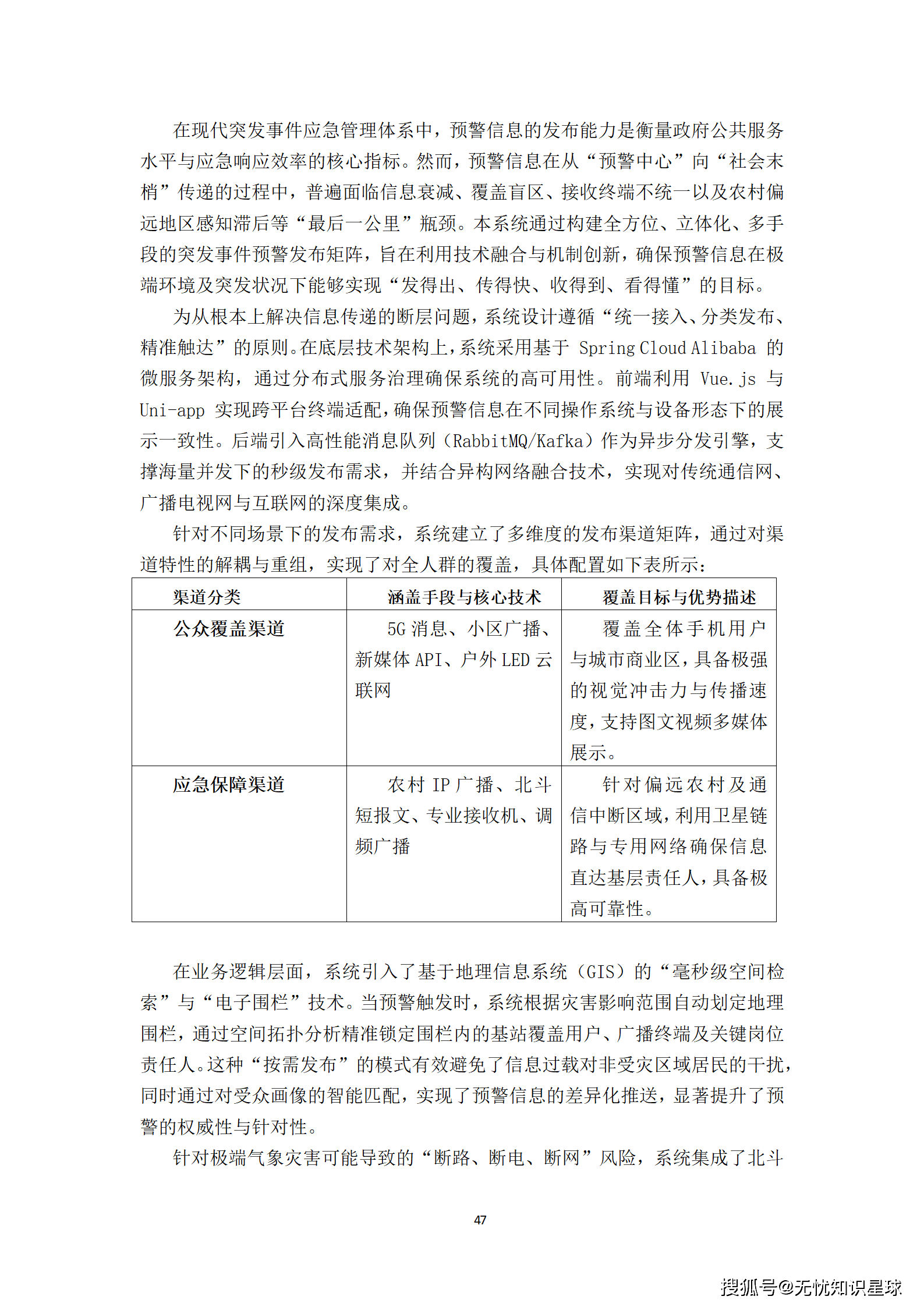
7.2 突发事件预警发布系统
7.2.1 "最后一公里"突破方案
多维度发布渠道矩阵:

关键创新:
- GIS空间检索:自动划定灾害影响地理围栏,精准锁定受影响人群
- 北斗三号短报文:不依赖地面基站,穿透通信盲区
- 智能匹配:受众画像分析,差异化推送避免信息过载
- 反馈闭环:终端在线监控、发布回执收集、自动补发机制
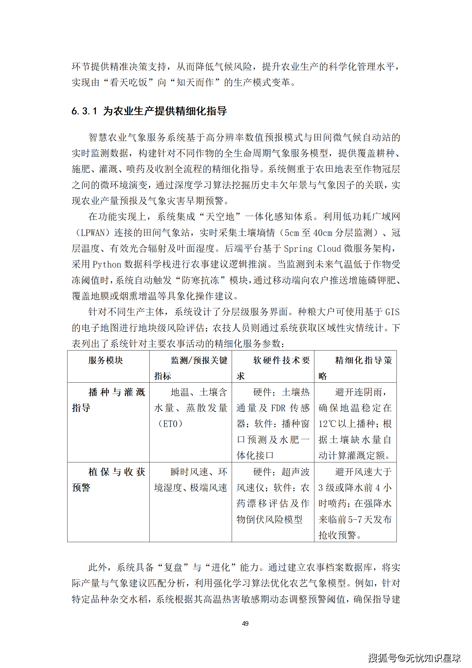
7.3 智慧农业气象服务系统
7.3.1 全生命周期精细化服务
"耕、种、管、收"全流程覆盖:

7.3.2 技术实现架构
- 感知层:LPWAN连接的田间气象站(土壤墒情、冠层温度、PAR)
- 平台层:Spring Cloud微服务 + Python数据科学栈
- 应用层:Vue.3前端框架、"农事红绿灯"可视化
- 智能决策:深度学习挖掘历史丰欠年景与气象因子关联
特色功能:
- 防寒抗冻模块:气温低于阈值时自动推送增施磷钾肥、覆盖地膜建议
- 病虫害预警:结合温湿度演变趋势与发育模型,提前3-5天发布风险预警
- 农业保险定损:灾害证明自动生成、受灾面积遥感核损
7.4 城市运行气象保障系统
7.4.1 "一网统管"气象插件
网格化实时监测:1km×1km尺度覆盖城市生命线工程、交通枢纽、建筑工地
典型应用场景:

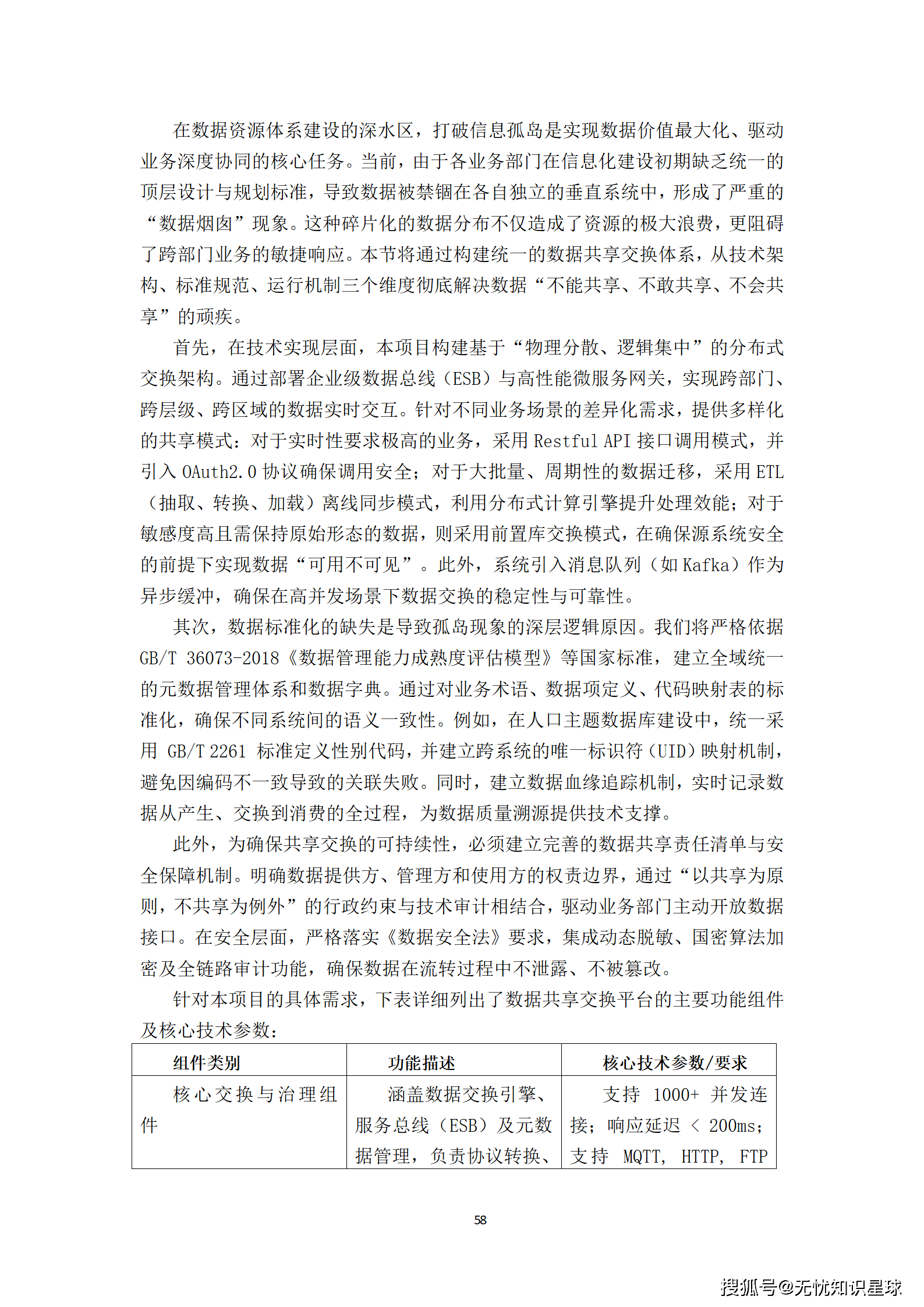
八、数据体系:打破信息孤岛的资源体系建设
8.1 数据库设计
"四位一体"逻辑结构:
- 基础库:人口、法人、空间地理、电子证照四大底座
- 主题库:面向业务场景的高质量数据资产
- 专题库:特定领域深度分析数据
- 元数据库:数据资产全生命周期管理
多模数据库选型:

8.2 数据共享与交换
8.2.1 打破信息孤岛的技术路径
分布式交换架构:
┌─────────────────────────────────────────┐
│ 数据消费方(应用层) │
├─────────────────────────────────────────┤
│ 共享门户 │ API网关 │ ETL引擎 │ 前置库交换 │
├─────────────────────────────────────────┤
│ 元数据管理 │ 数据目录 │ 血缘追踪 │ 质量评估 │
├─────────────────────────────────────────┤
│ 数据提供方(源系统) │
│ 气象观测 │ 水利水文 │ 交通路况 │ 农业灾情 │
└─────────────────────────────────────────┘
多样化共享模式:
- 实时API:Restful接口,OAuth2.0安全认证,延迟<200ms
- 离线ETL:分布式计算引擎,大批量周期性迁移
- 前置库交换:敏感数据"可用不可见"
8.2.2 标准化治理体系
- 数据元标准:GB/T 18391统一数据项定义
- 编码规范:GB/T 2261性别代码、GB 11643身份证号18位定长
- 主数据管理:跨系统唯一标识符(UID)映射
- 数据血缘:全生命周期追踪与审计
九、安全保障:等保三级标准下的立体防护
9.1 网络安全设计
纵深防御体系架构:

9.2 数据安全设计
全生命周期防护:

容灾备份机制:
- 本地冗余:RAID + 实时复制
- 异地容灾:RPO分钟级,RTO小时级
- 备份策略:增量备份 + 全量备份结合
十、实施路径:12个月建设周期全解析
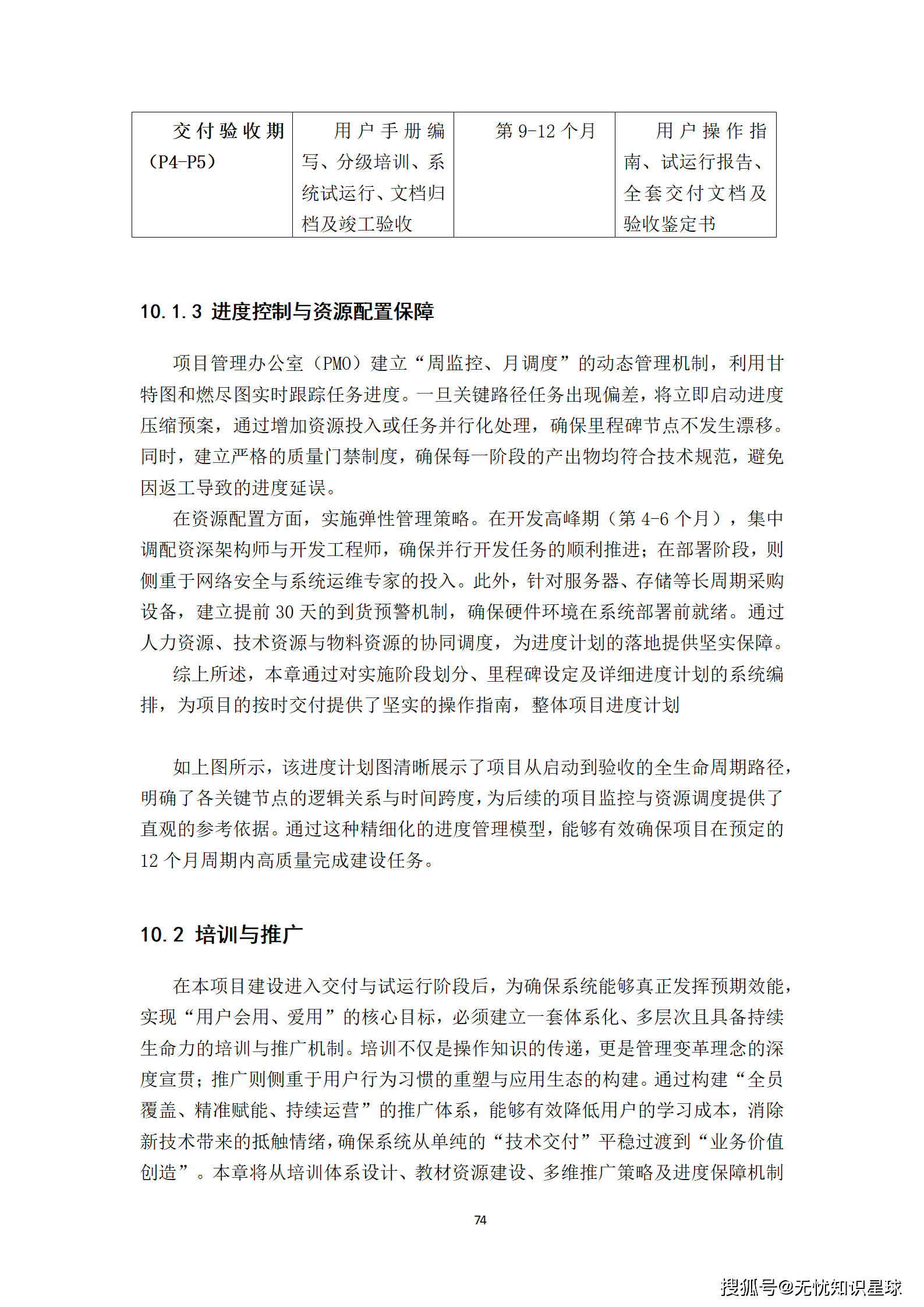
10.1 实施阶段划分

10.2 培训与推广体系
多层次分类培训:

推广策略:
- 种子用户计划:选拔业务骨干担任"一线教练"
- 激励机制:"应用达人"评选、与绩效考核挂钩
- 持续运营:7×24小时智能客服 + 定期用户回访
十一、投资效益:1800万投入的价值回报分析
11.1 投资估算明细

资金分配重点:
- 软件开发占比最高(约50%),体现业务应用导向
- 硬件投入通过虚拟化技术提高资源利用率
- 预留专项接口开发费用,确保异构系统打通
11.2 效益分析
11.2.1 直接经济效益

财务评价指标:
- 投资回收期:2.5-3年
- 内部收益率(IRR):18.5%(远高于行业平均)
- 净现值(NPV):表现优异(折现率8%)
11.2.2 间接效益与战略价值
- 管理效能:ITIL流程标准化、DevOps持续集成
- 客户体验:业务响应时间从分钟级缩短至秒级
- 数据资产:气象数据从"资源"向"资产"转化
- 品牌影响:树立"十五五"智慧气象建设新标杆
11.3 风险分析与应对

🎯 总结与展望
某市"十五五"智慧气象防灾减灾精准预报系统建设项目,是一次从"传统经验预报"向"数据驱动智能预报"的跨越式转型。通过构建"空天地"一体化感知网络、AI驱动的智能网格预报系统、以及面向防灾减灾和智慧农业的行业应用体系,项目将实现:
✅ 监测精密:站点间距≤5公里,垂直廓线分钟级更新
✅ 预报精准:空间分辨率1公里,时间分辨率10分钟
✅ 服务精细:农业覆盖率≥95%,预警提前量≥45分钟
技术价值:项目采用云原生微服务架构、湖仓一体数据平台、深度学习预报模型等前沿技术,为气象行业的数字化转型提供了可复制、可推广的解决方案。
社会价值:通过精准预报和精细服务,有效降低气象灾害损失,保障农业生产安全,提升城市运行韧性,为经济社会高质量发展提供坚实的气象保障。
在"数字中国"和"乡村振兴"的战略背景下,本项目的成功实施将树立"十五五"期间智慧气象建设的新标杆,推动气象服务从**"有没有"向"好不好"、从 "通用型"向"定制型"的深度转变,真正实现"防灾减灾第一道防线"**的使命担当。















































































