项目地址 :SkyPlayer
前言
本次分享介绍 SkyPlayer 如何在 Android 端集成 OpenAI Whisper 语音识别模型,实现实时 AI 字幕功能------无需服务端、无需网络,纯端侧推理,从音频解码到字幕展示的完整链路。
目录
- 一、整体方案概览 --- 技术选型与核心架构
- 二、核心技术点 --- 独立解码流、FFmpeg 音频滤镜、多线程模型、跳帧策略
- 三、字幕同步:时间窗口算法 --- PTS 同步、等待队列、Seek 联动
- 四、预缓冲机制 --- 暂停-预缓冲-恢复策略
- 五、消息通信机制 --- Native → JNI → Kotlin 全链路消息流转
- 六、模型管理 --- 模型选择、生命周期、预解压
- 七、字幕设置面板 --- UI 设计、设置数据模型、调试模式
- 八、性能与体积分析 --- SO 体积、模型文件、运行时内存
- 九、代码变更统计 --- 49 个文件,9500+ 行代码
- 十、总结与展望 --- 已实现功能与后续优化方向
效果预览

一、整体方案概览
1.1 技术选型
| 维度 | 选型 | 理由 |
|---|---|---|
| 语音识别模型 | OpenAI Whisper (ggml-tiny.en) | 轻量(~74MB),端侧可用,多语言支持 |
| 推理框架 | whisper.cpp (ggml) | C/C++ 实现,支持 Vulkan GPU 加速 |
| 集成方式 | FFmpeg 自定义音频滤镜 | 复用 FFmpeg 音频处理管线,零拷贝 |
| GPU 加速 | Vulkan 后端 | Android 原生支持,无需 OpenCL 驱动 |
| 字幕同步 | PTS 时间戳 + 时间窗口算法 | 精确的音画同步,避免字幕提前/滞后 |
1.2 核心架构

一句话总结 :Whisper 使用独立的读取线程和解码线程,与主播放解码完全分离,始终超前播放位置 5-15 秒解码音频,确保字幕提前生成,再通过时间窗口算法精确同步展示。
二、核心技术点
2.1 独立解码流:超前解码架构
这是整个方案最核心的设计决策。
为什么不直接复用主播放器的音频解码数据?
问题:Whisper 推理一段 10 秒音频需要 2-5 秒(取决于设备性能)。如果等主播放器解码到某个位置再送入 Whisper,字幕必然延迟 2-5 秒才能出现,用户体验很差。
解决方案 :打开同一个媒体文件的第二个 AVFormatContext,用独立线程超前读取和解码音频:
c
// VideoState 中的独立解码流字段
struct VideoState {
// 独立的格式上下文和解码器(与主播放器完全隔离)
AVFormatContext *whisper_ic; // 第二个文件句柄
AVCodecContext *whisper_avctx; // 独立的音频解码器
PacketQueue whisper_audioq; // 独立的音频包队列
int whisper_audio_stream; // 音频流索引
// 独立的线程
SDL_Thread *whisper_read_tid; // 独立的读取线程
SDL_Thread *whisper_decode_tid; // 独立的解码线程
// 超前量控制
double whisper_lead_time; // 目标超前 10 秒
double whisper_min_lead_time; // 最小超前 5 秒
double whisper_max_lead_time; // 最大超前 15 秒
volatile int64_t whisper_decode_pts; // 当前解码位置
};
超前量控制策略
| 当前超前量 | 行为 | 说明 |
|---|---|---|
| > 15 秒 | 暂停读取 | 等待主播放器追上,避免内存浪费 |
| 5-15 秒 | 正常速度读取 | 理想工作区间 |
| < 5 秒 | 加速读取 | 尽快补充缓冲,防止字幕断档 |
这样当用户播放到某个时间点时,该时间点的字幕早已生成完毕,可以立即展示,实现"零延迟"的用户体验。
2.2 FFmpeg 自定义 Whisper 音频滤镜
Whisper 推理被封装为 FFmpeg 的音频滤镜(Audio Filter),通过滤镜参数字符串配置:
ini
whisper=model=/data/app/whisper/ggml-tiny.en.bin:language=en:queue=10s:use_gpu=1
| 参数 | 含义 | 默认值 |
|---|---|---|
model |
模型文件路径 | 必填 |
language |
识别语言(en/zh/ja/ko) | en |
queue |
每次处理的音频时长 | 10s |
use_gpu |
是否启用 Vulkan GPU 加速 | 1 |
为什么选择滤镜方式集成?
- 复用重采样管线:Whisper 需要 16kHz 单声道输入,滤镜链自动完成格式转换,无需手动处理
- 零拷贝:音频帧直接在 FFmpeg 内部流转,无需跨层数据拷贝
- 热插拔 :通过
set_audio_filters()动态启用/禁用,无需重启播放器
c
// 动态设置音频滤镜
int set_audio_filters(VideoState *is, const char *filters) {
// 如果检测到 whisper 滤镜,直接启动 Whisper 线程
if (filters && contains_whisper_filter(filters)) {
if (!is->whisper_tid) {
start_whisper_thread(is);
}
}
// ...
}
2.3 多线程协作模型
整个 AI 字幕功能涉及 4 个独立线程,各司其职:

- whisper_read_thread (独立读取线程):打开同一个文件的第二个 AVFormatContext,超前读取音频包放入
whisper_audioq,根据超前量动态调节读取速度 - whisper_decode_thread (独立解码线程):从
whisper_audioq取包,用独立的 AVCodecContext 解码,解码后的 AVFrame 放入whisper_frame_queue - whisper_thread (Whisper 推理线程):从
whisper_frame_queue取帧,送入 Whisper 音频滤镜推理,提取字幕文本 + PTS 时间戳,调用sky_post_whisper_subtitle_with_pts()上报 - 主线程 (UI)(字幕展示):回调接收字幕,时间窗口算法判断展示时机,更新 TextView 显示字幕
线程间通过 互斥锁 + 条件变量 同步,使用 AVFifo 队列 传递数据,避免锁竞争。
2.4 跳帧策略
当设备性能不足导致 Whisper 处理队列积压时,自动跳过旧帧,保证实时性:
c
const size_t SKIP_THRESHOLD = 130; // 约 3 秒的音频帧
if (queue_size > SKIP_THRESHOLD) {
size_t frames_to_skip = queue_size - SKIP_THRESHOLD;
// 跳过旧帧,只处理最新的音频
}
这保证了即使在低端设备上,字幕也不会无限延迟,而是优雅降级------跳过一些片段,但保持实时性。
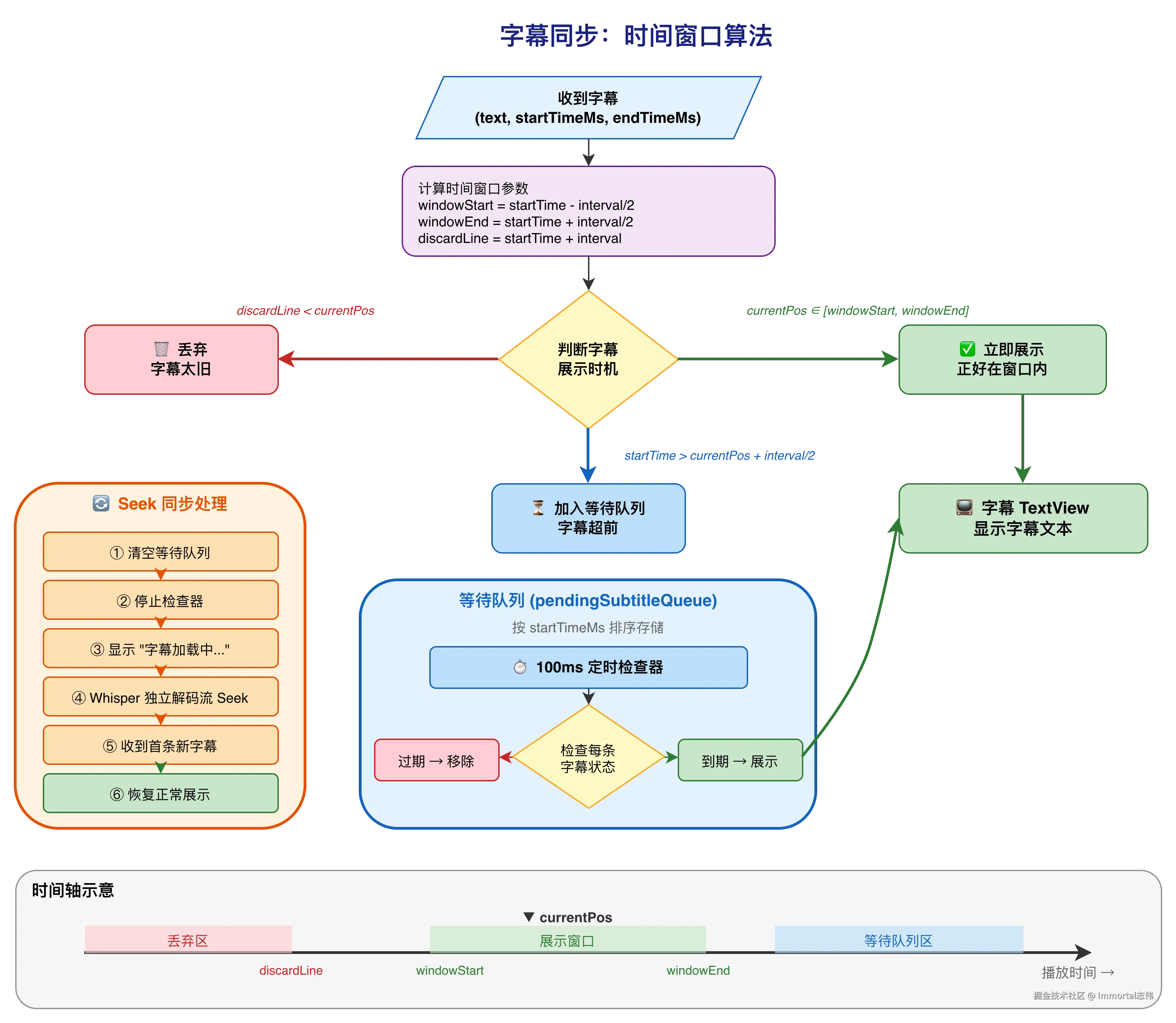
三、字幕同步:时间窗口算法

3.1 为什么需要时间窗口?
由于 Whisper 是超前解码的,字幕生成时间早于实际播放时间。如果收到字幕就立即显示,会导致字幕提前出现,与画面不同步。
反过来,如果 Whisper 处理较慢,字幕可能晚于播放位置到达,此时需要判断是否还有展示价值。
3.2 算法设计
每条字幕携带精确的 PTS 时间戳(startTimeMs, endTimeMs),UI 层收到字幕后,根据当前播放位置判断处理策略:
ini
设 interval = 推理间隔(默认 10 秒)
当收到字幕 (text, startTimeMs, endTimeMs) 时:
│
├─ 计算时间窗口:
│ windowStart = startTimeMs - interval/2
│ windowEnd = startTimeMs + interval/2
│ discardLine = startTimeMs + interval
│
├─ 情况 1:discardLine < currentPos
│ → 字幕太旧,丢弃 🗑️
│
├─ 情况 2:currentPos ∈ [windowStart, windowEnd]
│ → 正好在窗口内,立即展示 ✅
│
├─ 情况 3:startTimeMs > currentPos + interval/2
│ → 字幕超前,加入等待队列 ⏳
│ → 启动 100ms 定时检查器
│
└─ 情况 4:其他
→ 直接展示 ✅
用表格总结:
| 条件 | 判断公式 | 处理方式 |
|---|---|---|
| 立即展示 | currentPos ∈ [startTime - interval/2, startTime + interval/2] |
直接显示 |
| 丢弃 | startTime + interval < currentPos |
字幕太旧,丢弃 |
| 等待 | startTime > currentPos + interval/2 |
加入队列,等待展示 |
3.3 等待队列机制
超前的字幕不会丢失,而是存入按时间排序的等待队列:
kotlin
private data class PendingSubtitle(
val text: String,
val startTimeMs: Long,
val endTimeMs: Long
)
// 按 startTimeMs 排序的等待队列
private val pendingSubtitleQueue = mutableListOf<PendingSubtitle>()
一个 100ms 周期的检查器 持续扫描队列:
kotlin
private fun startSubtitleQueueChecker(player: IMediaPlayer) {
subtitleCheckRunnable = object : Runnable {
override fun run() {
val currentPosMs = player.getCurrentPosition()
synchronized(pendingSubtitleQueue) {
val iterator = pendingSubtitleQueue.iterator()
while (iterator.hasNext()) {
val subtitle = iterator.next()
when {
// 字幕已过期,丢弃
discardThreshold < currentPosMs -> iterator.remove()
// 字幕到达展示时间窗口,展示并移除
currentPosMs in windowStart..windowEnd -> {
displaySubtitle(subtitle.text, subtitle.startTimeMs, currentPosMs)
iterator.remove()
}
}
}
// 队列清空后检查器自动停止,节省资源
if (pendingSubtitleQueue.isEmpty()) {
subtitleCheckRunnable = null
return
}
}
subtitleHandler.postDelayed(this, 100L)
}
}
subtitleHandler.post(subtitleCheckRunnable!!)
}
3.4 Seek 同步
用户拖动进度条时,需要多层同步处理:
sql
用户拖动进度条
│
▼
① 清空字幕等待队列(旧位置的字幕全部作废)
② 停止字幕队列检查器
③ 显示"字幕加载中..."提示
│
▼
④ 主播放器 Seek 到新位置
⑤ Whisper 独立解码流同步 Seek
│
▼
⑥ 收到新位置的第一条字幕
⑦ 清除"字幕加载中..."状态
⑧ 恢复正常字幕展示
kotlin
override fun onSeekComplete(mp: IMediaPlayer) {
if (!isSubtitleSyncEnabled) return
// 清空字幕等待队列
synchronized(pendingSubtitleQueue) { pendingSubtitleQueue.clear() }
// 停止字幕队列检查器
subtitleCheckRunnable?.let { subtitleHandler.removeCallbacks(it) }
subtitleCheckRunnable = null
// 显示"字幕加载中..."提示
isWaitingForSubtitleAfterSeek = true
runOnUiThread { mSkyVideoView.setSubtitleText("字幕加载中...") }
}
四、预缓冲机制
4.1 问题
用户点击"开启 AI 字幕"后,Whisper 需要几秒钟才能生成第一条字幕。如果此时视频继续播放,前几秒就没有字幕,体验不好。
4.2 暂停-预缓冲-恢复策略
objectivec
用户点击开启 AI 字幕
│
▼
① 暂停视频播放
② 显示"正在准备 AI 字幕..."遮罩
│
▼
③ 启动 Whisper 独立解码流(超前解码)
④ Whisper 开始推理音频
│
▼
⑤ 第一条字幕生成
⑥ Native 层发送 SKY_MSG_WHISPER_PREBUFFER_COMPLETE (30002)
│
▼
⑦ 隐藏遮罩
⑧ 启动字幕同步
⑨ 恢复视频播放
4.3 关键实现细节
为什么在 set_audio_filters() 中直接启动 Whisper 线程?
原来的设计是在 audio_thread 中检测 audio_filter_changed 标志后启动 Whisper 线程。但当视频暂停时,audio_thread 中的 decoder_decode_frame 会阻塞等待,导致 Whisper 线程永远不会被启动。
解决方案:在 set_audio_filters() 函数中,如果检测到是 whisper 滤镜,直接调用 start_whisper_thread(),确保即使视频暂停也能立即启动 Whisper。
c
// set_audio_filters() 中的关键代码
if (filters && contains_whisper_filter(filters)) {
if (!is->whisper_tid) {
start_whisper_thread(is);
}
}
4.4 Java 层启用流程
kotlin
private fun enableWhisperSubtitle(settings: SubtitleSettings) {
val modelPath = app?.getWhisperModelPath() ?: return
// 显示预缓冲 UI
showPrebufferUI()
// 设置预缓冲完成监听器
player.setOnPrebufferCompleteListener { mp, subtitleCount ->
runOnUiThread {
hidePrebufferUI()
startSubtitleSync()
player.start()
}
}
// 暂停视频,等待预缓冲
mSkyVideoView.pause()
// 启用 Whisper(传入模型路径、语言、推理间隔)
mSkyVideoView.setWhisperEnabled(true, modelPath, language, settings.processingInterval)
}
五、消息通信机制
5.1 消息定义
c
// sky_messages.h
#define SKY_MSG_WHISPER_SUBTITLE 30001 // 字幕消息
#define SKY_MSG_WHISPER_PREBUFFER_COMPLETE 30002 // 预缓冲完成
5.2 消息流转全链路
scss
[ffplay.c] Whisper 滤镜输出字幕
│
│ sky_post_whisper_subtitle_with_pts(player, text, start_time, end_time)
▼
[skymediaplayer.cpp] 构造消息,转换时间戳(秒 → 毫秒)
│
│ postEventToJava(SKY_MSG_WHISPER_SUBTITLE, ...)
▼
[JNI] 回调 Java 层
│
│ [text, startTimeMs, endTimeMs] 数组
▼
[SkyMediaPlayer.kt] 触发 OnSubtitleWithPtsListener
│
▼
[SkyVideoActivity.kt] 时间窗口算法 → 展示字幕
5.3 Native 接口设计
c
// skymediaplayer_interface.h
// 发送带 PTS 的字幕
bool sky_post_whisper_subtitle_with_pts(
void *player,
const char *text, // UTF-8 字幕文本
double start_time, // 开始时间(秒)
double end_time // 结束时间(秒)
);
// 预缓冲完成通知
bool sky_post_whisper_prebuffer_complete(
void *player,
int subtitle_count // 已缓冲的字幕数量
);
六、模型管理
6.1 模型选择
| 模型 | 大小 | 推理速度 | 准确率 | 适用场景 |
|---|---|---|---|---|
| ggml-tiny.en | 74MB | ⚡ 最快 | 一般 | 英文视频,低端设备 |
| ggml-tiny | 74MB | ⚡ 快 | 一般 | 多语言,低端设备 |
| ggml-base | 141MB | 🔄 中等 | 较好 | 通用场景 |
| ggml-small | 461MB | 🐢 较慢 | 好 | 高准确率需求 |
当前选用 ggml-tiny.en(英文专用),在速度和准确率之间取得平衡。
6.2 模型生命周期管理
kotlin
class WhisperModelManager(private val context: Context) {
companion object {
private const val ASSETS_MODEL_PATH = "whisper/ggml-tiny.en.bin"
private const val EXPECTED_SIZE = 77704715L // 约 74MB
}
// 模型打包在 APK 的 assets 目录
// 首次启动时解压到应用私有目录
fun prepareModelSync(): String? {
if (isModelReady()) return modelFile.absolutePath
extractModel() // assets → filesDir/whisper/
return if (isModelReady()) modelFile.absolutePath else null
}
// 完整性校验:文件大小验证
fun isModelReady(): Boolean {
return modelFile.exists() && modelFile.length() == EXPECTED_SIZE
}
}
6.3 Application 启动预解压
在 SkyPlayerApplication.onCreate() 中,后台协程预解压模型,用户打开视频时模型已就绪,无需等待:
kotlin
class SkyPlayerApplication : Application() {
override fun onCreate() {
super.onCreate()
whisperModelManager = WhisperModelManager(this)
// 后台预解压
applicationScope.launch(Dispatchers.IO) {
val path = whisperModelManager.prepareModelSync()
if (path != null) {
isModelReady = true
modelPath = path
}
}
}
}
七、字幕设置面板
7.1 UI 设计
底部弹出式设置面板,纯代码构建(无 XML 布局),带滑入/滑出动画:

| 设置项 | 控件 | 说明 |
|---|---|---|
| 🤖 AI 字幕开关 | Switch | 开启/关闭 Whisper |
| ⚡ 推理设备 | 按钮组 | CPU / GPU (Vulkan) |
| 🌍 识别语言 | 按钮组 | 自动检测/中文/英文/日文/韩文 |
| ⏱️ 推理间隔 | SeekBar | 3-20 秒,控制每次处理的音频时长 |
| 🔧 调试模式 | Switch | 显示时间调试信息 |
7.2 设置数据模型
kotlin
data class SubtitleSettings(
val enabled: Boolean = false,
val inferenceDevice: InferenceDevice = InferenceDevice.CPU,
val targetLanguage: TargetLanguage = TargetLanguage.ORIGINAL,
val processingInterval: Int = 10, // 推理间隔(秒),范围 3-20
val debugMode: Boolean = false // 调试模式开关
)
7.3 调试模式
开启后字幕显示格式:
csharp
[33.0s | 30.5s | 2.5s] Hello, this is the subtitle text.
- 33.0s:字幕对应的音频时间戳
- 30.5s:当前播放位置
- 2.5s:延迟(字幕时间 - 播放时间,正值表示字幕超前)
这对于调试时间窗口算法的参数非常有用,可以直观看到字幕的超前/滞后情况。
kotlin
private fun displaySubtitle(text: String, startTimeMs: Long, currentPosMs: Long) {
val displayText = if (isSubtitleDebugMode) {
String.format("[%.1fs | %.1fs | %.1fs] %s",
startTimeSec, currentPosSec, delaySec, text)
} else {
text
}
mSkyVideoView.setSubtitleText(displayText)
}
八、性能与体积分析
8.1 SO 体积变化
libskyffmpeg.so 从 35MB 增长到 113MB,增量 ~78MB:
| 组件 | 体积 | 说明 |
|---|---|---|
| whisper.cpp 静态库 | ~30MB | Whisper 推理引擎 |
| ggml 计算库 | ~15MB | 张量计算后端 |
| Vulkan 后端 | ~20MB | GPU 加速支持 |
| 其他依赖 | ~13MB | 编译优化、符号等 |
| libc++_shared.so | 1.7MB | C++ 标准库(新增独立 SO) |
8.2 模型文件
| 模型 | APK 内大小 | 解压后大小 |
|---|---|---|
| ggml-tiny.en.bin | ~74MB | 74MB |
| ggml-tiny.bin | ~74MB | 74MB |
| ggml-base.bin | ~141MB | 141MB |
8.3 运行时内存
Whisper 推理会额外占用 150-200MB 内存(取决于 CPU/GPU 模式),主要用于模型加载和推理缓冲区。
九、代码变更统计
本次提交涉及 49 个文件 ,新增 9500+ 行代码:
| 层级 | 主要文件 | 变更量 | 变更内容 |
|---|---|---|---|
| FFplay 层 | ffplay.c |
+1400 行 | 独立解码流、Whisper 线程、超前解码控制 |
| 头文件 | ffplay.h, sky_messages.h, skymediaplayer_interface.h |
+110 行 | VideoState 扩展、消息定义、接口声明 |
| Native 层 | skymediaplayer.cpp |
+162 行 | 字幕消息上报、预缓冲接口实现 |
| JNI 层 | skymediaplayer_jni.cpp |
+39 行 | 新增 Whisper 相关 JNI 方法 |
| 播放器层 | SkyMediaPlayer.kt |
+251 行 | 字幕队列、监听器、滤镜参数透传 |
| 视图层 | SkyVideoView.kt |
+244 行 | 字幕显示、Whisper 控制透传 |
| Activity | SkyVideoActivity.kt |
+486 行 | 时间窗口算法、预缓冲 UI、Seek 同步 |
| 设置面板 | SkySubtitleSettingsPanel.kt |
+719 行 | 纯代码构建的底部设置面板 |
| 设置数据 | SubtitleSettings.kt |
+88 行 | 设置数据模型和枚举 |
| 模型管理 | WhisperModelManager.kt |
+241 行 | 模型解压、校验、生命周期 |
| 应用启动 | SkyPlayerApplication.kt |
+104 行 | 模型预解压 |
| 播放控制 | SkyMediaController.kt, SkyPlayerControlView.kt, SkyPlayerOverlay.kt |
+928 行 | 播放控制 UI 组件 |
| 二进制 | libskyffmpeg.so, libc++_shared.so |
--- | 集成 Whisper + Vulkan |
| 模型文件 | ggml-tiny.en.bin, ggml-tiny.bin, ggml-base.bin |
--- | Whisper 模型文件 |
十、总结与展望
已实现
- ✅ 端侧 Whisper 实时语音识别,无需网络,纯本地推理
- ✅ 独立解码流超前解码,字幕提前生成,用户感知零延迟
- ✅ 时间窗口同步算法,精确的音画同步,字幕不早不晚
- ✅ Vulkan GPU 加速推理,充分利用移动端 GPU 算力
- ✅ 预缓冲机制,首条字幕无缝衔接
- ✅ 多语言支持(中/英/日/韩 + 自动检测)
- ✅ 可调节推理间隔和调试模式
- ✅ Seek 同步,拖动进度条后字幕正确恢复
- ✅ 跳帧策略,低端设备优雅降级
后续优化方向
- 🔜 更大模型支持:支持 base/small 模型动态切换,提升识别准确率
- 🔜 字幕翻译:识别后接入翻译模型,实现跨语言字幕
- 🔜 字幕缓存:缓存已生成的字幕,支持回看时直接显示,避免重复推理
- 🔜 倍速播放适配:倍速播放时调整 Whisper 超前量和推理间隔
- 🔜 硬件解码联动:MediaCodec 硬解视频 + Whisper 软解音频,进一步降低 CPU 占用
- 🔜 模型量化优化:INT8/INT4 量化,减小模型体积和推理内存