从"健忘"到"记忆":2026年Agent 进化的分水岭
随着 AI Agent 从实验走向生产,其"记忆能力"成为企业规模化落地的关键瓶颈。近日,OpenCSG(开放传神)与 MemVerge 宣布达成战略合作,在 CSGHub 中引入 Agent Memory Service,为Agent 提供原生、可扩展、可私有化部署的长期记忆能力。

合作背景:Agent的长期记忆需求
传统的 Agent 往往是"无状态"的:每一次任务执行都从零开始,每一次对话结束经验随即消失。
IDC 报告显示,到 2030 年全球将有 22 亿个 AI Agent 运行,AI Agent 将在未来几年内以"数字劳动力"的形式大规模存在。
然而,当前企业级 Agent 多数仍停留在试点阶段。
从试点走向规模化部署的关键前提之一,是 Agent 是否具备跨时间的持续性记忆能力。长期记忆并非模型能力的附属功能,而是 Agent 能否承担长期职责、保持行为一致性、并融入企业治理体系的基础设施。
以金融投研场景为例,传统 Agent 无法记住上周的调仓逻辑和市场判断依据,导致每次分析都要重新梳理历史脉络;在医疗诊疗辅助场景中,Agent 可能丢失患者的既往病史和用药记录,无法提供连续性的健康管理建议。
本次合作让 AgenticHub 中的 Agent 具备真正的长期记忆能力:记住历史任务与决策过程,不再重复犯错;跨会话继承上下文与用户偏好;在多轮任务中持续积累经验;在团队协作场景下,不同 Agent 可以共享关键信息与决策依据。

合作内容:标准化的Agent Memory架构
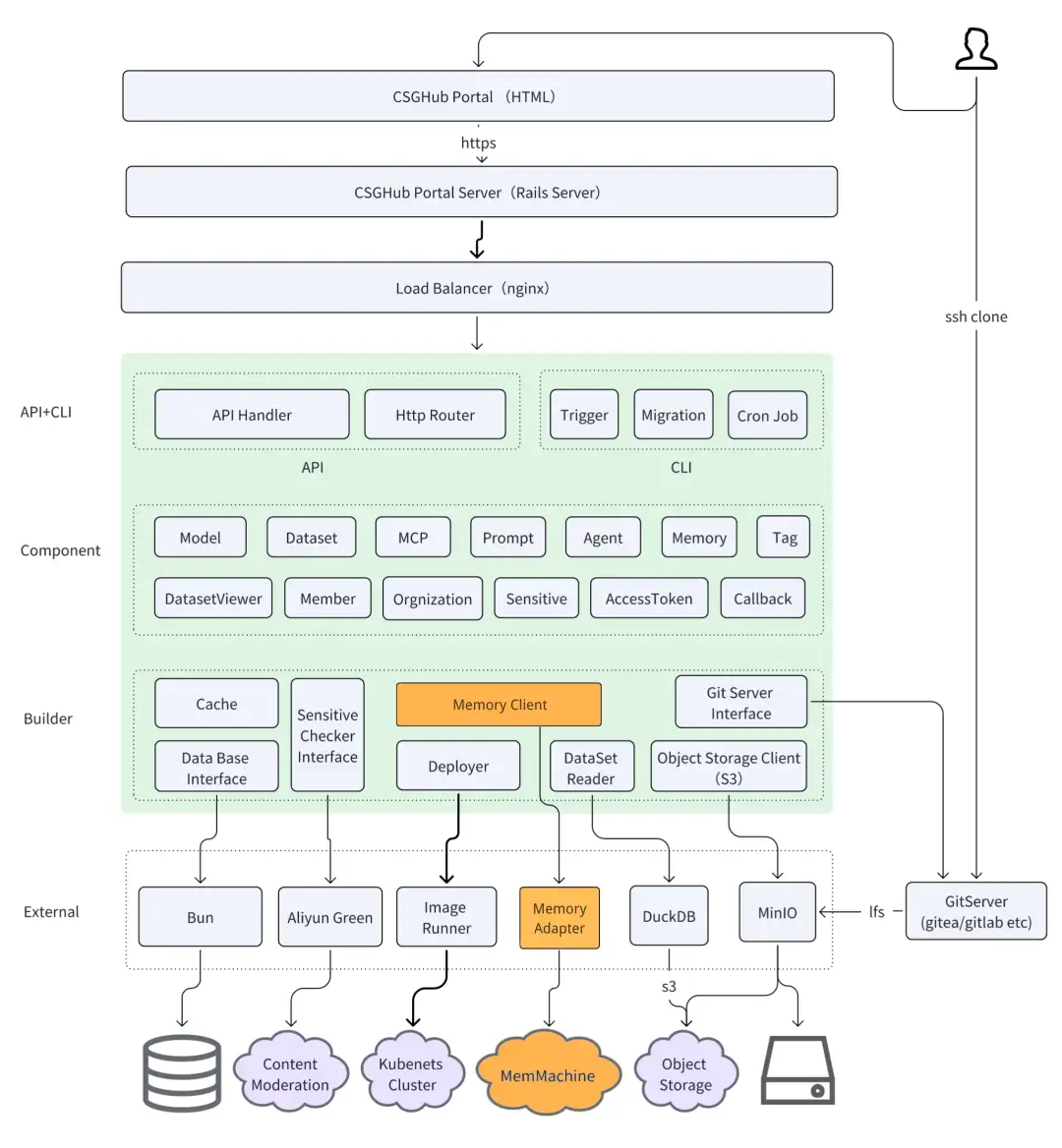
CSGHub 并未将 Agent Memory 绑定到单一实现,而是设计了一套开放、标准化的 Agent Memory 服务架构,并与 MemVerge 合作,将 MemMachine 作为首个 Memory Backend 接入。

从上图可以看到,CSGHub 采用了分层架构设计:在 Builder 层中包含了 Memory Client 组件,通过 Memory Adapter 与外部的 MemMachine 服务进行交互。这种设计使得 Memory Service 能够作为可插拔的基础设施组件,与 CSGHub 的其他核心能力(如模型管理、数据集处理、Agent 编排等)无缝协同工作。

**统一的 Memory REST API Contract。**提供规范化的请求与响应模型,覆盖 Agent Memory 的完整生命周期操作。API 设计遵循 RESTful 规范,支持标准的 CRUD 操作,每个 API 调用都返回规范化的响应结构,确保不同 Memory Backend 的返回格式保持一致。
**基于 Adapter 的可插拔架构。**CSGHub 定义了标准的 Memory Adapter 接口规范,MemVerge 的 MemMachine 作为首个 Memory Backend Adapter 接入系统。Adapter 层承担协议转换、数据映射、错误处理等职责,将不同 Memory 引擎的异构接口统一为 CSGHub 内部的标准调用。这意味着企业可以根据自身需求选择最适合的 Memory Backend,未来可以无缝切换或升级 Memory 引擎。
**MemMachine 的核心能力。**MemVerge 的 MemMachine 是业界领先的 AI Memory Layer 解决方案,采用分层记忆架构:Episodic Memory(场景记忆,记录发生过的对话或事件);Semantic Memory(语义记忆,总结场景记忆形成用户画像);支持大规模 Memory 检索与过滤,可处理数百万级别的记忆条目。

MemVerge 联合创始人兼CEO 范承工:
若想让 AI 在工作中真正发挥价值、在企业场景中值得信赖,我们就必须直面当前 AI 技术栈中缺失的关键一环:记忆能力。
OpenCSG 创始人兼CEO 陈冉:
根据 Memory REST API 文档和 Backend Adapter 开发指南,社区开发者可以在CSGHub上根据自身需求扩展自定义 Memory Backend,为构建开放的 Agent Memory 生态奠定了基础。
合作成果:企业级、原生、可私有化
原生集成,统一部署
Agent Memory Service 并非"外接组件"或"第三方插件",而是**作为 CSGHub 原生能力深度集成。**通过 Helm subchart 方式将 MemMachine 纳入 CSGHub 的部署体系,Memory Service 与 CSGHub Server 在同一 Kubernetes 集群中协同部署。
这种原生集成(Native Integration)**与市面上常见的"外接插件"有本质区别:**外接插件通常需要额外的网络调用、独立的认证授权和复杂的数据同步机制,而原生集成则实现了统一的生命周期管理、共享的安全策略和零延迟的内部通信,为企业提供了更稳定、更高效、更易维护的解决方案。

完全私有化部署
Memory 数据完全存储在企业内部,满足政务、金融、医疗等对数据安全有严格要求的行业的合规需求。企业可以根据自身资源情况,灵活调整 Memory Service 的计算与存储资源。
这使得 AgenticHub 中的 Agent Memory 能力,不仅适用于实验与原型开发,也可以直接落地于生产环境。
合作意义:构建开放的 Agent 平台生态
通过与 MemVerge 的合作,CSGHub 正在持续完善 AgenticHub 在 Agent 基础设施层的关键能力。Agent Memory Service 的引入,标志着 CSGHub 从"提供 Agent 开发工具"向"构建 Agent 基础设施平台"的战略升级,更体现了 OpenCSG 从开源社区平台向企业 AI 基础设施提供商的深度转型。
Salesforce Agentic Enterprise Index数据显示,在2025年上半年,首次采用AI Agent的企业数量增长 119%。
2026 年被称为"Agent 元年" ,企业已经度过了"尝鲜"阶段,开始追求稳定、可复用、可扩展的 Agent 解决方案。CSGHub 与 MemVerge 的合作,为企业提供了一条从实验到生产的可行路径。
未来,CSGHub 将继续围绕 Agent 的记忆、推理、工具协同与生命周期管理,构建开放、可扩展、面向企业落地的 Agent 平台生态。
合作影响力:共赢协同发展
对双方而言,这次合作完善了各自在 AI 基础设施领域的战略布局。**OpenCSG与 MemVerge 的合作补齐了 AgenticOps 方法论中关键的"记忆层"能力,**标志着 OpenCSG 从开源社区平台向企业 AI 基础设施提供商的战略转型迈出了重要一步。对 MemVerge 而言,CSGHub 作为首个将 MemMachine 集成为原生 Memory Backend 的企业级平台,验证了其长期愿景------AI Memory 将成为如同数据库或存储系统一样的企业基础设施。

对行业和企业而言,这次合作的开放架构为 Agent 的生产落地提供了可行路径。CSGHub 设计了标准化的 REST API Contract 和 Adapter 接口规范,允许企业根据自身需求选择或切换不同的 Memory Backend,为行业树立了"标准化接口 + 可插拔实现"的最佳实践。这种开放架构打破了供应商锁定困境,使 Agent 能够在政务、金融、医疗等对数据安全和合规性要求严格的行业中真正落地并持续优化,帮助企业将 AI 从技术负担转化为稳定增长引擎。
从长远来看,双方的合作正在共同定义 AI 基础设施的开放标准与最佳实践。随着 Agent 从实验原型走向生产系统,记忆、推理、工具协同与生命周期管理将成为企业 AI 平台不可或缺的核心能力,而 CSGHub 与 MemVerge 的合作正在为这一未来奠定坚实的基础。
下一步计划
OpenCSG 与 MemVerge 将持续深化合作,在以下方向推进:
- **技术层面:**优化 Memory Service 的性能与可扩展性,支持更多 Memory Backend 的接入,完善 Agent Memory 的标准化接口规范。
- **生态层面:**联合更多企业与开发者,共建开放的 Agent Memory 生态,推动 AI Memory 成为企业 AI 基础设施的标准组件。
- **应用层面:**在金融、医疗、政务等重点行业落地更多 Agent 应用案例,验证 Agent Memory 在生产环境中的价值。
立即体验
📍 CSGHub 试用申请
- 官方网站: https://opencsg.com/
- 开源仓库: https://github.com/OpenCSGs/csghub
- 官方文档: https://opencsg.com/docs
📍 MemMachine 开源项目
- 官方网站: https://memmachine.ai
- 开源仓库: https://github.com/MemMachine/MemMachine
- 官方文档: https://docs.memmachine.ai
📍 技术支持
**OpenCSG商务合作:**business@opencsg.com
**MemVerge商务合作:**support@memverge.com
关于OpenCSG
OpenCSG 是全球领先的开源大模型社区平台,致力于打造开放、协同、可持续生态,AgenticOps是人工智能领域的一种AI原生方法论,由OpenCSG(开放传神)提出。AgenticOps是Agentic AI的最佳落地实践也是方法论。核心产品 CSGHub 提供模型、数据集、代码与 AI 应用的 一站式托管、协作与共享服务,具备业界领先的模型资产管理能力,支持多角色协同和高效复用。
关于MemVerge
MemVerge 是 AI Memory Layer 领域的领先厂商,其 MemMachine 产品为 AI Agent 提供 Episodic Memory、Semantic Memory 和 Long-term Memory 能力,已被众多创新企业和开发者选为 Agent 记忆系统的基础设施。