1. 功能概述
本文通过示例演示如何通过相关接口对启动标志进行读写,以及对 main 域电源进行控制与查询。相关 API 定义,请查询 电源管理用户手册 API 部分 。
2. main 域上下电及状态查询示例代码
请参考版本中 Service/Cmd_Utility/power_sample_cmd/src/PowerControl.c 相关代码:
Plain
// PowerControl.c代码
#include "Os.h"
#include "Log.h"
#include "Pmu.h"
#include "Boot.h"
#include "Shell_Port.h"
// main域电源状态定义
#define MAINDOMAIN_STATUS_UNINIT (0U)
#define MAINDOMAIN_STATUS_RUNNING (1U)
注意
注意以下章节中的截图,在不同的版本上可能会有一些差异,只要关键信息部分一致即可。 请结合其中提到的验证方法做进一步确认。
2.1. MCU 对 Acore 进行上下电接口及命令说明
Plain
// 需要包含的头文件
#include "Power_Manager_Cust.h"
// 通知Acore进行下电
hb_PM_RequestSt(MAINSTATE_OFF_ST);
// 对Acore进行强制下电
hb_PM_RequestSt(MAINSTATE_FORCE_OFF_IT);
// 对Acore进行上电
地平线版本中可使用如下命令:
Plain
testmainpower 0 # 通知Acore下电,同时会做bootflag和power状态查询
testmainpower forceoff # 对Acore强制下电
testmainpower 1 # 对Acore上电,同时会做bootflag和power状态查询
效果确认:
- 当对 Acore 进行下电,MCU 会有如下打印:

此时 MCU 正常,Acore 因为下电串口无法交互;
- 当对 Acore 进行强制下电,MCU 会有如下打印:

此时 MCU 正常,Acore 因为下电串口无法交互;
- 当对 Acore 进行上电,MCU 会有很长的打印,MCU 走完相关流程后,会有如下关键打印:

同时 Acore 会进入 kernel:

并可以正常进行命令行交互;
2.2. MCU 读写 bootflag 接口及命令说明
Plain
// 需要包含的头文件
#include "Boot.h"
// 设置bootflag
Std_ReturnType Bl_MainDomainBootFlagSet(uint32 Flag);
// 获取bootflag
Std_ReturnType Bl_MainDomainBootFlagGet(uint32 *Flag);
地平线版本中可使用如下命令:
Plain
testmainpower 0 # 对Acore下电,同时会做bootflag和power状态查询
testmainpower 1 # 对Acore上电,同时会做bootflag和power状态查询
效果确认:

示例代码中会尝试对 bootflag 进行读取/修改/恢复的流程;后边的数值代表对应 boot 标志,可以查询相关头文件。
2.3. MCU 获取 Acore power 状态接口及命令说明¶
Plain
// 需要包含的头文件
#include "Pmu.h"
// 获取main power状态
Std_ReturnType Pmu_MainDomainStatusGet(uint32 *Status);
地平线版本中可使用如下命令:
Plain
getmainstatus # main power状态查询
效果确认:

示例代码中尝试去获取状态并打印出对应通过函数获取到的 Acore power 状态。
3. main 域 reset 示例
调用如下接口后,如果有接 Acore 串口,可以看到 Acore 串口有重启并再次正常进入 kernel,并且 Acore 的命令行可以进行正常交互。
3.1. main 域 reset 接口说明
Plain
// 需要包含的头文件
#include "Power_Manager_Cust.h"
hb_PM_RequestSt(MAINSTATE_RESET_IT);
4. 征程 6X 全部下电示例
调用对应接口,MCU 和 Acore 都下电,两者的命令行都无法进行交互。要想重新启动,需要断电重启。
4.1. 全部下电接口说明
Plain
// 需要包含的头文件
#include "Power_Manager_Cust.h"
hb_PM_RequestSt(SYSSTATE_SHUTDOWN_ST);
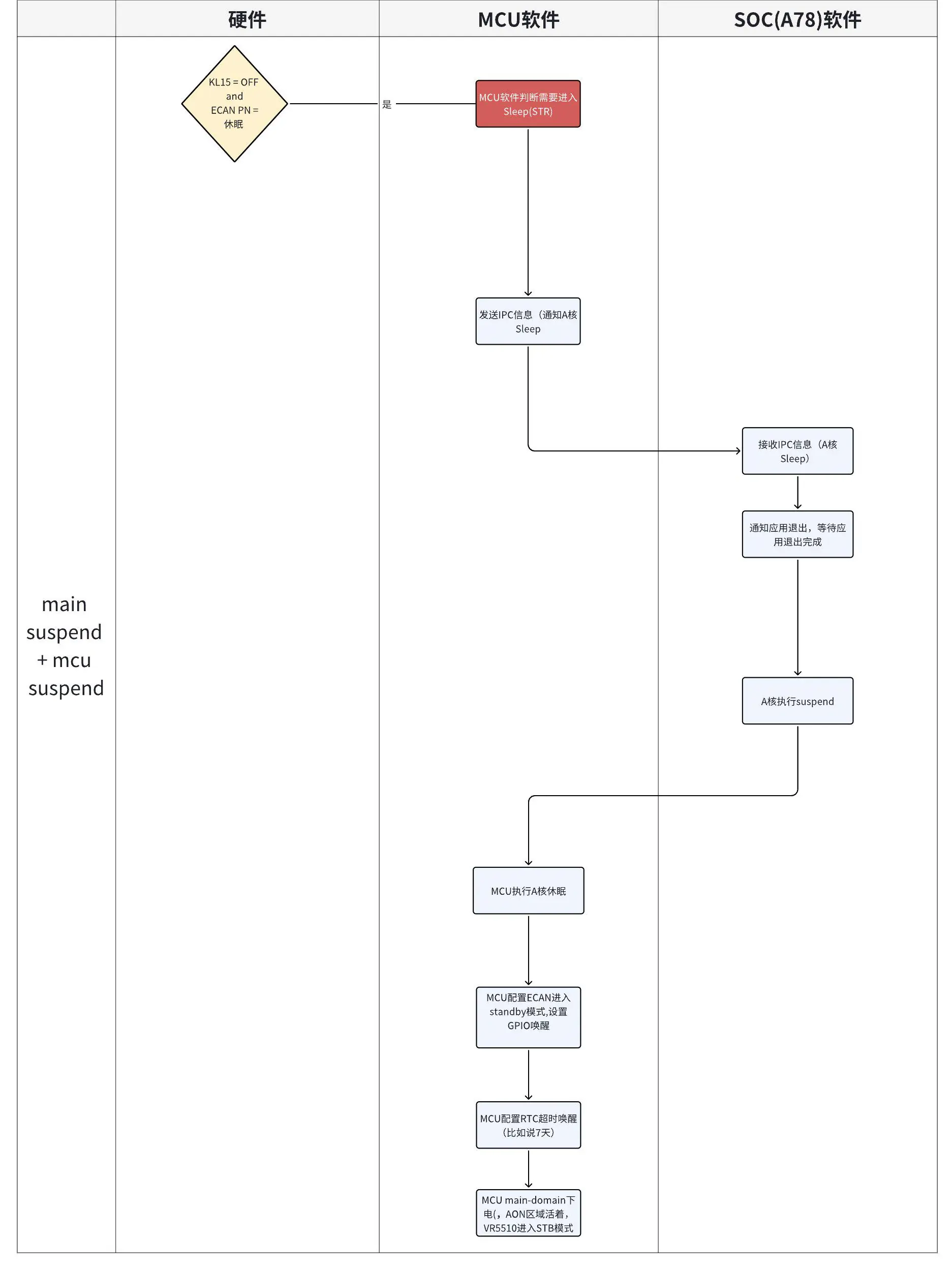
5. 不同场景休眠唤醒示例代码
请参考版本中 Service/Cmd_Utility/power_sample_cmd/src/PowerControl.c 相关代码,目前主要实现以下六个场景:
Plain
horizon:/$ powersample
[0512.790449 0]powersample {index:d} rtc_time:d>
[0512.790824 0] index: 0: main suspend + mcu suspend + rtc wakeup + shutdown
[0512.791703 0] 1: main off + mcu suspend + rtc wakeup + shutdown
[0512.792538 0] 2: main suspend + mcu suspend + can wakeup + resume
[0512.793395 0] 3: main off + mcu suspend + can wakeup + poweron
[0512.794337 0] 4: main suspend + mcu suspend + rtc wakeup + resume
[0512.795077 0] 5: main off + mcu suspend + rtc wakeup + poweron
注意:各 sample 场景为都是单独流程,不要混合使用。如果在执行完一个 sample 场景后,需要更换场景测试,需要先进行整机下电,再重新上电。
场景拆分为以下几种流程:
流程 1: main off + mcu suspend:

流程 2:main suspend + mcu suspend:

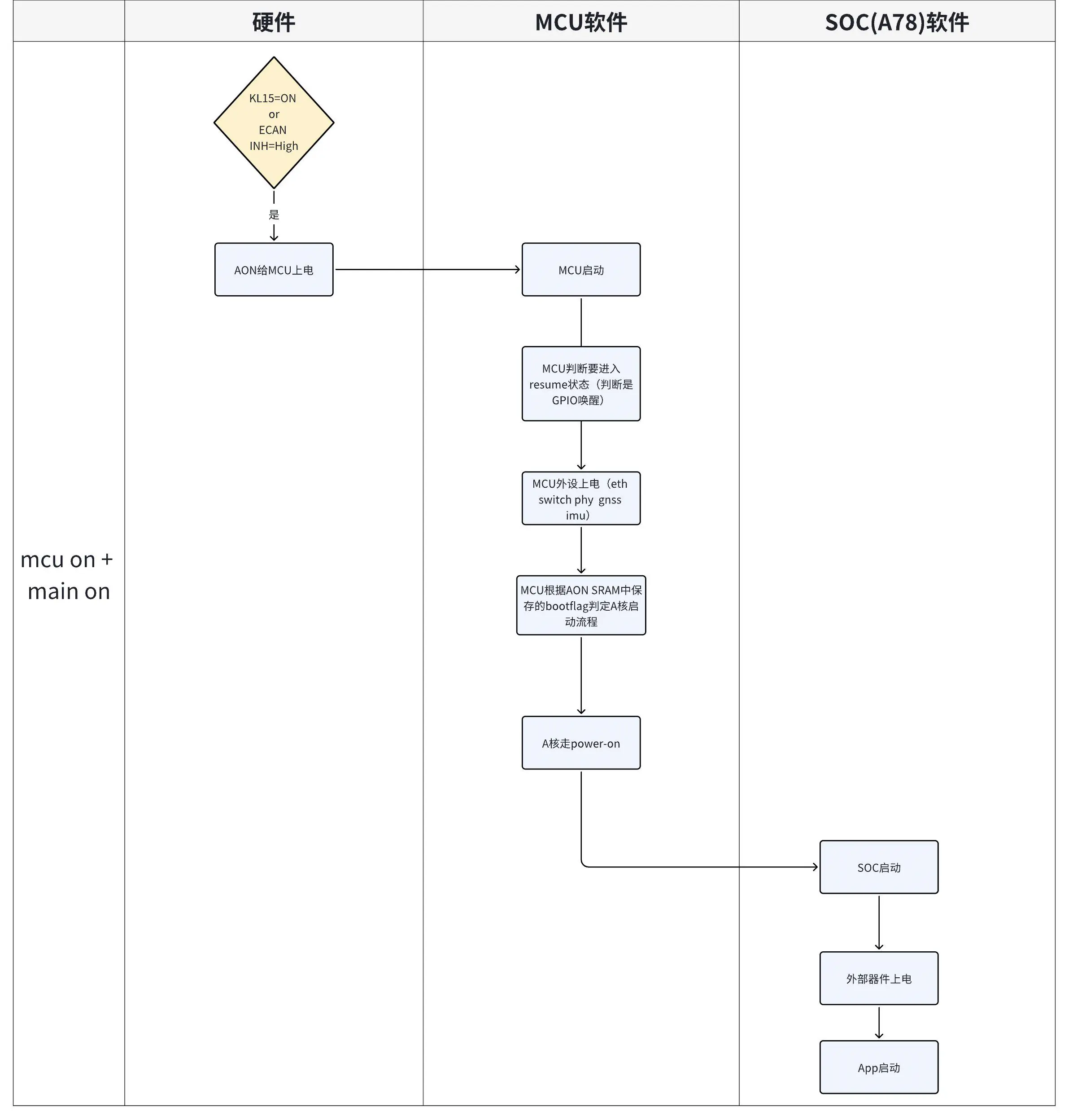
流程 3:mcu on + main on:

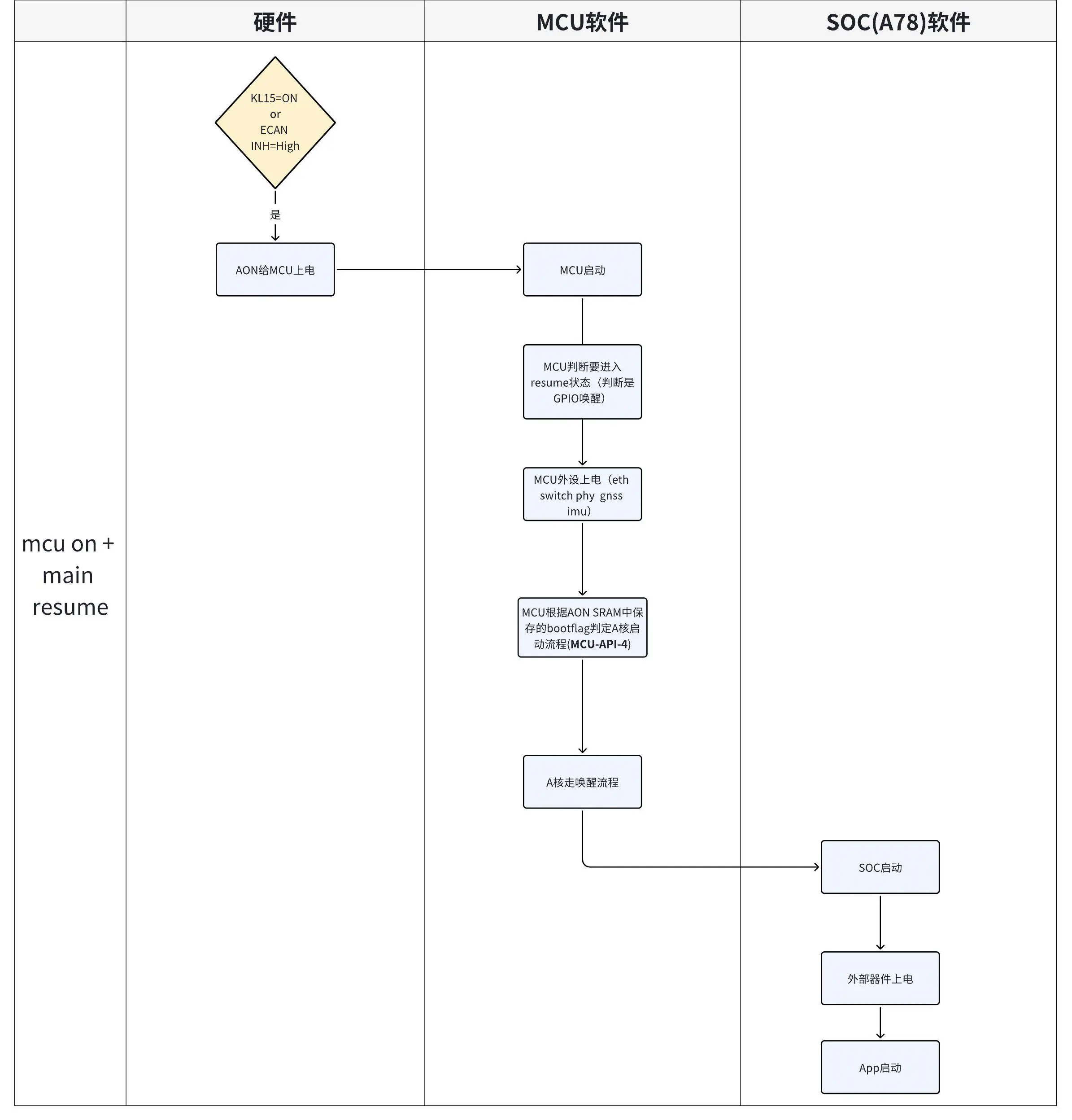
流程 4:mcu on + main resume:

流程 5:rtc wakeup + shutdown:

在 rtc 唤醒场景中 - 如果需要 rtc 唤醒后直接关机,需要外部 kl15 信号源为低电平,否则会导致唤醒后一级电源无法正常下电
5.1. sample0
Plain
//sample0: main suspend + mcu suspend + rtc wakeup + shutdown
// 设置rtc唤醒时间
Ret = SysPower_RtcWakeupSet(RtcWakeupTime);
if (Ret != E_OK)
{
LogNotice("set rtc wakeup failed with %d\r\n", Ret);
return -1;
}
5.2. sample1
Plain
//main off + mcu suspend + rtc wakeup + shutdown
/** acore scmi just control acore */
scmi_reset_mode = 1;
// 通知acore进入下电
Ret = hb_PM_RequestSt(MAINSTATE_OFF_ST);
if (Ret != E_OK)
{
LogNotice("notify shutdown failed with %d\r\n", Ret);
5.3. sample2
Plain
//main suspend + mcu suspend + can wakeup + resume
//设置一个较大的rtc唤醒时间,以防止rtc误唤醒
Ret = SysPower_RtcWakeupSet(8388);
if (E_OK != Ret)
{
LogNotice("SysPower_RtcWakeupSet failed with %d.\r\n", Ret);
return -1;
}
//TJA1145进入低功耗模式相关配置
Ret = TJA1145_EnterLowPowerMode(1);
5.4. sample3
Plain
//3: main off + mcu suspend + can wakeup + poweron
/** acore scmi just control acore */
scmi_reset_mode = 1;
// 通知acore进入下电
Ret = hb_PM_RequestSt(MAINSTATE_OFF_ST);
if (Ret != E_OK)
{
LogNotice("notify shutdown failed with %d\r\n", Ret);
return -1;
5.5. sample4
Plain
//main suspend + mcu suspend + rtc wakeup + resume
//设置一个rtc唤醒时间
Ret = SysPower_RtcWakeupSet(RtcWakeupTime);
if (Ret != E_OK)
{
LogNotice("set rtc wakeup failed with %d\r\n",