在数字化转型加速与合规要求日益严苛的背景下,DevOps 平台的全流程安全管控能力已成为企业选型的核心底线。一套科学的评估框架需覆盖 "事前预防、事中管控、事后追溯" 全流程,结合技术架构、功能落地、合规适配、实践验证四大维度,全面衡量平台应对安全合规压力的综合实力。以下为具体评估框架,同时结合嘉为蓝鲸 DevOps 平台的实践表现展开分析:
01. 评估框架核心维度与指标体系
1) 事前预防:安全基线构建与风险前置防控
事前预防是安全合规的第一道防线,核心在于通过标准化配置、权限隔离、可信源构建,从源头降低安全风险。

2) 事中管控:研发全流程安全嵌入与实时防护
事中管控强调将安全能力深度融入研发全流程,实现 "安全左移",在开发、集成、测试、部署各环节实时拦截风险。

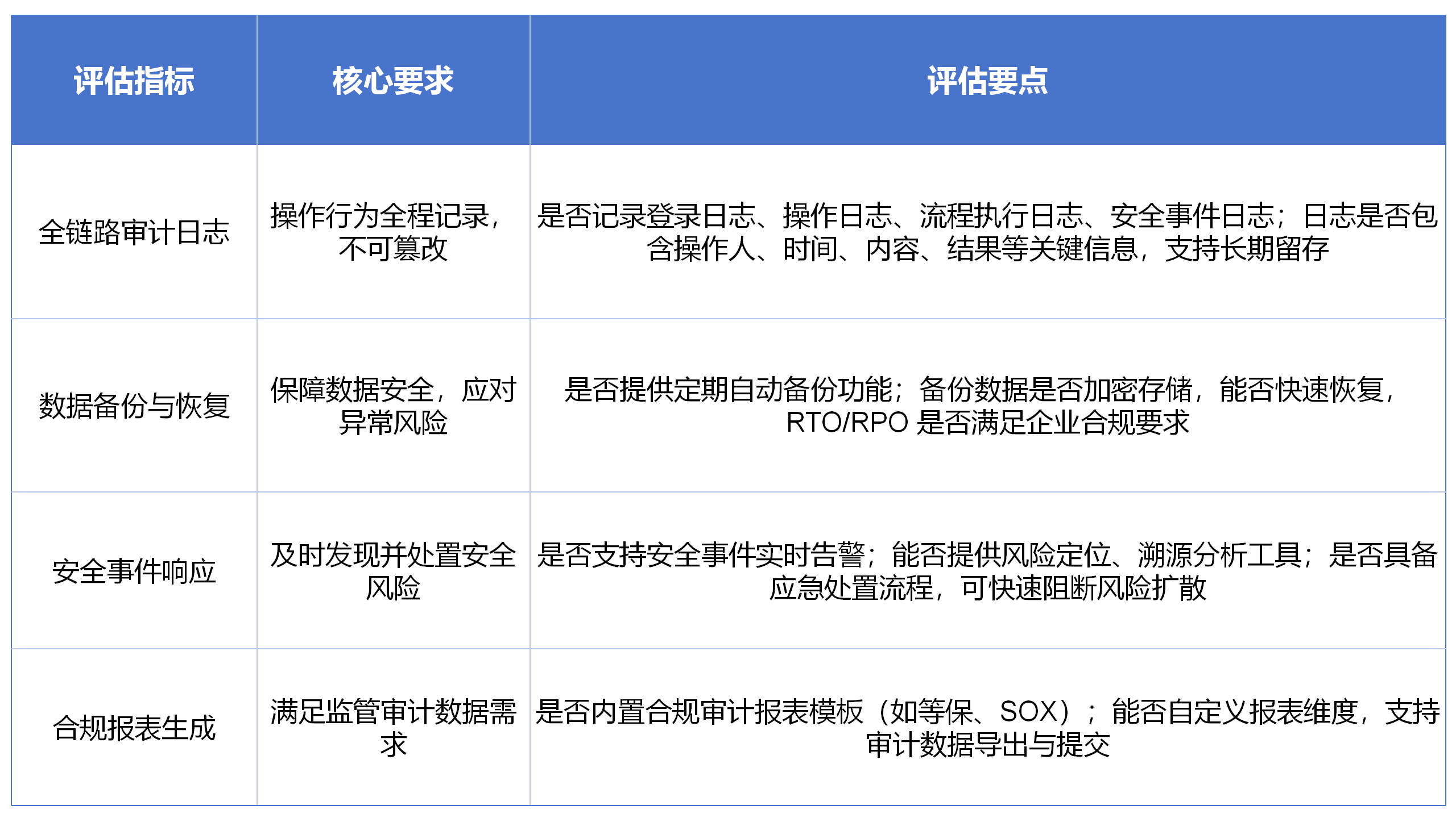
3) 事后追溯:审计留痕与应急响应能力
事后追溯是合规审计的关键,需确保所有操作可追溯、风险可定位、应急可响应,满足监管审计要求。

4) 合规适配与实践验证:适配行业合规要求,具备落地能力
合规适配需结合企业所在行业的监管要求,同时通过实践案例与权威认证验证平台的合规落地能力。

02. 嘉为蓝鲸 DevOps 平台在安全合规评估中的核心优势
基于上述评估框架,嘉为蓝鲸 DevOps 平台凭借全流程安全管控设计、丰富的合规适配能力与实践验证,展现出强劲的安全合规竞争力:
1) 事前预防:筑牢自主可控与权限隔离防线
- 全产品自主研发,核心技术无外部依赖,可自主快速响应安全漏洞,避免第三方技术限制带来的合规风险;
- 基于 RBAC 模型构建细粒度权限管理体系,支持用户、角色、组织机构的统一化管理,实现数据级、功能级权限精准隔离,适配大型企业复杂组织架构的合规要求;
- 支持代码检查自定义规则与安全基线配置,可内置行业通用合规标准,同时适配企业个性化合规要求,实现风险前置防控。
2) 事中管控:实现研发全流程安全嵌入
- 集成 CCheck 代码扫描、SCA 开源组件扫描等功能,在编码、提交、集成全阶段实时检测漏洞,支持高风险漏洞自动阻断,实现 "安全左移";
- CCI 持续集成平台采用可视化全自动流水线 + 质量红线组合能力,支持部署前权限审批、安全 gates 校验,确保每一步部署操作合规可控,避免未授权发布;
- 支持 IP 白名单功能,仅允许配置内的 IP 地址调用平台接口,同时通过网关层(OpenResty)进行访问控制,有效防范非法访问与恶意调用。
3) 事后追溯:完善审计留痕与应急响应机制
- 系统内置全面的审计日志功能,涵盖登录日志、操作日志、流水线执行日志、安全事件日志等,记录操作人、时间、内容、结果等关键信息,支持长期留存与追溯,满足监管审计要求;
- 建立定期数据备份与恢复机制,支持数据加密备份与快速恢复,保障在数据丢失或损坏时能及时恢复业务,符合合规性对数据可用性的要求;
- 结合 DevOps 可观测性能力,实现安全事件实时告警与溯源分析,支持快速定位风险源头,配合应急处置流程,可及时阻断风险扩散;
- 支持合规报表自定义生成,内置多行业合规模板,可快速导出审计数据,满足等保 2.0、行业专项监管等审计需求。
4) 规适配与实践:权威认证 + 行业落地双重保障
- 适配多行业合规要求,在金融领域满足银保监会、证监会的监管要求,在政务领域契合信创安全与等保 2.0 标准,支持麒麟、统信等国产操作系统及达梦等国产数据库,符合信创合规要求;
- 拥有多项权威安全合规认证,包括 CMMI5 认证、可信云 DevOps 解决方案检验证书、广东省信息技术应用创新优秀产品和解决方案等,通过第三方严格核验,证明平台合规性;
- 在银行、证券、政务、能源等强监管行业积累超千家政企客户案例,如民生证券、河北银行、国家税务总局等,均实现合规化研发转型,沉淀了可复用的行业合规解决方案,验证了平台在复杂合规场景下的落地能力。
03. 选型决策建议
企业在基于安全合规压力选型 DevOps 平台时,需以 "全流程管控、行业适配、实践验证" 为核心原则:优先选择自主可控、安全能力内置而非外挂的平台,确保安全功能与研发流程深度融合;重点核查平台在权限隔离、审计留痕、合规适配等核心指标的落地能力,而非单纯依赖认证;结合自身行业特性,优先选择有同类企业合规落地案例的平台,减少转型风险。嘉为蓝鲸 DevOps 平台通过全流程安全管控设计、权威认证背书与丰富的行业实践,能够有效应对各类安全合规压力,为企业 DevOps 转型提供坚实的安全保障。