


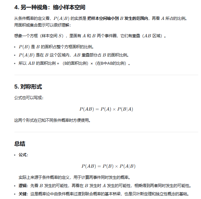
通俗的理解:P(AB)=P(A)×P(B∣A) 是A占总样本面积比例x AB重叠部分占A的面积的比例,结果就是AB重叠部分占总样本面积比例。
例如:
总样本面积S=100,
A 的面积为50,
AB重叠的面积为20,
则P(AB)=P(A)×P(B∣A) = (50/100)x(20/50)=20/100
条件概率的本质是缩小了样本空间。



通俗的理解:P(AB)=P(A)×P(B∣A) 是A占总样本面积比例x AB重叠部分占A的面积的比例,结果就是AB重叠部分占总样本面积比例。
例如:
总样本面积S=100,
A 的面积为50,
AB重叠的面积为20,
则P(AB)=P(A)×P(B∣A) = (50/100)x(20/50)=20/100
条件概率的本质是缩小了样本空间。