双8x8点阵屏显示项目
项目介绍
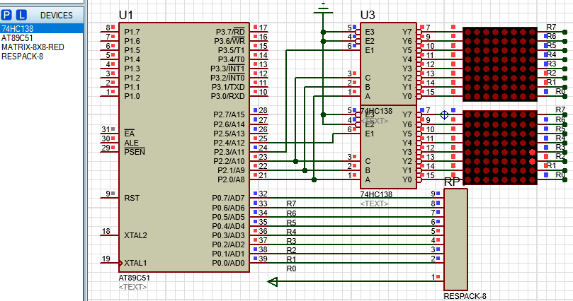
这是一个基于51单片机的双8x8点阵屏显示项目,实现了在两个8x8点阵屏上滚动显示"HELLO WORLD!"的功能。
硬件需求
- 51系列单片机(如AT89C51/AT89C52等)
- 两个8x8点阵屏
- 电阻若干(用于限流)
- 面包板及连接线
硬件连接
| 单片机端口 | 功能 | 连接说明 |
|---|---|---|
| P0 | 行控制 | 连接两个点阵屏的行引脚(ROW) |
| P2 | 列控制 | 连接两个点阵屏的列引脚(COM) |
- 第一个点阵屏的列控制使用P2.0-P2.2(低3位)
- 第二个点阵屏的列控制使用P2.3-P2.5(中间3位)
软件实现
核心功能
- 字符点阵定义 :在
zimo数组中定义了"HELLO WORLD!"每个字符的16x8点阵数据 - 动态扫描显示:使用逐行扫描的方式,通过快速切换行和列的状态来实现稳定显示
- 滚动效果:通过改变显示的起始位置,实现文字从右向左滚动的效果
代码结构
c
#include <reg52.h>
#define ROW_PORT P0
#define COM_PORT P2
unsigned char code zimo[]=
{
0x10,0x04,0x1F,0xFC,0x10,0x84,0x00,0x80,0x00,0x80,0x10,0x84,0x1F,0xFC,0x10,0x04,/*"H",0*/
0x10,0x04,0x1F,0xFC,0x11,0x04,0x11,0x04,0x17,0xC4,0x10,0x04,0x08,0x18,0x00,0x00,/*"E",1*/
0x10,0x04,0x1F,0xFC,0x10,0x04,0x00,0x04,0x00,0x04,0x00,0x04,0x00,0x0C,0x00,0x00,/*"L",2*/
0x10,0x04,0x1F,0xFC,0x10,0x04,0x00,0x04,0x00,0x04,0x00,0x04,0x00,0x0C,0x00,0x00,/*"L",3*/
0x07,0xF0,0x08,0x08,0x10,0x04,0x10,0x04,0x10,0x04,0x08,0x08,0x07,0xF0,0x00,0x00,/*"O",4*/
0x00,0x00,0x00,0x00,0x00,0x00,0x00,0x00,0x00,0x00,0x00,0x00,0x00,0x00,0x00,0x00,/*" ",5*/
0x1F,0xC0,0x10,0x3C,0x00,0xE0,0x1F,0x00,0x00,0xE0,0x10,0x3C,0x1F,0xC0,0x00,0x00,/*"W",6*/
0x07,0xF0,0x08,0x08,0x10,0x04,0x10,0x04,0x10,0x04,0x08,0x08,0x07,0xF0,0x00,0x00,/*"O",7*/
0x10,0x04,0x1F,0xFC,0x11,0x04,0x11,0x00,0x11,0xC0,0x11,0x30,0x0E,0x0C,0x00,0x04,/*"R",8*/
0x10,0x04,0x1F,0xFC,0x10,0x04,0x00,0x04,0x00,0x04,0x00,0x04,0x00,0x0C,0x00,0x00,/*"L",9*/
0x10,0x04,0x1F,0xFC,0x10,0x04,0x10,0x04,0x10,0x04,0x08,0x08,0x07,0xF0,0x00,0x00,/*"D",10*/
0x00,0x00,0x00,0x00,0x00,0x00,0x1F,0xCC,0x00,0x0C,0x00,0x00,0x00,0x00,0x00,0x00,/*"!",11*/
};
void Delay_Us(unsigned int us)
{while(us--);}
void Delay_Ms(unsigned int ms)
{
unsigned char i;
while(ms--)for(i=0;i<120;i++);
}
void main()
{
unsigned char i,j,page;
while(1)
{
for(page=0;page<178;page=page+2)
{
i=page;j=0;
do{
ROW_PORT=0x0;
COM_PORT=j|0x08;
ROW_PORT=zimo[i];
Delay_Us(300);
ROW_PORT=0x0;
COM_PORT=j|0x10;
ROW_PORT=zimo[i+1];
Delay_Us(300);
j++;i=i+2;
}while(j<8);
Delay_Ms(200);
}
}
}
关键技术点
- 扫描显示原理:通过快速扫描每一行,利用人眼的视觉暂留效应,使点阵屏显示出完整的图像
- 双屏控制:通过P2端口的不同位控制两个点阵屏,实现同时显示
- 滚动效果 :通过
page变量控制显示的起始位置,实现文字的滚动
运行效果
烧录完成后,给单片机上电,两个8x8点阵屏将从右向左滚动显示"HELLO WORLD!"字样。
