为何靶向肿瘤内皮细胞的疗法疗效始终不尽如人意?这一困扰学界多年的问题,或许能从最新的泛癌研究中找到答案。
2024年7月12日,北京大学李金虎、王东芳、张泽民团队在《National Science Review》发表研究,揭示了人类癌症中内皮细胞的重塑特征及与癌症治疗的关联。今天我们就来拆解一下这篇文章:Pan-cancer integrative analyses dissect the remodeling of endothelial cells in human cancers。

研究概述
本研究整合19种实体瘤的单细胞RNA测序数据,构建泛癌内皮细胞图谱,解析肿瘤内皮细胞(TECs)的组成与功能异质性,明确其在肿瘤与非肿瘤组织中的表型差异,探究其与抗血管生成治疗(AAT)和免疫检查点阻断(ICB)疗效的关联,为靶向TECs的治疗策略提供依据。

实验设计
收集19种实体瘤的单细胞RNA测序(scRNA-seq)数据,涵盖723个肿瘤或癌旁非肿瘤样本、575名患者,经质量控制后获取149,854个高质量内皮细胞;通过两轮无监督聚类分析内皮细胞亚群,探究其转录组特征、功能轴差异、跨癌种异质性及肿瘤进展中的表型变化,结合TCGA数据集和临床 trial 数据,分析其与患者预后及治疗疗效的关联。
研究结果

图1:构建泛癌内皮细胞单细胞图谱,明确内皮细胞主要亚群及各亚群功能基因表达模式;

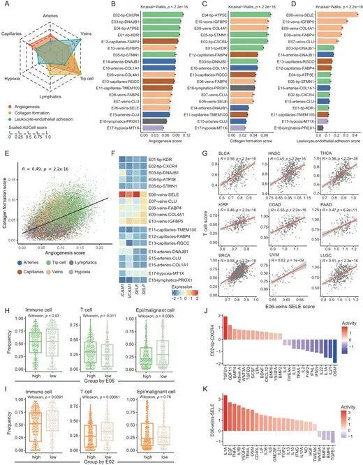
图2:揭示内皮细胞亚群的表型异质性, angiogenesis、胶原形成及白细胞-内皮粘附功能存在差异,E02-tip-CXCR4 与血管生成相关,E06-veins-SELE 与炎症及T细胞浸润相关;

图3:CXCR4+ 尖端细胞分布于肿瘤核心并与上皮/恶性细胞共定位,ICAM1+ 静脉靠近T细胞分布;

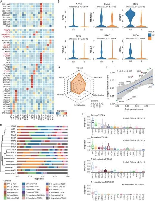
图4:不同癌种的TECs存在异质性,器官特异性基因表达部分保留,毛细血管亚群转录组差异最大, angiogenesis 与胶原形成评分呈正相关;

图5:肿瘤组织中尖端细胞富集,动脉、毛细血管和淋巴管减少,内皮细胞在肿瘤进展中发生系统性重编程,部分基因表达呈现癌种保守性;

图6:E02-tip-CXCR4 高表达与不良预后相关,E06-veins-SELE 高表达与良好预后相关;E02比例与AAT疗效正相关、与ICB疗效负相关,E06比例则相反。
数据分析
生信分析
该研究涉及的组学技术包括:单细胞RNA测序(scRNA-seq)、空间转录组(MERFISH)和bulk RNA-seq(TCGA数据集)。
分析流程
-
- scRNA-seq 分析:数据质量控制后,通过无监督聚类(两轮)鉴定内皮细胞主要亚群及精细亚群;进行转录组差异分析,筛选各亚群特征基因;功能富集分析探究亚群功能;结合 MERFISH 空间数据分析细胞空间分布;
-
- bulk RNA-seq 分析:利用TCGA数据集,进行差异基因表达分析、基因特征评分计算,关联临床预后数据;
-
- 组学联合分析:整合 scRNA-seq 鉴定的细胞亚群特征与 bulk RNA-seq 数据,验证亚群特征的临床相关性;结合 scRNA-seq 与临床治疗数据,分析细胞亚群与治疗疗效的关联。
统计分析
采用 Kruskal-Wallis 检验比较多组间功能评分及细胞比例差异;Pearson 相关分析探究基因表达、功能评分及临床指标间的相关性;Wilcoxon 检验比较肿瘤与非肿瘤组织、不同治疗响应组间的差异;Cox 回归模型分析细胞亚群与患者预后的关联,校正年龄、性别和肿瘤分期等混杂因素;Benjamini-Hochberg 法校正 P 值以控制假发现率。
总结
研究意义
本研究首次构建大规模泛癌内皮细胞单细胞图谱,系统揭示TECs的异质性及肿瘤进展中的表型重塑,明确E02-tip-CXCR4 和 E06-veins-SELE 两个关键亚群的功能及临床意义,为解释AAT和ICB治疗疗效差异提供新视角,为筛选治疗 Biomarkers 及开发靶向TECs的联合治疗策略奠定基础。
文章复现
这篇文章的原始数据和生信分析代码都公开了,非常全面。
-
• 原始数据:可通过 Zenodo 获取( accession number 未明确标注具体编号),公开数据集详情见 Supplementary Table S1;
-
• 分析代码:GitHub 仓库地址:https://github.com/Chaosli98/Pan_Endo;
推荐阅读
中国银河生信云平台(UseGalaxy.cn)致力于零代码生信分析。平台拥有海量计算资源、3000 多个生信工具和数十条生信流程,并且为用户提供 200G 免费存储空间。进群交流请先加 usegalaxy 为好友。
一文学会从测序数据到构建系统发育树:超全面的详细步骤与软件指南





推荐课程
我们还为进阶用户提供高质量培训课程,欢迎参加: