
本教程基于银白杨顶芽单细胞测序数据,聚焦 CYC 和 CDK 基因家族参与叶片发育的分子机制,适配有少量生信基础(了解 Linux 基本操作、R 语言入门)的读者。教程共4节,遵循 "软件准备→基础分析→细胞注释→高级挖掘" 的分析流程,代码均来自实际研究,注释结合发表文章核心结果,确保 "代码可复现、结果可解读"。
第 2 节:单细胞数据预处理与基础分析
2.1 数据定量(cellranger count)
对两个生物学重复(bud1、bud2)进行单细胞定量,输出细胞 - 基因表达矩阵:
# 1. 数据整理(测序文件放在指定文件夹)
mkdir -p bud1_fastq bud2_fastq bud1 bud2
# 将bud1的测序文件(R1/R2/I1)放入bud1_fastq文件夹中,bud2同理
# 2. 定量分析(后台运行,输出日志)
nohup cellranger count --id=bud1 \
--transcriptome=Poalb.genome \
--fastqs=bud1_fastq/ \
--sample=bud1 > bud1.log 2>&1 &
nohup cellranger count --id=bud2 \
--transcriptome=Poalb.genome \
--fastqs=bud2_fastq/ \
--sample=bud2 > bud2.log 2>&1 &
# 3. 查看输出结果(关键文件:filtered_feature_bc_matrix)
ls /home/workingdirectory/bud1/outs/filtered_feature_bc_matrix/
# 包含3个文件:barcodes.tsv.gz(细胞条形码)、features.tsv.gz(基因信息)、matrix.mtx.gz(表达矩阵)
2.2 Seurat 对象创建与 QC 筛选
# 1. 加载包与数据
library(Seurat)
library(dplyr)
library(patchwork)
setwd("/home/workingdirectory")
# 读取bud1数据(bud2流程完全一致)
bud1.data <- Read10X(data.dir = "bud1/outs/filtered_feature_bc_matrix")
# 创建Seurat对象(过滤低质量基因:至少在3个细胞中表达;过滤低质量细胞:至少含200个基因)
bud1 <- CreateSeuratObject(counts = bud1.data, project = "bud1", min.cells = 3, min.features = 200)
# 2. 计算QC指标(重点:线粒体污染比例)
# 银白杨线粒体基因以"gene-E"开头,需根据实际基因组注释调整
bud1[["percent.mt"]] <- PercentageFeatureSet(bud1, pattern = "^gene-E")
# 3. QC可视化(评估数据质量)
pdf("VlnPlot_QC.bud1.pdf", height = 5, width = 10)
VlnPlot(bud1, features = c("nFeature_RNA", "nCount_RNA", "percent.mt"), ncol = 3)
dev.off()
pdf("FeatureScatter.bud1.pdf", height = 5, width = 10)
plot1 <- FeatureScatter(bud1, feature1 = "nCount_RNA", feature2 = "percent.mt") # 总表达量与线粒体污染的关系
plot2 <- FeatureScatter(bud1, feature1 = "nCount_RNA", feature2 = "nFeature_RNA") # 总表达量与基因数的关系
plot1 + plot2
dev.off()
# 4. 筛选高质量细胞
# 筛选标准:基因数200-7500,线粒体比例<30%,总表达量<40000
bud1 <- subset(bud1, subset = nFeature_RNA > 200 & nFeature_RNA < 7500 & percent.mt < 0.3 & nCount_RNA < 40000)
bud1 # 输出结果:27052 features across 16872 samples(仅过滤22个低质量细胞)

2.3 数据标准化与降维聚类
# 1. 标准化(LogNormalize:总表达量归一化后log转换)
bud1 <- NormalizeData(bud1, normalization.method = "LogNormalize", scale.factor = 10000)
# 2. 鉴定高变基因(用于后续PCA降维,默认2000个)
bud1 <- FindVariableFeatures(bud1, selection.method = "vst", nfeatures = 2000)
# 可视化高变基因(标记top10基因)
top10 <- head(VariableFeatures(bud1), 10)
pdf("VariableFeaturePlot.bud1.pdf", height = 5, width = 10)
plot1 <- VariableFeaturePlot(bud1)
plot2 <- LabelPoints(plot = plot1, points = top10, repel = TRUE)
plot1 + plot2
dev.off()
# 3. 数据缩放(消除批次效应与高表达基因影响)
bud1 <- ScaleData(bud1)
# 4. PCA降维(仅用高变基因,选择前20个主成分)
bud1 <- RunPCA(bud1, features = VariableFeatures(object = bud1))
# 可视化PCA结果
pdf("DimPlot_PCA.bud1.pdf", height = 5, width = 5)
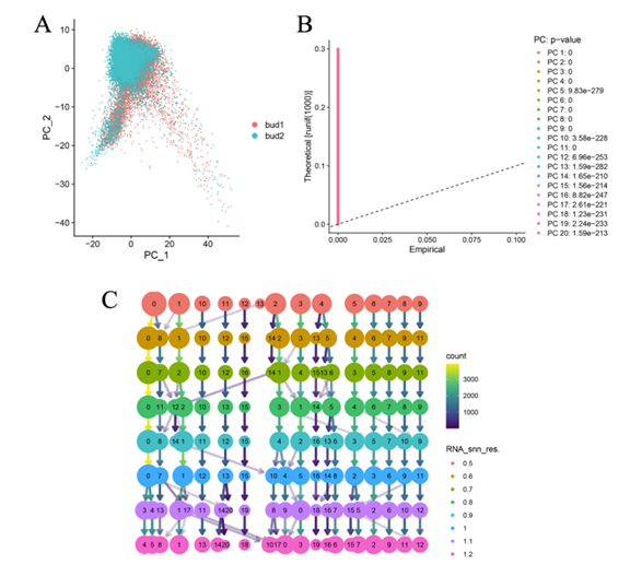
DimPlot(bud1, reduction = "pca")
dev.off()
# 5. 确定最佳聚类分辨率(用clustree可视化)
library(clustree)
bud1 <- FindNeighbors(bud1, dims = 1:20)
obj <- FindClusters(bud1, resolution = seq(0.5, 1.2, by = 0.1))
pdf("clustree.bud1.pdf", height = 5, width = 7)
clustree(obj)
dev.off() #论文选择resolution=0.9(得到17个cluster)

2.4 降维聚类
# 6. 最终聚类与非线性降维(UMAP/tSNE)
bud1 <- FindClusters(bud1, resolution = 0.9)
# UMAP可视化(细胞聚类结果)
bud1 <- RunUMAP(bud1, dims = 1:20)
pdf("DimPlot_UMAP.bud1.pdf", height = 5, width = 5)
DimPlot(bud1, reduction = "umap", label = TRUE)
dev.off()
# tSNE可视化(可选,用于验证聚类稳定性)
bud1 <- RunTSNE(bud1, dims = 1:20)
pdf("DimPlot_tSNE.bud1.pdf", height = 5, width = 5)
DimPlot(bud1, reduction = "tsne", label = TRUE)
dev.off()

#封面:憧憬成为魔法少女