金三银四即将来袭,又是一个跳槽的好季节,准备跳槽的同学都摩拳擦掌准备大面好几场,今天为大家准备了互联网面试必备的 1 到 5 年 Java 面试者都需要掌握的面试题,分别 JVM,并发编程,MySQL,Tomcat,网络与 IO 及 Spring 系列等等,可以说掌握这些薪资涨 10K 还是可以的!
今天分享给大家的都是目前主流企业使用最高频的面试题库,也都是 Java 版本升级之后,重新整理归纳的最新答案,会让面试者少走很多不必要的弯路。同时每个专题都做到了详尽的面试解析文档,以确保每个阶段的读者都能看得懂。
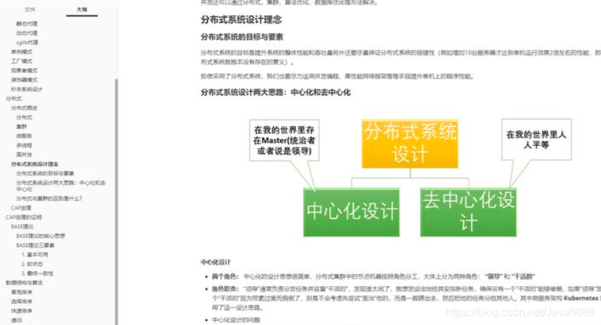
每个知识点都有左侧导航书签页,看的时候十分方便,由于内容较多,这里就截取一部分图吧。需要的读者朋友们可以在文末获取!
一、Java 基础
-
什么是 Java 程序的主类?应用程序和小程序的主类有何不同?
-
构造器 Constructor 是否可被 override?
-
String StringBuffer 和 StringBuilder 的区别是什么?String 为什么是不可变的?
-
对象的相等与指向他们的引用相等,两者有什么不同?
-
重载和重写的区别?
-
在一个静态方法内调用一个非静态成员为什么是非法的?
-
简述线程,程序、进程的基本概念。以及他们之间关系是什么
-
什么是方法的返回值?返回值在类的方法里的作用是什么?
-
一个类的构造方法的作用是什么 若一个类没有声明构造方法,该程序能正确执行吗 ?为什么?
-
Java 面向对象编程三大特性: 封装 继承 多态
-
Java 序列化中如果有些字段不想进行序列化 怎么办?
-
在调用子类构造方法之前会先调用父类没有参数的构造方法,其目的是?
-
线程有哪些基本状态?
-
创建一个对象用什么运算符?对象实体与对象引用有何不同?
-
成员变量与局部变量的区别有哪些?

二、Java 中级
-
Spring 的 AOP 和 IOC 是什么?使用场景有哪些?Spring 事务,事务的属性,数据库隔离级别
-
Spring 和 SpringMVC,MyBatis 以及 SpringBoot 的注解分别有哪些?
-
SpringCould 组件有哪些,它们的作用是什么?微服务的 CAP 是什么?BASE 是什么?
-
HashMap 底层实现原理,红黑树,B+树,B 树的结构原理,CAS(比较与交换)实现原理
-
Redis 支持的数据类型以及使用场景,持久化,哨兵机制,缓存击穿,缓存穿透
-
线程是什么,有几种实现方式,它们之间的区别是什么,线程池实现原理,JUC 并发包
-
安全性问题(数据篡改(拿到别人的 URL,篡改数据(金额)发送给系统))
-
索引使用的限制条件,sql 优化有哪些,数据同步问题(缓存,数据库数据同步)
-
分布式事务
-
堆溢出,栈溢出的出现场景以及解决方案
-
悲观锁,乐观锁,读写锁,行锁,表锁,自旋锁,死锁,分布式锁,线程同步锁,公平锁,非公平锁分别是什么?
-
初始化 Bean 对象有几个步骤,它的生命周期
-
JVM 内存模型,算法,垃圾回收器,调优,类加载机制(双亲委派),创建一个对象,这个对象在内存中是怎么分配的?
-
Dubbo 的运行原理,与 SpringCould 相比它为什么效率要高一些,Zookeeper 底层原理
-
说出几种 MQ 之间的区别,以及为什么使用这种 MQ,消息重复发送(幂等性),消息发送失败,消息掉包,长时间收不到消息,发送的消息太大造成接收不成功

三、Java 高级
-
为什么使用消息队列?消息队列有什么优点和缺点?Kafka、ActiveMQ、RabbitMQ、RocketMQ 都有什么优点和缺点?
-
如何保证消息不被重复消费?或者说,如何保证消息消费的幂等性?
-
如何解决消息队列的延时以及过期失效问题?消息队列满了以后该怎么处理?有几百万消息持续积压几小时,说说怎么解决?
-
redis 集群模式的工作原理能说一下么?在集群模式下,redis 的 key 是如何寻址的?分布式寻址都有哪些算法?了解一致性 hash 算法吗?
-
了解什么是 redis 的雪崩、穿透和击穿?redis 崩溃之后会怎么样?系统该如何应对这种情况?如何处理 redis 的穿透?
-
为什么要分库分表(设计高并发系统的时候,数据库层面该如何设计)?用过哪些分库分表中间件?不同的分库分表中间件都有什么优点和缺点?你们具体是如何对数据库如何进行垂直拆分或水平拆分的?
-
有没有做 MySQL 读写分离?如何实现 MySQL 的读写分离?MySQL 主从复制原理的是啥?如何解决 MySQL 主从同步的延时问题?
-
说一下的 dubbo 的工作原理?注册中心挂了可以继续通信吗?说说一次 rpc 请求的流程?
-
如何基于 dubbo 进行服务治理、服务降级、失败重试以及超时重试?
-
集群部署时的分布式 session 如何实现?
-
服务注册和发现是什么意思?Spring Cloud 如何实现?
-
一般实现分布式锁都有哪些方式?使用 redis 如何设计分
-
布式锁?使用 zk 来设计分布式锁可以吗?这两种分布式锁的实现方式哪种效率比较高?
-
dubbo 的 spi 思想是什么?
-
如何设计可以动态扩容缩容的分库分表方案?

四、分布式
-
ActiveMQ 中的消息重发时间间隔和重发次数吗?
-
Kafka 创建 Topic 是如何将分区放置到不同的 Broker 中
-
Kafka 判断一个节点是否还活着有哪两个条件?
-
Kafka 消息是采用 Pull 模式,还是 Push 模式?
-
memcached 和服务器的 local cache(比如 PHP 的 APC、mmap 文件等)相比,有什么优缺点?
-
我需要把 memcached 中的 item 批量导出导入,怎么办?
-
memcached 的多线程是什么?如何使用它们?
-
MongoDB 在 A:{B,C}上建立索引,查询 A:{B,C}和 A:{C,B}都会使用索引吗?
-
MongoDB 支持存储过程吗?如果支持的话,怎么用?
-
如何理解 MongoDB 中的 GridFS 机制,MongoDB 为何使用 GridFS 来存储文件?
-
在 Nginx 中,如何使用未定义的服务器名称来阻止处理请求?
-
RabbitMQ 上的一个 queue 中存放的 message 是否有数量限制?
-
若 cluster 中拥有某个 queue 的 owner node 失效了,且该 queue 被声明具有 durable 属性,是否能够成功从其他 node 上重新声明该 queue ?
-
为什么说保证 message 被可靠持久化的条件是 queue 和 exchange 具有 durable 属性,同时 message 具有 persistent 属性才行?
-
为什么用缓存,用过哪些缓存,redis 和 memcache 的区别?

五、Spring 架构
-
Spring Boot、Spring MVC 和 Spring 有什么区别?
-
BeanFactory 和 ApplicationContext 有什么区别?
-
什么是基于 Java 的 Spring 注解配置? 给一些注解的例子.
-
请解释 Spring Bean 的生命周期?
-
Spring 框架中的单例 Beans 是线程安全的么?
-
SpringMvc 的控制器是不是单例模式,如果是,有什么问题,怎么解决?
-
SpringMVC 怎么样设定重定向和转发的?
-
当一个方法向 AJAX 返回特殊对象,比如 Object,List 等,需要做什么处理?
-
SpringMvc 用什么对象从后台向前台传递数据的?
-
服务注册和发现是什么意思?Spring Cloud 如何实现?
-
使用 Spring Cloud 有什么优势?
-
什么是 Hystrix 断路器?我们需要它吗?
-
什么是 Spring Cloud Bus?我们需要它吗?
-
如何实现 Spring Boot 应用程序的安全性?
-
Spring Boot 配置的默认 H2 数据库的名字是上面?为什么默认的数据库名字是 testdb?

六、线程问题
-
stop() 和 suspend() 方法为何不推荐使用?
-
同步和异步有何异同,在什么情况下分别使用它们?
-
线程间通信,wait 和 notify
-
什么是线程饿死,什么是活锁?
-
atomicinteger 和 volatile 等线程安全操作的关键字的理解和使用
-
volatile 变量是什么?volatile 变量和 atomic 变量有什么不同?
-
当一个线程进入一个对象的一个 synchronized 方法后,其它线程是否可进入此对象的其它方法?
-
简述 synchronized 和 java.util.concurrent.locks.Lock 的异同?
-
多线程之间通信的同步问题,synchronized 锁的是对象,衍伸出和 synchronized 相关很多的具体问题,例如同一个类不同方法都有 synchronized 锁,一个对象是否可以同时访问。或者一个类的 static 构造方法加上 synchronized 之后的锁的影响。
-
volatile 类型变量提供什么保证?能使得一个非原子操作变成原子操作吗?
-
了解可重入锁的含义,以及 ReentrantLock 和 synchronized 的区别
-
Java 创建线程之后,直接调用 start()方法和 run()的区别
-
同步的数据结构,例如 concurrentHashMap 的源码理解以及内部实现原理,为什么它是同步的且效率高
-
常用的线程池模式以及不同线程池的使用场景
-
newFixedThreadPool 此种线程池如果线程数达到最大值后会怎么办,底层原理。

七、网络方面
-
为什么要三次握手
-
二次握手有什么问题
-
三次握手有哪些缺陷
-
TCP 是如何控制流量的
-
发送方发送频率过高造成丢包,TCP 是如何解决的
-
HTTPs 为什么要用对称加密+非对称加密,相对于只使用非对称加密有什么好处
-
讲一下 OSI 网络架构
-
HTTP 在哪一层
-
HTTP 报文结构
-
HTTP 首部字段
-
HTTPs 加密在哪一层实现
-
http 是无状态通信,http 的请求方式有哪些,可以自己定义新的请求方式么。
-
socket 通信,以及长连接,分包,连接异常断开的处理。
-
socket 通信模型的使用,AIO 和 NIO。
-
socket 框架 netty 的使用,以及 NIO 的实现原理,为什么是异步非阻塞

八、MySQL 数据库
-
务四大特性(ACID)原子性、一致性、隔离性、持久性?
-
查询语句不同元素(where、jion、limit、group by、having 等等)执行先后顺序?
-
MySQL 常见的三种存储引擎(InnoDB、MyISAM、MEMORY)的区别?
-
MySQL 的 MyISAM 与 InnoDB 两种存储引擎在,事务、锁级别,各自的适用场景?
-
mysql 高并发环境解决方案?
-
事务的并发?事务隔离级别,每个级别会引发什么问题,MySQL 默认是哪个级别?
-
MySQL B+Tree 索引和 Hash 索引的区别?
-
有哪些锁(乐观锁悲观锁),select 时怎么加排它锁?
-
sql 查询语句确定创建哪种类型的索引?如何优化查询?
-
聚集索引和非聚集索引区别?
-
mysql 都有什么锁,死锁判定原理和具体场景,死锁怎么解决?
-
非关系型数据库和关系型数据库区别,优势比较?
-
MySQL 慢查询怎么解决?
-
数据库的读写分离、主从复制,主从复制分析的 7 个问题?
-
数据库崩溃时事务的恢复机制(REDO 日志和 UNDO 日志)?

九、Redis 缓存
-
redis 事务相关命令有哪些?
-
为什么要用 redis /为什么要用缓存(高性能、高并发)
-
为什么要用 redis 而不用 map/guava 做缓存?
-
redis 和 memcached 的区别
-
请介绍一下 Redis 的数据类型 SortedSet(zset)以及底层实现机制?
-
redis 常见数据结构以及使用场景分析(String、Hash、List、Set、Sorted Set)
-
redis 设置过期时间
-
redis 内存淘汰机制(MySQL 里有 2000w 数据,Redis 中只存 20w 的数据,如何保证 Redis 中的数据都是热点数据?)
-
redis 持久化机制(怎么保证 redis 挂掉之后再重启数据可以进行恢复)
-
redis 事务
-
Redis 常见异常及解决方案(缓存穿透、缓存雪崩、缓存预热、缓存降级)
-
分布式环境下常见的应用场景(分布式锁、分布式自增 ID)
-
Redis 集群模式(主从模式、哨兵模式、Cluster 集群模式)
-
如何解决 Redis 的并发竞争 Key 问题
-
如何保证缓存与数据库双写时的数据一致性?

十、JVM 相关
-
如何判断一个对象是否存活?(或者 GC 对象的判定方法)
-
java 中垃圾收集的方法有哪些?
-
简述 java 垃圾回收机制?
-
GC 的两种判定方法?
-
Minor GC 与 Full GC 分别在什么时候发生?
-
JVM 内存分哪几个区,每个区的作用是什么?
-
GC 收集器有哪些?CMS 收集器与 G1 收集器的特点
-
GC 的三种收集方法:标记清除、标记整理、复制算法的原理与特点,分别用在什么地方,如果让你优化收集方法,有什么思路?
-
类加载器双亲委派模型机制?
-
java 类加载过程?
-
简述 java 类加载机制?
-
什么是类加载器,类加载器有哪些?
-
简述 java 内存分配与回收策略以及 Minor GC 和 Major GC
-
HotSpot 虚拟机对象探秘
-
HotSpot 垃圾收集器

十一、调优方面
-
垃圾回收器的基本原理是什么?垃圾回收器可以马上回收内存吗?有什么办法主动通知虚拟机进行垃圾回收?
-
Java 中会存在内存泄漏吗,请简单描述。
-
如果对象的引用被置为 null,垃圾收集器是否会立即释放对象占用的内存?
-
finalize() 方法什么时候被调用?析构函数 (finalization) 的目的是什么?
-
串行(serial)收集器和吞吐量(throughput)收集器的区别是什么?
-
什么是分布式垃圾回收(DGC)?它是如何工作的?
-
你怎样给 tomcat 去调优?
-
Tomcat 的优化经验
-
在 Java 中,对象什么时候可以被垃圾回收?
-
System.gc() 和 Runtime.gc() 会做什么事情?
-
Java 中会存在内存泄漏吗,请简单描述
-
GC 是什么? 为什么要有 GC?
-
JVM 的永久代中会发生垃圾回收么?
-
tomcat 有哪几种 Connector 运行模式(优化)?
-
内存调优
十二、设计模式
-
21 种设计模式知识要点
-
请列举出在 JDK 中几个常用的设计模式?
-
什么是设计模式?你是否在你的代码里面使用过任何设计模式?
-
在 Java 中,什么叫观察者设计模式(observer design pattern)?
-
使用工厂模式最主要的好处是什么?在哪里使用?
-
在 Java 中,什么时候用重载,什么时候用重写?
-
在 Java 中,为什么不允许从静态方法中访问非静态变量?
-
设计一个 ATM 机,请说出你的设计思路?
-
举一个用 Java 实现的装饰模式(decorator design pattern)?它是作用于对象层次还是类层次
-
举例说明什么情况下会更倾向于使用抽象类而不是接口?
十三、算法 &数据结构
-
如何仅用递归函数和栈操作逆序一个栈?
-
将单向链表按某值划分成左边小、中间相等、右边大的形式
-
分别用递归和非递归方式实现二叉树先序、中序和后序遍历
-
斐波拉契系列问题的递归和动态规划
-
判断字符数组中是否有的字符都只出现过一次
-
在有序但含有空的数组中查找字符串
-
只用 2GB 内存在 20 亿个整数中找到出现次数最多的数
-
未排序数组中累加和小于或等于给定值的最长子数组长度
-
从 5 随机到 7 随机及其扩展
-
最大值减去最小值小于或等于 num 的子数组数量
-
环形单链表的约瑟夫问题
-
将单链表的每 K 个节点之间逆序
-
在二叉树中找到累加和为指定值的最长路径长度
-
判断一棵二叉树是否为搜索二叉树和完全二叉树
-
最长公共子序列问题
十四、并发
-
什么是可重入性 , 为什么说 Synchronized 是可重入锁?
-
为什么说 Synchronized 是一个悲观锁?乐观锁的实现原理又是什么?什么是 CAS,它有 什么特性?
-
乐观锁一定就是好的吗?
-
JVM 对 Java 的原生锁做了哪些优化?
-
ReentrantLock 是如何实现可重入性的?
-
跟 Synchronized 相 比 ,可重入锁 ReentrantLock 其实现原理有什么不同?
-
如何让 Java 的线程彼此同步?你了解过哪些同步器?请分别介绍下 。
-
CyclicBarrier 和 CountDownLatch 看起来很相似,请对比下呢?
-
线程池中的线程是怎么创建的?是一开始就随着线程池的启动创建好的吗?
-
既然提到可以通过配置不同参数创建出不同的线程池,那么 Java 中默认实现好的线程池又 有哪些呢?请比较它们的异同
-
请谈谈 volatile 有什么特点,为什么它能保证变量对所有线程的可见性?
-
什么是 Java 的内存模型,Java 中各个线程是怎么彼此看到对方的变量的?
-
既然 volatile 能够保证线程间的变量可见性,是不是就意味着基于 volatile 变量的运算就是并 是安全的 ?
-
很多人都说要慎用 ThreadLocal,谈谈你的理解,使用 ThreadLocal 需要注意些什么?
-
请谈谈 AQS 框架是怎么回事儿?
十五、操作系统/Linux
-
死锁产生的原因
-
进程、线程区别,什么时候用线程
-
如何实现一个线程池,Java 中线程池如何进行配置
-
linux 中有哪些常见的指令,进行介绍
-
select、poll、epoll 有没有了解过,讲解一下
-
线程切换,引申到 Java 阻塞➡️运行
-
如何分层复制/home 目录到另一个目录?
-
什么是安装 Linux 所需的最小分区数量,以及如何查看系统启动信息?
-
如何暂停一个正在运行的进程,把其放在后台(不运行)?
-
什么是页面错误,它是怎么发生的?
最后
对于这些问题我都整理了答案,记录在这个 Java 学习笔记里,这份笔记包括了 Spring,JVM,java 基础,Java 集合,Java 并发编程,微服务,网络,Kafka,分布式,Redis,大厂面试解决方案,分布式事务,设计模式,算法,数据结构,MySQL 等
详细内容有很多,为了不影响阅读,可看整理的《Java 架构进阶笔记》,每个知识点都有左侧导航书签页,看的时候十分方便,由于内容较多,这里就截取一部分图吧。需要的读者朋友们可以点击下方名片获取