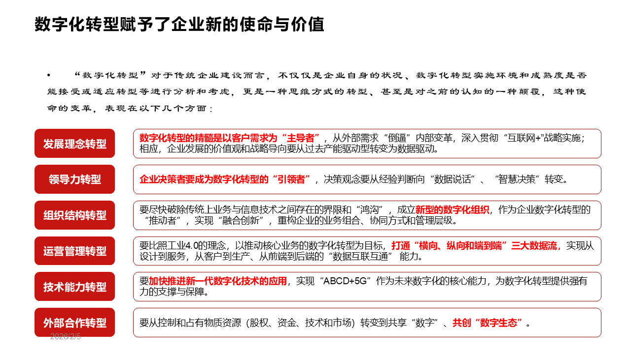
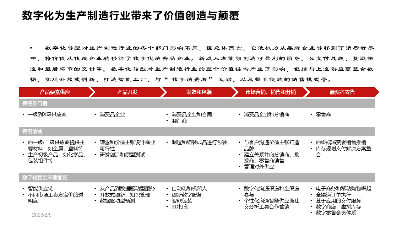
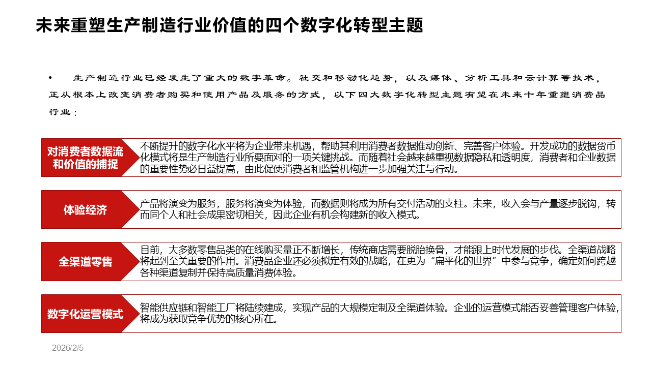
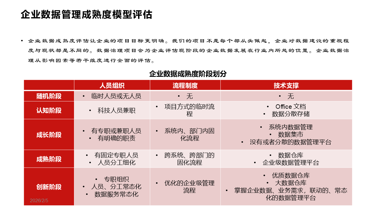
企业管理者、数字化负责人狂喜!这份企业数字化转型指南太实用了~ 适配各类企业中高层管理者、数字化转型负责人、IT 骨干及战略规划团队,不管是推进全业务数字化升级、破解转型痛点,还是搭建数据驱动体系都超适配。核心围绕数字化转型 "战略 - 路径 - 实施" 全流程,涵盖转型背景、驱动因素与挑战,详解 "智能化、一体化、生态化、敏捷化" 四大趋势,拆解组织、运营、技术等六大转型方向。聚焦数据治理核心,提供数据盘点、清洗、标准化、资产化全流程方案,搭配智能制造、全渠道零售等行业案例,明确 "速赢落地" 原则与六阶段实施路径,能有效解决数据孤岛、人才短缺、组织僵化等痛点,助力企业构建数字化核心竞争力~



























































