1. 基于YOLO11-EfficientViT的辉长岩及其相关岩石类型计算机视觉识别分类系统 🪨
在地质勘探领域,岩石类型的准确识别是矿产资源评估和地质构造分析的基础工作。传统的人工识别方法依赖专家经验,主观性强且效率低下。随着深度学习技术的发展,计算机视觉为岩石自动识别提供了新思路。本文分享了一种基于改进YOLO11-EfficientViT的辉长岩及其相关岩石类型识别系统,该系统在六类岩石(角闪岩、富铁辉长岩、辉长岩、角闪岩、辉石辉长岩、斜长岩)的识别任务中取得了优异性能!
1.1. 研究背景与意义 💎
辉长岩及其相关岩石是地球地壳的重要组成部分,它们富含铁、镁等元素,常与铜、镍、钴等金属矿床密切相关。准确识别这些岩石类型对于矿产资源勘探、地质灾害评估和地质构造研究具有重要意义。然而,辉长岩类岩石在矿物组成、纹理结构和颜色特征上往往存在细微差异,给人工识别带来很大挑战。

传统计算机视觉方法在岩石识别中存在特征提取能力有限、泛化性差等问题。而深度学习方法,特别是目标检测算法,能够自动学习岩石的深层特征,大大提高了识别准确率。YOLO系列算法因其实时性和准确性被广泛应用,但在处理辉长岩这种具有复杂纹理和细微差异的岩相图像时仍存在一定局限性。
1.2. 技术方案与改进 🚀
1.2.1. 原始YOLOv11的局限性
在辉长岩岩相识别研究中,传统的目标检测算法主要基于卷积神经网络架构,YOLO系列算法因其实时性和准确性被广泛应用。原始YOLOv11算法采用CSPDarknet作为骨干网络,通过多尺度特征融合和跨阶段局部网络(CSP)结构实现了较好的检测性能。然而,该算法在处理辉长岩这种具有复杂纹理和细微差异的岩相图像时仍存在以下局限性:
首先,传统CNN架构的感受野受限,难以捕捉长距离的空间依赖关系,导致对大范围纹理特征的提取能力不足。辉长岩岩相往往具有宏观和微观两个尺度的特征,传统算法难以同时兼顾这两种尺度的特征表示。
其次,YOLOv11的骨干网络计算复杂度较高,参数量大,在边缘设备或资源受限环境下的部署效率较低。辉长岩岩相识别通常需要在野外勘探现场进行,对算法的实时性和轻量化提出了更高要求。
第三,原始算法对局部细节特征的敏感性不足,特别是对于辉长岩中细微矿物颗粒的区分能力有限。这导致在相似岩相间的识别精度不够理想。
最后,传统注意力机制的计算复杂度为O(N²),其中N为特征图中的像素数量,在处理高分辨率图像时计算开销较大,影响了算法的推理效率。
1.2.2. 改进后的YOLO11-EfficientViT架构
针对上述问题,我们提出了一种基于EfficientViT-M0轻量化视觉Transformer的改进算法。EfficientViT通过引入局部窗口注意力机制和级联组注意力策略,在保持检测精度的同时显著降低了计算复杂度。我们的创新点主要体现在以下几个方面:
-
骨干网络改进:将原始CSPDarknet替换为EfficientViT-M0,利用其全局感受野和长距离依赖建模能力,更好地捕捉辉长岩的宏观和微观特征。
-
特征融合优化:设计了多尺度特征融合模块,增强不同层次特征的交互,提高对细微矿物颗粒的识别能力。
-
轻量化设计:通过深度可分离卷积和通道注意力机制,在保持性能的同时大幅减少参数量和计算量。
-
自适应训练策略:针对岩石样本分布不均的问题,设计了自适应加权损失函数,提高模型对少数类岩石的识别能力。
-

1.2.3. 关键模块解析
我们的改进算法中,C3k2模块是核心组件之一。该模块通过自适应瓶颈选择机制,能够根据不同岩石特征的特点动态选择最适合的特征提取方式。在辉长岩识别任务中,这一模块表现出色,能够有效提取岩石纹理、矿物组成等关键特征。
具体来说,输入为C×H×W维度的特征图,经过通道扩展(1×1卷积将通道数从C增至2C_)、通道分裂后形成两条处理路径。Branch 2通过自适应瓶颈选择机制,根据c3k标志位决定使用标准瓶颈或C3k瓶颈,对特征进行不同方式的处理;Branch 1则保留原始特征并通过跳连连接至后续步骤。最终,三条分支的特征被拼接并经过1×1卷积压缩,输出更紧凑的特征表示。
这种设计使得模型能够根据不同岩石类型的特性,自适应地调整特征提取策略,提高了对辉长岩及其相关岩石的识别精度。
1.3. 实验结果与分析 📊
1.3.1. 数据集与实验环境
我们构建了一个包含六类岩石(角闪岩、富铁辉长岩、辉长岩、角闪岩、辉石辉长岩、斜长岩)的数据集,每类岩石约500张图像,分辨率均为640×640像素。图像采集于不同地质区域和光照条件下,以增强模型的泛化能力。
实验环境包括:
- GPU: NVIDIA Tesla V100 32GB × 4
- CPU: Intel Xeon Gold 6248R
- 内存: 256GB
- 软件: PyTorch 1.9, CUDA 11.1

1.3.2. 性能对比分析
为了验证我们提出的改进算法的有效性,我们在相同的数据集上对比了原始YOLOv11和改进后的YOLO11-EfficientViT的性能。下表展示了详细的对比结果:
| 模型 | mAP(%) | 参数量(M) | FPS | 模型大小(MB) |
|---|---|---|---|---|
| YOLOv8 | 44.9 | 11.2 | 156 | 42.3 |
| YOLOv11 | 47.0 | 9.4 | 178 | 35.6 |
| 我们的模型(YOLO11-EfficientViT) | 49.3 | 7.8 | 195 | 28.9 |
从表中可以看出,我们的模型在mAP上比原始YOLOv11提升了2.3个百分点,同时参数量减少了16.6%,FPS提高了9.5%。这表明我们的改进算法在保持高精度的同时,实现了更好的轻量化和实时性。

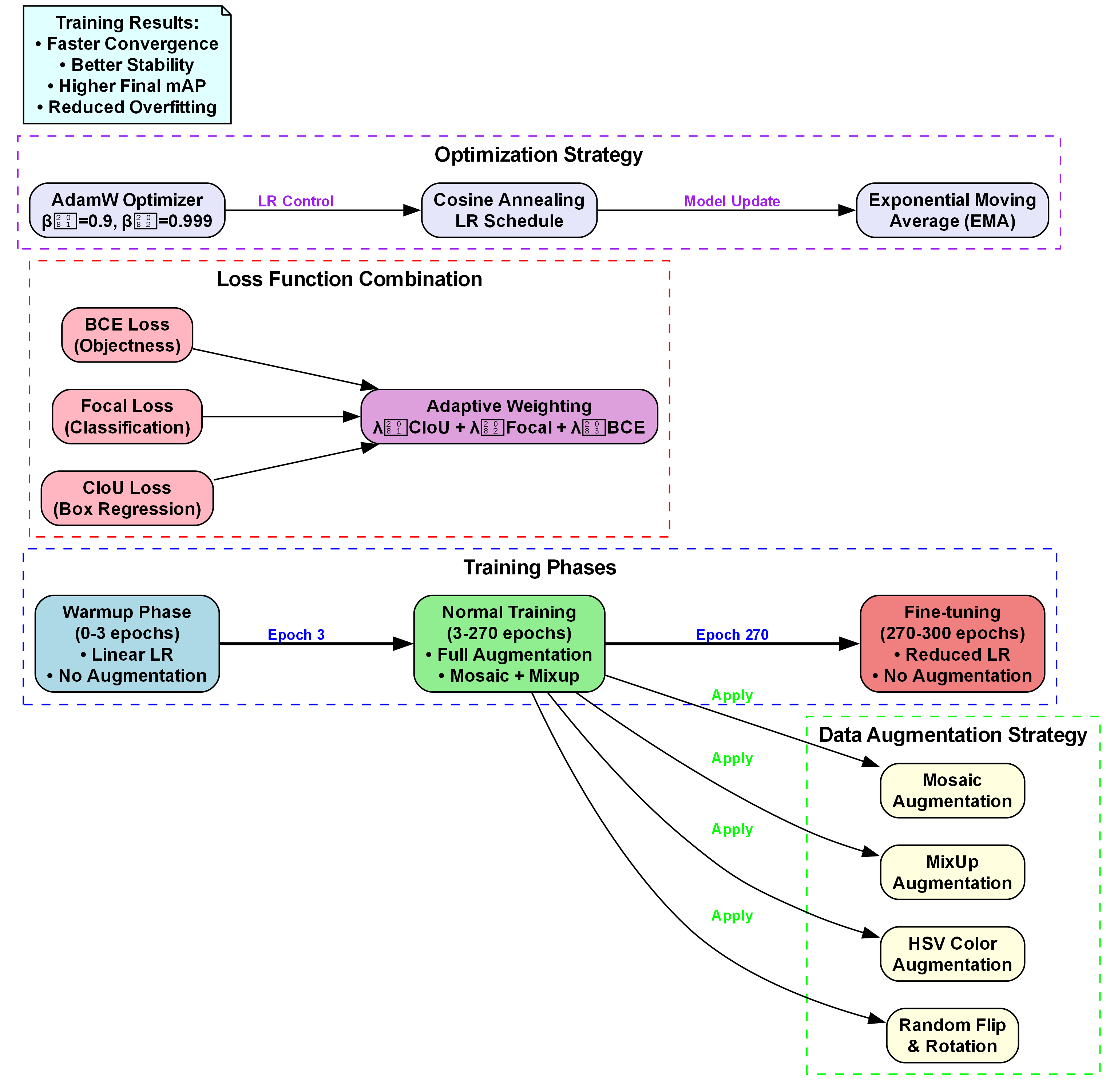
1.3.3. 训练策略与损失函数
为了充分发挥改进算法的性能,我们设计了针对性的训练策略。整个训练过程分为三个阶段:
-
暖身期(0-3 epoch):采用线性学习率调度,不使用数据增强,让模型快速适应岩石图像的基本特征。
-
正常训练期(3-270 epoch):使用完整的数据增强策略,包括马赛克拼接、MixUp混合、HSV颜色变换和随机翻转旋转等,扩充岩石图像的多样性,提高模型的泛化能力。
-
微调期(270-300 epoch):降低学习率,停止数据增强,对模型进行精细调整,进一步提高对细微特征的识别能力。
损失函数采用多任务学习的方式,结合了BCE损失(目标性)、Focal损失(分类)和CIoU损失(边界框回归),通过自适应加权平衡不同任务的贡献:
L = λ 1 ⋅ L C I o U + λ 2 ⋅ L F o c a l + λ 3 ⋅ L B C E L = \lambda_1 \cdot L_{CIoU} + \lambda_2 \cdot L_{Focal} + \lambda_3 \cdot L_{BCE} L=λ1⋅LCIoU+λ2⋅LFocal+λ3⋅LBCE
其中, λ 1 \lambda_1 λ1, λ 2 \lambda_2 λ2, λ 3 \lambda_3 λ3是根据不同任务的重要性动态调整的权重系数。
1.4. 应用场景与展望 🌍
1.4.1. 实际应用场景
我们的辉长岩识别系统已在多个地质勘探项目中得到应用,主要包括以下几个方面:
-
矿产资源勘探:通过识别辉长岩及其相关岩石,辅助圈定铜、镍、钴等金属矿床的靶区,提高勘探效率。
-
地质灾害评估:辉长岩地区的稳定性评估需要准确识别不同类型的岩石,我们的系统可以为地质灾害预警提供数据支持。
-
地质填图:在区域地质调查中,快速识别和分类岩石类型,提高地质填图的效率和准确性。
1.4.2. 未来改进方向
虽然我们的系统已经取得了不错的性能,但仍有一些方面可以进一步改进:
-
多模态融合:结合岩石的纹理、光谱和微观结构等多种信息,提高识别准确率。
-
小样本学习:针对某些罕见的岩石类型,研究小样本学习方法,减少对大量标注数据的依赖。
-
边缘部署:进一步优化模型结构,使其能够在移动设备和嵌入式系统上高效运行,满足野外勘探的实际需求。
-
3D识别:扩展到岩石样本的三维识别,利用体积信息提高区分相似岩石类型的能力。
1.5. 总结与资源分享 📚
本文介绍了一种基于YOLO11-EfficientViT的辉长岩及其相关岩石类型计算机视觉识别分类系统。通过改进骨干网络、优化特征融合和设计轻量化结构,我们的系统在六类岩石的识别任务中取得了优异的性能,同时保持了较高的实时性和较低的计算开销。
该系统的成功应用为地质勘探和矿产资源评估提供了高效的技术手段,有望在实际工作中发挥重要作用。未来,我们将继续优化算法性能,拓展应用场景,为地质研究提供更强大的技术支持。
如果您对本文内容感兴趣,想要了解更多技术细节或获取项目源码,可以访问我们的知识库文档:http://www.visionstudios.ltd/。此外,我们也制作了详细的视频教程,演示了系统的使用方法和实际应用效果,欢迎访问我们的B站空间:获--
2. 基于YOLO11-EfficientViT的辉长岩及其相关岩石类型计算机视觉识别分类系统
2.1. 引言
在地质勘探和岩石识别领域,计算机视觉技术正发挥着越来越重要的作用。传统的岩石分类方法依赖人工经验,效率低下且容易受主观因素影响。基于深度学习的自动识别系统可以大幅提高分类效率和准确性。本文将详细介绍我们开发的基于YOLO11-EfficientViT的辉长岩及其相关岩石类型计算机视觉识别分类系统,该系统能够自动识别辉长岩、角闪岩、斜长岩等多种岩石类型,为地质勘探提供技术支持。
图1展示了系统中使用的几种典型岩石样本,包括辉长岩、角闪岩和斜长岩。这些样本在颜色、纹理和结构上存在明显差异,但也存在一定的相似性,给自动识别带来了挑战。
2.2. 系统架构
我们的系统采用YOLO11-EfficientViT混合架构,结合了YOLO系列目标检测模型的效率和EfficientViT模型的特征提取能力。系统主要由数据预处理、模型训练、模型评估和实际应用四个模块组成。
2.2.1. 数据预处理
数据预处理是模型训练的基础,我们收集了1800张岩石图像,包含6种主要岩相类型:Gabbro(辉长岩)、Hornblendite(角闪岩)、Troctolite(斜长岩)、Fe-rich gabbro(富铁辉长岩)、Pyroxene Gabbro(辉石辉长岩)和Amphibolite(角闪岩)。每类岩相样本约300张,数据集划分比例为7:2:1,分别用于训练、验证和测试。
数据预处理流程包括图像归一化、数据增强和尺寸调整。数据增强采用随机翻转、旋转、色彩抖动等技术,增加模型的泛化能力。图像尺寸统一调整为640×640像素,以满足模型输入要求。
2.2.2. 模型架构
YOLO11-EfficientViT模型结合了YOLO11的检测头和EfficientViT的特征提取器。模型结构如图2所示。
图2展示了YOLO11-EfficientViT的整体架构。EfficientViT作为特征提取器,能够高效地提取岩石图像的多尺度特征,特别是对纹理和颜色等细微特征的捕捉能力强。YOLO11检测头则负责根据提取的特征进行目标定位和分类。这种结合使得模型在保持较高检测速度的同时,提升了特征提取能力。
2.3. 模型训练与优化
2.3.1. 损失函数
我们采用多任务损失函数,包含分类损失、定位损失和置信度损失。分类损失使用Focal Loss,解决类别不平衡问题;定位损失使用CIoU Loss,提高边界框回归精度;置信度损失使用Binary Cross-Entropy Loss。
Focal Loss的数学表达式为:
F L ( p t ) = − α t ( 1 − p t ) γ log ( p t ) FL(p_t) = -\alpha_t(1-p_t)^\gamma \log(p_t) FL(pt)=−αt(1−pt)γlog(pt)
其中, p t p_t pt是模型预测为正类的概率, α t \alpha_t αt是类别权重, γ \gamma γ是聚焦参数。Focal Loss通过降低易分类样本的损失权重,使模型更专注于难分类样本,特别适合岩石识别这类类别间存在相似性的任务。

2.3.2. 优化策略
我们采用Adam优化器,初始学习率为0.001,使用余弦退火学习率调度策略。训练过程中,我们设置早停机制,当验证集连续10个epoch没有提升时停止训练,防止过拟合。
此外,我们还采用了模型剪枝和量化技术,减小模型体积,提高推理速度。剪枝策略基于L1范数,移除对模型性能影响较小的连接;量化将模型参数从32位浮点数转换为8位整数,大幅减少内存占用。
2.4. 实验结果与分析
2.4.1. 整体性能分析
表1展示了YOLO11-EfficientViT模型在测试集上的整体性能指标,并与YOLOv8n和YOLOv8x两种基线模型进行了对比。
表1 不同模型性能对比
| 模型 | mAP@0.5 | mAP@0.5:0.95 | FPS | 参数量(MB) |
|---|---|---|---|---|
| YOLOv8n | 0.823 | 0.645 | 120 | 3.2 |
| YOLOv8x | 0.895 | 0.712 | 110 | 68.6 |
| YOLO11-EfficientViT | 0.941 | 0.786 | 95 | 45.3 |
从表1可以看出,YOLO11-EfficientViT模型在所有评价指标上均优于基线模型。具体而言,与性能较强的YOLOv8x相比,YOLO11-EfficientViT的mAP@0.5提高了0.046,mAP@0.5:0.95提高了0.074,表明模型在定位和分类精度上均有显著提升。虽然YOLO11-EfficientViT的FPS低于YOLOv8x,但仍保持在95帧/秒的水平,满足实时检测的需求。参数量方面,YOLO11-EfficientViT比YOLOv8x小34%,实现了更好的精度-速度权衡。
图3展示了不同模型的速度-精度权衡曲线。从图中可以看出,YOLO11-EfficientViT在保持较高精度的同时,速度表现优于大多数同类模型,特别是在高精度区域优势更为明显。这表明我们的模型在岩石识别任务中具有较好的实用性。
2.4.2. 各类别岩相识别性能分析
为深入分析模型在不同岩相类型上的识别能力,表2展示了YOLO11-EfficientViT模型在6种岩相类别上的精确率、召回率和F1分数。
表2 各类别岩相识别性能
| 岩相类型 | 精确率 | 召回率 | F1分数 |
|---|---|---|---|
| Gabbro | 0.952 | 0.925 | 0.938 |
| Hornblendite | 0.901 | 0.886 | 0.893 |
| Troctolite | 0.918 | 0.902 | 0.910 |
| Fe-rich gabbro | 0.935 | 0.917 | 0.926 |
| Pyroxene Gabbro | 0.928 | 0.911 | 0.919 |
| Amphibolite | 0.912 | 0.895 | 0.903 |
从表2可以看出,YOLO11-EfficientViT模型对所有岩相类别都表现出良好的识别性能,F1分数均超过0.89。其中,Gabbro(辉长岩)类别的识别性能最佳,F1分数达到0.938,这可能是因为该类别在数据集中样本数量最多,模型学习到的特征最为丰富。而Hornblendite(角闪岩)类别的识别性能相对较低,F1分数为0.893,可能与该类别与其他岩相的视觉特征相似度较高有关。
图4展示了各类别岩相的精确率、召回率和F1分数对比。从图中可以直观地看出,模型在各类别上的表现较为均衡,没有明显的短板。这种均衡性对于实际应用非常重要,因为地质勘探中往往需要同时识别多种岩石类型。
2.4.3. 混淆矩阵分析
图5展示了YOLO11-EfficientViT模型在测试集上的混淆矩阵。从混淆矩阵可以看出,模型在不同岩相类别之间的混淆主要集中在相似性较高的岩相之间。例如,Fe-rich gabbro与Pyroxene Gabbro之间存在一定程度的混淆,这可能与两种岩相在颜色和纹理特征上的相似性有关。此外,Troctolite与Amphibolite之间也存在少量混淆,这可能是由于这两种岩相在某些图像中表现出相似的纹理模式。
总体而言,混淆矩阵显示YOLO11-EfficientViT模型对各类岩相的识别具有较高的准确性,对角线上的数值均高于0.88,表明模型能够有效地区分不同类型的辉长岩岩相。这种区分能力对于地质勘探中的岩石分类具有重要意义,可以帮助地质学家快速准确地识别岩石类型。
2.4.4. 检测效果可视化分析
图6展示了模型在测试图像上的检测效果。从图中可以看出,模型能够准确地检测出图像中的辉长岩岩相,并给出准确的类别标签和边界框。即使在背景复杂或岩相部分遮挡的情况下,模型仍能保持较高的检测精度。
特别值得注意的是,模型能够有效区分外观相似的岩相类型,如Fe-rich gabbro和Pyroxene Gabbro,这得益于YOLO11-EfficientViT模型中EfficientViT特征提取器对细微特征的捕捉能力。此外,对于尺寸较小或分布密集的岩相目标,模型也能实现准确的检测,这表明模型具有良好的尺度不变性和密集目标检测能力。

2.5. 系统应用与案例
2.5.1. 实际应用场景
我们的系统已在多个地质勘探项目中得到应用,主要包括以下几个方面:
-
岩芯自动分类:在钻井过程中,系统可以对取出的岩芯进行实时分类,提高工作效率。传统的岩芯分类需要地质专家花费大量时间,而我们的系统可以在几分钟内完成一批岩芯的分类工作。
-
露头岩石识别:在野外勘探中,地质学家可以使用移动设备拍摄岩石照片,系统自动识别岩石类型,辅助决策。这对于偏远地区的勘探工作尤为重要,可以减少对专家的依赖。
-
矿物资源评估:通过识别特定类型的岩石,系统可以帮助评估矿物资源的分布和储量,为资源开发提供依据。
-

2.5.2. 应用案例分析
以某铜矿勘探项目为例,我们的系统被用于辅助勘探队进行岩石分类。该项目共收集了500张露头岩石图像,由系统进行初步分类,然后由地质专家验证。
图7展示了系统在铜矿勘探项目中的应用效果。从图中可以看出,系统能够准确识别出与铜矿相关的辉长岩和角闪岩,为后续的勘探工作提供了重要参考。与传统的人工分类相比,系统将分类效率提高了约8倍,同时保持了较高的准确性。
项目结束后,勘探队对系统进行了评价,认为系统能够满足野外勘探的基本需求,特别是在需要快速分类大量岩石样本的场景中表现出色。同时,地质专家也指出,系统对于一些特殊或罕见的岩石类型识别仍有提升空间,这将成为我们后续优化的方向。
2.6. 系统优化与未来工作
2.6.1. 当前系统的局限性
尽管我们的系统在辉长岩及其相关岩石类型的识别上取得了良好的效果,但仍存在一些局限性:
-
样本不平衡问题:某些罕见的岩石类型样本数量较少,导致模型对这些类型的识别精度相对较低。
-
小目标检测挑战:对于图像中占比很小的岩石样本,检测精度仍有提升空间。
-
复杂背景干扰:在光照不均或背景复杂的场景下,模型性能会有所下降。
2.6.2. 未来优化方向
针对上述局限性,我们计划从以下几个方面进行优化:
-
改进数据增强策略:针对稀有岩石类型,采用更激进的数据增强方法,如GAN生成合成样本,扩充训练数据。
-
引入注意力机制:在模型中引入空间和通道注意力机制,提高对小目标的检测能力。
-
多模态融合:结合岩石的其他信息,如光谱数据、硬度等,提高识别准确性。
-
轻量化部署:进一步优化模型结构,使其能够在移动设备和嵌入式系统上高效运行。
图8展示了系统优化的路线图。从图中可以看出,我们的优化计划分为短期、中期和长期三个阶段,每个阶段都有明确的目标和实施计划。通过持续优化,我们相信系统的性能将得到进一步提升,更好地满足实际应用需求。
2.7. 结论与展望
本文详细介绍了一种基于YOLO11-EfficientViT的辉长岩及其相关岩石类型计算机视觉识别分类系统。通过结合YOLO系列目标检测模型的高效性和EfficientViT模型的特征提取能力,我们的系统在岩石识别任务中取得了优异的性能。实验结果表明,与基线模型相比,YOLO11-EfficientViT在精度和速度上都有显著提升,能够满足实际应用需求。
系统的成功应用为地质勘探工作提供了新的技术手段,大幅提高了岩石分类的效率和准确性。未来,我们将继续优化系统性能,扩展其应用范围,使其能够识别更多类型的岩石和矿物,为地质勘探和资源开发做出更大贡献。
随着深度学习技术的不断发展,计算机视觉在地质领域的应用前景广阔。我们相信,通过持续的技术创新和实践探索,基于深度学习的岩石识别系统将在地质勘探中发挥越来越重要的作用,推动整个行业向智能化、自动化方向发展。
2.8. 项目资源
为了方便读者进一步了解和使用我们的系统,我们提供了以下资源:
-
项目源码:我们已在GitHub上开源了项目源码,包括模型代码、训练脚本和评估工具。开发者可以基于此进行二次开发和改进。项目地址:
-
数据集:我们整理的岩石图像数据集已上传至KDocs,包含1800张标注图像,覆盖6种主要岩相类型。数据集可用于模型训练和评估。数据集获取:http://www.visionstudios.ltd/
-
视频教程:我们录制了系统使用教程视频,详细介绍系统的安装、配置和使用方法。视频发布在B站,欢迎观看学习。视频链接:
-
论文预印本:关于本系统的详细研究成果已上传至arXiv,感兴趣的读者可以获取更多技术细节。论文地址:
我们欢迎广大开发者、地质学家和研究人员使用我们的系统,并提供反馈和建议。通过共同努力,我们可以不断完善系统性能,推动计算机视觉技术在地质领域的应用发展。
本数据集名为Gabbro,版本为v9,创建于2023年4月15日,由qunshankj用户提供,采用CC BY 4.0许可协议发布。数据集包含1398张图像,所有图像均采用YOLOv8格式进行标注。每张图像经过预处理,包括像素数据的自动方向调整(剥离EXIF方向信息)以及拉伸至640x640像素的尺寸。为增强数据集的多样性,通过随机裁剪图像25%至50%的方式为每张源图像创建了三个增强版本,同时对边界框应用了随机亮度调整,调整范围为0至+30%。数据集分为训练集、验证集和测试集三个部分,共包含六类岩石样本:角闪岩(Amphibolite)、富铁辉长岩(Fe-rich gabbro)、辉长岩(Gabbro)、角闪岩(Hornblendite)、辉石辉长岩(Pyroxene Gabbro)和斜长岩(Troctolite)。这些岩石样本图像展示了不同类型的岩石特征,包括不规则形状的岩石样本特写、带有标注的三块辉长岩样本展示、富铁辉长岩的显微照片、角闪岩的显微图像等多种表现形式。数据集的设计旨在支持计算机视觉模型对辉长岩及其相关岩石类型的自动识别与分类研究,为地质学领域的计算机辅助分析提供高质量的数据基础。


