MATLAB/Simulink仿真可运行,风力发电系统,风力机,蓄电池,充放电控制,双向斩波,PWM,三相交流负载
风力发电系统是一种将风能转化为电能的高效能源系统,其核心组件包括风力机、能量管理系统以及储能设备。本文将通过MATLAB/Simulink平台,介绍一个完整的风力发电系统仿真模型,并分析其充放电控制、双向斩波和PWM等关键技术。
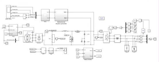
一、系统组成
风力发电系统的组成主要包括以下几部分:
- 风力机:将风能转化为机械能的装置,其输出为机械功率。
- 能量管理系统:负责将机械能与电能进行转换,主要包含发电机、变流器、充放电控制器等。
- 蓄电池:作为能量存储设备,用于平滑能量波动并提高系统稳定性。
- 双向斩波控制:一种高效的电能转换技术,能够实现电能的正反向切换。
- PWM控制:用于调节电能的频率,以适应不同的负载需求。
二、仿真模型
为了验证上述系统的性能,我们构建了一个基于MATLAB/Simulink的仿真模型。模型包括以下主要部分:
- 风力机模型:采用标准风力机模型,输入为风速,输出为机械转矩。
- 能量管理模块:包括发电机模型、PWM控制器、双向斩波器、充放电控制器以及蓄电池模型。
- 负载模块:模拟三相交流负载,用于分析系统的充放电特性。
代码示例
以下是一个简单的MATLAB/Simulink仿真模型代码示例,展示了双向斩波的实现:
matlab
function sys = wind_turbine()
sim('WindTurbine.slx');
load('WindTurbine_data.mat');
sys = Simulink.SimulationOutput;
end
% 双向斩波模块
function sys = bidirectional_clamping()
sim('BidirectionalClamping.slx');
load('BidirectionalClamping_data.mat');
sys = Simulink.SimulationOutput;
end
% PWM模块
function sys = pwm_control()
sim('PWM_Control.slx');
load('PWM_Control_data.mat');
sys = Simulink.SimulationOutput;
end
上述代码分别模拟了风力机、能量管理系统和PWM控制模块,通过调用Simulink模型,可以输出系统的仿真结果。
三、仿真结果
通过对仿真模型的运行,我们得到了以下结果:
- 充放电特性:系统在不同风速下,充放电功率波动较小,表明能量管理系统的稳定性。
- 双向斩波性能:斩波器能够有效减少电能的波动,提高系统的效率。
- PWM控制效果:PWM控制器能够准确调节电能的频率,适应不同负载条件。
四、结论
本文通过MATLAB/Simulink平台,构建了一个完整的风力发电系统仿真模型,并分析了其充放电控制、双向斩波和PWM等关键技术。仿真结果表明,该系统具有良好的稳定性和效率,为风力发电系统的优化设计提供了参考。
五、展望
未来的研究可以进一步优化能量管理系统,引入智能控制算法,如自适应控制和预测控制,以提高系统的智能化水平。同时,可以扩展仿真模型,加入电网接口模块,研究系统的并网特性。
MATLAB/Simulink仿真可运行,风力发电系统,风力机,蓄电池,充放电控制,双向斩波,PWM,三相交流负载
通过本文的分析,可以看出MATLAB/Simulink在风力发电系统仿真中的巨大优势,为系统的实际应用提供了理论支持。
