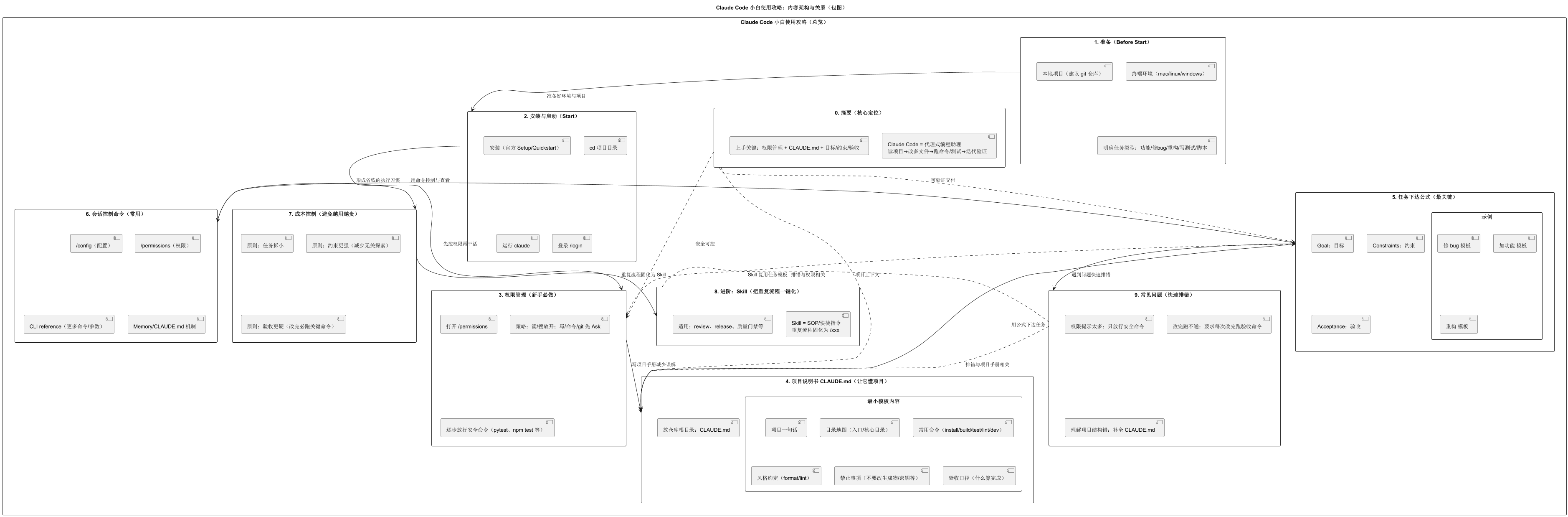
摘要
Claude Code 可以理解为"会用终端的编程助理":你给目标,它能在你的项目里读文件→改多文件→跑命令/测试→反复验证 ,直到满足验收标准。新手上手的关键不是"会不会写提示词",而是三件事:先把权限 管住、把项目规则 写进 CLAUDE.md 、每次任务都写清目标/约束/验收。官方快速开始与配置入口见文档。

1)你需要准备什么
-
一台能用终端的电脑(macOS / Linux / Windows)。
-
一个本地项目文件夹(建议是 git 仓库)。
-
明确:你希望它做什么(功能/修 bug/重构/写测试/写脚本)。
2)安装与启动(照抄即可)
2.1 安装
按官方 Setup/Quickstart 的方式安装并启动。
2.2 进入项目并启动
cd /path/to/your-project
claude
启动后你会进入交互界面(像一个 REPL 终端)。
2.3 登录
在会话里输入:
/login(按提示完成登录)
3)第一件必须做的事:把"权限"管住(防止乱跑命令)
新手最容易踩坑:让它直接执行危险命令。正确做法:
3.1 打开权限面板
/permissions:查看/设置工具权限规则(Allow/Ask/Deny)。
3.2 建议的新手权限策略
-
对 读文件/搜索:可以更放开(提升效率)
-
对 写文件/运行命令/git :先保持 Ask(每次确认)
等你熟悉后,再逐步把"安全命令"加入 Allow(比如只允许
pytest、npm test等)。
4)第二件必须做的事:写一个 CLAUDE.md(让它"懂你项目")
把 CLAUDE.md 当作项目"使用说明书/施工规范"。Claude Code 会把它当作可持续的项目记忆来源之一。
4.1 最小可用 CLAUDE.md 模板(建议直接放仓库根目录)
文件名:
CLAUDE.md
-
项目一句话:这个仓库是做什么的
-
目录地图:核心目录/入口文件在哪
-
常用命令:install/build/test/lint/dev
-
代码风格:比如格式化工具、命名习惯
-
禁止事项:哪些文件不要改(生成物、锁文件、配置密钥等)
-
验收口径:什么算"完成"(测试通过、lint 通过、页面可运行等)
(你也可以用 Claude Code 让它先生成初版,再自己精简校正;记忆机制与 CLAUDE.md 的关系见官方 Memory 文档。)
5)真正能跑起来的"任务下达公式"(新手最关键)
每次只要按这个结构说话,它就更像"能交付的助理"。
5.1 公式
-
目标(Goal):你要什么结果
-
约束(Constraints):不要做什么/必须遵守什么
-
验收(Acceptance):怎么证明做对了(跑什么命令、看到什么现象)
5.2 直接可复制的示例(你替换方括号即可)
修 bug:
目标:修复 [现象/报错]。
约束:不要改动 [某模块/某接口];不要引入新依赖。
验收:运行
[测试命令]全通过;并给出你改了哪些文件与原因。
加功能:
目标:新增 [功能],入口在 [页面/接口]。
约束:保持 [字段/输出格式] 不变;遵守现有风格。
验收:我能按 [步骤] 操作看到结果;运行
[lint/test]通过。
重构:
目标:把 [模块] 拆分/重命名以提升可维护性。
约束:不改变对外行为;不降低测试覆盖。
验收:所有测试通过;给出重构前后结构对比。
6)会话里你最常用的"控制命令"(新手必备)
-
/config:打开配置界面(全局/项目级设置)。 -
/permissions:管理工具权限(Allow/Ask/Deny)。 -
Memory/CLAUDE.md 相关:查看和管理持久记忆与 CLAUDE.md 的机制(见官方 Memory 文档)。
-
其它 CLI/交互命令与参数:看 CLI reference。
7)如何控制成本(避免"越用越贵")
Claude Code 有官方成本说明:平均约 6/开发者/天** ,多数用户日成本低于 **12 ,月均可能在 $100--200/人(波动取决于你跑多少实例、对话多长、上下文多大等)。
新手省钱三招:
-
任务拆小:一次只做一个明确目标
-
强约束:减少无关探索(比如"不要改 X,不要重构 Y")
-
强验收:让它优先跑最关键的测试命令,不要盲跑全量
8)进阶:把重复流程做成"Skill"(一键 SOP)
当你发现自己每天都在重复同一套流程(比如代码审查/跑质量门禁/生成变更说明),就把它写成一个 Skill :相当于给助理一张固定 SOP,之后你只要输入 /xxx 即可。Skill 的更系统做法与示例可参考 Anthropic 的技能指南 PDF。
9)新手最常见问题(快速排错)
-
它总问权限很烦:先别急着全放开,优先在
/permissions里只放行"安全命令"。 -
它改了但跑不通:把 验收命令写清,并要求"每次改完必须运行 X"。
-
它理解错项目结构:补全/修正 CLAUDE.md(项目地图+命令最关键)。