GBTM是一种纵向数据分析方法,基于以下核心假设:
虽然所有个体的变化看起来很复杂,但这些变化可以被归纳为几种主要的轨迹模式:
1.纵向聚类 将具有相似发展轨迹的个体归入同一轨迹组
2.有限混合模型 通过轨迹组来近似未知的个体发展路径
3.轨迹识别 识别不同亚群体的变化模式(如递增、递减、稳定等)
在既往文章中,咱们已经介绍了多个能实现轨迹分析的R包,今天我问了一下ai,我写的scitable包竟然也在上面了,吃了一惊

今天来介绍一个trajeR包如何实现组轨迹模型分析,它的名字和traj包非常相似,感觉应该是个辅助增强包,下面我来演示一下,先导入数据
r
library(trajeR)
setwd("E:/公众号文章2026年/trajeR包做轨迹分析")
dataNORM01<-read.csv("data.csv")
data <- as.matrix(data)

这是个简单的数据,y这里是你研究的变量y1-y5有五个变量,t1-t5是时间数据,使用trajeR包做组轨迹分析非常简单,就是一句话代码
r
sol <- trajeR(Y = data[, 2:6], A = data[, 7:11], degre = c(2, 2), Model = "CNORM", Method = "EM")
Y这里放入感兴趣变量,A这里进入时间,degre这里是二次项,Method的默认方法是"EM"
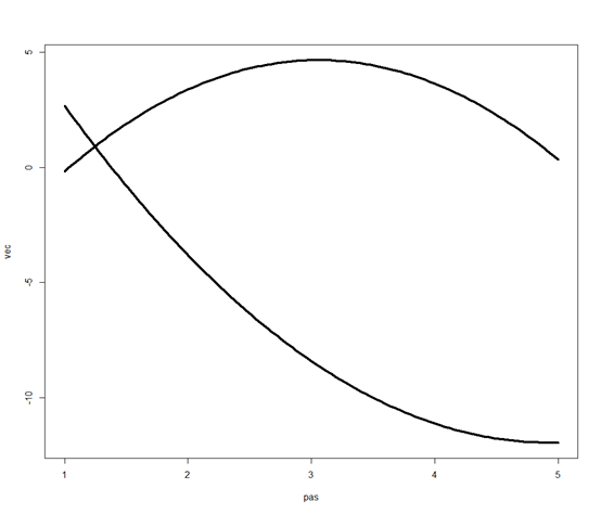
生成模型后可以进一步绘图
r
plotrajeR(sol)

本数据是分成了2个类别,其他指标计算
后验概率
r
AvePP(sol, Y = data[, 2:6], A = data[, 7:11]) #后验概率

计算每个数据值的成员概率
r
GroupProb(sol, Y = data[, 2:6], A = data[, 7:11]) #计算每个数据值的成员概率

计算正确分类的几率
r
OCC(sol, Y = data[, 2:6], A = data[, 7:11]) #计算正确分类的几率

也可以一次性计算多个结果
r
adequacy(sol, Y = data[, 2:6], A = data[, 7:11]) #计算五种方法的总结:分配比例、平均后验概率、置信区间、正确分类几率。

本期结束。