
导读 :随着"十五五"规划序幕的拉开,低空经济已从"概念验证"迈入"爆发式增长"的前夜。本文基于某低空经济示范区的最新建设方案,深度拆解 5G-A通感一体化 、 低空智联网 及 飞行服务保障体系的核心架构。从宏观政策背景到微观技术落地,从痛点剖析到效益预测,全方位揭示如何构建"全域感知、安全可靠、高效协同"的低空数字底座,打造全国领先的低空经济标杆。

一、宏观背景:低空经济崛起与"十五五"战略机遇
1.1 国家战略与新质生产力
当前,低空经济已正式上升为国家战略性新兴产业,成为驱动中国经济高质量发展的"新质生产力"关键赛道。国家层面相继出台《通用航空装备创新应用实施方案(2024-2030年)》及《关于促进低空经济高质量发展的指导意见》,明确提出要加快建设低空新型基础设施,构建"空天地一体"的低空感知网。
随着"十五五"规划编制工作的全面启动,低空经济被赋予了拉动内需、驱动产业升级的重要使命。本项目深度响应《民用无人驾驶航空器运行安全管理规则》等行业标准,旨在通过先行先试,探索形成可复制、可推广的低空智联网建设模式,为示范区在"十五五"期间抢占低空经济高地提供坚实的政策合规性支撑与战略驱动力。
1.2 产业逻辑的深度跃迁
从产业逻辑分析,传统的"通航"模式主要依赖于目视飞行规则(VFR)或仪表飞行规则(IFR),监管手段相对单一。而"低空经济"时代,无人机(UAV)与电动垂直起降飞行器(eVTOL)的大规模商业化应用,对空域的精细化治理提出了严峻挑战。
建设通感一体化基础设施,即利用5G-A(5G-Advanced)等先进通信技术,实现通信与感知功能的深度融合,已成为政策合规性与产业紧迫性的交汇点。这种新型基础设施的建设,旨在通过高密度的感知网络,解决低空目标"看不见、呼不到、管不住"的顽疾。这不仅符合国家对于新型基础设施建设(New Infra)的顶层设计,也是落实低空空域协同管理、保障飞行安全的必然选择。

二、行业痛点:破解"看不见、呼不到、管不住"的困局
尽管我国低空经济发展迅速,但基础设施建设仍处于"烟囱式"碎片化阶段,面临严峻挑战。现有的监管手段与基础设施已难以支撑高密度、高频次的商业飞行需求。
2.1 感知盲区大:传统雷达的局限
传统民航雷达主要针对中高空大型目标设计,对低空(尤其是300米以下)、小微型无人机目标的探测能力严重不足。根据行业调研数据,现有常规雷达对高度小于100米的"低慢小"目标探测发现率不足60%,且极易受到地面建筑物、植被等产生的杂波干扰,导致目标丢失或误报频发。这种"感知盲区"的存在,直接导致了低空空域的"黑飞"现象屡禁不止,严重威胁公共安全与重要设施。
2.2 通信链路不稳:垂直覆盖的短板
现有的移动通信网络(4G/5G)在设计之初主要考虑地面覆盖,垂直空间的信号强度与连续性未经过针对性优化。在300-1000米空域,通信盲区多,信号切换频繁,难以满足无人机超视距(BVLOS)飞行所需的低时延、高可靠控制链路需求。同时,由于缺乏统一的低空通信标准,不同厂商的设备在同一空域飞行时,极易产生频谱干扰。
2.3 管理效能低下:数字化底座的缺失
目前的监管模式仍带有浓厚的"人工审批、被动响应"色彩,缺乏实时、动态的数字化管理手段。面对未来每小时数万架次的飞行密度,传统的电话申报或离线审批模式将彻底失效。空域申请、飞行审批与动态监测缺乏统一的数字化底座,导致空域资源利用率不足,严重制约了物流配送、城市巡检等商业化场景的规模化落地。

三、建设目标:构建"空天地一体"的低空数字底座
本项目的建设旨在深度响应国家关于"低空经济"战略新兴产业的布局要求,通过先进的信息通信技术与航空工程技术的深度融合,构建一套"空天地一体、通感融合、安全可控"的新型低空智联网体系。
3.1 总体愿景:从"自然资源"到"经济资源"
该体系不仅是低空飞行器运行的基础设施,更是支撑城市低空治理、物流配送、应急救援及商务通勤等全场景应用的数字化底座。通过本项目的实施,将实现低空空域从"自然资源"向"经济资源"的转化,为城市空间的高效利用提供技术支撑。
本项目总体建设目标是以构建全球领先的低空数字孪生与智能管控平台为核心,通过集成卫星通信、5G-A增强型基站、低轨道卫星链路以及地面骨干网,实现对低空空域的无缝覆盖,消除传统雷达盲区,构建起"空中有网、地中有据、云中有脑"的立体化网络格局。
3.2 核心技术指标:严苛的性能承诺
在技术性能指标上,本项目设定了严苛的可量化目标,以确保系统的先进性与实用性:
- 全域毫秒级通信低时延 :针对低空飞行器高速移动及实时避障的需求,构建基于边缘计算(MEC)的低时延网络架构。通过优化空口协议与核心网转发路径,目标实现端到端通信时延控制在10ms以内,确保指挥控制指令的即时到达与飞行状态数据的实时回传,支撑起高密度、高频次的集群飞行作业。
- 厘米级高精度感知与定位 :集成RTK(载波相位差分)技术与通感一体化基站,提供优于10厘米的水平及垂直定位精度。通过多源传感器融合算法,实现对低空空域内各类障碍物及飞行器的实时三维建模,感知精度达到厘米级。这为复杂城市环境下的精准起降、航路保持以及多机协同避障提供了坚实的技术保障,有效解决了城市峡谷效应带来的定位漂移问题。
- 秒级安防预警与响应 :建立基于人工智能的异常行为监测系统,针对非法入侵、偏离航径、机械故障等突发状况,实现从发现风险到触发预警的响应时间缩短至1秒以内。通过自动化协同处置机制,确保安防力量与管控手段能够迅速介入,最大程度保障低空公共安全。
3.3 安全性与可控性:国产化替代原则
在安全性与可控性方面,本项目严格遵循国产化替代原则,核心硬件设备如射频芯片、服务器CPU及关键软件系统如操作系统、数据库、加密算法均采用自主可控技术。通过构建内生安全防御体系,确保在极端复杂国际环境下低空基础设施的运行安全,实现关键数据不落地、核心指令不外泄。

四、总体架构: "一网、一云、一平台、N应用"
本项目的总体架构设计严格遵循 GB/T 39046《政务信息系统基本要求》,旨在构建一个集约化、高效能、高安全的低空经济数字化底座。设计思路立足于"通感一体、云网协同、平台赋能、应用驱动"。
4.1 逻辑架构设计
本系统的逻辑架构采用"一网、一云、一平台、N应用"的四层集约化体系,各层级之间通过标准化的协议与接口实现解耦与协同。
4.1.1 低空智联网(感知与传输层)
作为系统的物理基础,低空智联网核心采用5G-A 通感一体化基站。该层级通过内生感知技术,将通信波束与探测波束深度融合,实现对低空空域的无缝覆盖。
- 感知能力:基站利用高频段电磁波的反射特性,实现对 RCS 低至 0.01㎡ 的无人机目标进行实时捕捉,探测精度达到厘米级。
- 通信能力:依托 5G-A 的超大带宽特性,支持多路 4K 极高清视频流的同步回传,确保控制指令的时延稳定在 10ms 以内。
4.1.2 低空数据中心(基础设施层)
依托政务云环境,构建具备"感传算"一体化处理能力的低空数据中心。该层级采用边缘计算(MEC)与中心云协同的架构。
- 边缘侧:部署在通感基站近端,负责原始点云数据的实时降噪、特征提取与目标聚类,极大缓解了骨干网的传输压力。
- 中心侧:负责全局航迹的关联融合、历史飞行轨迹的大数据挖掘以及时空索引的维护。存储层面,引入分布式时序数据库处理海量动态坐标,确保数据的高并发写入与秒级检索。
4.1.3 飞行服务平台(核心支撑层)
飞行服务平台是整个架构的逻辑核心,由通感融合引擎、空域动态管理、飞行计划审批及安全防御模块组成。
- 通感融合引擎:通过多基站协作算法(CoMP),将碎片化的感知数据转化为连续、唯一的数字航迹。
- 业务功能:平台通过南向接口接收智联网的感知数据,通过北向接口为应用层提供 RESTful API 和 WebSocket 推送服务。此外,平台集成了民航与空管的校验逻辑,实现飞行计划的自动化审批与冲突检测。
4.1.4 典型业务应用(应用层)
应用层面向不同主体提供定制化服务。
- 政务端:聚焦于违规飞行查处、应急搜救与重大活动安保,实现空域态势的"一屏通览"。
- 企业端:支持物流配送、电力巡检等自动化作业任务的航线规划与实时监控。
- 公众端:则提供飞行申报、气象预警及信息查询服务。
4.2 技术路线选型:5G-A 通感一体化
在技术路线选型上,本项目经过严密的论证,确定采用5G-A(5.5G)作为核心路线,并重点基于 Sub-6GHz 频段进行部署。
4.2.1 模式对比与必要性论证
传统的"雷达+通信"分立建设模式在低空经济场景下存在建设成本高、频谱资源浪费、数据融合困难等弊端。5G-A 通感一体化模式通过硬件共用、频谱共享,实现了感知与通信的内生统一。

4.2.2 频段选择与技术指标
本项目确定采用Sub-6GHz(重点为 4.9GHz)作为主干感知频段。相比毫米波,Sub-6GHz 具有更强的绕射能力和更低的雨衰特性,单站感知半径可达 1km 以上,极大地降低了城市复杂环境下的组网难度。同时,该频段产业链成熟,有利于项目的快速交付。
系统关键技术指标设定如下:
- 感知性能:对于 RCS 为 0.01㎡ 的目标,500 米范围内探测概率 Pd >= 95%,虚警率 Pfa <= 10^-6。
- 精度指标:测距精度 <= 1 米,测角精度 <= 1 度,支持单扇区同时跟踪不少于 64 个目标。
- 通信性能:支持下行 10Gbps、上行 1Gbps 的峰值速率,空口时延 < 10ms。
五、基础设施建设:通感一体化低空智联网
本章作为本项目实现低空经济跨越式发展的物理基石,聚焦于构建具备"全域感知、高效通信、精准定位、智能计算"能力的低空基础设施体系。
5.1 5G-A 通感基站部署
5G-A(5G-Advanced)通感一体化基站是低空智联网的核心基础设施,承担着通信连接与雷达感知的双重职能。
5.1.1 基站选址与覆盖规划
在低空智联网的建设体系中,5G-A 通感一体化基站的选址科学性与覆盖规划精准度直接决定了监管的有效性。本方案深度融合了射线追踪模型(Ray Tracing)与地理信息系统(GIS),构建无缝覆盖、高精度感知的低空三维网络。
- 选址原则:遵循"利旧为主、增补为辅、高低结合"的原则。针对城市复杂环境,优先利用现有通信铁塔、电力塔及高杆路灯作为挂载点。在城市核心区(CBD)及重点监管区域,规划基站密度设定为间距 300-500 米,以确保感知信号的连续重叠,消除感知盲区。
- 覆盖仿真:采用基于高性能计算平台的射线追踪模型,模拟电磁波在三维空间中的真实传播路径。仿真目标要求:在 600 米以下全空域范围内,信号信噪比(SINR)必须大于 10dB,参考信号接收功率(RSRP)不低于 -95dBm。
5.1.2 通感一体化设备配置
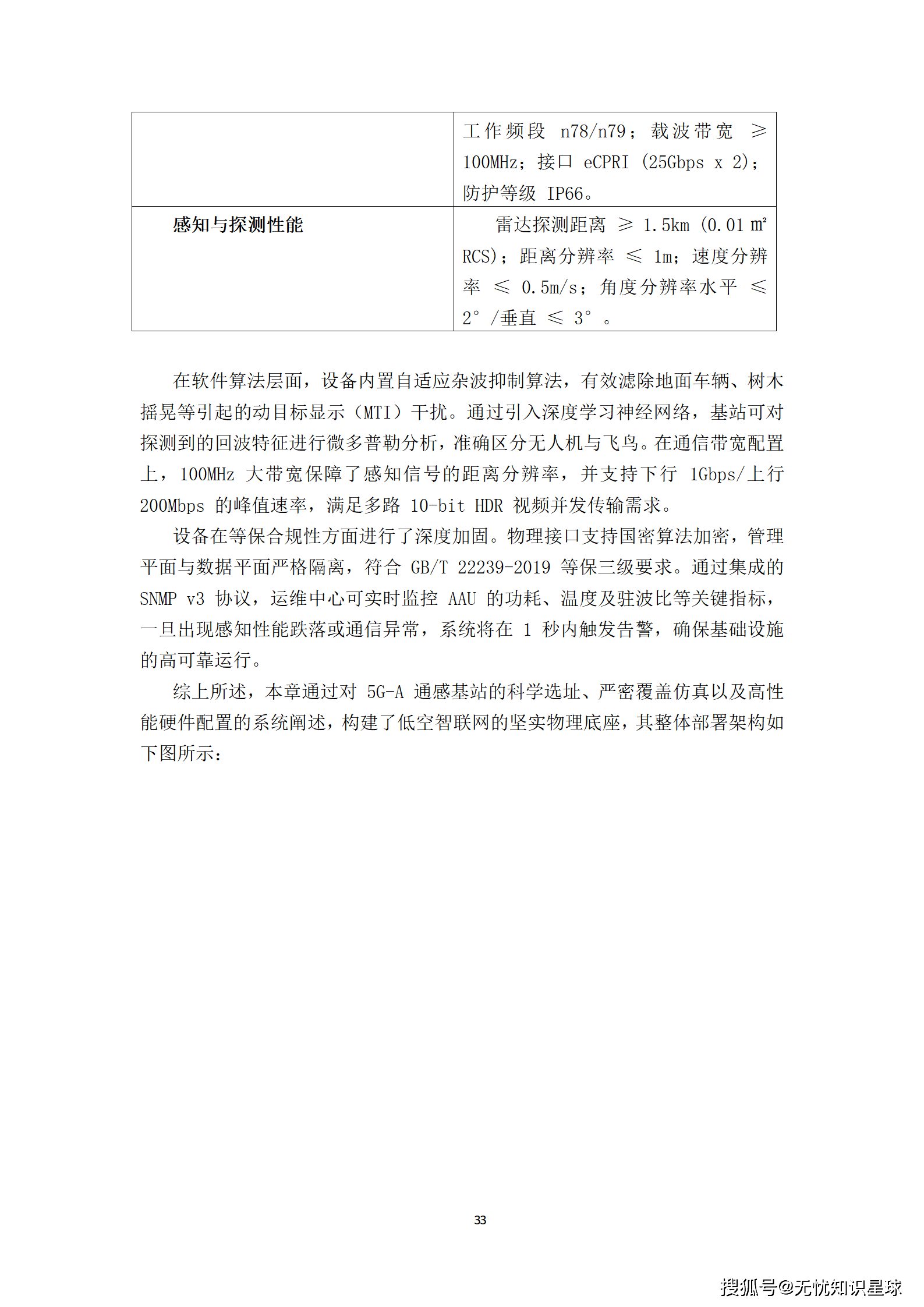
5G-A 通感一体化基站的性能核心在于其搭载的有源天线单元(AAU)。该设备通过"一波两用"技术,将通信波形转化为探测波形,实现对无人机等目标的精准捕获。
- 硬件配置 :统一配置支持128T128R 大规模天线阵列(Massive MIMO)的超大规模 AAU。相比传统的 64T64R,128T 架构能提供更细窄的波束和更高的空间分辨率,对于区分低空密集飞行的微小无人机至关重要。
- 软件算法:设备内置自适应杂波抑制算法,有效滤除地面车辆、树木摇晃等引起的动目标显示(MTI)干扰。通过引入深度学习神经网络,基站可对探测到的回波特征进行微多普勒分析,准确区分无人机与飞鸟。

5.2 多维感知网络补盲
尽管 5G-A 基站具备卓越的感知能力,但在复杂的城市低空环境中,受限于电磁波的直线传播特性,建筑物背面、桥梁下方等区域往往存在感知"盲区"。为实现低空空域的全方位、无死角监管,必须部署分布式协同感知设备。
5.2.1 协同感知设备部署
- 分布式光电吊舱:针对 5G-A 信号无法穿透的建筑阴影区,重点部署分布式光电吊舱。该设备集成高倍率红外热成像传感器与高清可见光相机,能够在夜间、雾霾或低能见度环境下,通过热红外特征快速锁定违规入侵的"黑飞"无人机。
- 声阵列探测器:在环境噪声复杂的城市峡谷或桥梁下方,部署声阵列探测器作为声学补盲手段。利用高灵敏度麦克风阵列技术,对无人机电机产生的特有频率声波进行实时定位。
- TDOA 频谱侦测设备:针对采取无线电静默或采用非标准频段的隐身无人机,部署 TDOA(到达时间差)频谱侦测设备。通过多站协同,对无人机图传及遥控信号进行宽频段扫描,实现对目标的精准测向与交叉定位。

5.2.2 地面配套设施建设
低空智联网的持续运行不仅依赖于感知网络,更需要完善的地面配套基础设施作为物理支撑。其中,无人机自动机场(机库)是实现低空作业自动化、常态化的核心载体。
- 网格化布局:针对补盲区域及重点巡检航段,规划了网格化的自动机场布局,采用泰森多边形算法优化站点分布,旨在构建"半径 5 公里、到达时间 3 分钟"的快速响应保障圈。
- 自动化运维:核心功能包括自动换电与智能充电系统,通过精密机械臂在 3 分钟内完成电池更换。在降落阶段,机场配置了基于"视觉引导+RTK 差分定位"的复合降落系统,实现 ±5cm 以内的精准降落。
- 环境监测:自动机场集成了综合环境监测模块,能够实时感知部署区域的风速、风向、降雨量等气象参数。当环境参数超过无人机安全飞行阈值时,系统将自动锁闭机库舱门并向管控中心发出告警。
5.3 边缘计算节点建设
在通感一体化低空智联网的宏观架构中,边缘计算节点(MEC)扮演着"神经中枢"的关键角色,是实现感知与通信深度融合的核心物理载体。
5.3.1 MEC 边缘计算架构
针对低空飞行器监管对时延的极致敏感性,本项目设计并实施了基于 MEC 的分布式处理架构,旨在通过计算能力的深度下沉,实现"感知即决策"的业务闭环。
- 物理布局:紧贴感知源头,通常部署在移动通信网络的汇聚机房或一体化机柜内,通过高速光纤与通感一体化基站直接相连。
- 逻辑层次:采用软硬件解耦的微服务化设计,共分为基础设施层、平台能力层和感知应用层。
- 核心突破:实现了通感原始数据(IQ 数据)的本地卸载。通过在边缘侧部署下沉式 UPF(用户面功能)及 DNA(数据网络访问)插件,使基站采集到的 IQ 原始数据在汇聚机房内即被截获,并直接送入 GPU 服务器的内存中。这种"本地卸载、就近处理"的模式,彻底消除了数据回传带来的时延瓶颈。

六、低空大数据中心:数字化"大脑"的设计
低空大数据中心作为低空飞行服务保障体系的核心数据底座,其职能不仅限于基础数据的存储,更在于对复杂空域态势的数字化重构。
6.1 数据资源规划
低空大数据中心的数据资源规划,旨在通过标准化、规范化与语义化的技术手段,对海量、多源、异构的低空数据进行深度整合。
6.1.1 数据模型设计
低空数据模型设计严格遵循 GB/T 38664.1 等国家数据元规范,形成了四大核心模块:
- 飞行器注册库(Aircraft Registration Base):低空监管的"数字身份证"系统。包含机身码(UAID)、所有者与运营主体信息、性能参数与适航状态等。实现"一机一码"的物理唯一性。
- 空域基础库(Airspace Base):低空飞行的"数字底图"。包含禁飞区与限飞区(基于 WGS-84 坐标系)、建筑物与障碍物数据、地形地貌(DEM/DOM)等。
- 飞行轨迹库(Flight Trajectory Base):典型的高频时序数据库。记录时序空间特征(经纬度、高度、时间)、运动学与姿态参数、任务关联与偏差分析等。
- 感知目标库(Perception Target Base):存储雷达、光电、TDOA 等设备发现的"非合作"或"不明"目标数据。包含 RCS 与频谱特征、轨迹特征向量等。
6.1.2 三维地理信息库
三维地理信息库(3D-GIS)是低空大数据中心的空间底座,其核心在于构建一个能够承载复杂物理属性的数字孪生空间。
- 实景三维模型构建:采用 LOD3(Level of Detail 3)级别的实景三维模型。利用倾斜摄影测量与机载激光雷达(LiDAR)融合技术,实现城市级精细建模。模型需清晰展现建筑物的窗户、阳台、电线杆及植被细节。
- 3D 网格(Voxel):将低空空域(地面至 1200 米)划分为连续、非重叠的 3D 体素网格。标准网格大小设定为 5m×5m×5m,在核心区域细化至 1m×1m×1m。每个 Voxel 网格不仅是一个空间坐标,更是一个携带动态属性(气象、电磁、风险等级)的"信息容器"。
6.2 数据融合与处理
多源通感数据融合是实现"全域感知、精准定位、可靠追踪"的核心技术环节。
6.2.1 多源通感数据融合
系统构建了基于核心算法层的高性能融合引擎,旨在实现多维感知数据的深度时空对齐与航迹关联。
- 时空归一化:通过高精度时间戳对齐技术和基于最小二乘法的坐标转换模型,将所有观测数据映射至统一的时间基准线和大地坐标系。
- 核心算法:采用改进的扩展卡尔曼滤波(EKF)与粒子滤波(PF)相结合的混合架构。对于运动轨迹相对平稳的目标采用 EKF,对于高机动性或非合作目标自动切换至粒子滤波。
- "点迹 - 航迹"关联:采用联合概率数据关联(JPDA)算法,建立观测点迹与既有航迹的关联矩阵。通过门限过滤、相似度深度计算(马氏距离)、冲突消解与权重分配,将零散的雷达点云、ADS-B 报文及光电识别结果聚合成唯一的"融合航迹"。
6.2.2 智能研判分析引擎
智能研判分析引擎作为低空大数据中心的"大脑",基于深度学习与专家系统相结合的混合模型,设计了覆盖异常行为识别、碰撞风险预测及非法入侵研判的全方位算法体系。
- 异常行为识别:通过长短期记忆网络(LSTM)对历史航迹进行深度特征提取,识别徘徊与盘旋、动力学异常、航线偏离等行为。
- 碰撞风险预测:引入改进的 TTC(Time-to-Collision)算法,并结合无人机特有的"圆柱体保护区"模型,实时计算任意两架无人机之间的相对运动矢量,预测最小接近距离。
- 非法入侵研判:实时加载动态电子围栏数据,采用高效的射线投影算法(PIP)进行点在多边形内的快速判定,结合目标身份属性进行综合判定。

七、智能空域管理平台:低空运行的"指挥中枢"
智能空域管理平台作为整个低空经济基础设施体系的"大脑",其功能设计的科学性与完备性直接决定了空域资源的利用效率与飞行安全保障能力。
7.1 空域规划与审批子系统
空域规划与审批子系统作为低空飞行服务保障体系的核心枢纽,承担着空域资源分配、飞行计划审核及安全间隔管控的关键职能。
7.1.1 空域数字化网格管理
系统摒弃了传统粗放的"块状"管理模式,采用全球地理分级网格(GeoSOT)标准与八叉树(Octree)剖分算法,将三维空域切割为离散化、具备唯一编码的数字单元。
- 三维空间圈选:用户利用 3D 地图工具,在特定高度层内圈选拟使用的飞行区域。
- 网格自动计算:系统实时调用后台剖分引擎,自动识别并提取该区域所覆盖的所有数字化网格单元。
- 多维冲突检测:系统进行静态冲突检测(禁飞区、建筑物)、动态冲突检测(已获批任务)及环境冲突检测(气象、电磁)。
- 生成空域使用凭证:冲突检测通过后,系统锁定相关网格资源,并生成带有唯一加密二维码的"空域使用数字凭证"。

7.1.2 智能航线规划
智能航线规划功能负责在复杂的城市低空环境中,为飞行任务寻找一条安全、高效、合规的最优路径。
- 核心算法:采用优化后的 A*(A-Star)算法与 RRT*(快速搜索随机树改进型)算法。
- 执行逻辑:接收起终点坐标及机型参数 -> 感知环境约束(建筑物、气象、占用空域) -> 自动生成与优化航线(B-样条曲线平滑) -> 冲突校验与二次修正。
7.2 飞行动态监控子系统
飞行动态监控子系统是低空智能管服平台的核心业务模块,承担着"实时感知、动态预警、高效调度"的关键职能。
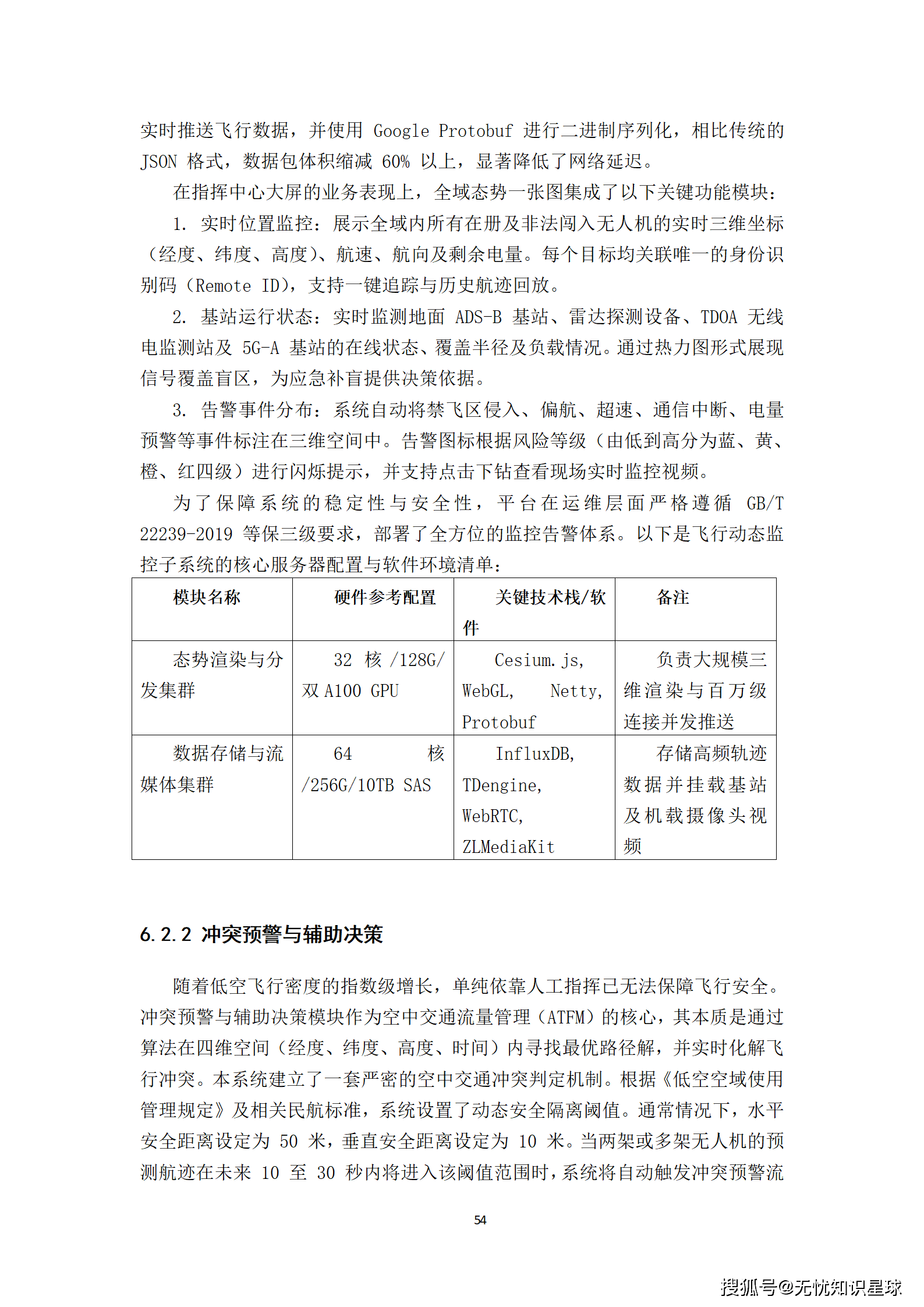
7.2.1 全域态势一张图
本平台基于 WebGL 标准,采用 Cesium.js 核心引擎构建高精度三维地理信息系统。
- 大规模目标聚合与抽稀:利用四叉树索引对飞行器位置进行动态聚合,确保视觉流畅度。
- GPU 实例化渲染:针对同型号无人机,通过实例化技术在单次绘制调用中处理成千上万个几何体。
- 关键功能:实时位置监控、基站运行状态监测、告警事件分布展示(四级风险预警)。
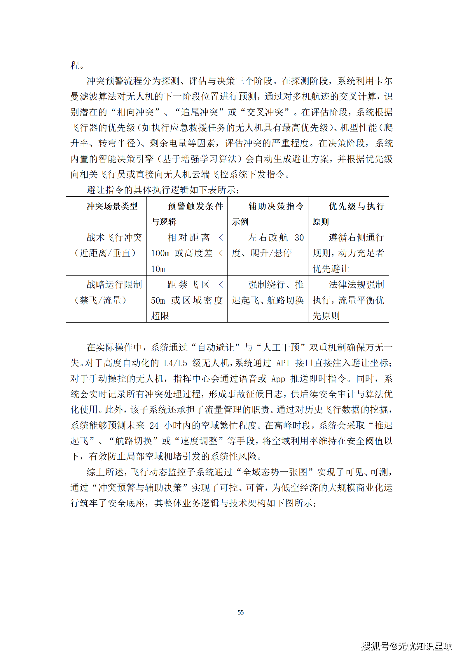
7.2.2 冲突预警与辅助决策
冲突预警与辅助决策模块作为空中交通流量管理(ATFM)的核心,其本质是通过算法在四维空间内寻找最优路径解,并实时化解飞行冲突。
- 冲突判定机制:水平安全距离设定为 50 米,垂直安全距离设定为 10 米。当预测航迹在未来 10 至 30 秒内将进入该阈值范围时,自动触发预警。
- 避让指令:系统内置智能决策引擎,根据优先级自动生成避让方案(左右改航、爬升/悬停、强制绕行等)。
- 流量管理:通过对历史数据的挖掘,预测未来空域繁忙程度,采取"推迟起飞"、"航路切换"等手段防止拥堵。

八、低空安防与反制系统:构筑低空"铁穹"
随着低空经济的快速发展,无人机等各类低空飞行器的应用日益广泛,随之而来的安全隐患也日益凸显。本章旨在构建一套针对低空空域"黑飞"、"乱飞"及非合作目标的综合防御体系。
8.1 监测识别子系统
监测识别子系统作为低空安全防御体系的"感官中枢",承担着对受保护空域进行全天候、全维度感知与属性判定的核心任务。
8.1.1 合作与非合作目标甄别
系统通过构建基于多源数据融合的动态甄别机制,实现对空域内目标的分类分级管理。
- 白名单(合作目标):航迹与报备计划完全重合,且无线电解码匹配。系统仅进行常态化监控。
- 灰名单(存疑目标):航迹基本吻合但存在轻微偏航或身份码异常。系统自动下发指令至光电吊舱取证,并预警人工核实。
- 黑名单(非合作目标):无申报计划、闯入禁区或表现出异常飞行特征。系统立即触发最高级别告警,并联动反制子系统。

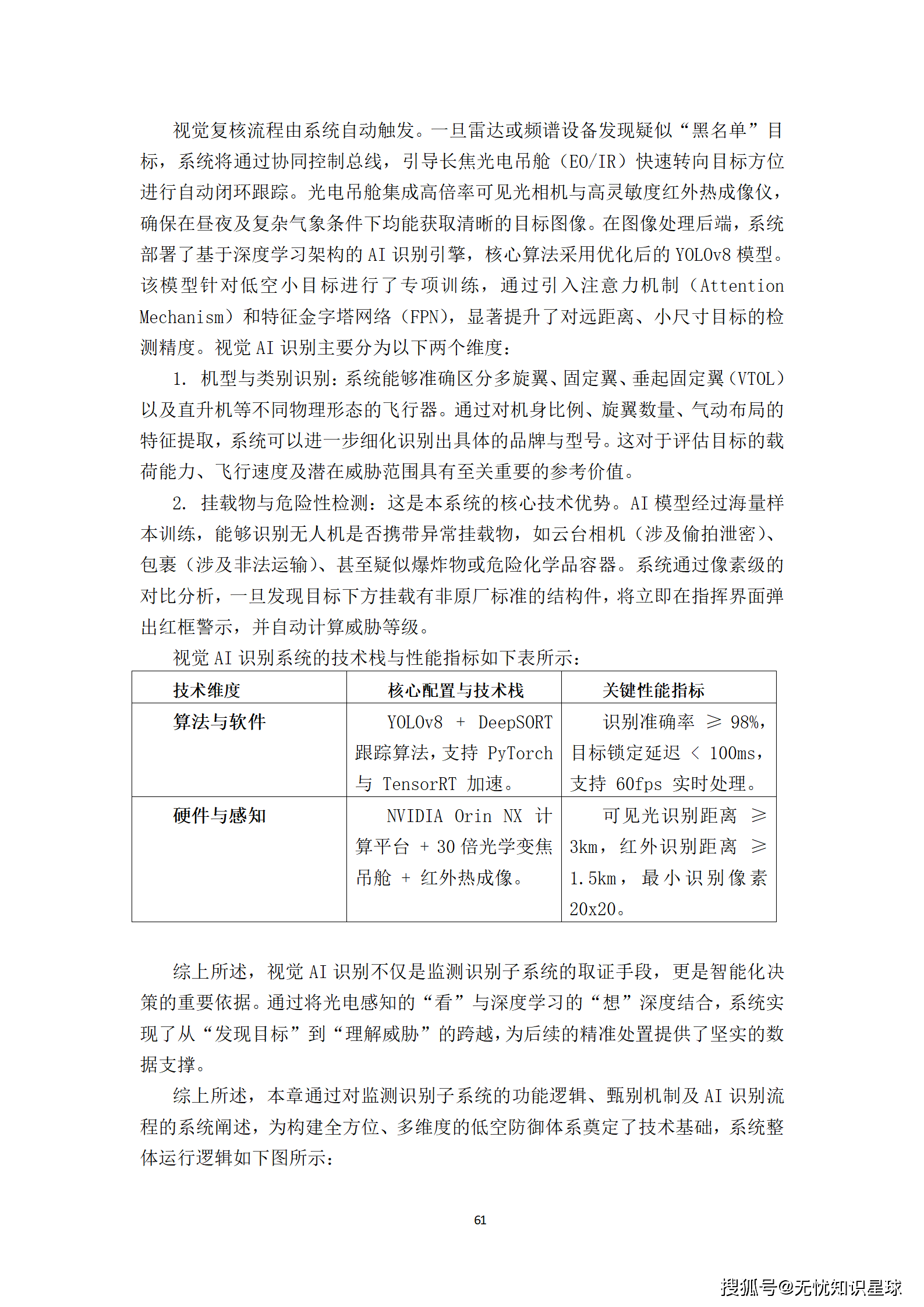
8.1.2 视觉 AI 识别
视觉 AI 识别环节作为监测识别子系统的"定性"核心,承担着目标精细化分类与危险性评估的重任。
- 机型与类别识别:准确区分多旋翼、固定翼、垂起固定翼等不同物理形态,甚至细化到品牌与型号。
- 挂载物与危险性检测:识别无人机是否携带云台相机、包裹、甚至疑似爆炸物等异常挂载物。
- 技术栈:采用优化后的 YOLOv8 模型,识别准确率 ≥ 98%,目标锁定延迟 < 100ms。
8.2 处置反制子系统
处置反制子系统作为低空安全防御体系的执行核心,聚焦于非动力学"软杀伤"技术。
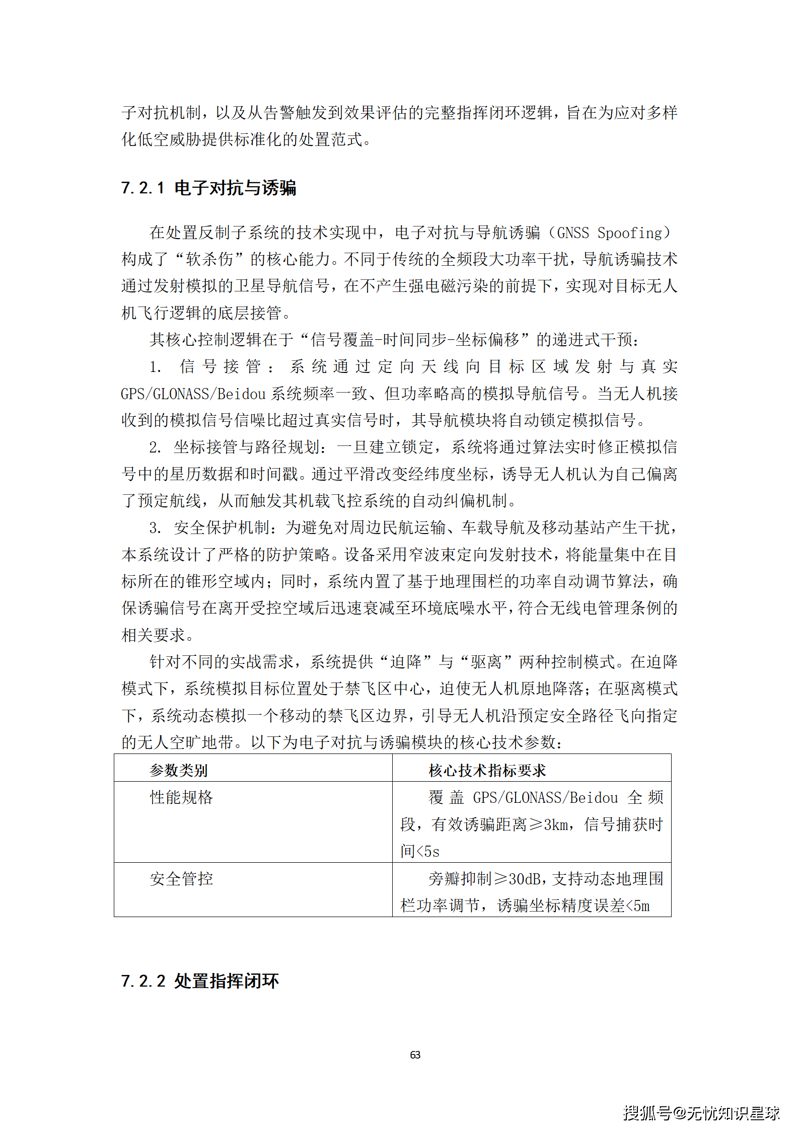
8.2.1 电子对抗与诱骗
导航诱骗(GNSS Spoofing)构成了"软杀伤"的核心能力。
- 控制逻辑:信号接管(发射模拟导航信号) -> 坐标接管(修正星历数据) -> 安全保护(窄波束定向发射,避免干扰周边)。
- 控制模式:提供"迫降"(模拟禁飞区中心)与"驱离"(模拟移动禁飞区边界)两种模式。

8.2.2 处置指挥闭环
构建了从"告警触发"到"效果评估"的全流程指挥闭环。
- 策略智能推荐:根据目标特征自动匹配处置预案。
- 人工审核确认:基于"人在回路"原则,由指挥员二次确认。
- 设备协同执行:反制设备自动调整天线指向并开启发射。
- 实时效果评估:持续跟踪目标动态,判定反制有效性。
- 证据留存与复盘:自动生成结构化报告,保存全过程记录。
九、飞行服务保障体系:商业化运营的基石
飞行服务保障体系已不再仅仅是单一的技术平台堆叠,而是演变为一个涵盖通信、导航、监视、气象、情报及法制合规的复杂系统工程。
9.1 气象与情报服务
9.1.1 微气象监测与预报
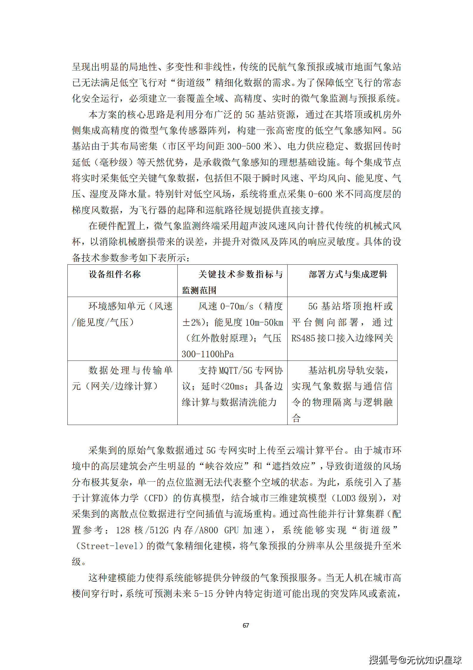
低空飞行器主要活动在 0-600 米的近地空间,气象条件受城市建筑形态影响极其显著。
- 高密度感知网:利用分布广泛的 5G 基站资源,集成高精度微型气象传感器阵列,实时采集瞬时风速、平均风向、能见度等数据。
- 街道级建模:引入基于计算流体力学(CFD)的仿真模型,结合城市三维建筑模型,对离散点位数据进行空间插值与流场重构,实现"街道级"微气象精细化建模。
- 分钟级预报:能够提供分钟级的气象预报服务,预测未来 5-15 分钟内特定街道可能出现的突发阵风或紊流。

9.2 运营支撑服务
9.2.1 统一结算与计费
系统设计了基于区块链技术的"统一结算与计费"模块,将低空运行过程中的资源消耗与价值交换进行数字化、标准化封装。
- 计费维度:空域占用时长、通信与链路流量、能源补给、起降场服务。
- 智能合约分账:账单生成时,智能合约根据预设权益比例自动触发资金清算,缩短结算周期。
- 动态定价:根据空域拥堵程度实时调节费率,利用经济杠杆引导飞行流量。

9.2.2 应急救援调度
系统设计了一套高度智能化的"应急救援调度"机制,建立基于任务等级的动态优先权管理体系。
- 优先级判定与空域封锁:将救援任务提升至最高级(Priority 0),划定动态移动的"保护区"。
- 低优先级避让策略:对周边低优先级飞行器下达强行避让指令(悬停、降低高度、导航至避让点)。
- 最优路径实时重算:结合实时气象与电磁环境,每隔 100ms 重新计算最优路径。
十、系统安全与可靠性设计
本章设计严格遵循《信息安全技术 网络安全等级保护基本要求》(GB/T 22239-2019)第三级安全标准,构建全方位、多维度的系统防护与运行保障体系。
10.1 网络安全架构
基于"纵深防御、主动免疫、国密合规"的核心设计理念,构建全维度网络安全架构。
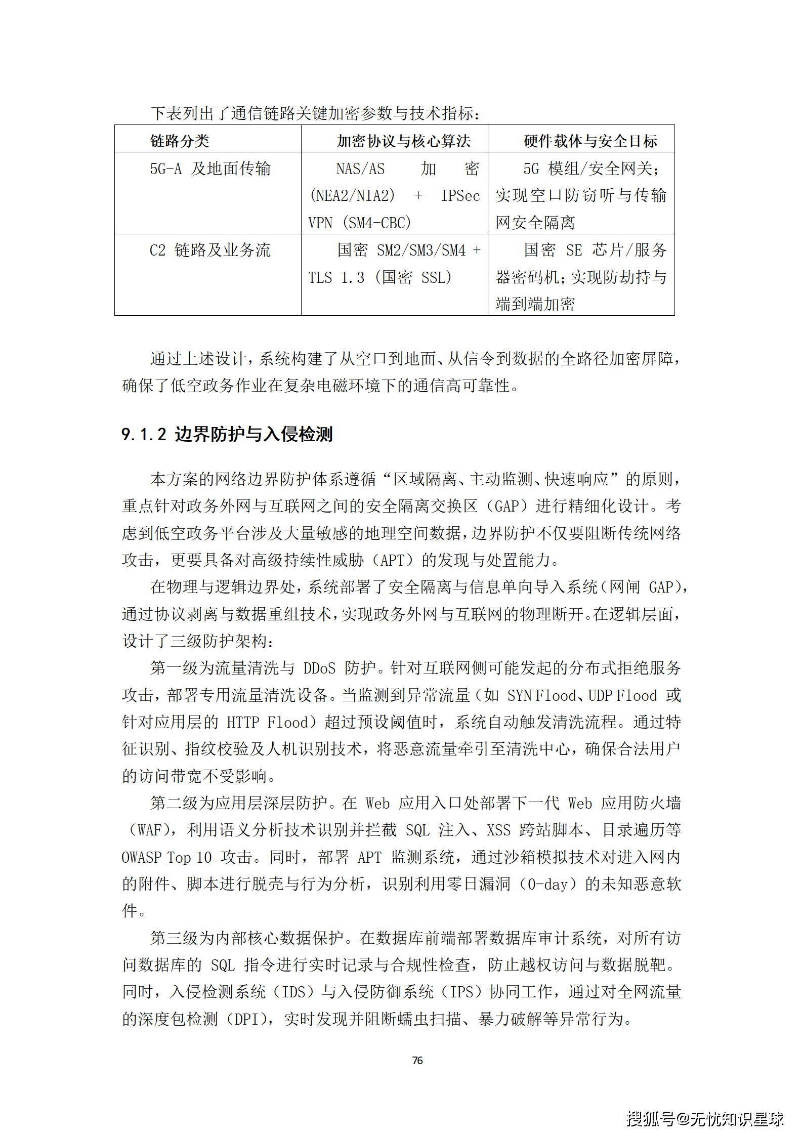
10.1.1 通信链路加密
- 5G-A 接入网安全:全面启用 NAS 与 AS 加密机制,并在 N2/N3 接口部署基于国密算法的 IPSec VPN 隧道。
- C2 链路防劫持:采用"身份认证(SM2)+ 密钥交换(SM3)+ 数据加密(SM4)"的三重防护架构。每一架入网无人机均内置国密安全芯片,实现"一机一密、一事一密"。

10.1.2 边界防护与入侵检测
- 三级防护架构:第一级为流量清洗与 DDoS 防护;第二级为应用层深层防护(WAF、APT 监测);第三级为内部核心数据保护(数据库审计、IDS/IPS)。
- 异常流量清洗流程:检测 -> 牵引 -> 清洗 -> 回注,确保业务不中断。
10.2 物理与环境安全
依据等保三级标准,对基础设施的物理防护进行了全方位的加固设计。
- 基站安全:构建"防雷、防盗、防破坏"三位一体防御体系。接地电阻严格控制在 5Ω 以下,配备智能电子门禁与 AI 行为分析监控。
- 核心数据中心:参照 A 级机房标准建设。采用双路市电引入,"N+1"冗余 UPS,室外配备自动化柴油发电机组。部署高精度精密空调、VESDA 极早期烟雾探测及七氟丙烷气体灭火系统。

十一、实施计划与组织保障
11.1 项目实施进度规划
项目整体建设周期预计为18 个月,划分为三个关键阶段:
- 第一阶段(T+1月至T+6月):核心基础设施建设与平台基础版上线。完成核心区 5G-A 基站部署,搭建管理平台底座。
- 第二阶段(T+7月至T+12月):全域覆盖与多系统深度联调。完成全域基站扩容,实现与既有安防、应急系统的协议对接,集成 AI 算法模型。
- 第三阶段(T+13月至T+18月):商业化运营准备与竣工验收。开展商业化试运行,组织第三方权威评测机构进行验收测试。

11.2 组织架构与培训
- 项目管理办公室(PMO):作为最高执行与协调机构,负责战略执行、全过程进度与质量管控、标准体系建设及风险预警。
- 运维团队:采取"专业分工、协同作战"的矩阵式模式。设立技术保障组(系统/网络/安全工程师)与业务运行组(空域管制员/数据分析师)。
- 持续改进机制:建立应急演练常态化、ITIL 流程闭环管理及数据驱动的迭代升级机制。
十二、投资估算与资金筹措
12.1 投资估算
本项目的投资估算严格遵循国家及行业标准,本着"科学预算、精准投入、适度超前"的原则进行综合测算。
- 硬件设备购置费:包括 5G-A 基站、感知辅助设备、MEC 节点等。
- 软件开发与平台构建费:采用"人月成本法"核算,重点聚焦通感融合算法攻关。
- 机房及配套改造费:针对高功耗、高热密度特性实施电力扩容与环境改造。
- 系统集成与工程建设费:确保端到端闭环。

12.2 资金筹措与模式
遵循"政府引导、市场运作、多元筹措、利益共享"的总体原则。
- 政府引导性资金:申请超长期特别国债、地方政府专项债券及低空经济发展专项资金,用于公共属性模块。
- 社会资本引入:通过特许经营、PPP 或 BOT 模式,引入头部企业参与经营性设施建设。组建"低空经济产业引导基金"。
- 金融机构支持:争取政策性银行长期低息贷款,探索"低空贷"、知识产权质押融资等创新产品。

十三、效益分析与风险评估
13.1 效益分析
13.1.1 经济效益
- 产业带动 :预计未来三年内,带动相关低空制造产值达到150 亿元,涵盖无人机机体、传感器、动力系统等。
- 物流降本 :带动物流产值新增80 亿元 ,末端物流成本降低35% 至 45%,催生"分钟级"极速服务体验。
13.1.2 社会效益
- 应急响应 :城市应急响应速度预计提升50% 以上。在森林防火、医疗物资转运等场景下,实现"点对点"快速到达。
- 城市治理:助力政府实现精细化、智能化的城市管理,大幅提升市民幸福感与安全感。

13.2 风险分析
13.2.1 关键风险与应对
- 技术演进风险 :5G-A 标准动态调整可能导致硬件淘汰。应对:采用模块化设计与前向兼容策略,预留硬件冗余。
- 政策与法规风险 :低空空域管理政策变动。应对:建立"政企联动与合规先行"机制,严格执行相关条例。
- 安全风险 :电磁干扰及黑客攻击。应对:部署国标商密算法,建立物理隔离专网。

十四、结论与建议
14.1 结论
经多维度技术论证与效益评估,本项目在技术路径、经济支撑及政策协同等方面均表现出极高的可行性。
- 技术可行性:深度融合 5G-A、北斗高精度定位及低空交通管理算法,构建了"感、传、管、控"一体化体系,技术方案成熟且风险受控。
- 建设必要性:是响应国家战略、抢占全球竞争制高点的关键举措,有效解决了行业痛点,为多元化场景提供了坚实支撑。
- 战略意义:将产生强大的产业虹吸效应,形成具有国际竞争力的低空经济产业集群,并为全国低空空域管理改革提供可复制的"样板间"经验。
14.2 建议
14.2.1 完善政策法规与标准体系
建议加快推动《空域分类划设管理办法》立法进程,明确微型、轻型、小型无人机在非管制空域的合法航路权。联合行业头部企业制定统一的国家标准或行业标准,消除跨区域飞行中的技术壁垒。
14.2.2 建立跨部门协同与长效运行机制
建议由地方政府牵头,成立常设性的"低空经济协同管理办公室",推行"一口受理、联动审批、统一监管"模式。探索"政府引导、市场运作、社会参与"的多元化商业模式,吸引社会资本参与基础设施建设。

结语:
某低空经济示范区"十五五"通感一体化低空智联网与飞行服务保障体系的建设,不仅是一项宏大的信息化工程,更是重塑区域经济竞争力的战略引擎。通过构建这套"全域感知、安全可靠、高效协同"的数字底座,示范区必将在未来的低空经济蓝海中乘风破浪,成为全国乃至全球低空经济发展的璀璨明珠。让我们共同期待这一宏伟蓝图的完美落地!















































































