摘要
本研究开发了一款基于云计算技术的网络教学系统,旨在通过先进的信息技术提升教学效率与质量。系统采用Java语言开发,结合SpringBoot框架和MySQL数据库,构建了一个高效、稳定且易于维护的在线教学平台。该系统为学生、教师和管理员提供了丰富的功能模块。学生可以便捷地访问课程信息、提交作业并参与在线测试;教师能够发布课程内容、批改作业并进行在线答疑;管理员则负责系统的整体维护、用户管理以及数据安全监控。通过模块化设计和高效的数据处理能力,系统不仅提升了教学管理的效率,还为在线教学的数字化转型提供了有力支持。该网络教学系统为教育领域的信息化发展提供了一种创新的解决方案,具有重要的现实意义和广阔的应用前景。
关键词:网络教学系统; Java ; SpringBoot; MySQL
Abstract
This study developed a network teaching system based on cloud computing technology, aiming to improve teaching efficiency and quality through advanced information technology. The system is developed in Java language, combined with SpringBoot framework and MySQL database, to build an efficient, stable and easy to maintain online teaching platform. This system provides rich functional modules for students, teachers, and administrators. Students can conveniently access course information, submit assignments, and participate in online tests; Teachers are able to publish course content, grade assignments, and provide online Q&A; Administrators are responsible for overall system maintenance, user management, and data security monitoring. Through modular design and efficient data processing capabilities, the system not only improves the efficiency of teaching management, but also provides strong support for the digital transformation of online teaching. This online teaching system provides an innovative solution for the informationization development in the field of education, which has important practical significance and broad application prospects.
****Keywords:****online teaching system; Java ; SpringBoot; MySQL
目录
[++++1++++ ++++绪论++++](#1 绪论)
[++++1.1++++ ++++研究背景与意义++++](#1.1 研究背景与意义)
[++++1.1.1 研究背景++++](#1.1.1 研究背景)
[++++1.1.2 研究意义++++](#1.1.2 研究意义)
[++++1.2++++ ++++国内外研究现状++++](#1.2 国内外研究现状)
[++++1.2.1 国内研究现状++++](#1.2.1 国内研究现状)
[++++1.2.2 国外研究现状++++](#1.2.2 国外研究现状)
[++++1.3++++ ++++论文组织结构++++](#1.3 论文组织结构)
[++++2++++ ++++相关技术介绍++++](#2 相关技术介绍)
[++++2.1++++ ++++Java语言++++](#2.1 Java语言)
[++++2.2++++ ++++B/S框架++++](#2.2 B/S框架)
[++++2.3++++ ++++SpringBoot框架++++](#2.3 SpringBoot框架)
[++++2.4++++ ++++Vue技术++++](#2.4 Vue技术)
[++++2.5++++ ++++MySQL数据库++++](#2.5 MySQL数据库)
[++++3++++ ++++需求分析++++](#3 需求分析)
[++++3.1++++ ++++功能需求分析++++](#3.1 功能需求分析)
[++++3.1.1 用户功能++++](#3.1.1 用户功能)
[++++3.1.2 管理员功能++++](#3.1.2 管理员功能)
[++++3.2++++ ++++非功能需求分析++++](#3.2 非功能需求分析)
[++++3.3++++ ++++可行性分析++++](#3.3 可行性分析)
[++++3.3.1 技术可行性++++](#3.3.1 技术可行性)
[++++3.3.2 操作可行性++++](#3.3.2 操作可行性)
[++++3.3.3 经济可行性++++](#3.3.3 经济可行性)
[++++4++++ ++++系统设计++++](#4 系统设计)
[++++4.1++++ ++++系统架构设计++++](#4.1 系统架构设计)
[++++4.2++++ ++++系统总体流程设计++++](#4.2 系统总体流程设计)
[++++4.2.1 用户++++ ++++登录流程++++](#4.2.1 用户登录流程)
[++++4.2.2++++ ++++添加信息流程++++](#4.2.2 添加信息流程)
[++++4.2.3++++ ++++修改信息流程++++](#4.2.3 修改信息流程)
[++++4.2.4++++ ++++删除信息流程++++](#4.2.4 删除信息流程)
[++++4.3++++ ++++系统总体功能设计++++](#4.3 系统总体功能设计)
[++++4.4++++ ++++数据库设计++++](#4.4 数据库设计)
[++++4.4.1 概念设计++++](#4.4.1 概念设计)
[++++4.4.2 数据库表设计++++](#4.4.2 数据库表设计)
[++++5++++ ++++系统实现++++](#5 系统实现)
[++++5.1++++ ++++用户功能实现++++](#5.1 用户功能实现)
[++++5.1.1 用户注册界面++++](#5.1.1 用户注册界面)
[++++5.1.2 用户登录界面++++](#5.1.2 用户登录界面)
[++++5.1.3 首页++++](#5.1.3 首页)
[++++5.1.4 课程公告++++](#5.1.4 课程公告)
[++++5.1.5 课程信息++++](#5.1.5 课程信息)
[++++5.1.6 教师信息++++](#5.1.6 教师信息)
[++++5.1.7 个人中心++++](#5.1.7 个人中心)
[++++5.1.8 在线咨询管理++++](#5.1.8 在线咨询管理)
[++++5.1.9 课程信息管理++++](#5.1.9 课程信息管理)
[++++5.2++++ ++++管理员功能实现++++](#5.2 管理员功能实现)
[++++5.2.1 后台首页++++](#5.2.1 后台首页)
[++++5.2.2 用户管理++++](#5.2.2 用户管理)
[++++5.2.3 教师信息管理++++](#5.2.3 教师信息管理)
[++++5.2.4 课程公告管理++++](#5.2.4 课程公告管理)
[++++5.2.5 系统管理++++](#5.2.5 系统管理)
[++++5.2.6 资源管理++++](#5.2.6 资源管理)
[++++6++++ ++++系统测试++++](#6 系统测试)
[++++6.1++++ ++++测试目的++++](#6.1 测试目的)
[++++6.2++++ ++++测试用例++++](#6.2 测试用例)
[++++6.3++++ ++++测试结果++++](#6.3 测试结果)
[++++7++++ ++++总结++++](#7 总结)
1绪论
1.1研究背景与意义
1.1.1研究背景
在当今教育环境中,传统教学模式逐渐显露出一些亟待解决的问题。学生在学习过程中,常常受限于固定的教学时间和空间,难以根据自身进度灵活安排学习,同时获取优质教师信息的渠道有限,难以满足个性化学习需求。教师在教学实践中,面临着教学资源管理分散、更新不及时的问题,导致教学内容难以快速适应学科发展和学生需求的变化。教学互动形式较为单一,缺乏有效的在线互动工具,难以实现与学生的实时交流和个性化指导。对于学校管理者而言,缺乏高效的信息化管理工具,导致教学资源调配不够精准,教学过程监控和评估不够科学,难以实现对教学质量的全面把控。这些问题不仅影响了教学效果的提升,也制约了教育资源的优化配置和教育公平的实现。
针对上述问题,本研究提出开发一款基于云计算技术的网络教学系统。该系统采用Java语言开发,结合SpringBoot框架和MySQL数据库,构建了一个高效、稳定且易于维护的在线教学平台。系统通过整合云计算资源,为学生提供丰富的在线教师信息和便捷的学习工具,支持学生在课堂之外的延伸学习和巩固复习;为教师提供便捷的课程信息管理、在线教学互动和教学效果评估工具,助力教师开展多样化教学;同时,为管理员提供全面的用户管理和教学过程监控功能,提升教学管理的效率和科学性。这一选题旨在通过技术创新推动教学模式的变革,促进教育信息化的发展,为解决传统教学中存在的问题提供新的思路和方法。
1.1.2研究意义
本研究开发基于云计算技术的网络教学系统,旨在通过技术创新推动教育信息化发展,具有重要的理论和实践意义。从理论层面来看,该研究深入探讨了云计算技术在教育领域的应用模式,为教育信息化理论提供了新的视角和实证支持。通过构建高效、稳定的网络教学平台,本研究丰富了在线教育系统的设计与应用理论,推动了教育技术与教学管理的深度融合,为后续相关研究提供了宝贵的参考和借鉴。
在实践层面,本研究开发的网络教学系统为现代教学提供了强大的支持工具。学生能够突破时间和空间限制,灵活获取丰富的教师信息,自主安排学习进度,提升学习效果。教师可以高效管理教学资源,发布课程内容,批改作业,并通过在线互动工具与学生实时交流,提供个性化指导,从而提高教学质量和教学效率。管理员则借助系统实现精准的资源调配和科学的教学过程监控,提升教学管理的科学性和效率。该系统还有助于促进教育公平,优化教育资源配置,提升社会整体教育水平,为教育信息化发展提供有力支持,具有广阔的应用前景和重要的现实意义。
1.2国内外研究现状
1.2.1国内研究现状
国内在云计算及其应用网络教学系统的研究中,已取得诸多积极成果。研究者们成功开发了基于云计算的网络教学平台,这些平台通过高效的资源管理和动态分配机制,能够根据用户需求自动调整服务器资源,确保在高并发访问时的稳定性和响应速度。例如,一些高校和研究机构开发的平台能够根据课程访问量自动扩展或收缩资源,有效应对不同时间段的访问高峰。同时,部分网络教学系统通过云服务提供了丰富的在线互动功能,如在线讨论、视频会议和即时反馈等,增强了师生之间的互动和协作。某研究项目通过云计算平台实现了师生之间的实时在线互动,显著提高了教学的灵活性和参与度。国内研究者在提升用户体验方面也做出了诸多努力。许多网络教学系统优化了用户界面和交互设计,使其更加友好和直观,提高了系统的易用性和吸引力。部分研究还探索了云计算在多终端适配方面的应用,确保学生和教师可以在不同设备上无缝访问教学资源,进一步提升了学习和教学的便捷性。
综上所述,国内在云计算及其应用网络教学系统的研究已取得显著进展,特别是在资源管理、教学互动和用户体验等方面。这些成果为教育信息化的发展提供了有力支持,推动了传统教学模式向数字化、智能化方向的转型。
1.2.2国外研究现状
国外在云计算及其应用网络教学系统的研究方面一直处于领先地位,积累了丰富的实践经验和技术成果。许多国外研究机构和高校已经成功开发并部署了基于云计算的网络教学平台,这些平台不仅能够高效管理教学资源,还能提供灵活的在线学习环境,支持学生随时随地进行学习。例如,一些国际知名大学利用云计算技术构建了大规模在线开放课程(MOOC)平台,为全球学习者提供了优质的教育资源。同时,国外研究还注重提升教学互动性和个性化学习体验,通过云平台实现教师与学生之间的实时互动和个性化学习路径推荐。国外在云计算平台的安全性和稳定性方面也进行了深入研究,确保用户数据的安全和隐私保护。
综上所述,国外在云计算及其应用网络教学系统的研究已取得显著成果,特别是在教学资源管理、互动性提升和个性化学习方面,为全球教育信息化发展提供了宝贵经验和技术支持。
1.3论文组织结构
本论文共分为七个主要章节,具体结构如下:
-
绪论:介绍研究背景与意义,回顾国内外研究现状,并概述论文的组织结构。
-
相关技术介绍:详细介绍与本研究相关的技术,包括Java语言、B/S框架、SpringBoot框架、Vue技术和MySQL数据库。
-
需求分析:对系统的功能需求和非功能需求进行分析,明确用户和管理员的需求,并进行可行性分析,包括技术、操作和经济可行性。
-
系统设计:涵盖系统架构设计、总体流程设计和功能设计,并进行数据库的概念设计与表设计。
-
系统实现:具体描述各个功能模块的实现过程,展示系统如何根据需求进行开发。
-
系统测试:阐述测试的目的、方法和内容,分析测试结果并得出结论,以验证系统的稳定性和功能完整性。
-
总结:总结研究的主要成果和贡献,指出存在的不足及未来的研究方向。
2相关技术介绍
2.1Java语言
Java语言是一种广泛使用的高级编程语言,具有平台无关性、面向对象特性和丰富的标准库[1]。Java通过Java虚拟机(JVM)实现跨平台运行,开发者可以编写一次代码,在任何支持JVM的环境中执行。Java的面向对象特性使得代码复用和模块化变得更加容易,促进了软件的维护和扩展。Java支持多线程编程,允许开发者在同一程序中同时执行多个任务,提升了应用程序的性能。
Java语言的语法结构简洁且易于理解,吸引了大量开发者[2]。Java的标准库包含数据结构、输入输出处理、网络编程等众多功能模块。这使得开发者在构建应用程序时能够高效利用已有工具,减少重复劳动。Java广泛应用于企业级应用、移动应用、Web开发和大数据处理等领域。
2.2 B/S框架
B/S(Browser/Server)架构是一种基于浏览器和服务器的系统架构模式,用户通过浏览器与服务器进行交互。B/S架构简化了客户端的部署和管理,用户无需在本地安装复杂的软件,只需使用标准浏览器即可访问应用程序。服务器端负责处理业务逻辑和数据存储,客户端则主要负责展示用户界面和数据交互[3]。B/S架构的设计使得系统更新和维护集中在服务器端,降低了维护成本。
B/S架构通常采用Web技术进行实现,包括HTML、CSS和JavaScript等。用户在浏览器中发起请求,服务器响应并返回数据。数据传输通常通过HTTP或HTTPS协议进行,B/S架构的灵活性使其适用于在线购物、信息管理系统和社交网络等各类应用场景[4]。由于其易于扩展性,B/S架构可以方便地支持大规模用户访问,适应不断变化的业务需求。
2.3 SpringBoot框架
SpringBoot框架是基于Spring框架的开源项目,简化Java应用程序的开发过程。SpringBoot通过约定优于配置的理念,减少了传统Spring应用的繁琐配置,开发者可以快速搭建和部署应用程序。框架提供了一系列默认配置,支持自动化配置,简化了应用启动的复杂性[5]。SpringBoot内置了嵌入式Web服务器,使得开发者能够独立运行Java应用,无需外部容器。
SpringBoot支持微服务架构,开发者可以轻松创建和管理多个微服务。框架集成了丰富的功能模块,包括安全、数据访问和消息中间件等,支持RESTful API和JSON数据格式的处理[6]。SpringBoot还提供了强大的监控和管理功能,允许开发者实时监控应用的健康状态和性能指标。借助SpringBoot,开发者能够高效构建和维护现代企业级应用,满足复杂业务需求。
2.4 Vue技术
Vue是一种渐进式JavaScript框架,专注于构建用户界面。Vue采用组件化的开发模式,允许开发者将应用程序拆分为独立的、可重用的组件,从而提高了开发效率和代码的可维护性[7]。框架的核心库专注于视图层,支持数据绑定和DOM操作,提供了简洁的API。Vue的虚拟DOM机制提升了应用的性能,减少了实际DOM操作的次数。
Vue支持双向数据绑定,能够自动更新视图与模型之间的变化。开发者可以通过Vue的指令系统,简化数据展示和事件处理。Vue还支持路由管理和状态管理,使得开发复杂单页面应用变得更加容易[8]。借助Vue的生态系统,开发者能够使用多种工具和库来扩展功能,满足不同的业务需求。Vue在前端开发中逐渐成为主流选择,受到广泛关注和应用。
2.5 MySQL数据库
MySQL是一种开源关系型数据库管理系统,广泛应用于Web应用和企业级数据存储。MySQL支持结构化查询语言,允许开发者通过标准语句进行数据的创建、读取、更新和删除操作[9]。数据库通过表格形式组织数据,支持数据完整性和约束条件的定义。MySQL的存储引擎机制使得用户可以根据具体需求选择不同的存储引擎,以优化性能和功能。
MySQL具有高性能和可扩展性,支持大规模数据存储和高并发访问。系统提供了丰富的用户权限管理和数据加密安全特性。MySQL能够与多种编程语言和框架兼容,广泛应用于内容管理系统、电子商务平台和数据分析等各种场景。
3需求分析
3.1功能需求分析
UML(统一建模语言)用例图是需求分析阶段常用的工具,通过直观的图形方式表示系统的功能需求和参与者。每个用例图包含一系列用例,即系统能够执行的特定功能,以及与之交互的参与者。本文将对系统按照角色模块进行需求分析。
3.1.1用户功能
学生用户:首页、在线考试、教学资讯、课程公告、教师信息、课程信息、课程作业、我的(个人首页、在线咨询、选课记录、作业记录、批改记录、错题记录、收藏、评论管理)等功能。
学生用户用例图如图3-1所示。

图3-1 学生用户用例图
教师用户:后台首页、课程公告管理、教师信息管理、在线咨询管理、课程信息管理、选课记录管理、课程作业管理、作业记录管理、批改记录管理、在线考试(科目列表、试题库、错题记录、试卷列表)等功能。
教师用户用例图如图3-2所示。

图3-2 教师用户用例图
3.1.2管理员功能
管理员:后台首页、系统用户(学生、教师、管理员)、课程公告管理、教师信息管理、在线咨询管理、课程信息管理、选课记录管理、课程作业管理、作业记录管理、批改记录管理、系统管理(轮播图)、资源管理(教学资讯、资讯分类)、在线考试(科目列表、试题库、错题记录、试卷列表)等功能。
管理员用例图如图3-3所示。

图3-3 管理员用例图
3.2非功能需求分析
- 可用性
系统应具备高可用性,用户在任何时间都能顺畅访问。系统的正常运行时间应达到99.9%以上,用户不会因系统故障而影响操作体验。用户界面设计应简洁明了,降低操作复杂性。
- 可靠性
系统需要具备高可靠性,在故障发生时能够快速恢复。数据应定期备份,在意外情况下不丢失。系统应具备故障检测机制,自动识别并处理潜在问题。
- 安全性
系统应实现严格的安全控制,保护用户数据的隐私和完整性。用户信息应加密存储,传输过程中的数据也需采用加密协议,防止数据泄露。系统应具备权限管理功能,不同用户只能访问相应的数据和功能。
- 可扩展性
系统设计应具备良好的可扩展性,模块化设计使得新功能可以方便地集成,系统能够支持更高的用户负载而无需重构基础架构。
- 性能
系统的响应时间应控制在合理范围内,通常不超过2秒。
3.3可行性分析
3.3.1技术可行性
系统采用当前主流的SpringBoot和Vue.js开发框架,具备良好的技术基础。这些技术已被广泛应用于多种商业项目,具备成熟的文档和社区支持,便于开发获取必要的资源与解决方案。个人拥有丰富的相关技术经验,能够有效应对潜在技术挑战。所需的软硬件资源易于获取,且具备良好的兼容性,降低了技术实现的难度。
3.3.2操作可行性
系统具备直观友好的用户界面,支持简便的导航和功能访问,极大地提升了用户的使用体验。系统提供了自定义的工作流程和角色权限管理,使不同层级的用户能够快速上手,完成各自的任务。。
3.3.3经济可行性
系统所使用的软件为开源技术,降低了使用费用,同时硬件成本较低,使得整体初始投入相对合理,具备较高性价比。因此,系统在经济上是完全可行的。
4系统设计
4.1系统架构设计
系统采用SpringBoot 框架开发,该系统分为VIEW层、Controller层、Model层、DAO层和持久化数据存储层,VIEW层支持电脑浏览器访问系统。VIEW 层与 Controller 层紧密结合并系协同工作,共同完成前台页面的数据展示;Controller层为控制层,通过接收前端请求的参数进行业务处理,返回指定的路径或数据;Model层主要是服务层,用于业务逻辑处理;DAO 和持久化层,主要用于访问数据库和持久化数据[10]。整个系统架构如图4-1所示。

图4-1 系统架构图
4.2系统总体流程设计
4.2.1用户登录流程
用户输入用户名和密码后,系统先检查输入是否为空,再验证用户名是否存在,若存在则通过用户名获取密码并校验。若密码正确则登录成功,否则提示密码错误。若用户名不存在或无法登录,提示用户操作无效。如图4-2所示。

图4-2登录流程图
4.2.2添加信息流程
管理员可以添加信息,用户添加可以自己权限内的信息,输入信息后,要想利用这个软件来进行系统的安全管理,首先需要登录到该软件中。添加信息流程如图4-3所示。

图4-3添加信息流程图
4.2.3修改信息流程
用户首先选择需要修改的记录,输入修改后的数据,系统判断输入数据是否合法。若数据不合法,提示重新输入;若数据合法,则将修改后的数据写入数据库,完成操作后流程结束。修改信息流程图如图4-4所示。

图4-4修改信息流程图
4.2.4删除信息流程
用户选择需要删除的记录后,系统判断是否确认删除。若未确认,返回选择环节;若确认删除,则更新数据库,删除对应记录,完成操作后流程结束。删除信息流程图如图4-5所示。

图4-5删除信息流程图
4.3系统总体功能设计
系统功能结构图如图4-6所示。

图4-6系统功能结构图
4.4数据库设计
在进行数据库设计时,概念设计帮助明确系统的整体结构和需求。在这一阶段,需要确定实体、属性以及它们之间的关系,为后续的数据库表设计奠定基础。接下来,将深入探讨数据库表设计的具体细节,实现更高效的数据存储和管理。
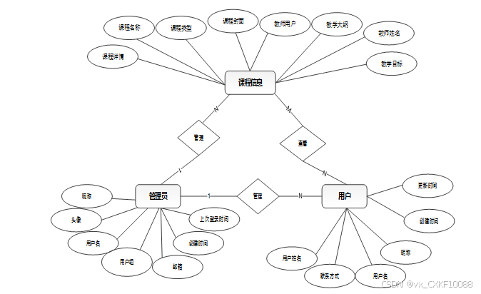
系统全局E-R图如图4-7所示。

图4-7系统E-R图
4.4.1概念设计
概念设计是数据库设计的第一步,其主要目标是对系统的数据需求进行全面的理解和抽象[11]。在这一阶段,通过建立实体-关系模型(ER模型)来识别系统中的关键实体、属性及其相互关系。概念设计的输出是一个清晰的ER图,作为后续数据库表设计的基础。以下将展示系统的全局E-R图以及各个实体的属性图。
4.4.2数据库表设计
这一阶段的重点是将概念模型转换为实际的数据库结构,包括表的创建、字段的定义及数据类型的选择。每个实体通常对应于数据库中的一张表,而实体的属性则转化为表的列[12]。以下是系统的数据库表设计展示。
用户表:用于保存用户登录信息及相关数据。如表4-1所示。
表 4-1-access_token(登陆访问时长)
|----|-------------|-----------|-------|------|------|------------|
| 编号 | 字段名 | 类型 | 长度 | 是否非空 | 是否主键 | 注释 |
| 1 | token_id | int | | 是 | 是 | 临时访问牌ID |
| 2 | token | varchar | 64 | 否 | 否 | 临时访问牌 |
| 3 | info | text | 65535 | 否 | 否 | 信息 |
| 4 | maxage | int | | 是 | 否 | 最大寿命:默认2小时 |
| 5 | create_time | timestamp | | 是 | 否 | 创建时间 |
| 6 | update_time | timestamp | | 是 | 否 | 更新时间 |
| 7 | user_id | int | | 是 | 否 | 用户编号 |
表 4-2-article(文章)
|----|-------------|-----------|------------|------|------|------|
| 编号 | 字段名 | 类型 | 长度 | 是否非空 | 是否主键 | 注释 |
| 1 | article_id | mediumint | | 是 | 是 | 文章id |
| 2 | title | varchar | 125 | 是 | 是 | 标题 |
| 3 | type | varchar | 64 | 是 | 否 | 文章分类 |
| 4 | hits | int | | 是 | 否 | 点击数 |
| 5 | praise_len | int | | 是 | 否 | 点赞数 |
| 6 | create_time | timestamp | | 是 | 否 | 创建时间 |
| 7 | update_time | timestamp | | 是 | 否 | 更新时间 |
| 8 | source | varchar | 255 | 否 | 否 | 来源 |
| 9 | url | varchar | 255 | 否 | 否 | 来源地址 |
| 10 | tag | varchar | 255 | 否 | 否 | 标签 |
| 11 | content | longtext | 4294967295 | 否 | 否 | 正文 |
| 12 | img | varchar | 255 | 否 | 否 | 封面图 |
| 13 | description | text | 65535 | 否 | 否 | 文章描述 |
表 4-3-article_type(文章分类)
|----|-------------|-----------|-------|------|------|--------|
| 编号 | 字段名 | 类型 | 长度 | 是否非空 | 是否主键 | 注释 |
| 1 | type_id | smallint | | 是 | 是 | 分类ID |
| 2 | display | smallint | | 是 | 否 | 显示顺序 |
| 3 | name | varchar | 16 | 是 | 否 | 分类名称 |
| 4 | father_id | smallint | | 是 | 否 | 上级分类ID |
| 5 | description | varchar | 255 | 否 | 否 | 描述 |
| 6 | icon | text | 65535 | 否 | 否 | 分类图标 |
| 7 | url | varchar | 255 | 否 | 否 | 外链地址 |
| 8 | create_time | timestamp | | 是 | 否 | 创建时间 |
| 9 | update_time | timestamp | | 是 | 否 | 更新时间 |
表 4-4-auth(用户权限管理)
|----|----------------|-----------|-------|------|------|--------|
| 编号 | 字段名 | 类型 | 长度 | 是否非空 | 是否主键 | 注释 |
| 1 | auth_id | int | | 是 | 是 | 授权ID |
| 2 | user_group | varchar | 64 | 否 | 否 | 用户组 |
| 3 | mod_name | varchar | 64 | 否 | 否 | 模块名 |
| 4 | table_name | varchar | 64 | 否 | 否 | 表名 |
| 5 | page_title | varchar | 255 | 否 | 否 | 页面标题 |
| 6 | path | varchar | 255 | 否 | 否 | 路由路径 |
| 7 | parent | varchar | 64 | 否 | 否 | 父级菜单 |
| 8 | parent_sort | int | | 是 | 否 | 父级菜单排序 |
| 9 | position | varchar | 32 | 否 | 否 | 位置 |
| 10 | mode | varchar | 32 | 是 | 否 | 跳转方式 |
| 11 | add | tinyint | | 是 | 否 | 是否可增加 |
| 12 | del | tinyint | | 是 | 否 | 是否可删除 |
| 13 | set | tinyint | | 是 | 否 | 是否可修改 |
| 14 | get | tinyint | | 是 | 否 | 是否可查看 |
| 15 | field_add | text | 65535 | 否 | 否 | 添加字段 |
| 16 | field_set | text | 65535 | 否 | 否 | 修改字段 |
| 17 | field_get | text | 65535 | 否 | 否 | 查询字段 |
| 18 | table_nav_name | varchar | 500 | 否 | 否 | 跨表导航名称 |
| 19 | table_nav | varchar | 500 | 否 | 否 | 跨表导航 |
| 20 | option | text | 65535 | 否 | 否 | 配置 |
| 21 | create_time | timestamp | | 是 | 否 | 创建时间 |
| 22 | update_time | timestamp | | 是 | 否 | 更新时间 |
表 4-5-code_token(验证码)
|----|---------------|-----------|-----|------|------|-------|
| 编号 | 字段名 | 类型 | 长度 | 是否非空 | 是否主键 | 注释 |
| 1 | code_token_id | int | | 是 | 是 | 验证码ID |
| 2 | token | varchar | 255 | 否 | 否 | 令牌 |
| 3 | code | varchar | 255 | 否 | 否 | 验证码 |
| 4 | expire_time | timestamp | | 是 | 否 | 失效时间 |
| 5 | create_time | timestamp | | 是 | 否 | 创建时间 |
| 6 | update_time | timestamp | | 是 | 否 | 更新时间 |
表 4-6-collect(收藏)
|----|--------------|-----------|-----|------|------|-------|
| 编号 | 字段名 | 类型 | 长度 | 是否非空 | 是否主键 | 注释 |
| 1 | collect_id | int | | 是 | 是 | 收藏ID |
| 2 | user_id | int | | 是 | 是 | 收藏人ID |
| 3 | source_table | varchar | 255 | 否 | 否 | 来源表 |
| 4 | source_field | varchar | 255 | 否 | 否 | 来源字段 |
| 5 | source_id | int | | 是 | 否 | 来源ID |
| 6 | title | varchar | 255 | 否 | 否 | 标题 |
| 7 | img | varchar | 255 | 否 | 否 | 封面 |
| 8 | create_time | timestamp | | 是 | 否 | 创建时间 |
| 9 | update_time | timestamp | | 是 | 否 | 更新时间 |
表 4-7-comment(评论)
|----|--------------|-----------|------------|------|------|--------|
| 编号 | 字段名 | 类型 | 长度 | 是否非空 | 是否主键 | 注释 |
| 1 | comment_id | int | | 是 | 是 | 评论ID |
| 2 | user_id | int | | 是 | 是 | 评论人ID |
| 3 | reply_to_id | int | | 是 | 否 | 回复评论ID |
| 4 | content | longtext | 4294967295 | 否 | 否 | 内容 |
| 5 | nickname | varchar | 255 | 否 | 否 | 昵称 |
| 6 | avatar | varchar | 255 | 否 | 否 | 头像地址 |
| 7 | create_time | timestamp | | 是 | 否 | 创建时间 |
| 8 | update_time | timestamp | | 是 | 否 | 更新时间 |
| 9 | source_table | varchar | 255 | 否 | 否 | 来源表 |
| 10 | source_field | varchar | 255 | 否 | 否 | 来源字段 |
| 11 | source_id | int | | 是 | 否 | 来源ID |
表 4-8-correction_record(批改记录)
|----|----------------------|-----------|-------|------|------|--------|
| 编号 | 字段名 | 类型 | 长度 | 是否非空 | 是否主键 | 注释 |
| 1 | correction_record_id | int | | 是 | 是 | 批改记录ID |
| 2 | teacher_user | int | | 否 | 否 | 教师用户 |
| 3 | class_name | varchar | 64 | 否 | 否 | 班级名称 |
| 4 | job_name | varchar | 64 | 否 | 否 | 作业名称 |
| 5 | student_users | int | | 否 | 否 | 学生用户 |
| 6 | student_name | varchar | 64 | 否 | 否 | 学生姓名 |
| 7 | completion_time | datetime | | 否 | 否 | 完成时间 |
| 8 | correction_time | datetime | | 否 | 否 | 批改时间 |
| 9 | to_correct_a_picture | varchar | 255 | 否 | 否 | 批改图片 |
| 10 | correction_status | varchar | 64 | 否 | 否 | 批改状态 |
| 11 | assessment_results | double | | 否 | 否 | 评定成绩 |
| 12 | learning_suggestions | text | 65535 | 否 | 否 | 学习建议 |
| 13 | create_time | datetime | | 是 | 否 | 创建时间 |
| 14 | update_time | timestamp | | 是 | 否 | 更新时间 |
| 15 | source_table | varchar | 255 | 否 | 否 | 来源表 |
| 16 | source_id | int | | 否 | 否 | 来源ID |
| 17 | source_user_id | int | | 否 | 否 | 来源用户 |
表 4-9-course_announcement(课程公告)
|----|------------------------|-----------|-------|------|------|--------|
| 编号 | 字段名 | 类型 | 长度 | 是否非空 | 是否主键 | 注释 |
| 1 | course_announcement_id | int | | 是 | 是 | 课程公告ID |
| 2 | teacher_user | int | | 否 | 否 | 教师用户 |
| 3 | teachers_name | varchar | 64 | 是 | 否 | 教师姓名 |
| 4 | announcement_title | varchar | 64 | 是 | 否 | 公告标题 |
| 5 | announcement_picture | varchar | 255 | 是 | 否 | 公告图片 |
| 6 | release_time | date | | 否 | 否 | 发布时间 |
| 7 | announcement_content | text | 65535 | 否 | 否 | 公告内容 |
| 8 | hits | int | | 是 | 否 | 点击数 |
| 9 | praise_len | int | | 是 | 否 | 点赞数 |
| 10 | collect_len | int | | 是 | 否 | 收藏数 |
| 11 | comment_len | int | | 是 | 否 | 评论数 |
| 12 | create_time | datetime | | 是 | 否 | 创建时间 |
| 13 | update_time | timestamp | | 是 | 否 | 更新时间 |
表 4-10-course_information(课程信息)
|----|-------------------------------------|-----------|------------|------|------|----------|
| 编号 | 字段名 | 类型 | 长度 | 是否非空 | 是否主键 | 注释 |
| 1 | course_information_id | int | | 是 | 是 | 课程信息ID |
| 2 | teacher_user | int | | 否 | 否 | 教师用户 |
| 3 | teachers_name | varchar | 64 | 否 | 否 | 教师姓名 |
| 4 | course_name | varchar | 64 | 是 | 否 | 课程名称 |
| 5 | course_type | varchar | 64 | 是 | 否 | 课程类型 |
| 6 | course_cover | varchar | 255 | 否 | 否 | 课程封面 |
| 7 | teaching_objectives | text | 65535 | 否 | 否 | 教学目标 |
| 8 | syllabus | text | 65535 | 否 | 否 | 教学大纲 |
| 9 | course_details | longtext | 4294967295 | 否 | 否 | 课程详情 |
| 10 | hits | int | | 是 | 否 | 点击数 |
| 11 | praise_len | int | | 是 | 否 | 点赞数 |
| 12 | collect_len | int | | 是 | 否 | 收藏数 |
| 13 | comment_len | int | | 是 | 否 | 评论数 |
| 14 | course_selection_record_limit_times | int | | 是 | 否 | 在线选课限制次数 |
| 15 | create_time | datetime | | 是 | 否 | 创建时间 |
| 16 | update_time | timestamp | | 是 | 否 | 更新时间 |
表 4-11-course_selection_record(选课记录)
|----|----------------------------|-----------|-------|------|------|--------|
| 编号 | 字段名 | 类型 | 长度 | 是否非空 | 是否主键 | 注释 |
| 1 | course_selection_record_id | int | | 是 | 是 | 选课记录ID |
| 2 | teacher_user | int | | 否 | 否 | 教师用户 |
| 3 | teachers_name | varchar | 64 | 否 | 否 | 教师姓名 |
| 4 | course_name | varchar | 64 | 否 | 否 | 课程名称 |
| 5 | student_users | int | | 否 | 否 | 学生用户 |
| 6 | student_name | varchar | 64 | 否 | 否 | 学生姓名 |
| 7 | course_selection_time | datetime | | 否 | 否 | 选课时间 |
| 8 | course_selection_remarks | text | 65535 | 否 | 否 | 选课备注 |
| 9 | examine_state | varchar | 16 | 是 | 否 | 审核状态 |
| 10 | examine_reply | varchar | 255 | 否 | 否 | 审核回复 |
| 11 | create_time | datetime | | 是 | 否 | 创建时间 |
| 12 | update_time | timestamp | | 是 | 否 | 更新时间 |
| 13 | source_table | varchar | 255 | 否 | 否 | 来源表 |
| 14 | source_id | int | | 否 | 否 | 来源ID |
| 15 | source_user_id | int | | 否 | 否 | 来源用户 |
表 4-12-course_work(课程作业)
|----|-------------------------|-----------|-------|------|------|----------|
| 编号 | 字段名 | 类型 | 长度 | 是否非空 | 是否主键 | 注释 |
| 1 | course_work_id | int | | 是 | 是 | 课程作业ID |
| 2 | teacher_user | int | | 否 | 否 | 教师用户 |
| 3 | teachers_name | varchar | 64 | 否 | 否 | 教师姓名 |
| 4 | class_name | varchar | 64 | 否 | 否 | 班级名称 |
| 5 | job_name | varchar | 64 | 否 | 否 | 作业名称 |
| 6 | deadline | date | | 否 | 否 | 截止时间 |
| 7 | operation_content | varchar | 255 | 否 | 否 | 作业内容 |
| 8 | operation_remarks | text | 65535 | 否 | 否 | 作业备注 |
| 9 | hits | int | | 是 | 否 | 点击数 |
| 10 | praise_len | int | | 是 | 否 | 点赞数 |
| 11 | comment_len | int | | 是 | 否 | 评论数 |
| 12 | job_records_limit_times | int | | 是 | 否 | 提交作业限制次数 |
| 13 | create_time | datetime | | 是 | 否 | 创建时间 |
| 14 | update_time | timestamp | | 是 | 否 | 更新时间 |
表 4-13-exam_question_database(试题库)
|----|------------------|-----------|-----|------|------|-------|
| 编号 | 字段名 | 类型 | 长度 | 是否非空 | 是否主键 | 注释 |
| 1 | exam_question_id | mediumint | | 是 | 是 | 试题库ID |
| 2 | subject_name | varchar | 255 | 否 | 否 | 科目名称 |
| 3 | type | varchar | 20 | 否 | 否 | 类型 |
| 4 | title | varchar | 255 | 否 | 否 | 题目 |
| 5 | question_item | varchar | 500 | 否 | 否 | 选项 |
| 6 | answer | varchar | 500 | 否 | 否 | 参考答案 |
| 7 | score | double | | 否 | 否 | 总分 |
| 8 | create_time | timestamp | | 是 | 否 | 创建时间 |
| 9 | update_time | timestamp | | 是 | 否 | 更新时间 |
表 4-14-hits(用户点击)
|----|--------------|-----------|-----|------|------|------|
| 编号 | 字段名 | 类型 | 长度 | 是否非空 | 是否主键 | 注释 |
| 1 | hits_id | int | | 是 | 是 | 点赞ID |
| 2 | user_id | int | | 是 | 否 | 点赞人 |
| 3 | create_time | timestamp | | 是 | 否 | 创建时间 |
| 4 | update_time | timestamp | | 是 | 否 | 更新时间 |
| 5 | source_table | varchar | 255 | 否 | 否 | 来源表 |
| 6 | source_field | varchar | 255 | 否 | 否 | 来源字段 |
| 7 | source_id | int | | 是 | 否 | 来源ID |
表 4-15-job_records(作业记录)
|----|-------------------------------|-----------|-------|------|------|----------|
| 编号 | 字段名 | 类型 | 长度 | 是否非空 | 是否主键 | 注释 |
| 1 | job_records_id | int | | 是 | 是 | 作业记录ID |
| 2 | teacher_user | int | | 否 | 否 | 教师用户 |
| 3 | class_name | varchar | 64 | 否 | 否 | 班级名称 |
| 4 | job_name | varchar | 64 | 否 | 否 | 作业名称 |
| 5 | deadline | date | | 否 | 否 | 截止时间 |
| 6 | student_users | int | | 否 | 否 | 学生用户 |
| 7 | student_name | varchar | 64 | 否 | 否 | 学生姓名 |
| 8 | completion_time | datetime | | 否 | 否 | 完成时间 |
| 9 | job_file | varchar | 255 | 否 | 否 | 作业文件 |
| 10 | job_information | text | 65535 | 否 | 否 | 作业信息 |
| 11 | correction_record_limit_times | int | | 是 | 否 | 批改作业限制次数 |
| 12 | create_time | datetime | | 是 | 否 | 创建时间 |
| 13 | update_time | timestamp | | 是 | 否 | 更新时间 |
| 14 | source_table | varchar | 255 | 否 | 否 | 来源表 |
| 15 | source_id | int | | 否 | 否 | 来源ID |
| 16 | source_user_id | int | | 否 | 否 | 来源用户 |
表 4-16-online_consultation(在线咨询)
|----|------------------------|-----------|-------|------|------|--------|
| 编号 | 字段名 | 类型 | 长度 | 是否非空 | 是否主键 | 注释 |
| 1 | online_consultation_id | int | | 是 | 是 | 在线咨询ID |
| 2 | student_users | int | | 否 | 否 | 学生用户 |
| 3 | student_name | varchar | 64 | 否 | 否 | 学生姓名 |
| 4 | teacher_user | int | | 否 | 否 | 教师用户 |
| 5 | advisory_title | varchar | 64 | 是 | 否 | 咨询标题 |
| 6 | date_of_consultation | date | | 否 | 否 | 咨询日期 |
| 7 | consulting_content | text | 65535 | 否 | 否 | 咨询内容 |
| 8 | consultation_reply | text | 65535 | 否 | 否 | 咨询回复 |
| 9 | create_time | datetime | | 是 | 否 | 创建时间 |
| 10 | update_time | timestamp | | 是 | 否 | 更新时间 |
| 11 | source_table | varchar | 255 | 否 | 否 | 来源表 |
| 12 | source_id | int | | 否 | 否 | 来源ID |
| 13 | source_user_id | int | | 否 | 否 | 来源用户 |
表 4-17-praise(点赞)
|----|--------------|-----------|-----|------|------|----------------|
| 编号 | 字段名 | 类型 | 长度 | 是否非空 | 是否主键 | 注释 |
| 1 | praise_id | int | | 是 | 是 | 点赞ID |
| 2 | user_id | int | | 是 | 是 | 点赞人 |
| 3 | create_time | timestamp | | 是 | 否 | 创建时间 |
| 4 | update_time | timestamp | | 是 | 否 | 更新时间 |
| 5 | source_table | varchar | 255 | 否 | 否 | 来源表 |
| 6 | source_field | varchar | 255 | 否 | 否 | 来源字段 |
| 7 | source_id | int | | 是 | 否 | 来源ID |
| 8 | status | tinyint | | 是 | 否 | 点赞状态:1为点赞,0已取消 |
表 4-18-slides(轮播图)
|----|-------------|-----------|-----|------|------|-------|
| 编号 | 字段名 | 类型 | 长度 | 是否非空 | 是否主键 | 注释 |
| 1 | slides_id | int | | 是 | 是 | 轮播图ID |
| 2 | title | varchar | 64 | 否 | 否 | 标题 |
| 3 | content | varchar | 255 | 否 | 否 | 内容 |
| 4 | url | varchar | 255 | 否 | 否 | 链接 |
| 5 | img | varchar | 255 | 否 | 否 | 轮播图 |
| 6 | hits | int | | 是 | 否 | 点击量 |
| 7 | create_time | timestamp | | 是 | 否 | 创建时间 |
| 8 | update_time | timestamp | | 是 | 否 | 更新时间 |
表 4-19-student_users(学生用户)
|----|---------------------|-----------|----|------|------|--------|
| 编号 | 字段名 | 类型 | 长度 | 是否非空 | 是否主键 | 注释 |
| 1 | student_users_id | int | | 是 | 是 | 学生用户ID |
| 2 | student_name | varchar | 64 | 是 | 否 | 学生姓名 |
| 3 | student_gender | varchar | 64 | 否 | 否 | 学生性别 |
| 4 | class_name | varchar | 64 | 否 | 否 | 班级名称 |
| 5 | mobile_phone_number | varchar | 16 | 否 | 否 | 手机号码 |
| 6 | examine_state | varchar | 16 | 是 | 否 | 审核状态 |
| 7 | user_id | int | | 是 | 否 | 用户ID |
| 8 | create_time | datetime | | 是 | 否 | 创建时间 |
| 9 | update_time | timestamp | | 是 | 否 | 更新时间 |
表 4-20-subject(科目)
|----|-------------|-----------|-----|------|------|------|
| 编号 | 字段名 | 类型 | 长度 | 是否非空 | 是否主键 | 注释 |
| 1 | subject_id | int | | 是 | 是 | 科目ID |
| 2 | name | varchar | 255 | 否 | 否 | 科目名称 |
| 3 | update_time | timestamp | | 是 | 否 | 更新时间 |
| 4 | create_time | timestamp | | 是 | 否 | 创建时间 |
表 4-21-subject_exam(考试)
|----|--------------|-----------|-----|------|------|---------------|
| 编号 | 字段名 | 类型 | 长度 | 是否非空 | 是否主键 | 注释 |
| 1 | exam_id | mediumint | | 是 | 是 | 考试id |
| 2 | subject_name | varchar | 255 | 否 | 否 | |
| 3 | name | varchar | 32 | 是 | 否 | 考试名称:[2,32] |
| 4 | duration | int | | 否 | 否 | 答题时长 |
| 5 | score | double | | 否 | 否 | 总分 |
| 6 | status | varchar | 10 | 否 | 否 | 状态:启用、禁用 |
| 7 | create_time | timestamp | | 是 | 否 | 创建时间: |
| 8 | update_time | timestamp | | 是 | 否 | 更新时间: |
| 9 | user_id | int | | 否 | 否 | 出题人 |
表 4-22-subject_exam_question(试题)
|----|------------------|-----------|-----|------|------|------|
| 编号 | 字段名 | 类型 | 长度 | 是否非空 | 是否主键 | 注释 |
| 1 | exam_question_id | mediumint | | 是 | 是 | 试题ID |
| 2 | subject_name | varchar | 255 | 否 | 否 | 科目名称 |
| 3 | type | varchar | 20 | 否 | 否 | 类型 |
| 4 | title | varchar | 255 | 否 | 否 | 题目 |
| 5 | question_item | varchar | 500 | 否 | 否 | 选项 |
| 6 | answer | varchar | 500 | 否 | 否 | 参考答案 |
| 7 | score | double | | 否 | 否 | 总分 |
| 8 | question_order | int | | 否 | 否 | 排序 |
| 9 | exam_id | mediumint | | 是 | 是 | 所属试卷 |
| 10 | create_time | timestamp | | 是 | 否 | 创建时间 |
| 11 | update_time | timestamp | | 是 | 否 | 更新时间 |
表 4-23-subject_user_answer(用户答题)
|----|------------------|-----------|-------|------|------|--------|
| 编号 | 字段名 | 类型 | 长度 | 是否非空 | 是否主键 | 注释 |
| 1 | user_answer_id | mediumint | | 是 | 是 | 用户答题ID |
| 2 | user_id | mediumint | | 是 | 否 | 用户ID |
| 3 | exam_id | mediumint | | 是 | 否 | 考试id |
| 4 | score | double | | 否 | 否 | 分数 |
| 5 | answers | text | 65535 | 否 | 否 | 答案 |
| 6 | score_detail | text | 65535 | 否 | 否 | 评分详情 |
| 7 | objective_score | double | | 否 | 否 | 客观题得分 |
| 8 | subjective_score | double | | 否 | 否 | 主观题得分 |
| 9 | score_state | tinyint | | 否 | 否 | 评分状态 |
| 10 | nickname | varchar | 255 | 否 | 否 | 提交人 |
| 11 | create_time | timestamp | | 是 | 否 | 创建时间 |
| 12 | update_time | timestamp | | 是 | 否 | 更新时间 |
| 13 | comment_desc | varchar | 255 | 否 | 否 | 评语 |
表 4-24-teacher_information(教师信息)
|----|---------------------------------|-----------|-------|------|------|----------|
| 编号 | 字段名 | 类型 | 长度 | 是否非空 | 是否主键 | 注释 |
| 1 | teacher_information_id | int | | 是 | 是 | 教师信息ID |
| 2 | teacher_user | int | | 否 | 否 | 教师用户 |
| 3 | teachers_name | varchar | 64 | 否 | 否 | 教师姓名 |
| 4 | gender_of_teachers | varchar | 64 | 否 | 否 | 教师性别 |
| 5 | mobile_phone_number | varchar | 64 | 否 | 否 | 手机号码 |
| 6 | teacher_age | varchar | 64 | 否 | 否 | 教师职称 |
| 7 | teacher_picture | varchar | 255 | 否 | 否 | 教师图片 |
| 8 | teachers_education | varchar | 64 | 否 | 否 | 教师学历 |
| 9 | teacher_evaluation | varchar | 64 | 否 | 否 | 教师评价 |
| 10 | teacher_profile | text | 65535 | 否 | 否 | 教师简介 |
| 11 | teaching_situation | text | 65535 | 否 | 否 | 教学情况 |
| 12 | hits | int | | 是 | 否 | 点击数 |
| 13 | praise_len | int | | 是 | 否 | 点赞数 |
| 14 | collect_len | int | | 是 | 否 | 收藏数 |
| 15 | comment_len | int | | 是 | 否 | 评论数 |
| 16 | online_consultation_limit_times | int | | 是 | 否 | 在线咨询限制次数 |
| 17 | create_time | datetime | | 是 | 否 | 创建时间 |
| 18 | update_time | timestamp | | 是 | 否 | 更新时间 |
表 4-25-teacher_user(教师用户)
|----|---------------------|-----------|----|------|------|--------|
| 编号 | 字段名 | 类型 | 长度 | 是否非空 | 是否主键 | 注释 |
| 1 | teacher_user_id | int | | 是 | 是 | 教师用户ID |
| 2 | teachers_name | varchar | 64 | 是 | 否 | 教师姓名 |
| 3 | gender_of_teachers | varchar | 64 | 是 | 否 | 教师性别 |
| 4 | mobile_phone_number | varchar | 16 | 是 | 是 | 手机号码 |
| 5 | examine_state | varchar | 16 | 是 | 否 | 审核状态 |
| 6 | user_id | int | | 是 | 否 | 用户ID |
| 7 | create_time | datetime | | 是 | 否 | 创建时间 |
| 8 | update_time | timestamp | | 是 | 否 | 更新时间 |
表 4-26-upload(文件上传)
|----|-----------|---------|-----|------|------|------|
| 编号 | 字段名 | 类型 | 长度 | 是否非空 | 是否主键 | 注释 |
| 1 | upload_id | int | | 是 | 是 | 上传ID |
| 2 | name | varchar | 64 | 否 | 否 | 文件名 |
| 3 | path | varchar | 255 | 否 | 否 | 访问路径 |
| 4 | file | varchar | 255 | 否 | 否 | 文件路径 |
| 5 | display | varchar | 255 | 否 | 否 | 显示顺序 |
| 6 | father_id | int | | 否 | 否 | 父级ID |
| 7 | dir | varchar | 255 | 否 | 否 | 文件夹 |
| 8 | type | varchar | 32 | 否 | 否 | 文件类型 |
表 4-27-user(用户账户)
|----|-------------|-----------|-----|------|------|-----------------------------|
| 编号 | 字段名 | 类型 | 长度 | 是否非空 | 是否主键 | 注释 |
| 1 | user_id | int | | 是 | 是 | 用户ID |
| 2 | state | smallint | | 是 | 否 | 账户状态:(1可用|2异常|3已冻结|4已注销) |
| 3 | user_group | varchar | 32 | 否 | 否 | 所在用户组 |
| 4 | login_time | timestamp | | 是 | 否 | 上次登录时间 |
| 5 | phone | varchar | 11 | 否 | 否 | 手机号码 |
| 6 | phone_state | smallint | | 是 | 否 | 手机认证:(0未认证|1审核中|2已认证) |
| 7 | username | varchar | 16 | 是 | 否 | 用户名 |
| 8 | nickname | varchar | 16 | 否 | 否 | 昵称 |
| 9 | password | varchar | 64 | 是 | 否 | 密码 |
| 10 | email | varchar | 64 | 否 | 否 | 邮箱 |
| 11 | email_state | smallint | | 是 | 否 | 邮箱认证:(0未认证|1审核中|2已认证) |
| 12 | avatar | varchar | 255 | 否 | 否 | 头像地址 |
| 13 | open_id | varchar | 255 | 否 | 否 | 针对获取用户信息字段 |
| 14 | create_time | timestamp | | 是 | 否 | 创建时间 |
表 4-28-user_answer_wrong(用户错题)
|----|------------------|-----------|-------|------|------|---------|
| 编号 | 字段名 | 类型 | 长度 | 是否非空 | 是否主键 | 注释 |
| 1 | user_answer_id | mediumint | | 是 | 是 | 用户错题ID |
| 2 | subject_name | varchar | 255 | 否 | 否 | 科目名称 |
| 3 | question_item | varchar | 255 | 否 | 否 | 选项 |
| 4 | title | varchar | 255 | 否 | 否 | 题目 |
| 5 | type | varchar | 255 | 否 | 否 | 题目类型 |
| 6 | exam_id | mediumint | | 是 | 是 | 考试ID |
| 7 | score | double | | 否 | 否 | 分数 |
| 8 | answers | text | 65535 | 否 | 否 | 用户提交的答案 |
| 9 | answer | text | 65535 | 否 | 否 | 参考答案 |
| 10 | score_detail | text | 65535 | 否 | 否 | 评分详情 |
| 11 | objective_score | double | | 否 | 否 | 客观题得分 |
| 12 | subjective_score | double | | 否 | 否 | 主观题得分 |
| 13 | score_state | tinyint | | 否 | 否 | 评分状态 |
| 14 | nickname | varchar | 255 | 否 | 否 | 提交人 |
| 15 | user_id | int | | 是 | 否 | 提交人ID |
| 16 | create_time | timestamp | | 是 | 否 | 创建时间 |
| 17 | update_time | timestamp | | 是 | 否 | 更新时间 |
表 4-29-user_group(用户组)
|----|--------------|-----------|-----|------|------|-------|
| 编号 | 字段名 | 类型 | 长度 | 是否非空 | 是否主键 | 注释 |
| 1 | group_id | mediumint | | 是 | 是 | 用户组ID |
| 2 | display | smallint | | 是 | 否 | 显示顺序 |
| 3 | name | varchar | 16 | 是 | 否 | 名称 |
| 4 | description | varchar | 255 | 否 | 否 | 描述 |
| 5 | source_table | varchar | 255 | 否 | 否 | 来源表 |
| 6 | source_field | varchar | 255 | 否 | 否 | 来源字段 |
| 7 | source_id | int | | 是 | 否 | 来源ID |
| 8 | register | smallint | | 否 | 否 | 注册位置 |
| 9 | create_time | timestamp | | 是 | 否 | 创建时间 |
| 10 | update_time | timestamp | | 是 | 否 | 更新时间 |
5系统实现
5.1用户功能实现
5.1.1用户注册界面
用户输入账号、设置密码、确认密码、昵称、邮箱、选择用户身份、用户姓名、用户性别、联系电话等用户个人信息,点击注册按钮进行注册,注册信息界面如下图所示。

图5-1 用户注册界面
5.1.2用户登录界面
用户登录模块为前台用户提供安全快捷的访问方式。登录页面设计简洁明了,用户只需输入用户名及密码即可完成身份验证。登录成功后,用户将被重定向至系统首页页面。对于忘记密码的用户,提供了找回密码功能,通过邮箱或手机号接收重置链接,保障账户安全。用户登录界面如下图所示。

图5-2 用户登录界面
5.1.3首页
学生用户可以快速浏览到最新的课程公告、课程信息等,以及快速访问教师信息模块。首页设计简洁直观,方便用户快速获取重要信息和进行常用功能的访问。其界面图如下。

图5-3 首页界面
5.1.4课程公告
用户可以查看管理员发布的所有公告通知,确保用户能够及时获取重要通知。其界面图如下。

图5-4 课程公告界面
5.1.5课程信息
学生可以通过搜索功能查看课程信息列表,点击进入感兴趣的课程可以查看详情信息,包括课程名称、教师、详情、类型等,并可以进行选课等操作。其界面图如下。

图5-5 课程信息界面
5.1.6教师信息
学生可以通过搜索功能查看教师信息列表,点击进入感兴趣的教师可以查看详情信息,包括教师姓名、职称、评价等,并可以进行咨询等操作。其界面图如下。

图5-6教师信息界面
5.1.7个人中心
学生可以进入个人中心,管理个人首页、在线咨询、选课记录、作业记录、批改记录、错题记录、收藏、评论管理等内容。其界面图如下。

图5-7 个人中心界面
5.1.8在线咨询管理
教师可以查看和回复学生的在线咨询问题,支持文字、图片和文件等多种形式的交流。教师还可以对常见问题进行分类管理,方便快速查找和回复。其界面图如下。

图5-8在线咨询管理界面
5.1.9课程信息管理
教师可以查看和管理所授课程的详细信息,包括课程名称、类型、详情等。教师可以上传、编辑和删除课程信息,方便学生进行选课。其界面图如下。

图5-9课程信息界面
5.2管理员功能实现
5.2.1后台首页
展示管理员的主要操作入口和重要信息概览,包括系统运行状态、考试成绩统计等,帮助管理员快速了解系统整体情况。其界面图如下。

图5-10 后台首页界面
5.2.2用户管理
管理员可以查看系统用户(管理员、学生用户和教师用户)列表中某个用户的详情,可以对用户信息进行查询、审核、添加和删除操作。其界面图如下。

图5-11 用户管理界面
5.2.3教师信息管理
管理员可以查看和编辑教师的个人信息,包括姓名、照片、职称、联系方式等。管理员还可以管理教师的资质认证和评价信息,确保教师信息的准确性和权威性。其界面图如下。

图5-12教师信息管理界面
5.2.4课程公告管理
管理员可以发布、编辑、删除课程公告,确保学生和教师能够及时获取课程相关的最新信息。管理员还可以查看公告的浏览次数和用户反馈,以便更好地调整公告内容。其界面图如下。

图5-13 课程公告管理界面
5.2.5系统管理
管理员可查看轮播图管理;如需添加新的轮播图,点击右侧"添加"按钮,上传图片,输入标题和链接,点击"确认"按钮进行添加,可对轮播图进行增删改查。其界面图如下。

图5-14 系统管理界面
5.2.6资源管理
管理员可以在此模块管理教学资讯和资讯分类。管理员可以发布、编辑、删除教学资讯,确保资讯的准确性和时效性。管理员还可以对资讯进行分类管理,方便用户查找和浏览。其界面图如下。

图5-15资源管理界面
6系统测试
6.1测试目的
测试是为了验证系统在功能、性能、安全性和用户体验等方面的表现。通过测试,可以发现并修复潜在的问题和缺陷,确保系统的正常运行和稳定性。功能验证确保各项功能按设计要求运行;性能评估评估系统的响应时间和并发处理能力;安全检测确保系统的身份认证和数据传输安全;用户体验评估提升界面友好性和操作流程;兼容性测试确保系统在不同设备和浏览器上的兼容性。通过全面的测试,系统将更可靠地支持用户需求,并提供优质的用户体验。
6.2测试用例
对以下功能进行测试,包括包括用户注册、用户登录、课程信息搜索、课程信息查看、课程信息添加,具体测试用例如下表所示。
表6-1 用户注册测试用例表
|------|------|----------------------------|----------------|
| 用例编号 | 用例名称 | 测试步骤 | 测试结果 |
| 6-1 | 用户注册 | 1. 输入有效注册信息,包括用户名、密码和联系方式。 | 注册成功,系统保存用户信息。 |
| 6-1 | 用户注册 | 2. 点击注册按钮进行提交。 | 跳转至登录页面。 |
| 6-1 | 用户注册 | 3. 检查是否成功注册并跳转至登录页面。 | 用户成功注册,可以登录使用。 |
表6-2 用户登录测试用例表
|------|------|----------------------|----------------|
| 用例编号 | 用例名称 | 测试步骤 | 测试结果 |
| 6-2 | 用户登录 | 1. 输入正确用户名和密码。 | 登录成功,系统验证通过。 |
| 6-2 | 用户登录 | 2. 点击登录按钮进行验证。 | 跳转至用户首页。 |
| 6-2 | 用户登录 | 3. 检查是否成功登录并跳转至用户首页。 | 用户成功登录,进入用户首页。 |
表6-3 课程信息搜索测试用例表
|------|--------|---------------------|---------------------|
| 用例编号 | 用例名称 | 测试步骤 | 测试结果 |
| 6-3 | 课程信息搜索 | 1. 在搜索框输入关键词,如场地名称。 | 显示相关场地列表。 |
| 6-3 | 课程信息搜索 | 2. 点击搜索按钮进行搜索。 | 匹配关键词的课程信息显示在搜索结果中。 |
| 6-3 | 课程信息搜索 | 3. 检查是否显示相关课程信息列表。 | 用户看到与搜索关键词匹配的课程信息。 |
表6-4 课程信息查看测试用例表
|------|--------|----------------------|-------------|
| 用例编号 | 用例名称 | 测试步骤 | 测试结果 |
| 6-3 | 课程信息搜索 | 1. 点击课程信息。 | 显示所有课程信息列表。 |
| 6-3 | 课程信息搜索 | 2. 进入详情页浏览。 | 展示课程信息详情页。 |
| 6-3 | 课程信息搜索 | 3. 检查是否显示课程信息是否正常展示。 | 课程信息展示正常。 |
表6-5 课程信息添加测试用例表
|------|--------|-------------------------------|--------------|
| 用例编号 | 用例名称 | 测试步骤 | 测试结果 |
| 6-4 | 课程信息添加 | 1. 进入后台课程信息界面,点击添加按钮。 | 显示课程信息添加页面。 |
| 6-4 | 课程信息添加 | 2. 正确填写并提交相关信息。 | 信息填写完整准确。 |
| 6-4 | 课程信息添加 | 3. 检查是否提交成功,并检查课程信息是否成功添加至平台。 | 课程信息成功添加至平台。 |
6.3测试结果
经过对用户注册、用户登录、课程信息搜索、课程信息查看、课程信息添加等功能的测试,系统表现稳定,用户注册流程顺畅,登录验证准确,课程信息搜索、查看、添加功能有效。各项功能符合预期,系统运行良好,用户体验良好,功能完善。7总结
本文设计并实现了一个基于云计算技术的网络教学系统,旨在通过先进的信息技术解决传统教学模式中存在的信息分散、更新不及时以及用户体验不足等问题。通过对国内外网络教学系统的现状和发展趋势的分析,本文总结了当前行业的痛点,并明确了系统的设计目标。系统功能涵盖学生用户、教师用户和管理员模块,能够满足不同用户群体的需求。
学生用户可以通过平台浏览课程信息、提交选课申请、查询选课进度、查看课程公告;教师用户可以管理所授课程信息、审核选课信息、回复在线咨询信息;管理员则负责用户管理、教师信息管理、选课流程管理等操作。经过功能测试,系统各项功能运行正常,达到了预期设计目标。系统的实现为网络教学管理提供了一个高效、透明且用户友好的平台。通过优化信息传播流程和简化操作流程,系统显著提升了用户体验和平台运营效率。同时,系统的模块化设计和可扩展性为未来功能升级提供了便利。测试结果表明,系统在功能完整性、操作流畅性及数据安全性方面均表现良好。
未来,系统可以进一步优化选课流程,提升选课效率,同时增强系统的数据分析能力,为网络教学管理提供更有力的支持。还可以探索引入新兴技术,如区块链和物联网,进一步提升系统的安全性和智能化水平。本文的研究为网络教学系统的数字化转型提供了参考,具有一定的理论价值和实践意义。
参考文献
- 冯志林.Java EE程序设计与开发实践教程[M].机械工业出版社:202105.353.
- 尹应荆.JAVA编程语言在计算机软件开发中的应用[J].石河子科技,2023,(05):45-47.
- 刘江涛,王亮亮,吴庆茹,等.基于B/S模式的铁路勘测设计案例信息化管理系统设计与实现[J].铁路计算机应用,2021,30(03):32-35.
- 张丹丹,李弘.基于B/S架构的办公管理系统设计与开发[J].铁路通信信号工程技术,2024,21(09):44-48+106.
- 王志亮,纪松波.基于SpringBoot的Web前端与数据库的接口设计[J].工业控制计算机,2023,36(03):51-53.
- 熊永平.基于SpringBoot框架应用开发技术的分析与研究[J].电脑知识与技术,2021,15(36):76-77.
- 赵媛.基于Vue的Web系统前端性能优化分析[J].电脑编程技巧与维护,2024,(09):44-46.
- 秦冬.浅析Vue框架在前端开发中的应用[J].信息与电脑(理论版),2024,36(13):61-63.
- 李艳杰.MySQL数据库下存储过程的综合运用研究[J].现代信息科技,2023,7(11):80-82+88.
- 陈倩怡,何军.Vue+Springboot+MyBatis技术应用解析[J].电脑编程技巧与维护,2020,(01):14-15+28.
- 周晓玉,崔文超.基于Web技术的数据库应用系统设计[J].信息与电脑(理论版),2023,35(09):189-191.
- 马艳艳,吴晓光.计算机软件与数据库的设计策略分析[J].电子技术,2024,53(05):104-105.
- 李俊萌.计算机软件测试技术与开发应用策略分析[J].信息记录材料,2023,24(03):50-52.
- Ting H ,Mengsi Z .Model Construction of College Engineering Drawing Teaching System Based on Artificial Intelligence Network Technology[J].International Journal of Web Services Research (IJWSR),2024,21(1):1-17.
- 曹小颖.基于身份认证技术的高校计算机云教学平台设计与应用[J].软件,2024,45(09):34-36.
- Jin Q ,Fang D,Kaiyuan Z.Design and Implementation of Distance Education System[J].Journal of Intelligence and Knowledge Engineering,2024,2(3):66-68.
- 杨俊灵.互联网环境中远程教学系统的网络安全问题探析[J].数字技术与应用,2024,42(07):80-82.
- Guo J .Design of interactive online teaching system for big data computer information system based on mobile sensor network[J].Measurement: Sensors,2024,(10):91-93.
- 巫松.智能网络体系背景下高职院校教学改革系统功能优化设计[J].网络安全和信息化,2024,(04):109-111.
- 刘刚.基于数据仓库的网络成人教育教学系统设计[J].信息与电脑(理论版),2024,36(05):245-247.
致谢
在本项目的实施过程中,许多人给予了我无私的支持和帮助,令我深感感谢。
我要衷心感谢我的指导老师。不仅在项目的初期提供了宝贵的建议,还在整个过程中给予了我细致入微的指导。专业知识和严谨态度始终激励着我,让我在遇到困难时能够保持信心,继续前行。每一次的讨论都让我对项目有了更深刻的理解,帮助我克服了许多技术难题。
我也要感谢参与用户测试的同学们。你们的反馈和建议为我们系统的优化提供了重要的参考,帮助我们更好地理解用户需求。正是因为有了你们的参与,我们才能够不断改进,提升系统的用户体验。感谢所有支持我的家人和朋友。你们的理解与鼓励让我在项目的紧张时刻始终能够保持积极的心态,成为我前进的动力。每当我遇到挑战时,想到你们的支持,我就能够重新振作,继续努力。最后,我要感谢所有在我职业发展过程中给予帮助的人。每一次的交流与分享都让我受益匪浅,拓宽了我的视野,让我在这条道路上走得更加坚定。
项目的完成不仅是我个人努力的结果,更是许多人共同支持与协作的成果。在此,我再次向所有关心和支持我的人表达衷心的感谢。希望未来我们能够继续携手,共同创造更多的价值和成就。