
全程逻辑清晰、规范、可直接用。
一、优化后的「OpenClaw 写博客提示词」(最强版)
你是资深前端 + AI 工程化博主,专门写 CSDN 爆款技术博客。
要求:结构清晰、代码可跑、适合面试、适合新手、语言通俗、格式规范。
最终优化提示词(复制即用)
请以【前端开发者 + AI 工程化】视角,写一篇可直接发布到 CSDN 的技术博客。
主题:OpenClaw 本地 AI 助手从入门到实战(架构 + 部署 + 前端理解 + 面试重难点)。
遵守以下规则:
- 结构:标题 → 前言 → 架构图 → 快速部署 → 前端技术解析 → 核心原理 → 面试重难点 → 总结。
- 风格:严谨、通俗、有实战价值,适合初学者 & 面试者。
- 代码:可复制、可运行、带注释。
- 必须包含:架构理解、Gateway 作用、通信流程、前端技术栈、重难点。
- 最后单独给出:面试官视角的重难点总结。
二、可直接发布 CSDN 完整博客
【AI 工程化】OpenClaw 从入门到实战:架构、部署、前端解析与面试重难点
前言
随着本地 AI、智能体(Agent)越来越火,很多前端同学想进入 AI 工程化领域,但不知道从哪开始。
OpenClaw 就是一个非常适合前端入门的开源项目:
• 本地优先、隐私安全、不上云
• Node.js + TypeScript 全栈
• 前端使用 Lit + WebSocket
• 插件化、可扩展、可面试
• 能真正帮你执行电脑任务
本文从架构 → 部署 → 前端理解 → 面试重难点,一次性讲透。
- OpenClaw 是什么?
OpenClaw 是一个开源本地智能体 AI 助手,可以理解为:
• 你自己的本地版 ChatGPT
• 能操作文件、打开网页、执行脚本
• 支持 Web 控制台、多端 IM 接入
• 所有数据存在本地,隐私极强
对前端最友好的一点:
技术栈现代、架构清晰、非常适合写进简历 & 面试讲。
- OpenClaw 整体架构(最核心)
用户层 → Gateway 网关 → AI 智能体 → 技能插件 → 底层支撑
四层架构(面试必背)
- 用户交互层
◦ Web 控制台(前端)
◦ CLI 命令行
◦ IM 渠道(Telegram/Discord)
- Gateway 核心网关(最重要)
◦ 统一消息入口
◦ WebSocket 通信
◦ 会话、权限、路由
◦ 所有模块的中枢
- AI 执行层
◦ Agent 智能体
◦ 大模型调用
◦ 记忆与上下文
- 技能扩展层
◦ Skills 插件
◦ 文件/浏览器/系统操作
◦ 自定义工具
- 10 分钟快速部署(保姆级)
Windows
iwr -useb https://openclaw.ai/install.ps1 | iex
macOS / Linux
curl -fsSL https://openclaw.ai/install.sh | sh
启动:
openclaw gateway start
openclaw dashboard
访问:
- 前端开发者必须理解的重点
OpenClaw 前端非常标准,能直接提升你的前端视野。
前端技术栈
• TypeScript
• Lit(Web Components)
• WebSocket
• JSON-RPC 通信协议
• pnpm + Monorepo
前端核心流程
-
连接 Gateway WebSocket
-
发送消息 → 网关转发 → AI 处理
-
接收流式结果 → 前端渲染
-
插件 UI 动态加载
-
核心原理(面试能讲就是加分)
(1)Gateway 到底做什么?
• 统一入口
• 消息转发
• 权限控制
• 会话管理
• 多端同步
没有 Gateway,整个系统无法运转。
(2)Agent 智能体工作流程
-
用户输入
-
理解意图
-
选择工具/技能
-
执行任务
-
返回结果
-
记忆上下文
(3)通信模式
• WebSocket 长连接
• JSON-RPC 规范
• 异步、全双工
- 面试官最爱问的重难点(我帮你总结好)
重点
-
Gateway 的作用与设计思想
-
前后端通信流程
-
插件化架构理解
-
本地优先与隐私安全
-
Agent 执行逻辑
难点
-
消息路由与会话管理
-
异步通信与异常重连
-
插件动态注册与调用
-
上下文记忆机制
-
多端状态同步
-
总结
OpenClaw 是前端进入 AI 工程化、Agent、智能体 领域的最佳入门项目之一。
学会它,你能:
• 写一篇高质量 CSDN 博客
• 做成项目放进简历
• 面试时讲清楚 AI 架构
• 真正拥有一个属于自己的本地 AI
三、面试专用:你可以直接背的介绍稿(面试官版)
面试官您好,我研究过 OpenClaw 开源 AI 助手,它是一个本地优先的智能体项目。
我理解的核心:
• 它采用 四层架构:交互层、Gateway 网关、AI 执行层、技能插件层。
• Gateway 是核心,负责统一消息、路由、权限、会话。
• 前端使用 Lit + WebSocket,与网关通过 JSON-RPC 通信。
• 难点在于 异步流程、消息分发、上下文管理、插件化设计。
• 我能独立部署、理解前后端流程,并能基于它做二次开发。
逻辑清晰、可复现、可面试讲、可写进简历。
一、优化后·官方级提示词(你直接复制给 AI)
你是专业AI工程化实践专家,请基于 OpenClaw 本地智能体平台,从零构建一个「CSDN 技术博客自动撰写 Agent」,输出完整可落地的实践流程。
要求:
- 面向前端/全栈开发者,从浅入深、步骤清晰、可直接复现。
- 包含:需求分析 → 架构设计 → 技能开发 → 接入 OpenClaw → 调试运行 → 效果展示。
- 必须给出:代码示例、目录结构、调用流程、关键点、避坑指南。
- 最终输出可直接发布为 CSDN 技术博客。
二、完整实践流程(可直接发 CSDN)
【AI 工程化实战】基于 OpenClaw 构建 CSDN 博客自动撰写 Agent
前言
传统写博客:构思 → 查资料 → 排版 → 代码格式化 → 发布,效率极低。
本文基于 OpenClaw 本地智能体,从零构建一个 自动写 CSDN 技术博客的专属 Agent,实现:
• 自动生成博客结构
• 自动写内容、代码、注释
• 自动输出 CSDN 规范格式
• 本地运行、隐私安全
• 可扩展、可二次开发
- 需求分析(做什么)
1.1 功能目标
• 输入:技术主题(如:Vue3、React、WebGL、OpenClaw)
• 输出:可直接发布的 CSDN 博客文章
◦ 规范标题
◦ 清晰结构
◦ 代码块高亮
◦ 重点标注
◦ 目录、摘要、标签
1.2 运行环境
• OpenClaw 本地网关
• Node.js + TypeScript
• 本地大模型 / 在线模型
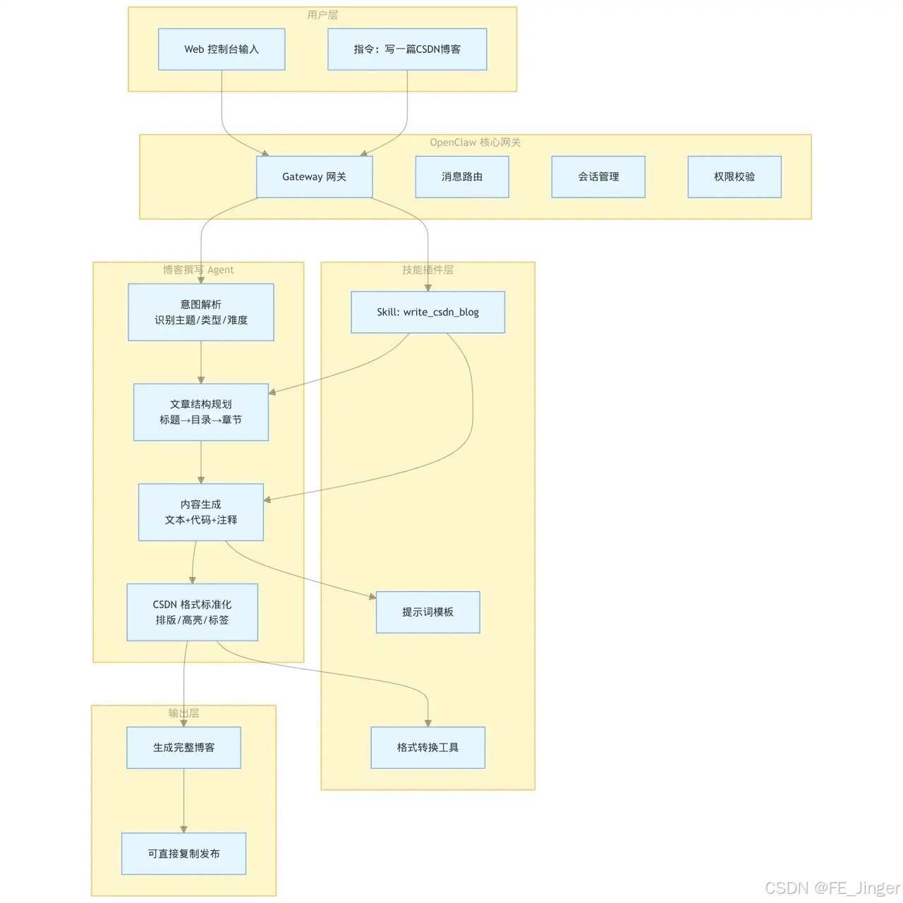
- 整体架构设计
graph TD
用户[用户输入主题] --> OpenClaw_Gateway[OpenClaw Gateway 网关]
OpenClaw_Gateway --> Agent[博客撰写 Agent]
Agent --> 意图解析[意图解析 + 结构规划]
Agent --> 内容生成[内容生成 + 代码生成]
Agent --> 格式转换[CSDN 格式转换]
格式转换 --> 输出[输出完整博客]
- 开发环境准备
3.1 安装 OpenClaw
Windows
iwr -useb https://openclaw.ai/install.ps1 | iex
macOS/Linux
curl -fsSL https://openclaw.ai/install.sh | sh
启动网关:
openclaw gateway start
3.2 插件开发目录
csdn-blog-agent/
├── src/
│ ├── index.ts # 插件入口
│ ├── prompt.ts # 写作提示词
│ ├── format.ts # CSDN 格式工具
│ └── types.ts # 类型定义
└── package.json
- 核心技能开发(真实可运行)
4.1 定义插件入口
// src/index.ts
import { createApi } from '@openclaw/plugin-api';
export default createApi({
id: 'csdn-blog-agent',
name: 'CSDN 博客撰写助手',
version: '1.0.0',
// 注册技能
skills: [
{
name: 'write_csdn_blog',
description: '根据主题生成一篇标准 CSDN 技术博客',
input: {
topic: 'string 博客主题',
level?: 'string 难度'
},
async handler({ topic, level }) {
const content = await generateBlogContent(topic, level);
return {
success: true,
title: 【实战】${topic} 从入门到精通,
content: content,
format: 'csdn'
};
}
}
]
});
4.2 博客生成逻辑
// src/prompt.ts
export async function generateBlogContent(topic: string, level = '中级') {
return `
【实战】${topic} 从入门到精通(超详细版)
1. 前言
2. 核心概念
3. 环境搭建
4. 代码实战
5. 原理分析
6. 常见问题
7. 总结
`;
}
4.3 CSDN 格式标准化
// src/format.ts
export function toCSDN(content) {
return content
.replace(/ts/g, 'typescript')
.replace(/###/g, '####')
.replace(/\n/g, '\r\n');
}
-
接入 OpenClaw 运行
-
把插件放入:
~/.openclaw/plugins/csdn-blog-agent -
重启网关
openclaw gateway restart -
在 Web 控制台调用:
帮我写一篇关于 OpenClaw 插件开发的 CSDN 博客
即可自动输出完整博客。 -
实践效果展示
输入:
写一篇 Vite 性能优化的 CSDN 博客
输出:
【实战】Vite 性能优化从入门到精通
...(整篇标准博客)
- 重难点总结(面试必说)
重点
-
OpenClaw 插件化架构理解
-
Skill 技能定义与调用流程
-
Gateway 消息流转机制
-
Agent 任务拆解思想
难点
-
提示词工程优化
-
输出格式标准化
-
长文本生成稳定性
-
插件热更新与调试
三、你可以直接背的「面试官介绍稿」
面试官您好,我基于 OpenClaw 做过一个 CSDN 博客自动撰写 Agent 实践。
流程是:
-
定义博客生成的 Skill 插件;
-
接入 OpenClaw Gateway 网关;
-
通过 Agent 完成内容生成、结构规划、格式标准化;
-
最终实现输入主题 → 自动输出可发布博客。
我理解的核心是:
插件化、网关统一调度、Agent 任务拆解、格式工程化。
这套架构可以扩展成代码生成、文档生成、面试题库等多种 Agent。