我在开发一个地质勘探标注工具,需要设计数据库表,你可以直接把你的需求告诉AI:
https://www.qianwen.com/chat/744382cfc96f48c1819d6a3b3373d9cd?source=tongyigw
目录
1.明确需求
我现在在开发一个地质勘探标注工具,请帮我根据下面的设计画一个mysql数据库的ER图,各表字段生成一个表格
- 标注功能技术实现方案
AI标注:AI生成的标注结果可提供"保存"按钮,将JSON格式的结果存入独立的标注数据表中,该表需关联主图ID。
人工标注:支持对主图进行人工标注,同时可处理子图。子图信息可作为主图JSON的一部分进行统一保存,或单独存入子图表中。
图片管理:上传的图片将存储至数据库,可采用存储图片编码或存储文件路径的方式。建议在图片信息表中增加上传者ID和标注者ID字段,为后续的用户权限管理做准备。

就是要知道需求是什么,需要哪些表
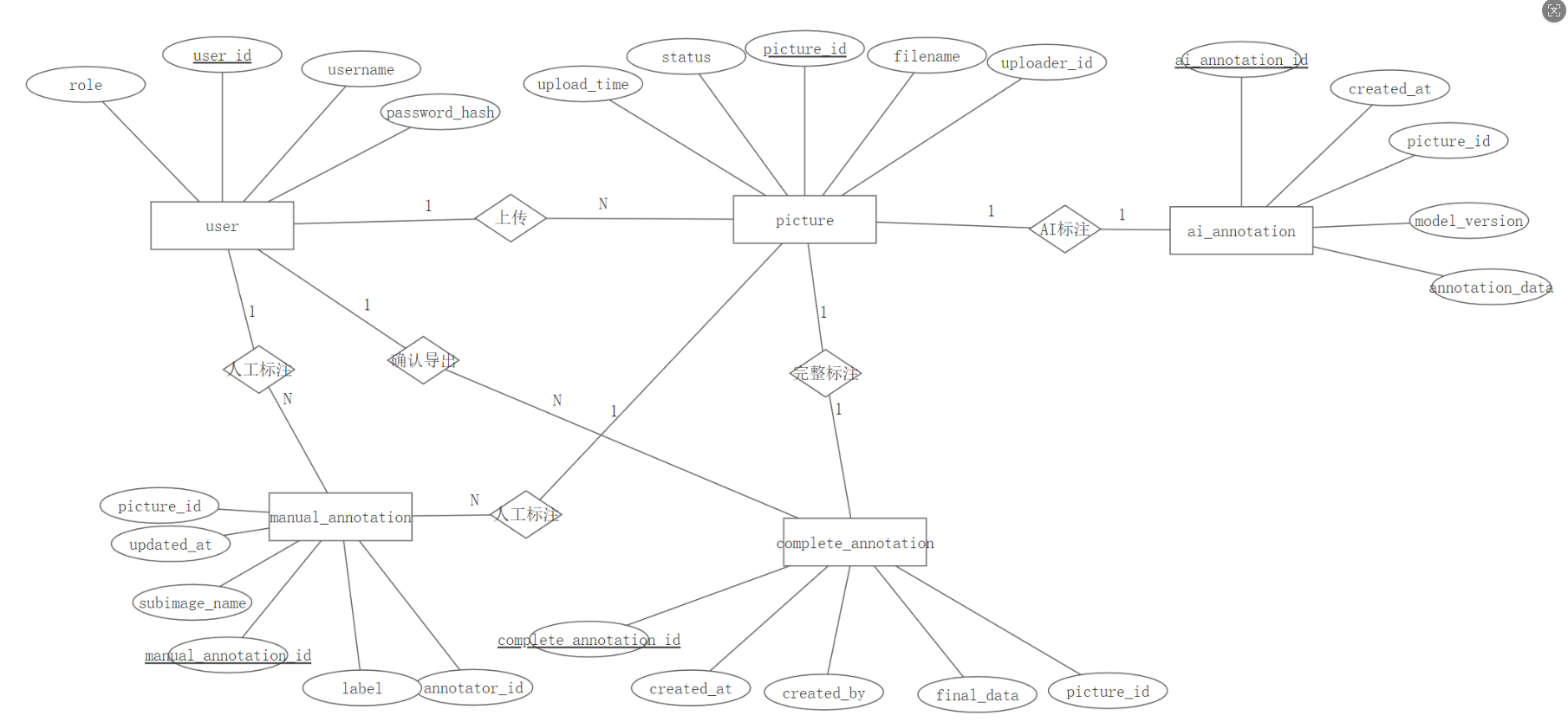
- 图片表(picture)
|-------------|--------------|---------------------------|
| 字段名 | 数据类型 | 约束/说明 |
| picture_id | INT | 主键,自增 |
| filename | VARCHAR(255) | 原始文件名(可选) |
| uploader_id | INT | 外键,关联用户表(上传者) |
| upload_time | DATETIME | 上传时间,默认 CURRENT_TIMESTAMP |
| status | TINYINT | 图片状态(如:0-待标注,1-已标注等) |
- AI 标注表(ai_annotation)
|------------------|--------------|--------------------------|
| 字段名 | 数据类型 | 约束/说明 |
| ai_annotation_id | INT | 主键,自增 |
| picture_id | INT | 外键,关联 picture.picture_id |
| model_version | VARCHAR(50) | 使用的AI模型(用于追踪) |
| annotation_data | JSON | AI生成的标注结果,结构同人工标注(含子图框) |
| created_at | DATETIME | 生成时间 |
- 人工标注表(manual_annotation)
|----------------------|--------------|----------------------------------------|
| 字段名 | 数据类型 | 约束/说明 |
| manual_annotation_id | INT | 主键,自增,唯一标识每个子图标注 |
| picture_id | INT | 外键,关联主图(picture.picture_id) |
| annotator_id | INT | 外键,标注人用户 ID |
| label | Json | 地质类别标签(如 "fault", "fold", "stratum" 等) |
| subimage_name | VARCHAR(255) | 裁剪后子图的存储名字(abc123.jpg) |
| updated_at | DATETIME | 最后更新时间 |
- 完整标注表(complete_annotation)
|------------------------|--------------|----------------------------------------|
| 字段名 | 数据类型 | 约束/说明 |
| complete_annotation_id | INT | 主键,自增 |
| picture_id | INT | 外键,关联 picture.picture_id,唯一(一张图一个完整标注) |
| final_data | JSON | 最终合并后的标注数据(格式统一,含所有子图) |
| created_by | INT | 最终确认人(用户ID) |
| created_at | DATETIME | 确认时间 |
- 用户表(user)
|---------------|--------------------------------------------------|-----------------|
| 字段名 | 数据类型 | 约束 / 说明 |
| user_id | INT | 主键,自增,唯一标识用户 |
| username | VARCHAR(100) | 唯一,登录用户名(不可重复) |
| password_hash | VARCHAR(255) | 密码 |
| role | ENUM('admin', 'annotator', 'uploader', 'viewer') | 用户角色,控制权限 |
2.生成SQL语句
根据表,生成sql:
1.图片表(picture)
字段名 数据类型 约束/说明
picture_id INT 主键,自增
filename VARCHAR(255) 原始文件名(可选)
uploader_id INT 外键,关联用户表(上传者)
upload_time DATETIME 上传时间,默认 CURRENT_TIMESTAMP
status TINYINT 图片状态(如:0-待标注,1-已标注等)
2.AI 标注表(ai_annotation)
字段名 数据类型 约束/说明
ai_annotation_id INT 主键,自增
picture_id INT 外键,关联 picture.picture_id
model_version VARCHAR(50) 使用的AI模型(用于追踪)
annotation_data JSON AI生成的标注结果,结构同人工标注(含子图框)
created_at DATETIME 生成时间
3.人工标注表(manual_annotation)
字段名 数据类型 约束/说明
manual_annotation_id INT 主键,自增,唯一标识每个子图标注
picture_id INT 外键,关联主图(picture.picture_id)
annotator_id INT 外键,标注人用户 ID
label Json 地质类别标签(如 "fault", "fold", "stratum" 等)
subimage_name VARCHAR(255) 裁剪后子图的存储名字(abc123.jpg)
updated_at DATETIME 最后更新时间
4.完整标注表(complete_annotation)
字段名 数据类型 约束/说明
complete_annotation_id INT 主键,自增
picture_id INT 外键,关联 picture.picture_id,唯一(一张图一个完整标注)
final_data JSON 最终合并后的标注数据(格式统一,含所有子图)
created_by INT 最终确认人(用户ID)
created_at DATETIME 确认时间
sql
-- 5. 用户表(user)
CREATE TABLE user (
user_id INT AUTO_INCREMENT PRIMARY KEY,
username VARCHAR(100) NOT NULL UNIQUE,
password_hash VARCHAR(255) NOT NULL,
role ENUM('admin', 'annotator', 'uploader', 'viewer') NOT NULL
);
-- 1. 图片表(picture)
CREATE TABLE picture (
picture_id INT AUTO_INCREMENT PRIMARY KEY,
filename VARCHAR(255),
uploader_id INT NOT NULL,
upload_time DATETIME DEFAULT CURRENT_TIMESTAMP,
status TINYINT NOT NULL DEFAULT 0 COMMENT '0-待标注, 1-已标注等',
FOREIGN KEY (uploader_id) REFERENCES user(user_id)
);
-- 2. AI 标注表(ai_annotation)
CREATE TABLE ai_annotation (
ai_annotation_id INT AUTO_INCREMENT PRIMARY KEY,
picture_id INT NOT NULL,
model_version VARCHAR(50) NOT NULL,
annotation_data JSON NOT NULL,
created_at DATETIME DEFAULT CURRENT_TIMESTAMP,
FOREIGN KEY (picture_id) REFERENCES picture(picture_id)
);
-- 3. 人工标注表(manual_annotation)
CREATE TABLE manual_annotation (
manual_annotation_id INT AUTO_INCREMENT PRIMARY KEY,
picture_id INT NOT NULL,
annotator_id INT NOT NULL,
label JSON NOT NULL COMMENT '地质类别标签,如 {"type": "fault", "confidence": 0.95}',
subimage_name VARCHAR(255) NOT NULL,
updated_at DATETIME DEFAULT CURRENT_TIMESTAMP ON UPDATE CURRENT_TIMESTAMP,
FOREIGN KEY (picture_id) REFERENCES picture(picture_id),
FOREIGN KEY (annotator_id) REFERENCES user(user_id)
);
-- 4. 完整标注表(complete_annotation)
CREATE TABLE complete_annotation (
complete_annotation_id INT AUTO_INCREMENT PRIMARY KEY,
picture_id INT NOT NULL UNIQUE,
final_data JSON NOT NULL,
created_by INT NOT NULL,
created_at DATETIME DEFAULT CURRENT_TIMESTAMP,
FOREIGN KEY (picture_id) REFERENCES picture(picture_id),
FOREIGN KEY (created_by) REFERENCES user(user_id)
);


3.工具生成ER图
我们可以使用到一个工具:SQL转ER图在线工具: https://sql.cengxuyuan.cn/?mode=manual
直接把SQL语句输入进去就可以了:
