一、开篇:当2.8k Star遇上产业化十字路口
一个让技术人扎心的现实场景:
凌晨2点,某高校实验室里,李博士刚合并完第17个社区提交的PR。他的开源机械爪项目Open Claw在GitHub收获了2.8k星标、127位贡献者、23个衍生项目------但账户余额即将撑不过下个月。
这不是孤例。2024年中国开源硬件产业白皮书数据显示:76%的开源硬件项目停滞在原型阶段,仅12%实现正向现金流,能规模化运营的不足3%。
本文基于Prusa Research、SparkFun、OpenBCI等标杆案例的深度拆解,为技术管理者提供一套可落地的产业化框架。你将获得:
|----------|---------------------|
| 核心收益 | 具体内容 |
| 商业模式决策 | 4种路径的量化匹配模型与选择逻辑 |
| 工程改造方法 | 从原型到量产的DFM关键步骤与成本对比 |
| 法律合规方案 | 分层许可证配置与商标保护策略 |
| 融资节奏规划 | 三年财务预测与里程碑设计 |
二、Open Claw技术底座:产业化可行性评估
2.1 架构设计解析
Open Claw采用机电软三层解耦架构,这是其商业化的技术根基:
// 核心设计:统一硬件抽象层(HAL)
typedef struct {
int (*init)(void);
int (*set_position)(float angle, float velocity);
int (*get_force)(float *force);
int (*emergency_stop)(void);
} ClawDriverAPI;
关键设计决策与产业化价值:
|------------------|-----------------------------|--------------------|
| 设计特征 | 技术价值 | 商业化意义 |
| 机电分离架构 | 机械、电控、算法独立迭代 | 支持分层收费(硬件+软件+服务) |
| 统一通信接口(CAN/UART) | 兼容ROS 2、Arduino、MicroPython | 降低用户切换成本,扩大生态 |
| 内置传感器融合 | 力控+位置双闭环 | 支撑工业级溢价(vs纯位置控制竞品) |
| 预留视觉接口 | 支持AI扩展 | 为后续算法订阅服务埋下钩子 |
2.2 社区势能量化分析
Open Claw社区健康度诊断(2026年3月):
|-------------|--------|---------------|---------------|
| 指标 | 数值 | 行业对比 | 风险信号 |
| GitHub Star | 2,800 | 年增45%,优于75%项目 | ⭐ 活跃 |
| 贡献者 | 127人 | 核心维护者12人 | ⚠️ 巴士因子=2 |
| 衍生项目 | 23个 | 含教育/工业/医疗方向 | ⭐ 生态健康 |
| 企业用户 | 15家 | 均为测试阶段 | ⚠️ 付费转化待验证 |
| 论文引用 | 18篇 | 学术影响力初显 | ⭐ 技术可信度 |
关键发现 :巴士因子仅为2,意味着若2位核心维护者退出,项目将面临严重风险。产业化前必须建立知识转移机制 与激励留存体系。
2.3 产业化潜力评估矩阵

综合评分:4.0/5.0 ------ 具备良好产业化基础,建议优先切入教育市场 建立口碑,再向工业市场渗透。
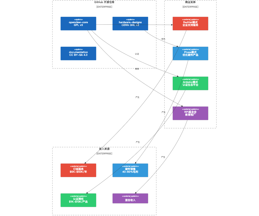
三、四种产业化路径:模式选择与决策逻辑
3.1 商业模式决策矩阵
|---------------|------------|-------------------------------|-------------|--------------------------|
| 模式 | 核心逻辑 | 收入结构 | 适用条件 | 典型标杆 |
| RedHat模式 | 免费硬件+付费服务 | 订阅5K-50K/年、定制开发150-300/人天 | 技术复杂、需专业支持 | Red Hat、SUSE |
| Prusa模式 | 优化硬件+品牌溢价 | 硬件毛利40%-60%、配件复购30%-50% | 设计可优化、供应链可控 | Prusa Research、Bambu Lab |
| Arduino模式 | 平台标准+生态授权 | 认证费1K-10K/产品、应用商店分成15%-30% | 易成标准、第三方丰富 | Arduino、Raspberry Pi |
| 混合模式 | 基金会+商业实体分离 | 多元组合、风险隔离 | 团队成熟、治理能力强 | Raspberry Pi基金会+Trading |
3.2 Open Claw模式匹配分析
基于项目特征量化评分(1-10分制):
|----------|-----------------|--------------|-------------|---------------|------------|
| 评估维度 | Open Claw得分 | RedHat匹配 | Prusa匹配 | Arduino匹配 | 混合模式匹配 |
| 技术复杂度 | 7 | ⭐⭐⭐⭐⭐ | ⭐⭐⭐ | ⭐⭐⭐ | ⭐⭐⭐⭐ |
| 社区活跃度 | 8 | ⭐⭐⭐⭐⭐ | ⭐⭐⭐⭐ | ⭐⭐⭐⭐⭐ | ⭐⭐⭐⭐⭐ |
| 供应链成熟度 | 5 | ⭐⭐ | ⭐⭐⭐⭐⭐ | ⭐⭐⭐ | ⭐⭐⭐⭐ |
| 标准制定潜力 | 6 | ⭐⭐⭐ | ⭐⭐ | ⭐⭐⭐⭐⭐ | ⭐⭐⭐⭐ |
| 团队商业经验 | 4 | ⭐⭐⭐ | ⭐⭐⭐⭐ | ⭐⭐ | ⭐⭐⭐ |
综合匹配度排序:
- RedHat模式(87.5%) ------ 技术门槛高、社区活跃,适合先以服务验证付费意愿
- 混合模式(82.0%) ------ 长期最优,但需6-12个月治理结构建设
- Prusa模式(71.5%)------ 供应链成熟后可切换
- Arduino模式(68.2%)------ 需更大生态规模支撑
3.3 四种模式架构对比

四、工程实战:从原型到量产的DFM改造
4.1 硬件架构重构对比
社区原型版 vs 量产优化版关键差异:
|-----------|-----------------------|-----------------------|----------------|
| 维度 | 社区原型 | 量产优化 | 改进策略 |
| 主控方案 | Arduino Due(35,外购模块) | STM32H743集成(8,定制PCB) | 单芯片替代多模块堆叠 |
| 电机驱动 | 4×DRV8833外接模块(16) | 4通道集成H桥(3) | 功能集成,减少连接器 |
| 传感器接口 | 分立ADC+I2C模块(12) | 16位ADC×8通道集成(2) | 内置高精度ADC,省外部芯片 |
| 电源管理 | LM2596模块(3,效率78%) | 同步整流Buck(1.5,效率92%) | 提升效率,降低热设计难度 |
| 装配方式 | 手工焊接+飞线(45分钟/台) | SMT贴片+自动化测试(8分钟/台) | 设计测试点,导入AOI检测 |
成本效益量化:
|----------|----------|----------|----------|
| 指标 | 原型方案 | 量产方案 | 改进幅度 |
| BOM成本 | 85 | 42 | -50% |
| 装配工时 | 45分钟 | 8分钟 | -82% |
| 首次通电成功率 | 70% | 99.5% | +42% |
| 月产能(同资源) | 200台 | 2,000台 | 10× |
4.2 供应链演进三阶段

4.3 质量保证四层防护网
|--------------|-------------|----------------------|-------------|
| 层级 | 控制点 | 方法 | 目标指标 |
| IQC来料检验 | 芯片、传感器等关键器件 | 100%检测+AQL抽样 | 来料不良率<0.5% |
| IPQC过程检验 | SMT贴片、组装工序 | AOI自动光学检测+每50台功能抽检 | 过程不良率<1% |
| OQC成品检验 | 整机功能、老化测试 | 100%自动化测试+10%抽样48h老化 | 出货不良率<0.1% |
| 客户反馈闭环 | 现场问题、退货分析 | FRACAS系统+PDCA持续改进 | 外部失败成本<1% |
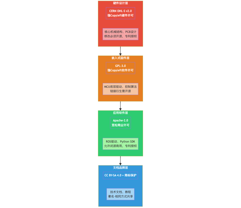
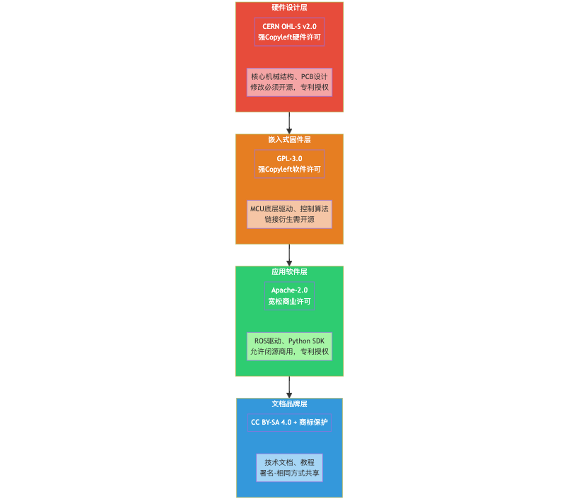
五、法律合规:许可证组合配置策略
5.1 分层许可证架构
Open Claw采用四层许可证组合,平衡开放性与商业保护:

5.2 关键许可证对比
|-------------------|----------|----------|----------|----------|----------|
| 许可证 | 适用对象 | 商业使用 | 修改开源 | 专利保护 | 商标条款 |
| CERN OHL-S v2 | 硬件设计 | ✅ 允许 | ✅ 必须 | ✅ 有 | ❌ 无 |
| GPL-3.0 | 固件/驱动 | ✅ 允许 | ✅ 必须 | ✅ 有 | ❌ 无 |
| Apache-2.0 | 应用软件/SDK | ✅ 允许 | ❌ 不强制 | ✅ 有 | ❌ 无 |
| CC BY-SA 4.0 | 文档/内容 | ✅ 允许 | ✅ 必须 | ❌ 无 | ❌ 无 |
5.3 商标保护策略
|--------|---------------------------------|--------------------------------|--------------------|
| 类别 | 注册内容 | 保护范围 | 使用规则 |
| 核心商标 | "Open Claw"文字+图形 | 第7类(机械设备)、第9类(科学仪器)、第42类(技术服务) | 社区自由使用需注明®,商业使用需授权 |
| 产品子品牌 | "Open Claw Edu"、"Open Claw Pro" | 细分场景 | 官方产品线区分 |
| 防御注册 | 常见变体(OpenClaw、Open-Claw等) | 防止混淆 | 阻止恶意抢注 |
六、增长飞轮:市场进入与融资节奏
6.1 客户细分与价值主张
|-------------|--------------|-------------------|----------------|---------|
| 客户细分 | 核心痛点 | Open Claw价值主张 | 定价区间 | 优先级 |
| 高校实验室 | 教学设备贵、课程资源缺 | 开源可定制+配套教学方案 | 500-2,000 | ⭐⭐⭐⭐⭐ |
| 职业院校 | 实训设备落后、就业对接难 | 真实工业场景、技能认证体系 | 1,000-3,000 | ⭐⭐⭐⭐⭐ |
| 中小制造企业 | 自动化改造贵、回报周期长 | 低成本、免授权费、快速部署 | 2,000-10,000 | ⭐⭐⭐⭐⭐ |
| 机器人初创公司 | 研发周期长、技术风险高 | 标准化平台、缩短上市时间 | 5,000-20,000 | ⭐⭐⭐⭐ |
| 大型企业 | 供应链不稳定、技术支持弱 | 企业级SLA、定制开发 | 10,000-100K+ | ⭐⭐⭐ |
6.2 三年财务预测
|----------|------------|------------|------------|
| 指标 | Year 1 | Year 2 | Year 3 |
| 营业收入 | 585K | 1,844K | 4,347K |
| 毛利率 | 52% | 58% | 62% |
| 研发投入占比 | 35% | 25% | 20% |
| 销售市场占比 | 25% | 22% | 20% |
| **净利润率** | **-8%** | **11%** | **20%** |
| 累计现金流 | -200K | 150K | 1,200K |
关键假设:
- DIY套件:$299,年销量500→1500→3000套
- 教育套装:$1,499,年销量200→500→1000套
- 工业专业版:$2,499,年销量50→200→500套
- 企业订阅:平均$8,000/年,客户数20→50→100家
6.3 融资里程碑规划

6.4 增长策略演进
|---------|--------|----------------|-----------|----------|
| 阶段 | 时间 | 核心市场 | 关键动作 | 渠道策略 |
| 奠基期 | Year 1 | 全球Top 200大学实验室 | 产品打磨、案例积累 | 直销+学术会议 |
| 扩张期 | Year 2 | 职业院校、培训机构 | 渠道建设、企业试点 | 分销商+线上平台 |
| 规模化 | Year 3 | 中小制造企业自动化 | 行业标准、国际拓展 | 展会+系统集成商 |
七、立即行动:首90天实施清单
Week 1-2:战略决断
- 运行商业模式决策矩阵,确认首选路径(建议:RedHat模式起步)
- 与核心维护者深度沟通,达成商业化共识,锁定创始团队
- 起草基金会章程+商业实体注册方案(考虑新加坡/香港架构)
Week 3-4:法律基建
- 完成CERN OHL v2 + Apache 2.0 + GPL v3的分层许可配置
- 启动"Open Claw"核心商标申请(优先第7、9、42类)
- 建立CLA贡献者协议流程(推荐:CLA assistant)
Week 5-8:产品准备
- 完成DFM优化设计评审,目标BOM成本<$50
- 确定3家备选SMT代工厂,获取详细报价
- 制作50套工程样机,启动早期用户招募计划
Week 9-12:市场验证
- 签署首批10个大学实验室试用协议(免费/成本价)
- 完成首个企业定制开发项目(即使低价,验证付费意愿)
- 准备天使轮融资材料(BP+财务模型+演示样机)
八、标杆案例深度启示
8.1 Prusa Research:质量信仰的胜利
|----------|------------------|-----------------|
| 关键决策 | 具体做法 | 结果 |
| 拒绝低价竞争 | 坚持使用高质量部件,即使成本更高 | 桌面级3D打印机市占率27% |
| 垂直整合 | 自建工厂,控制全链条 | 毛利率55%,年营收$2.3亿 |
| 社区透明 | 每周直播进展,公开财务(适度) | 用户忠诚度极高,复购率40%+ |
8.2 OpenBCI:双轨制专业化路径
|--------|-------------|-----------------|
| 策略 | 社区版 | 商业研究版 |
| 定位 | 低成本入门 | 高性能科研 |
| 价格 | 499 | 4,999+ |
| 功能 | 8通道基础采集 | 16通道+医疗级隔离 |
| 认证 | 无 | FDA二类医疗器械(部分型号) |
| 成果 | 论文引用1,000+篇 | 与15家医疗设备公司合作 |
结语:开源精神与商业可持续的共生之道
Open Claw的产业化不是对开源初心的背叛,而是让创新持续发生的必要进化。Prusa Research用12年时间证明:开放硬件设计与商业成功可以形成正反馈------社区贡献加速技术迭代,商业利润反哺生态建设,透明度建立长期信任。
对于站在产业化十字路口的技术创业者,最大的风险从不是尝试后的失败,而是在犹豫中错失窗口期。机器人时代的技术民主化浪潮中,开源硬件正从边缘走向中心。
"The best time to plant a tree was 20 years ago. The second best time is now."
种一棵树最好的时间是二十年前,其次是现在。
你的产业化行动,就从今天的第一个commit开始。