
引言:能源互联网时代的数字化觉醒
在"双碳"目标的宏大叙事下,中国能源结构正经历着前所未有的深刻变革。作为能源配置的"大动脉",特高压输变电工程以其输送容量大、距离远、损耗低的技术优势,成为了构建新型电力系统的核心骨架。然而,随着工程规模的指数级增长和地理环境的日益复杂,传统的管理模式正面临着严峻的挑战。设计阶段的各专业协同困难、施工阶段的进度与质量管控盲区、运维阶段的海量数据孤岛,如同一个个隐形的枷锁,制约着电网建设效率的提升和全生命周期价值的释放。
当物理世界的铁塔银线不断向天际延伸时,数字世界的浪潮也在悄然涌动。建筑信息模型(BIM)与地理信息系统(GIS)的深度融合,不再是单纯的技术叠加,而是一场关于工程管理范式的革命。BIM提供了微观层面的构件级精细表达,GIS赋予了宏观层面的空间地理语境,两者的结合打破了时间与空间的界限,为特高压工程打造了一个从规划选址到退役拆除的全生命周期数字孪生体。
本文旨在深度剖析《特高压输变电工程全生命周期BIM+GIS数字化管理平台》的核心内涵,揭示这一平台如何通过数据驱动重构工程价值链,如何解决行业痛点,以及它如何成为推动电力行业数字化转型的关键引擎。我们将深入技术架构的肌理,探寻应用场景的落地实践,并展望这一数字化基石在未来智能电网中的无限可能。这不仅是一份技术文档的总结,更是一次对能源基础设施数字化未来的深度思考。

第一章 破局:特高压工程管理的传统困境与数字化契机
1.1 规模与复杂度的双重挤压
特高压工程被誉为电力行业的"珠穆朗玛峰",其建设难度举世公认。一条典型的±800千伏或1000千伏特高压线路,往往跨越数千公里,途经高山、大河、沙漠、冻土等多种复杂地貌,涉及数十个省市自治区。这种超大规模的线性工程,带来了管理维度上的几何级数增长。
在传统模式下,设计单位需要处理海量的地质勘察数据、气象数据和路径方案。由于缺乏统一的空间数据底座,选线过程往往依赖于二维图纸和离散的数据表格,难以直观呈现地形地貌与线路走向的空间关系。一旦遇到复杂的交叉跨越或生态敏感区,设计变更频繁,不仅延长了前期周期,更埋下了后期施工隐患。
施工阶段更是挑战重重。特高压塔基往往位于人迹罕至的深山老林,物资运输、机械调度、人员管理难度极大。传统的进度管理依赖人工填报,数据滞后且真实性难以保证。质量控制方面,隐蔽工程的验收往往只能依靠照片和文字记录,缺乏三维可视化的追溯手段。安全管控更是痛点,高空作业、带电作业风险极高,缺乏实时的空间预警机制,事故防范往往处于被动状态。
1.2 数据孤岛:全生命周期的断链之痛
如果说规模和复杂度是显性的挑战,那么数据孤岛则是隐性的顽疾。在特高压工程的全生命周期中,规划、设计、施工、运维各个阶段由不同的主体负责,使用的软件工具各异,数据标准不一。
设计阶段产生的BIM模型,往往在施工阶段被束之高阁,施工单位重新建模或仅使用二维图纸,导致设计意图无法精准传递。施工完成后,竣工模型与现场实际情况存在偏差,且缺乏有效的更新机制,导致移交到运维阶段的数字资产质量低下。运维单位面对的是海量的设备台账、巡检记录和检修报告,这些数据与三维空间模型脱节,形成了"账实不符"、"图实分离"的局面。
这种断链效应导致了巨大的资源浪费。据行业估算,由于信息传递不畅和重复工作,特高压工程全生命周期的无效成本占比高达15%-20%。更严重的是,当发生故障需要抢修时,运维人员无法快速获取准确的地下管线分布、周边地形地貌以及设备内部结构信息,延误了最佳抢修时机,影响了电网的安全稳定运行。
1.3 数字化契机:BIM+GIS的融合之道
面对上述困境,数字化转型已不是选择题,而是必答题。而BIM与GIS的融合,正是解开这一死结的钥匙。
BIM(Building Information Modeling)技术,以其参数化、可视化、信息集成的特点,能够精确表达变电站、杆塔、导线等设备的几何信息和属性信息。它是微观世界的"显微镜",让每一个螺栓、每一根钢筋都清晰可见。然而,BIM的局限性在于其通常局限于项目红线范围内,缺乏宏观的地理环境背景,难以处理长距离线性工程的空间分析。
GIS(Geographic Information System)技术,则擅长处理大范围的空间地理数据,具备强大的空间查询、分析和可视化能力。它是宏观世界的"望远镜",能够整合地形、地貌、水文、植被、行政区划等多源数据,为工程提供广阔的空间语境。但GIS在传统应用中,往往缺乏对工程构件内部精细结构的描述。
当BIM遇见GIS,微观与宏观实现了无缝对接。BIM模型嵌入GIS场景中,使得特高压工程不再是孤立的物体,而是与周边环境有机融合的生命体。这种融合不仅解决了"在哪里建"的问题,更解决了"怎么建"、"怎么管"的全链条难题。通过构建统一的时空数据底座,打通了全生命周期的数据壁垒,实现了从"碎片化管理"向"一体化协同"的跨越。
第二章 架构:构建全域感知的数字神经中枢
2.1 总体设计理念:数据驱动与业务协同
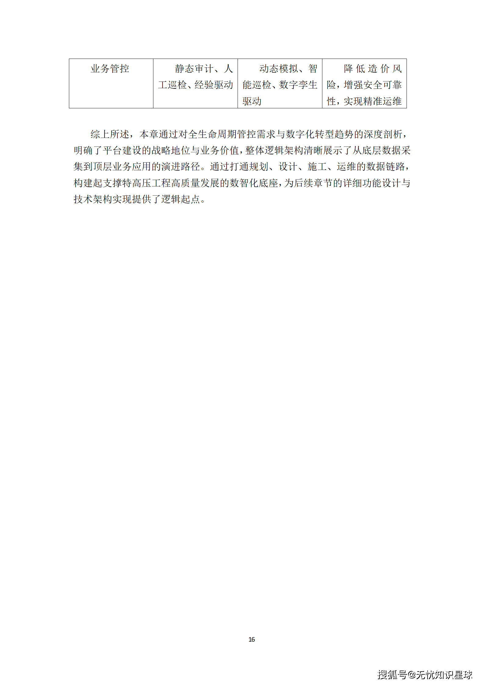
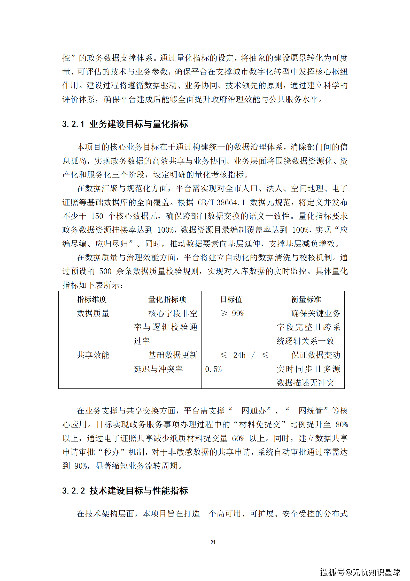
特高压输变电工程全生命周期BIM+GIS数字化管理平台的设计,遵循"统一标准、数据共享、业务协同、智能应用"的核心理念。平台不仅仅是一个软件系统,更是一个连接物理世界与数字世界的生态系统。它以数据为核心资产,以业务流程为主线,以智能算法为驱动,构建起覆盖规划、设计、施工、运维全过程的数字神经中枢。
平台强调"一模到底",即从规划选址开始建立的初步模型,随着工程进度的推进不断丰富和完善,最终形成高保真的竣工数字孪生体,并直接服务于运维阶段。这种理念彻底改变了过去各阶段模型重建、数据割裂的局面,确保了数据的一致性和连续性。
2.2 技术架构分层解析
平台采用分层解耦的微服务架构,确保系统的灵活性、扩展性和高可用性。整体架构自下而上分为基础设施层、数据资源层、平台服务层、应用层以及用户展现层,并辅以标准规范体系和安全保障体系。
2.2.1 基础设施层:云边端的坚实底座
基础设施层是平台的物理载体。依托于强大的云计算中心,提供弹性计算、海量存储和高带宽网络支持。针对特高压工程沿线网络覆盖不均的问题,平台引入了"云边端"协同机制。在施工现场或变电站部署边缘计算节点,实现数据的本地预处理和实时响应;在终端侧,利用无人机、移动巡检终端、物联网传感器等设备,实现全方位的数据采集。5G网络的广泛应用,更是为高清视频回传、远程操控和大规模物联网连接提供了高速通道。
2.2.2 数据资源层:多源异构数据的融合湖
数据资源层是平台的核心资产库。这里汇聚了来自不同来源、不同格式的海量数据。
- 地理空间数据:包括卫星遥感影像、航空摄影测量数据、激光雷达点云数据、数字高程模型(DEM)、数字正射影像(DOM)以及矢量地图数据。这些数据构成了工程的宏观地理背景。
- 工程模型数据:包括各阶段的BIM模型(如Revit, Bentley, Catia等格式),涵盖变电站土建、电气一次、二次设备,以及线路的路径、杆塔、基础、金具、导线等精细化模型。
- 业务管理数据:包括项目立项文件、设计图纸、施工进度计划、质量验收记录、物资采购信息、合同文本等结构化与非结构化数据。
- 感知监测数据:来自在线监测装置的微气象数据、导线舞动数据、绝缘子泄漏电流、视频监控流等实时物联网数据。
平台通过建立统一的数据标准和编码体系(如基于IFC标准的扩展和电网特有的设备编码),利用ETL工具和数据清洗算法,将多源异构数据进行标准化处理,存入分布式数据库和数据湖中,形成唯一的"数据真理源"。
2.2.3 平台服务层:赋能应用的引擎
平台服务层提供了通用的技术能力和算法服务,支撑上层应用的快速开发。
- BIM+GIS融合引擎:这是平台的技术心脏。它解决了BIM模型与GIS场景在坐标系转换、数据轻量化、渲染优化等方面的技术难题。支持海量三角面片的实时加载与渲染,实现亿级构件的流畅浏览。
- 空间分析服务:提供通视分析、剖面分析、淹没分析、净空距离计算、土石方量计算等专业GIS分析功能。
- 流程引擎:支持自定义业务流程配置,适应不同项目、不同阶段的管理需求。
- AI算法服务:集成图像识别、自然语言处理、预测性维护等人工智能算法,用于缺陷自动识别、风险预警和辅助决策。
- 接口服务:提供标准的API接口,方便与ERP、PMS、物资系统等外部系统进行数据交互。
2.2.4 应用层:全场景的业务覆盖
应用层面向不同用户角色,提供针对性的业务功能模块,覆盖全生命周期各个环节。包括规划选线辅助、三维协同设计、智慧工地管理、数字化移交、智能运维巡检、应急指挥调度等核心应用。
2.2.5 用户展现层:多维交互体验
用户展现层支持PC端、移动端、大屏端等多终端访问。PC端提供深度的专业分析与编辑功能;移动端方便现场人员随时随地进行数据采集和查询;大屏端则用于指挥中心的全景监控和决策展示,支持VR/AR沉浸式体验,让用户仿佛身临其境。
2.3 关键技术突破
2.3.1 坐标系统一与高精度配准
特高压工程跨度大,涉及多种坐标系(如WGS84、CGCS2000、地方独立坐标系等)。平台建立了高精度的坐标转换模型,实现了BIM局部坐标系与GIS地理坐标系的无缝转换。通过控制点匹配和自动化校正算法,确保模型在地球表面的位置精度达到厘米级,为后续的空间分析奠定基础。
2.3.2 海量数据轻量化与渲染优化
特高压工程的BIM模型构件数量可达数亿个,直接加载会导致系统崩溃。平台采用了多层次细节(LOD)技术、实例化渲染、视锥体裁剪、遮挡剔除等先进图形学算法。根据视角距离动态加载不同精度的模型,对重复构件(如绝缘子串、螺栓)进行实例化处理,大幅降低显存占用,实现了在普通终端上对超大场景的流畅漫游。
2.3.3 动态数据驱动与实时映射
平台不仅仅是静态模型的展示,更强调动态数据的驱动。通过物联网网关,将实时监测数据与三维模型构件进行绑定。当传感器检测到温度异常或风速超标时,模型对应部位会自动变色报警,并弹出详细数据曲线。这种"虚实映射"机制,让数字孪生体真正"活"了起来。
第三章 赋能:规划与设计阶段的精准预演
3.1 智能选线:从经验驱动到数据决策
在特高压工程的规划选线阶段,平台发挥着"导航仪"的作用。传统选线依赖设计人员的经验和二维图纸,难以全面考量复杂的约束条件。基于BIM+GIS的平台,整合了高分辨率遥感影像、土地利用现状、生态红线、矿产分布、军事设施、人口密度等多维数据,构建了全方位的地理环境数据库。
设计师可以在三维场景中自由飞行,直观查看不同路径方案的地形地貌。平台内置的智能选线算法,能够根据设定的权重(如造价最低、路径最短、拆迁最少、环境影响最小等),自动推荐最优路径方案。系统还能自动检测路径与各类敏感区的冲突,生成避让建议。
例如,在穿越自然保护区时,平台可以模拟不同塔高和档距对植被的影响,帮助设计人员选择对生态破坏最小的方案。在跨越高速公路或铁路时,系统自动计算净空距离,确保满足安全规范。这种数据驱动的选线模式,不仅提高了选线的科学性,还大幅减少了后期的设计变更和征拆纠纷。
3.2 三维协同设计:打破专业的壁垒
进入设计阶段,平台成为了各专业协同工作的"通用语言"。特高压变电站涉及土建、电气一次、电气二次、通信、暖通、给排水等多个专业,传统二维设计中,专业间的碰撞问题频发,往往在施工阶段才被发现,造成返工浪费。
基于平台的三维协同设计环境,各专业设计师在同一模型上进行工作。系统实时进行碰撞检测,一旦发现管道穿梁、设备间距不足等问题,立即发出预警,并支持在线标注和协同修改。设计变更一键同步,所有相关专业即时收到通知,确保了设计的一致性。
平台还支持参数化设计,设计师只需输入关键参数,系统即可自动生成复杂的杆塔结构或变电站布置方案,并进行力学校验。对于特高压特有的大跨越设计,平台可以结合风洞试验数据和气象数据,进行导线风偏、舞动的仿真模拟,优化防舞装置的安装位置和型式。
此外,平台生成的设计模型直接关联工程量清单,实现了"设计即算量"。随着设计的深入,工程造价概算实时更新,为投资控制提供了精准依据。设计成果不再是一堆厚厚的图纸,而是一个包含丰富信息的数字孪生体,为后续的施工和运维打下了坚实基础。
3.3 虚拟评审与方案优化
在设计评审环节,平台提供了沉浸式的虚拟评审体验。专家无需翻阅枯燥的图纸,戴上VR眼镜或在大屏前,即可"走进"未建成的变电站,检查设备布局的合理性、检修通道的宽敞度、电缆敷设的便捷性。
系统支持多方案比选,设计师可以快速切换不同的设计方案,对比其技术指标、经济成本和视觉效果。通过光照模拟、人流疏散模拟等仿真分析,进一步优化设计方案。这种"所见即所得"的评审模式,大大提高了评审效率和决策质量,将隐患消灭在萌芽状态。
第四章 智造:施工阶段的透明化管控
4.1 智慧工地:全景可视的现场管理
施工阶段是特高压工程最复杂、风险最高的环节。平台将"智慧工地"理念落到实处,构建了全景可视的现场管理体系。
通过无人机定期航拍和倾斜摄影,平台实时生成施工现场的正射影像和三维实景模型,并与设计BIM模型进行叠加对比。管理人员可以直观地看到工程进度是否滞后,土方开挖是否符合设计要求,临时设施布置是否合理。
系统集成了视频监控、人脸识别、车辆定位等物联网设备。在关键作业点安装高清摄像头,实现远程实时监控;通过人脸识别闸机,严格管控人员进出,杜绝无证上岗;在运输车辆上安装GPS/北斗定位终端,实时追踪物资运输轨迹,防止偷盗和流失。
4.2 进度与质量的数字化闭环
平台将施工进度计划(WBS)与三维模型构件关联,形成"时间 - 空间 - 任务"的三维进度模型。每天,施工人员通过移动终端上报实际完成情况,系统自动更新模型颜色(如绿色代表已完成,黄色代表进行中,红色代表滞后),生成直观的进度热力图。管理者可以一目了然地发现滞后工序,及时调配资源纠偏。
在质量管理方面,平台推行"数码验收"。质检人员在现场使用移动终端,对照BIM模型进行实测实量,数据直接上传云端。对于隐蔽工程(如基础钢筋绑扎、接地网敷设),必须拍摄带有时间地点水印的照片或视频,并关联到模型相应部位,形成不可篡改的电子档案。一旦后期出现质量问题,可立即追溯当时的施工情况和责任人。
系统还支持质量问题的闭环管理。发现缺陷后,直接在模型上标注,指派整改责任人,设定整改期限。整改完成后,上传复查照片,系统自动销号。这种数字化闭环,彻底杜绝了纸质单据流转慢、易丢失、难追溯的弊端。
4.3 安全风险的空间预警
安全是特高压工程的生命线。平台利用GIS的空间分析能力,构建了主动式的安全预警体系。
在临近带电体作业时,系统根据作业机械的位置和电压等级,自动计算安全距离。一旦机械臂进入危险区域,现场声光报警器立即响起,并向指挥中心发送报警信息。在深基坑、高边坡等高风险区域,部署位移传感器和应力计,实时监测变形数据。当数据超过阈值时,系统自动触发应急预案,通知人员撤离。
平台还结合了气象数据,对大风、暴雨、雷电等恶劣天气进行预警。在雷雨季节,系统自动提示停止高空作业,并指导防雷措施的落实。通过对历史事故数据的分析,系统还能识别出高风险作业时段和区域,提前进行重点管控。
4.4 物资与成本的精细化管控
特高压工程物资种类繁多、数量巨大。平台建立了物资全流程追踪体系。从出厂、运输、进场、检验到安装,每一件主要设备(如变压器、断路器、塔材)都有唯一的二维码或RFID标签。扫描即可获取其生产厂家的资质、出厂试验报告、物流轨迹、安装位置等信息。
系统根据施工进度计划,自动生成物资需求计划,避免物资积压或短缺。结合BIM模型的工程量数据,系统实时核算实际成本与预算成本的偏差,进行动态成本分析。对于超支项目,系统自动预警,帮助项目团队及时采取措施控制成本。
第五章 智运:运维阶段的数字孪生与价值挖掘
5.1 数字化移交:无缝衔接的资产交付
工程竣工后,传统模式下需要进行繁琐的纸质资料移交,且往往存在资料缺失、图实不符的问题。基于平台的数字化移交,实现了"实体工程"与"数字工程"的同步交付。
施工单位在完工后,根据现场实际情况对BIM模型进行修正,挂接完整的竣工资料(包括试验报告、说明书、保修卡等),形成高精度的竣工数字孪生体。运维单位接收的不仅是钥匙,更是一个内容丰富的数字资产库。这为后续的运维工作提供了精准的底图和数据支撑,避免了重复测绘和资料整理的工作。
5.2 智能巡检:从"人巡"到"机巡"的跨越
运维阶段是特高压工程生命周期最长的阶段。平台彻底改变了传统的人工巡检模式,推动了"立体巡检+集中监控"的转型。
结合无人机自主巡检技术,平台预设巡检航线,无人机自动起飞,按照既定路线对杆塔、导线、绝缘子等进行高清拍照和红外测温。采集的数据实时回传至平台,利用AI图像识别算法,自动识别销钉缺失、绝缘子破损、导线断股、树障隐患等缺陷,并标注在三维模型上,生成巡检报告。
对于变电站,平台集成了机器人巡检系统。机器人自动读取仪表数值、检测设备温度、监听异常声音,数据直接入库。运维人员在指挥中心的大屏前,即可掌握千里之外设备的运行状态,实现了"无人值守"或"少人值守"。
5.3 状态检修与预测性维护
平台汇聚了在线监测装置的海量数据,结合设备台账、历史检修记录、家族性缺陷库等信息,构建了设备健康度评价模型。系统不再依赖固定的检修周期,而是根据设备的实际状态进行"状态检修"。
通过大数据分析和机器学习算法,平台能够预测设备的故障趋势。例如,通过分析变压器油色谱数据的变化趋势,提前预警潜在的绝缘故障;通过分析导线微风振动的累积效应,预测疲劳断裂的风险。这种预测性维护模式,将事后抢修转变为事前预防,大幅降低了故障停电时间,延长了设备使用寿命。
5.4 应急指挥与辅助决策
当发生自然灾害(如地震、冰灾、山火)或突发故障时,平台瞬间转换为应急指挥中枢。
系统快速调取受灾区域的三维模型、地理环境、交通路况、物资储备等信息,结合实时气象数据,模拟灾害发展趋势。指挥官可以在三维沙盘上制定抢修方案,规划最优救援路线,调度最近的抢修队伍和物资。
在抢修过程中,前方人员通过移动终端回传现场视频,后方专家远程会诊,指导抢修作业。系统实时跟踪抢修进度,协调各方资源,确保以最快速度恢复供电。这种高效的应急联动机制,极大提升了电网的韧性和抗灾能力。
第六章 价值:数字化转型的多维红利
6.1 经济效益:降本增效的显著成果
特高压输变电工程全生命周期BIM+GIS数字化管理平台的应用,带来了实实在在的经济效益。
- 减少设计变更:通过三维协同设计和碰撞检查,设计错误率降低80%以上,大幅减少了施工阶段的返工和材料浪费。
- 缩短建设工期:智能化的进度管理和资源调度,使工程建设周期平均缩短10%-15%,提前投产带来的发电收益巨大。
- 降低运维成本:智能巡检替代了大量人工巡检,运维效率提升50%以上;预测性维护减少了非计划停运损失,延长了设备寿命,全生命周期运维成本降低20%左右。
- 精准投资控制:实时的成本动态分析,有效遏制了超概算现象,提高了资金使用效率。
6.2 社会效益:安全绿色的责任担当
- 提升本质安全:全方位的安全预警和管控体系,显著降低了安全事故发生率,保障了建设者和运维人员的生命安全。
- 保护生态环境:智能选线和施工模拟,最大程度减少了对生态环境的破坏,促进了工程建设与自然环境的和谐共生。
- 保障能源安全:提高了特高压电网的运行可靠性和应急响应能力,为国家能源安全和经济社会发展提供了坚强支撑。
6.3 管理效益:模式创新的内生动力
- 打破数据孤岛:实现了全生命周期数据的互联互通,消除了信息壁垒,提升了管理透明度。
- 优化管理流程:数字化的业务流程重塑,减少了繁琐的审批环节,提高了决策效率和执行力。
- 沉淀数字资产:积累了海量的工程数据和知识图谱,为企业的数字化转型和智能化升级奠定了坚实基础。
第七章 展望:迈向能源互联网的智慧未来
7.1 技术演进:从数字孪生到认知智能
当前的BIM+GIS平台主要实现了物理世界的数字化映射和描述,未来将向"认知智能"迈进。随着人工智能、大数据、区块链等技术的深度融合,平台将具备更强的自学习、自诊断、自决策能力。
- AI深度赋能:利用深度学习算法,实现对设备缺陷的更精准识别,对电网运行状态的更深层次理解,甚至能够自动生成最优的检修策略和运行方式。
- 区块链信任机制:引入区块链技术,确保工程数据、交易记录、运维日志的不可篡改和可追溯,构建多方参与的信任生态。
- 扩展现实(XR)应用:VR/AR/MR技术将更加普及,运维人员可以通过AR眼镜,实时看到设备内部的构造、历史维修记录和操作指引,实现"透视眼"般的作业体验。
7.2 生态构建:开放共享的行业平台
未来的平台将不再是封闭的系统,而是开放的生态系统。它将向上对接国家能源互联网平台,向下连接各类智能终端和第三方应用。
- 标准引领:推动BIM+GIS在电力行业的标准体系建设,统一数据格式、接口规范和编码规则,促进行业 interoperability。
- 应用商店模式:鼓励第三方开发者基于平台开发各类微应用,满足不同场景的个性化需求,形成繁荣的应用生态。
- 数据价值变现:在确保数据安全的前提下,探索工程数据的商业化应用,如为城市规划、防灾减灾、科学研究提供数据服务。
7.3 愿景:构建清洁低碳、安全高效的能源体系
特高压输变电工程全生命周期BIM+GIS数字化管理平台,是能源互联网建设的重要基础设施。它不仅提升了单个工程的管理水平,更推动了整个电力行业的数字化转型。
展望未来,随着数以万计的特高压塔基和变电站接入这一数字网络,一个覆盖全国、乃至全球的能源互联网数字大脑将逐渐成型。它将实时感知每一度电的流动,精准调控每一台设备的运行,高效协同每一个环节的运作。在这个数字基石的支撑下,清洁能源将更大规模地开发和利用,能源配置将更加优化,人类社会将加速迈向清洁低碳、安全高效的能源未来。
这场数字化革命,才刚刚拉开序幕。特高压工程作为先行者,正以其宏大的规模和复杂的场景,验证着BIM+GIS融合的巨大潜力。我们有理由相信,在数字技术的赋能下,中国的能源动脉将更加强劲有力,为中华民族的伟大复兴注入源源不断的绿色动力。
结语
《特高压输变电工程全生命周期BIM+GIS数字化管理平台》不仅是一份技术文档,更是一份行动指南。它揭示了在数字经济时代,传统基础设施如何通过数字化手段焕发新生。从规划设计的精准预演,到施工建设的透明管控,再到运维阶段的智能决策,这一平台贯穿始终,重塑了工程管理的每一个环节。
对于电力行业从业者而言,理解和掌握这一平台的核心逻辑与应用方法,已不再是锦上添花的技能,而是立足未来的必备素养。对于整个社会而言,这一平台的推广与应用,意味着更安全、更高效、更绿色的能源供应,意味着我们离"双碳"目标的实现又近了一步。
数字化浪潮浩浩荡荡,顺之者昌。让我们拥抱变化,以BIM+GIS为翼,助力特高压工程腾飞,共同谱写能源互联网时代的辉煌篇章。在这条通往未来的数字之路上,每一步探索都至关重要,每一次创新都值得铭记。







































































