1、基本原理
将磁场信号转化成电信号。
2、引脚说明


电源引脚支持宽电压4.5-24V;
输出引脚,当有磁铁靠近时,输出低电平,反之。
这里要注意,面对丝印,依次是1,2,3脚,避免接反。
3、使用注意事项
集电极开路,即OC门输出,因此输出引脚(3脚)需要上拉。
4、电路图

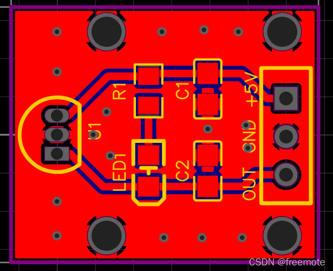
5、PCB

6、打板

7、磁铁测试

依据4中的电路图,可以看出当磁铁靠近时输出低电平,led点亮,离开时输出高电平,led灭。
测试了OH3144和OH44E,发现后者的功耗更大一些。
链接:霍尔传感器OH3144测试板。