目录
关于排序
1.排序的概念以及运用
1.1排序的概念
排序:所谓排序,就是使一串记录,按照其中的某个或者某些关键字的大小,递增或者递减的排列起来的操作。
稳定性:假定在待排序的记录序列中,存在多个具有相同的关键字的记录,若经过排序,这些记录的相对次序保持不变,即在原序列中,r[i]=r[j],且r[i]在r[j]之前,而在排序后的序列中,r[i]仍然在r[j]之前,则称这种排序算法是稳定的。否则称为不稳定的。
内部排序:数据元素全部放在内存中的排序。
外部排序:数据元素太多,不能同时放在内存中,根据排序过程的要求不能再内外存之间移动数据的排序。
1.2排序的运用
排序大量运用在我们的日常生活当中。

1.3常见的排序算法

2.常见的排序算法的实现
2.1插入排序
1、直接插入排序
直接插入排序是一种简单的插入排序法,其基本思想是:
把待排序的记录按照其关键码值的大小逐个插入到一个已经排好序的有序队列中,直到所有的记录插入完为止,得到一个新的有序序列。
实际生活中,我们打牌,打麻将也是利用了插入排序的思想~~~
当插入第i(i >= 1)个元素时,前面的array[0],array[1],......array[i-1]已经排好序了,此时用array[i]的排序吗与array[i-1],array[i-2],......的排序码顺序进行比较,找到插入位置,即将array[i]插入,原来位置上的元素顺序后移。

模拟实现直接插入排序
cpp
//直接插入排序
void InsertSort(int* a,int n)
{
//这里我们排升序
//从第二个位置开始,保持[0,end]区间是有序的
for (int i = 1; i < n; ++i)
{
int end = i - 1;
int tmp = a[i];
while (end >= 0)
{
//因为要排升序,所以要找到一个比tmp要大的索引位置
if (tmp < a[end])
{
a[end + 1] = a[end];
--end;
}
else
{
break;
}
}
//找到了end这个位置,我们的tmp比end要大,比end+1要小
//所以此时应该插入到end+1的位置
a[end + 1] = tmp;
}
}

直接插入排序的特性
1、元素集合越接近有序,直接插入排序算法的之间效率越高。
2、时间复杂度:O(N*N)
3、空间复杂度:O(1)
4、稳定性:稳定
2、希尔排序(缩小增量排序)
希尔排序法又称缩小增量排序法。希尔排序法的基本思想是:
先选定一个整数,把待排序文件中所有记录分成gap组,所有距离为gap的记录分在同一个组内,并对每一个组内的记录进行排序。然后,取更小的gap(通常为gap/2),重复上述分组和排序的工作。
当gap=1时,所有记录在同一组内排好序。

所以 希尔排序=预排序(让数组接近有序)+直接插入排序。
模拟实现希尔排序
cpp
//希尔排序---1.先进行预排序让数组部分有序 2.直接插入排序
void ShellSort(int* a, int n)
{
//我们这里排升序
int gap = n;
while (gap > 1)//当gap == 1时就是直接插入排序
{
gap /= 2;
//这里i++细节,这里是直接多组一起进行排序
for (int i = 0; i < n - gap; i++)
{
int end = i;
int tmp = a[i + gap];
while (end >= 0)
{
if (tmp < a[end])
{
a[end + gap] = a[end];
end -= gap;
}
else
{
break;
}
}
//这里找到了tmp >= a[end]的end位置的索引
//我们只需要将tmp插入到end后面的位置上
a[end + gap] = tmp;
}
}
}

其中的排序部分代码可以为:
cpp
//这里i++细节,这里是直接多组一起进行排序
//这里是多组一起进行排序的意思
for (int i = 0; i < n - gap; i++)
{
int end = i;
int tmp = a[i + gap];
while (end >= 0)
{
if (tmp < a[end])
{
a[end + gap] = a[end];
end -= gap;
}
else
{
break;
}
}
//这里找到了tmp >= a[end]的end位置的索引
//我们只需要将tmp插入到end后面的位置上
a[end + gap] = tmp;
}
或者:
cpp
//这里是一组一组进行排序,一共有gap组
for (int j = 0; j < gap; ++j)
{
for (int i = j; i < n - gap; i += gap)
{
int end = i;
int tmp = a[i + gap];
while (end >= 0)
{
if (tmp < a[end])
{
a[end + gap] = a[end];
end -= gap;
}
else
{
break;
}
}
//这里找到了tmp >= a[end]的end位置的索引
//我们只需要将tmp插入到end后面的位置上
a[end + gap] = tmp;
}
}
希尔排序的特性
1、希尔排序是对直接插入排序的优化。
2、当gap > 1时都是预排序,目的是让数组更加接近有序。当gap == 1时,数组已经接近有序了,这样会很快。这样整体而言可以达到优化的效果。
3、希尔排序的时间复杂度不好计算,因为gap的取值方法有很多,导致很难去计算,因此有好些书中给出的希尔排序的时间复杂度都不固定:


因为咱们的gap是按照Knuth提出的方式取值的,而且Knuth进行了大量的实验统计,所以我们暂时就按照:**O(N^1.25)到O(1.6*N^1.25)**来计算.
4、稳定性:不稳定
2.2选择排序
1、直接选择排序
基本思想:
每一次都从待排序的数据元素中选出最小(或者最大)的一个元素,存放在序列的起始位置,直到全部待排序的数据元素排完。
直接选择排序:
在元素集合array[i]-array[n-1]中选择关键码最大(小)的数据元素
若ta不是这组元素中最后一个(第一个)元素,则将它与这组元素中的最后一个(第一个)元素交换
在剩余的array[i]-array[n-1](array[i+1]---array[n-1])集合中,重复上述步骤,直到集合剩余一个元素

直接选择排序的模拟实现
cpp
//直接选择排序
void SelectSort(int* a,int n)
{
//我们这里要排升序
int left = 0, right = n - 1;
while (left < right)
{
int mini = left, maxi = left;
for (int i = left+1; i <= right; i++)
{
if (a[i] < a[mini])
{
mini = i;
}
if (a[i] > a[maxi])
{
maxi = i;
}
}
//找出区间内的最小的数和最大的数的下标
Swap(&a[left], &a[mini]);
//这里要防止此时left的位置就是maxi的位置,
//这里swap交换之后,maxi的位置被交换走了
if (left == maxi)
{
maxi = mini;
}
Swap(&a[right], &a[maxi]);
left++;
right--;
}
}
要注意:下标left和maxi可能是同一个位置的细节
直接选择排序的特性
1、直接选择排序思考非常好理解,但是效率不是很好,实际中很少使用。
2、时间复杂度:O(N*N)
3、空间复杂度:O(1)
4、稳定性:不稳定
2、堆排序
堆排序是指利用堆积树(堆)这种数据结构所设计的一种排序算法,它是选择排序的一种。它是通过堆来进行选择数据。需要注意的是排升序要建立大根堆,排降序要建立小根堆。

堆排序的模拟实现
cpp
//向下调整
void AdjustDown(int* a, int n, int parent)
{
int child = parent * 2 + 1;
while (child < n)
{
//先找出左右孩子中,那个较大的孩子
if (child + 1 < n && a[child + 1] > a[child]) ++child;
if (a[child] > a[parent])
{
Swap(&a[child], &a[parent]);
parent = child;
child = parent * 2 + 1;
}
else
{
break;
}
}
}
//堆排序
void HeapSort(int* a,int n)
{
//由于这里我们需要排升序,所以这里需要建立大根堆
//向下调整建堆要从最后一个非叶子节点开始
for (int i = (n - 1 - 1) / 2; i >= 0; --i)
{
AdjustDown(a, n, i);//这里时间复杂度为O(N)
}
//进行堆排序
int end = n - 1;
while (end > 0)
{
Swap(&a[end], &a[0]);
AdjustDown(a, end, 0);
--end;
}
}
堆排序的两种调整策略:
cpp
//向上调整
void AdjustUp(int* a, int child)
{
int parent = (child - 1) / 2;
while (child > 0)
{
if (a[parent] < a[child])
{
Swap(&a[child], &a[parent]);
child = parent;
parent = (child - 1) / 2;
}
else
{
break;
}
}
}
//向下调整
void AdjustDown(int* a, int n, int parent)
{
int child = parent * 2 + 1;
while (child < n)
{
//先找出左右孩子中,那个较大的孩子
if (child + 1 < n && a[child + 1] > a[child]) ++child;
if (a[child] > a[parent])
{
Swap(&a[child], &a[parent]);
parent = child;
child = parent * 2 + 1;
}
else
{
break;
}
}
}
堆排序的特性
1、堆排序使用堆来选数,效率就高了很多。
2、时间复杂度:O(N*logN)
3、空间复杂度:O(1)
4、稳定性:不稳定
2.3交换排序
基本思想:
所谓交换就是根据序列中两个记录键值的比较结果来对换这两个记录在序列中的位置,交换排序的特点:将键值较大的记录向序列的尾部移动,键值较小的记录向序列的前部移动。
1、冒泡排序

冒泡排序的模拟实现
cpp
//冒泡排序
void BubbleSort(int* a, int n)
{
//外层循环,一共要比较多少轮
for (int i = 0; i < n-1; ++i)
{
//内层循环,每轮都会把最大的那个数"冒"到最后面
for (int j = 0; j < n-i-1; ++j)
{
if (a[j] > a[j + 1])
{
//交换
int tmp = a[j];
a[j] = a[j + 1];
a[j + 1] = tmp;
}
}
}
}
冒泡排序的特性
1、冒泡排序是一种非常容易理解的排序。
2、时间复杂度:O(N*N)
3、空间复杂度:O(1)
4、稳定性:稳定
2、快速排序
快速排序是Hoare于1962年提出的一种二叉树结构的交换排序方法,其基本思想为:任取待排序元素序列中的某元素作为基准值,按照该排序码将待排序集合分割成两个子序列,左子序列中所有元素均小于基准值,右子序列中所有元素均大于基准值,然后将左右子序列重复该过程,直到所有的元素都排列在相应的位置上为止。
cpp
// 假设按照升序对array数组中[left, right)区间中的元素进行排序
void QuickSort(int array[], int left, int right)
{
if(right - left <= 1)
return;
// 按照基准值对array数组的 [left, right)区间中的元素进行划分
int div = partion(array, left, right);
// 划分成功后以div为边界形成了左右两部分 [left, div) 和 [div+1, right)
// 递归排[left, div)
QuickSort(array, left, div);
// 递归排[div+1, right)
QuickSort(array, div+1, right);
}
上述为快速排序递归实现的主框架,发现与二叉树前序遍历规则非常像。
快速排序在数组接近有序的时候,效率很不好,所以基准值要选随机数或者使用三数取中的方法。
如果选左边为基准:先移动右指针,保证相遇点 ≤ 基准。如果选右边为基准:先移动左指针,保证相遇点 ≥ 基准。
将区间按照基准值划分为左右两半部分的常见方法有:
1、hoare版本

2、挖坑法

3、前后指针版

快速排序的模拟实现
1、快速排序的递归版本
cpp
//三数取中的方法
int GetNumi(int* a,int left,int right)
{
int mid = left + (right - left) / 2;
if (a[left] < a[right])
{
if (a[mid] < a[left]) return left;
else if (a[right] < a[mid]) return right;
else return mid;
}
else //a[right] <= a[left]
{
if (a[mid] < a[right]) return right;
else if (a[left] < a[mid]) return left;
else return mid;
}
}
//快速排序
void QuickSort(int* a, int left, int right)
{
//边界情况的处理
if (left >= right) return;
int begin = left, end = right;
//先三数取中,找到中间的数的下标
int midi = GetNumi(a, left, right);
if (midi != left)
Swap(&a[left], &a[midi]);
int keyi = left;
left++;
while (left < right)
{
//取左边为基准
//先从右边出发找比key小的
while (left < right && a[right] > a[keyi])
--right;
//右边找到比key小的了
//左边找比key大的
while (left < right && a[left] < a[keyi])
++left;
//左边找到比key大的了
Swap(&a[left], &a[right]);
}
//找到key在数组中的正确位置
Swap(&a[keyi], &a[left]);
keyi = left;
//开始下一轮找
//[begin,keyi-1] keyi [keyi+1,end]
QuickSort(a, begin, keyi - 1);
QuickSort(a, keyi + 1, end);
}
2、快速排序的非递归版本(迭代版本)
cpp
//快排的迭代版本
int partition(int* a, int left, int right)
{
//先三数取中
int midi = GetNumi(a, left, right);
if (midi != left)
Swap(&a[midi], &a[left]);
int keyi = left;//取左边为基准
while (left < right)
{
//先从右边开始找小于基准的下标
while (left < right && a[right] >= a[keyi])
--right;
while (left < right && a[left] <= a[keyi])
++left;
Swap(&a[left], &a[right]);
}
//到这里说明left与right相遇,相遇点即key的最终位置
Swap(&a[left], &a[keyi]);
keyi = left;
return keyi;
}
//快速排序迭代版本
//要利用栈这种数据结构
void QuickSortIterative(int* a, int left, int right)
{
//快排的迭代版本
if (left >= right) return;
stack<pair<int, int>> myst;
myst.push({ left,right });
while (!myst.empty())
{
pair<int, int> tmp = myst.top();
myst.pop();
int low = tmp.first, high = tmp.second;
if (low < high)
{
//进行取基准
// [left,keyi-1] keyi [keyi+1,right]
int keyi = partition(a, low, high);
if (keyi - 1 > low)
{
myst.push({ low,keyi - 1 });
}
if (keyi + 1 < high)
{
myst.push({ keyi + 1,high});
}
}
}
}
快速排序优化
1、三数取中法选key
cpp
//三数取中法
int GetNumi(int* a,int left,int right)
{
int mid = left + (right - left) / 2;
if (a[left] < a[right])
{
if (a[mid] < a[left]) return left;
else if (a[right] < a[mid]) return right;
else return mid;
}
else //a[right] <= a[left]
{
if (a[mid] < a[right]) return right;
else if (a[left] < a[mid]) return left;
else return mid;
}
}
2、递归到小的子区间时,可以考虑使用插入排序
快速排序的特性
1、快速排序整体的综合性能和使用场景都是比较好的,所以才叫快速排序。
2、时间复杂度:O(N*logN)

3、空间复杂度:O(logN)
4、稳定性:不稳定
2.4归并排序
基本思想:
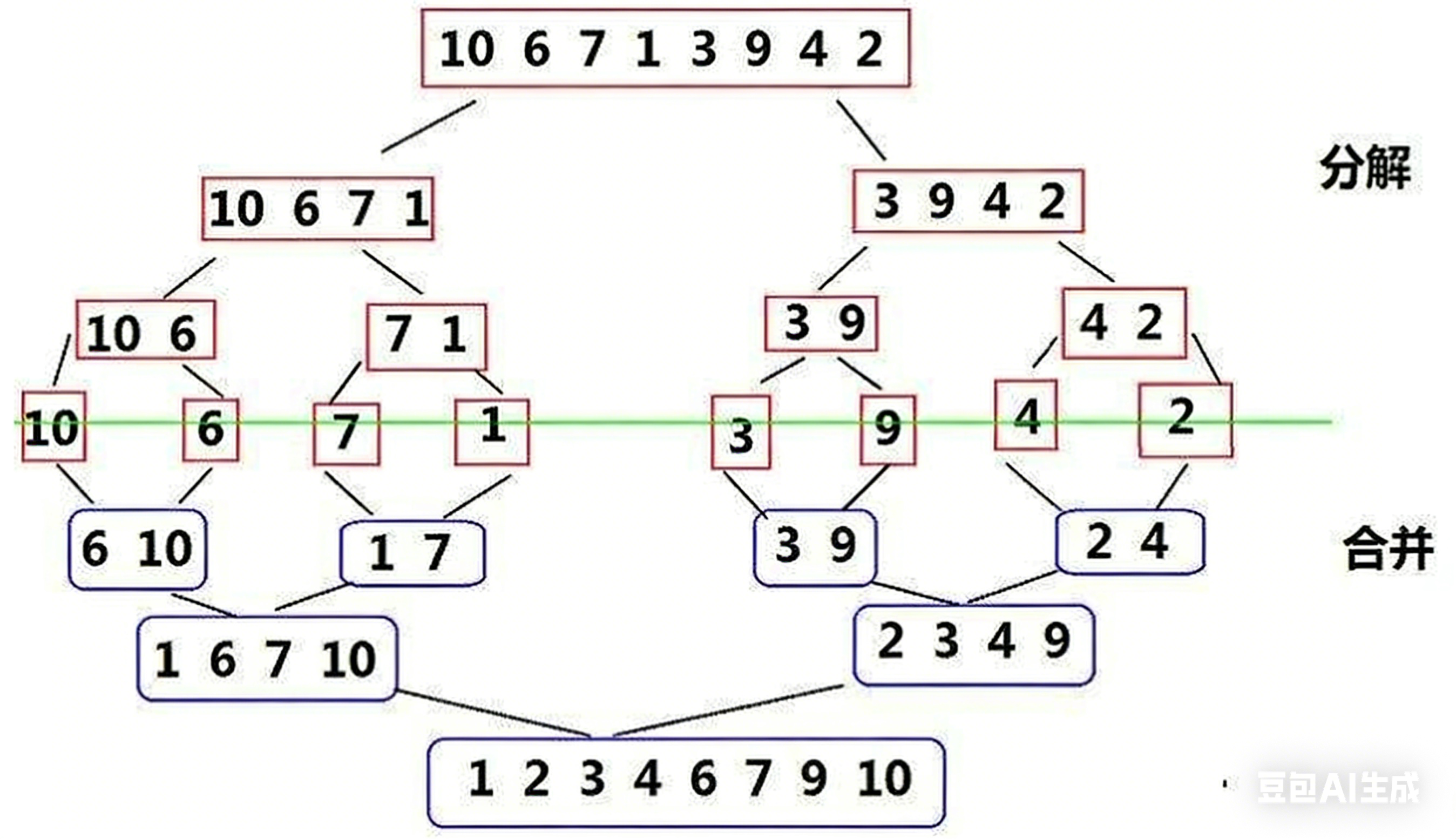
归并排序(Merge-Sort)是建立在归并操作上的一种有效的排序算法,该算法是采用分治法的一个非常典型的应用。将已有序的子序列合并,得到完全有序的序列。即先使每个子序列有序,再使子序列段间有序。若将两个有序表合并成一个有序表,称为二路归并。
归并排序的核心步骤:

归并排序的模拟实现
1、递归版本
cpp
//归并排序---递归版本
void MergeSort(int* a, int left, int right,int* tmp)
{
//归并排序---tmp为辅助数组
if (left >= right) return;
//[left,mid] [mid+1,right]
int mid = left + (right - left) / 2;
MergeSort(a, left, mid, tmp);
MergeSort(a, mid + 1, right, tmp);
int begin1 = left, end1 = mid;
int begin2 = mid + 1, end2 = right;
int i = left;
while (begin1 <= end1 && begin2 <= end2)
{
if (a[begin1] <= a[begin2])
{
tmp[i++] = a[begin1++];
}
else
{
tmp[i++] = a[begin2++];
}
}
//把提前先结束的数组插入辅助数组的后面
while(begin1 <= end1)
tmp[i++] = a[begin1++];
while(begin2 <= end2)
tmp[i++] = a[begin2++];
//最后一步要把原来的数组覆盖掉
for (int i = left; i <= right; ++i)
a[i] = tmp[i];
}
归并排序的特性总结
1、归并的缺点在于需要O(N)的空间复杂度,归并排序的思考更多的是解决在磁盘中的外排序问题。
2、时间复杂度:O(N*logN)
3、空间复杂度:O(N)
4、稳定性:稳定
3.排序算法复杂度以及稳定性分析
