
在数字化转型的浪潮席卷全球的今天,数据已不再仅仅是企业运营的副产品,它跃升为继土地、劳动力、资本、技术之后的第五大生产要素。如果说工业时代的动力源是石油,那么数字时代的引擎则是数据。然而,数据的价值与其风险始终如影随形。数据泄露、滥用、篡改不仅可能导致企业巨额的经济损失和声誉崩塌,更可能威胁国家安全和社会稳定。
近年来,随着《中华人民共和国网络安全法》、《中华人民共和国数据安全法》(以下简称《数据安全法》)以及《中华人民共和国个人信息保护法》的相继颁布实施,中国正式迈入了数据合规与治理的"强监管时代"。这标志着数据安全已从单纯的技术防护问题,上升为国家战略层面的法律义务和治理命题。
本文基于深度解析《从数据安全法到数据安全治理》的核心内容,旨在为广大技术管理者、安全从业者及企业决策者提供一份详尽的实战指南。我们将深入剖析法律法规背后的立法逻辑,拆解数据安全治理的顶层架构,探讨分类分级、风险评估、全生命周期管控等核心方法论,并结合烟草、智慧城市、汽车金融、政务数据等多行业的真实落地案例,全方位展示如何从"被动合规"走向"主动治理",构建坚不可摧的数字安全防线。
回顾中国互联网法治进程,2017年实施的《网络安全法》奠定了网络空间主权的基础,重点在于关键信息基础设施的保护和网络运行安全。然而,随着大数据、云计算、人工智能技术的爆发式增长,数据的流动性和价值密度发生了质变。传统的以"边界防护"为核心的安全理念,已难以应对数据跨域流动、云端共享带来的复杂挑战。
《数据安全法》的出台,填补了数据安全领域的基础性法律空白。它不仅仅是一部安全法,更是一部发展法。其核心立法逻辑在于平衡"安全"与"发展"的关系:既要通过严格的制度保障数据安全,防止数据滥用和泄露;又要通过规范的数据流通机制,释放数据要素价值,促进数字经济发展。
文档中明确指出,数据安全的内涵已经发生了深刻变化:
- 保护对象扩展:从传统的系统、网络、设备,扩展到数据本身及其处理活动。
- 安全范畴升级:从技术层面的保密性、完整性、可用性(CIA),上升到国家主权、公共利益、个人权益的综合保护。
- 责任主体明确:明确了数据处理者(包括收集、存储、使用、加工、传输、提供、公开等所有环节的主体)的安全主体责任,实行"谁处理、谁负责"的原则。
《数据安全法》构建了我国数据安全治理的"四梁八柱",其核心制度框架主要包括以下几个方面,这也是企业进行合规建设的根本依据:
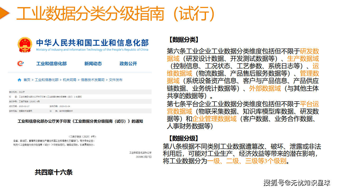
这是数据安全治理的基石。法律明确规定,国家建立数据分类分级保护制度,根据数据在经济社会发展中的重要程度,以及一旦遭到篡改、破坏、泄露或者非法获取、非法利用,对国家安全、公共利益或者个人、组织合法权益造成的危害程度,对数据实行分类分级保护。
- 一般数据:由企业自行制定保护策略。
- 重要数据:纳入重点保护范围,需定期开展风险评估并向主管部门报送报告。
- 核心数据:关系国家安全、国民经济命脉、重要民生、重大公共利益的数据,实行更加严格的管理制度。
这一制度要求企业必须首先摸清家底,识别出哪些是重要数据,哪些是核心数据,从而实施差异化的防护策略,避免"一刀切"导致的资源浪费或防护不足。
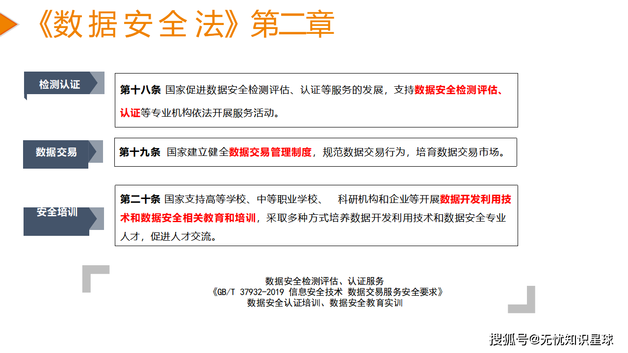
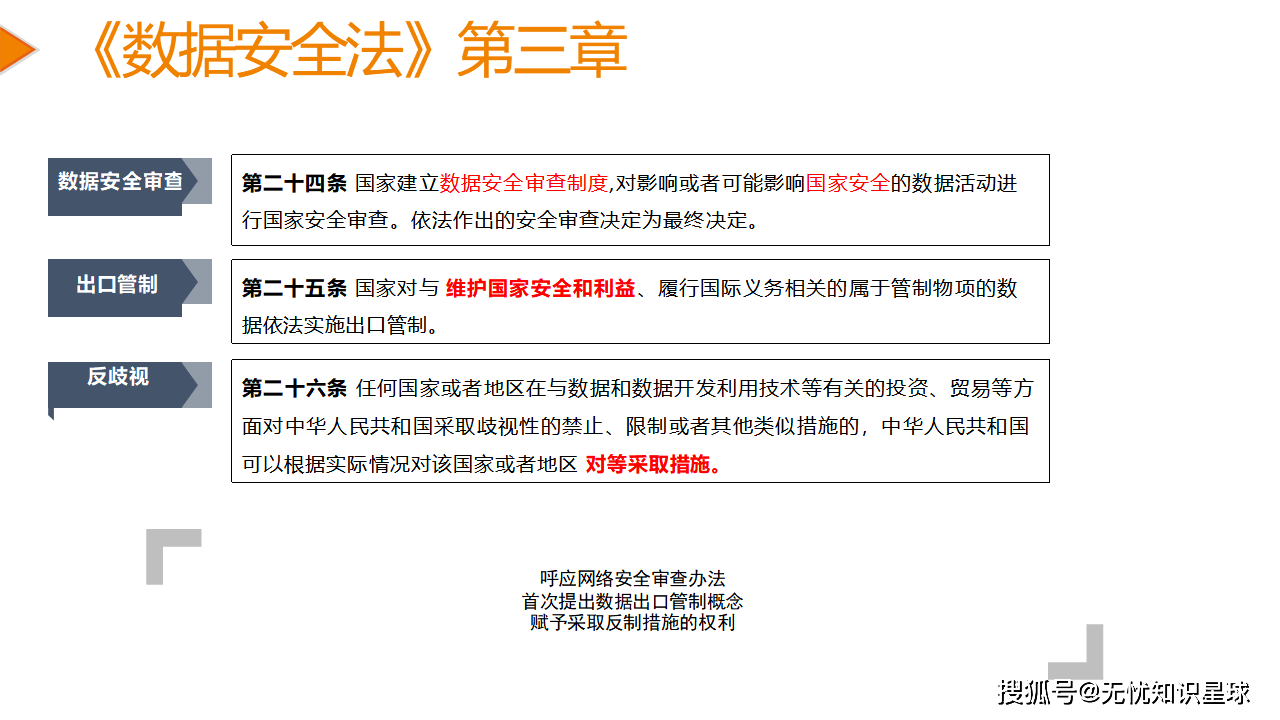
针对影响或可能影响国家安全的数据处理活动,国家建立数据安全审查制度。特别是对于掌握大量个人信息的平台运营者赴国外上市,必须进行网络安全审查。这一条款直接影响了众多互联网巨头的资本运作路径,也警示企业在进行跨境数据传输、并购重组等重大活动时,必须将安全审查作为前置条件。
数据跨境流动是全球数字贸易的痛点,也是国家安全的敏感点。《数据安全法》规定,属于管制物项的数据依法实施出口管制。同时,非经主管机关批准,境内的组织、个人不得向外国司法或者执法机构提供存储于境内的数据。这一规定有效应对了长臂管辖的风险,维护了国家数据主权。
法律要求各地区、各部门建立数据安全风险监测机制,发现数据安全缺陷、漏洞等风险时,应当立即采取补救措施;发生数据安全事件时,应当按照预案启动应急响应,并向主管部门报告。这意味着企业不能仅满足于静态的防御,必须建立动态的监测预警和快速响应体系。
《数据安全法》显著提高了违法成本,设立了严厉的行政处罚措施。对于未履行数据安全保护义务的组织,最高可处以二百万元罚款,并可以责令暂停相关业务、停业整顿、吊销业务许可证;对直接负责的主管人员和其他直接责任人员,最高可处以二十万元罚款。此外,还引入了"双罚制",既罚单位也罚个人,并建立了信用惩戒机制,将违法行为记入信用档案并予以公示。
这种高强度的法律责任倒逼企业必须将数据安全纳入公司治理的核心议程,从"可选项"变为"必选项",从"成本中心"转向"价值护航者"。
法律是底线,治理是手段。要将《数据安全法》的要求落到实处,企业不能仅靠购买几款安全产品,而必须构建一套系统化、科学化、可持续的数据安全治理体系。
在文档中,**数据安全能力成熟度模型(DSMM)**被反复提及,它是构建治理体系的重要参考标准。DSMM将数据安全能力划分为五个等级,从初始级到优化级,涵盖了数据采集、传输、存储、处理、交换、销毁等全生命周期,以及组织机构、制度流程、技术工具、人员能力等四个维度。
构建治理体系的核心思路是:以数据为中心,以风险为导向,以流程为纽带,以技术为支撑。
传统的安全工作往往由IT部门或安全团队单打独斗,难以应对涉及业务、法务、合规等多部门的数据安全问题。有效的治理体系必须建立跨部门的协同组织架构:
- 决策层(数据安全委员会):由企业最高管理层(如CEO、CIO、CISO)组成,负责制定数据安全战略,审批重大安全政策,协调资源投入,对数据安全负最终责任。
- 管理层(数据安全办公室/工作组):作为执行机构,负责制定具体的管理制度、操作流程,监督各部门执行情况,组织风险评估和应急演练。通常由安全部门牵头,联合法务、合规、IT、业务等部门骨干组成。
- 执行层(各业务部门与技术团队):业务部门是数据的生产者和使用者,负责落实本业务领域的数据安全要求;技术团队负责安全工具的部署、运维和技术支撑。
- 监督层(审计与监察部门):负责对数据安全制度的执行情况进行独立审计,发现违规行为并提出整改意见。
这种"决策-管理-执行-监督"四位一体的架构,确保了数据安全工作有人管、有人做、有人查,形成了闭环管理。
制度是治理的灵魂。企业需要建立一套分层级、全覆盖的数据安全制度体系:
- 一级制度(总纲):如《数据安全管理办法》,明确总体原则、目标、组织架构和职责分工。
- 二级制度(专项规范):针对具体领域或环节,如《数据分类分级管理规范》、《数据出境安全评估办法》、《个人信息保护细则》、《数据开发安全规范》等。
- 三级制度(操作指引):具体的操作手册和作业指导书,如《数据库账号权限申请流程》、《数据脱敏操作指南》、《安全事件应急响应预案》等。
- 记录表单:各类审批单、日志记录、评估报告等,确保过程可追溯。
制度流程的设计必须遵循"最小够用"原则,既要满足合规要求,又要尽量不影响业务效率,实现安全与业务的融合。
技术是落地的抓手。基于治理需求,企业需要构建涵盖"事前预防、事中控制、事后审计"的全栈技术防护体系:
- 资产发现与梳理:利用自动化扫描工具,自动发现数据库、API接口、文件服务器中的数据资产,形成动态更新的资产清单。
- 分类分级标识:基于算法和规则,自动或辅助人工对数据进行分类分级打标,为差异化防护提供依据。
- 访问控制与鉴权:实施基于角色的访问控制(RBAC)、基于属性的访问控制(ABAC),结合多因素认证(MFA),确保只有授权人员才能访问特定数据。
- 数据加密与脱敏:对存储和传输中的敏感数据进行加密;在开发测试、数据分析等非生产场景,强制使用静态或动态脱敏技术,掩盖敏感信息。
- 行为审计与监控:部署数据库审计、用户行为分析(UEBA)系统,实时监控异常访问、批量下载、违规导出等高风险行为,并及时告警。
- 水印与溯源:在屏幕显示、文件分发等环节添加数字水印,一旦发生泄露,可快速溯源定位责任人。
在众多的治理环节中,数据分类分级 和全生命周期管控是两个最核心、最基础的方法论。它们是连接法律要求与技术落地的桥梁。
没有分类分级,数据安全就是"盲人摸象"。企业数据海量且杂乱,如果不区分轻重缓急,平均用力,既无法保护核心资产,又会造成巨大的资源浪费。
分类通常依据数据的业务属性、主题域或来源进行。常见的分类维度包括:
- 用户数据:个人身份信息、生物识别信息、财产信息、行踪轨迹等。
- 业务数据:订单信息、交易记录、合同文本、供应链数据等。
- 经营管理数据:财务数据、人力资源数据、战略规划、知识产权等。
- 系统运行数据:日志信息、配置参数、网络拓扑等。
分级则主要依据数据遭到破坏后的影响程度。参考国家标准和行业规范,通常分为四级:
- L1(公开级):可向社会公开,无负面影响。
- L2(内部级):仅限内部员工访问,泄露可能对个人或组织造成轻微影响。
- L3(敏感级/重要数据):仅限特定岗位人员访问,泄露可能导致个人隐私受损、企业重大经济损失或被监管部门处罚。
- L4(核心级/国家核心数据):仅限极少数核心人员访问,泄露可能危害国家安全、社会公共利益。
- 调研盘点:通过访谈、问卷、工具扫描等方式,全面梳理数据资产。
- 规则定义:结合行业特性和企业实际,制定分类分级指南。
- 试点打标:选取典型业务系统进行试点,验证规则的可行性。
- 全面推广:在全公司范围内推广,利用自动化工具辅助打标。
- 动态调整:随着业务发展和法规变化,定期复审和调整分级结果。
数据在产生、流转、使用、销毁的每一个环节都面临不同的风险,必须实施针对性的管控措施。
-
合法性原则:遵循"最小必要"原则,仅收集业务必需的数据,并明确告知用户收集目的、方式和范围,获取用户同意。
-
源头校验:对采集的数据进行格式校验、病毒查杀,防止恶意数据注入。
-
隐私政策同步:确保隐私政策实时更新,覆盖新增的采集场景。
-
通道加密:强制使用HTTPS、TLS等加密协议,防止数据在传输过程中被窃听或篡改。
-
完整性校验:采用数字签名、哈希校验等技术,确保数据接收端与发送端一致。
-
API安全:对API接口进行身份认证、限流熔断、参数过滤,防止接口滥用和数据爬取。
-
加密存储:对敏感字段(如身份证号、手机号、密码)进行加密存储,密钥由专门的密钥管理系统(KMS)托管。
-
备份恢复:建立异地容灾备份机制,定期进行恢复演练,确保数据可用。
-
访问隔离:生产环境与测试环境严格隔离,禁止直接使用生产数据进行测试。
-
权限管控:严格执行最小权限原则,定期复核权限,及时回收离职、转岗人员权限。
-
数据脱敏:在开发、测试、分析、展示等场景,对敏感数据进行掩码、替换、泛化等脱敏处理。
-
操作审计:记录所有数据查询、修改、导出等操作日志,支持细粒度追溯。
-
防泄露(DLP):部署终端和网络DLP系统,阻断通过邮件、IM、U盘等渠道的违规外发行为。
-
安全评估:在对外提供数据前,进行安全影响评估,签订数据安全协议。
-
沙箱机制:对于高敏感数据的联合建模或分析,采用"数据可用不可见"的沙箱或隐私计算技术。
-
水印溯源:在共享数据中添加数字水印,明确数据归属和使用限制。
-
彻底擦除:对不再需要的数据,采用多次覆写、消磁、物理粉碎等方式彻底销毁,确保不可恢复。
-
介质管理:对存储介质(硬盘、磁带等)的报废进行严格登记和监销。
-
云资源释放:在云环境中,确保实例释放后数据残留被彻底清除。
理论的价值在于指导实践。文档中详细展示了多个行业的成功案例,这些案例生动地诠释了如何将数据安全治理融入业务场景,解决实际问题。
背景与挑战:
烟草行业拥有庞大的零售户数据和消费者数据,数据量大、分布广、敏感度高。随着营销数字化的推进,数据在各级单位间频繁流转,面临着内部人员违规查询、外部攻击窃取等风险。同时,行业监管要求日益严格,急需建立统一的数据安全标准。
解决方案:
- 资产全景图谱:构建了覆盖全行业的数据资产地图,自动识别并分类分级数亿条数据,明确了"家底"。
- 统一管控平台:建设了省级集中的数据安全管控平台,实现了策略的统一下发和执行的集中监控。
- 动态脱敏与水印:在营销分析系统中引入动态脱敏技术,不同角色的销售人员看到的数据精度不同;在报表导出时强制添加隐形水印,成功追溯了多起疑似泄露事件。
- API全生命周期管理:对所有对外提供的API接口进行注册、审批、监控,拦截了数千次异常调用尝试。
成效:
实现了数据资产的可视、可管、可控,数据泄露事件零发生,顺利通过了行业主管部门的安全检查,为数字化营销提供了坚实的安全底座。
背景与挑战:
智慧城市建设涉及公安、交通、医疗、社保等多个委办局的数据融合。数据共享是提升城市治理效率的关键,但各部门间存在"数据孤岛"和"不敢共享"的顾虑,担心数据泄露引发问责。如何在促进共享的同时保障安全,是最大难题。
解决方案:
- 数据沙箱与隐私计算:引入联邦学习和多方安全计算技术,构建了政务数据沙箱。各部门数据不出域,仅在沙箱内进行模型训练和统计计算,实现"数据可用不可见"。
- 分类分级授权:建立了精细化的数据共享目录,根据数据级别设定不同的审批流程和共享方式(如明文、脱敏、核验结果)。
- 区块链存证:利用区块链技术记录数据共享的全过程,包括申请、审批、调用、结果等,确保操作不可篡改、可追溯。
- 态势感知大屏:构建了城市级数据安全态势感知中心,实时展示数据流动情况、风险告警和处置进度。
成效:
打破了部门壁垒,提升了数据共享效率,支撑了"一网通办"、"城市大脑"等应用落地,同时确保了政务数据的安全合规,消除了各部门的后顾之忧。
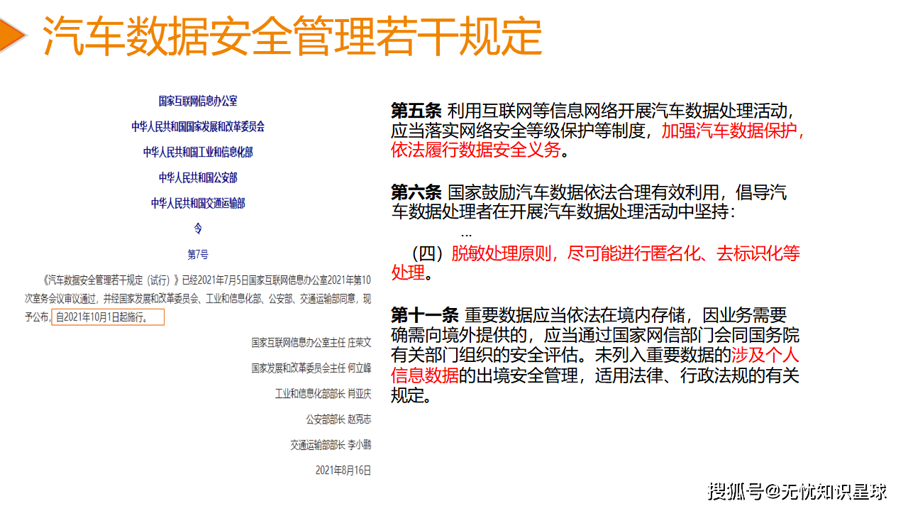
背景与挑战:
智能网联汽车产生了海量的车辆运行数据、位置轨迹数据和用户驾驶行为数据。这些数据不仅涉及用户隐私,还可能被用于反向工程攻击车辆控制系统。汽车金融业务还涉及大量的征信数据和信贷数据,合规压力巨大。
解决方案:
- 车云协同防护:在车端部署轻量级安全代理,对采集数据进行本地加密和过滤;在云端建立专门的车联网数据安全区,实施隔离防护。
- 重要数据识别:精准识别出地理信息、车辆控制指令等重要数据,实施最高级别的加密存储和传输保护。
- 用户授权管理:开发了用户友好的隐私授权中心,让用户可以清晰地查看和控制自己的数据被谁使用、用于何种目的。
- 供应链安全管理:将数据安全要求纳入供应商管理体系,对TSP(远程信息服务提供商)、地图服务商等进行严格的安全评估和审计。
成效:
满足了《汽车数据安全管理若干规定(试行)》的合规要求,提升了用户对品牌的信任度,避免了因数据违规导致的巨额罚款和业务停摆风险。
背景与挑战:
政府推动公共数据开放,旨在激发社会创新活力。但开放过程中面临着数据过度采集、滥用以及敏感信息泄露的风险。如何在开放中保安全,是政务大数据治理的难点。
解决方案:
- 开放负面清单:制定了详细的公共数据开放负面清单,明确禁止开放的数据类型。
- 分级开放模式:根据数据敏感程度,采取无条件开放、有条件开放(需申请审批)、不予开放三种模式。
- 数据可用不可见平台:建设公共数据授权运营平台,开发者只能在平台上进行模型训练和结果输出,无法下载原始数据。
- 安全审计与追责:建立了严格的审计机制,对数据使用方的行为进行全程监控,一旦发现违规行为,立即终止授权并追究法律责任。
成效:
在保障安全的前提下,极大地促进了公共数据的开发利用,孵化了一批基于政务数据的应用创新,实现了社会效益和安全效益的双赢。
尽管我们在数据安全治理方面取得了显著进展,但面对日新月异的技术变革和不断演进的威胁形势,挑战依然严峻。
-
技术迭代的冲击:生成式AI(AIGC)的爆发带来了新的风险,如Prompt注入攻击、训练数据投毒、AI生成内容的版权与隐私问题等。传统的防护手段难以应对AI驱动的新型攻击。
-
数据流动的复杂性:随着多云、混合云架构的普及,数据在公私云之间、跨国界之间的流动更加频繁和隐蔽,边界模糊化使得管控难度加大。
-
人才短缺:既懂业务、又懂法律、还精通技术的复合型数据安全人才极度匮乏,制约了治理工作的深入开展。
-
成本与效率的平衡:严格的安全措施往往会增加业务流程的复杂度,影响用户体验和业务效率,如何在安全与效率之间找到最佳平衡点,是企业长期面临的考题。
-
智能化治理:利用AI技术赋能数据安全,实现自动化的资产发现、智能的风险识别、自适应的防御策略和预测性的威胁情报分析。从"人防"向"技防+智防"转变。
-
隐私计算的规模化应用:随着技术的成熟和成本的降低,隐私计算将在数据共享、联合营销、风控建模等场景得到广泛应用,真正实现数据价值的最大化释放。
-
DevSecOps的深度集成:数据安全将更早地嵌入到软件开发生命周期(SDLC)中,实现"安全左移",在代码编写阶段就消除安全隐患。
-
全球化合规协同:随着中国企业出海步伐加快,需要建立适应多国法律法规(如GDPR、CCPA等)的全球化合规体系,实现"一处合规,全球通行"的协同效应。
-
安全文化的深入人心:数据安全将不仅仅是技术和制度问题,更将成为企业文化的一部分。通过持续的培训和宣导,让每一位员工都成为数据安全的守护者。
《数据安全法》的实施不是终点,而是数据安全治理新征程的起点。在数字经济的大潮中,数据既是财富,也是风险。唯有构建起科学、完善、高效的数据安全治理体系,才能在风云变幻的数字世界中行稳致远。
对于每一家企业而言,数据安全治理是一场没有终点的马拉松。它需要高层的重视与投入,需要全员的参与和执行,需要技术的创新与应用,更需要制度的完善与迭代。让我们携手共进,从合规出发,向治理迈进,共同筑牢数字中国的安全基石,让数据在安全的轨道上自由流动,释放出改变世界的磅礴力量。
在这个万物互联、数据驱动的时代,唯有敬畏数据、善待数据、管好数据,方能赢得未来。愿每一份数据都能被温柔以待,愿每一次流动都安全无忧。


























































