TabLayout 与 ViewPager2 重叠导致触摸事件冲突的核心原因在于 Android 触摸事件分发机制 与 布局层级 的综合作用:
- 布局层级与视觉覆盖:TabLayout 与 ViewPager2 在布局中存在区域重叠,且 ViewPager2 位于 TabLayout 的上方(布局顺序靠后或 elevation 更高),导致触摸事件优先分发至 ViewPager2。
- 触摸事件拦截与消费 :ViewPager2 基于 RecyclerView 实现,其
onInterceptTouchEvent会根据滑动手势(如ACTION_MOVE的位移阈值)判断是否拦截事件。在重叠区域内,即使用户意图点击 TabLayout,轻微的滑动也会触发 ViewPager2 的事件拦截;即便未拦截,若 ViewPager2 或其子 View 消费了ACTION_DOWN后续事件,TabLayout 也无法响应点击。 - 布局参数错误 :XML 中错误的
margin、padding或约束设置(如 ViewPager2 的topMargin为负),导致两控件物理区域重叠。
解决方案
方案 1:调整布局,避免重叠(推荐)
使用ConstraintLayout或LinearLayout确保 TabLayout 与 ViewPager2 垂直排列,无区域重叠。
xml
<androidx.constraintlayout.widget.ConstraintLayout
xmlns:android="http://schemas.android.com/apk/res/android"
xmlns:app="http://schemas.android.com/apk/res-auto"
android:layout_width="match_parent"
android:layout_height="match_parent">
<com.google.android.material.tabs.TabLayout
android:id="@+id/tabLayout"
android:layout_width="match_parent"
android:layout_height="wrap_content"
app:layout_constraintTop_toTopOf="parent" />
<androidx.viewpager2.widget.ViewPager2
android:id="@+id/viewPager2"
android:layout_width="match_parent"
android:layout_height="0dp"
app:layout_constraintTop_toBottomOf="@id/tabLayout"
app:layout_constraintBottom_toBottomOf="parent" />
</androidx.constraintlayout.widget.ConstraintLayout>
方案 2:若设计需要重叠,调整 View 层级与事件分发
若业务要求 TabLayout 部分覆盖在 ViewPager2 之上,通过以下方式解决:
**2.1 提升 TabLayout 的层级(z-order)**将 TabLayout 的elevation设置为高于 ViewPager2,或在布局中把 TabLayout 放在 ViewPager2 之后。
xml
<FrameLayout
xmlns:android="http://schemas.android.com/apk/res/android"
android:layout_width="match_parent"
android:layout_height="match_parent">
<androidx.viewpager2.widget.ViewPager2
android:id="@+id/viewPager2"
android:layout_width="match_parent"
android:layout_height="match_parent" />
<com.google.android.material.tabs.TabLayout
android:id="@+id/tabLayout"
android:layout_width="match_parent"
android:layout_height="wrap_content"
android:elevation="8dp" />
</FrameLayout>
2.2 自定义 ViewPager2,过滤重叠区域的事件自定义 ViewPager2,在触摸事件位于 TabLayout 区域时,不拦截 / 消费事件。
kotlin
class TouchFriendlyViewPager2 @JvmOverloads constructor(
context: Context,
attrs: AttributeSet? = null
) : ViewPager2(context, attrs) {
var associatedTabLayout: TabLayout? = null
override fun onInterceptTouchEvent(ev: MotionEvent): Boolean {
if (isTouchInTabLayout(ev)) return false
return super.onInterceptTouchEvent(ev)
}
override fun onTouchEvent(ev: MotionEvent): Boolean {
if (isTouchInTabLayout(ev)) return false
return super.onTouchEvent(ev)
}
private fun isTouchInTabLayout(ev: MotionEvent): Boolean {
val tab = associatedTabLayout ?: return false
val tabLocation = IntArray(2)
tab.getLocationOnScreen(tabLocation)
return ev.rawX >= tabLocation[0] && ev.rawX <= tabLocation[0] + tab.width &&
ev.rawY >= tabLocation[1] && ev.rawY <= tabLocation[1] + tab.height
}
}
在代码中关联:
kotlin
viewPager2.associatedTabLayout = tabLayout
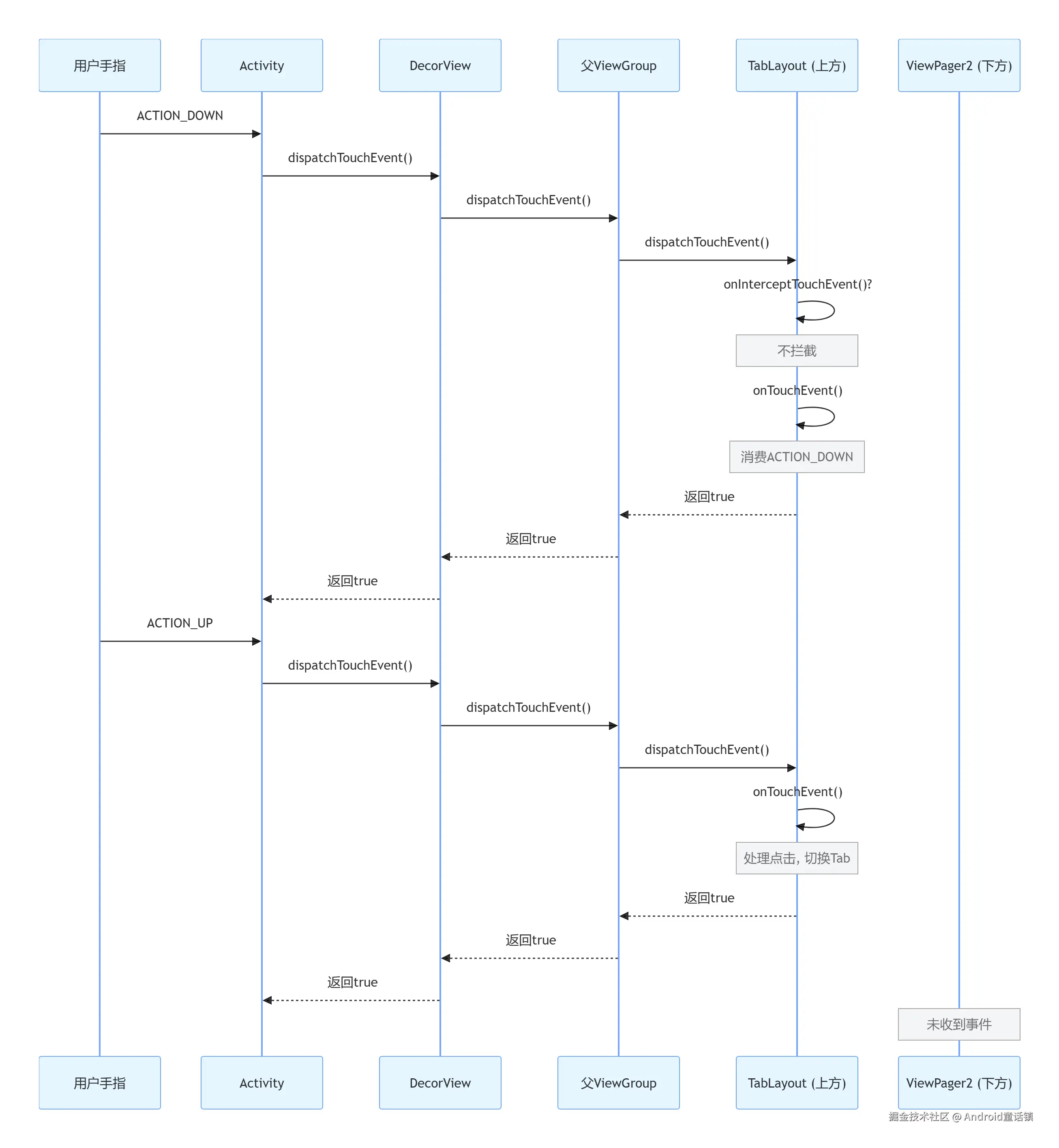
触摸事件调用过程时序图
1. 问题场景(ViewPager2 拦截事件)

2. 解决后场景(TabLayout 处理事件)

总结
优先通过调整布局 避免重叠;若设计必须重叠,则通过提升 TabLayout 层级 或自定义 ViewPager2 过滤事件解决。核心是让 TabLayout 优先接收并处理触摸事件。