目 录
-
- 摘要
- [1. 引言](#1. 引言)
- [2. 会话基础概念](#2. 会话基础概念)
-
- [2.1 什么是 Session](#2.1 什么是 Session)
- [2.2 Session Key 的设计](#2.2 Session Key 的设计)
- [3. 单聊会话管理](#3. 单聊会话管理)
-
- [3.1 单聊会话的特点](#3.1 单聊会话的特点)
- [3.2 单聊会话的生命周期](#3.2 单聊会话的生命周期)
- [3.3 单聊会话的实现](#3.3 单聊会话的实现)
- [4. 群聊会话管理](#4. 群聊会话管理)
-
- [4.1 群聊会话的复杂性](#4.1 群聊会话的复杂性)
- [4.2 触发模式设计](#4.2 触发模式设计)
- [4.3 权限控制机制](#4.3 权限控制机制)
- [4.4 群聊会话管理实现](#4.4 群聊会话管理实现)
- [5. 多模型切换机制](#5. 多模型切换机制)
-
- [5.1 为什么需要多模型支持](#5.1 为什么需要多模型支持)
- [5.2 手动模型切换](#5.2 手动模型切换)
- [5.3 自动模型路由](#5.3 自动模型路由)
- [6. 会话上下文管理](#6. 会话上下文管理)
-
- [6.1 上下文的重要性](#6.1 上下文的重要性)
- [6.2 上下文压缩策略](#6.2 上下文压缩策略)
- [6.3 上下文管理实现](#6.3 上下文管理实现)
- [7. API 接口设计](#7. API 接口设计)
-
- [7.1 RESTful API 设计](#7.1 RESTful API 设计)
- [7.2 API 实现代码](#7.2 API 实现代码)
- [8. 监控统计](#8. 监控统计)
-
- [8.1 监控指标设计](#8.1 监控指标设计)
- [8.2 监控系统架构](#8.2 监控系统架构)
- [8.3 监控实现代码](#8.3 监控实现代码)
- [9. 高级功能](#9. 高级功能)
-
- [9.1 会话继承](#9.1 会话继承)
- [9.2 会话分支](#9.2 会话分支)
- [9.3 会话回放](#9.3 会话回放)
- [10. 总结](#10. 总结)
- 参考资料
摘要
本文深入探讨 OpenClaw 框架的会话管理机制,这是构建多渠道 AI 助手的核心技术基础。文章从 Session 和 Session Key 的基础概念出发,详细解析单聊会话、群聊会话的差异化处理策略,以及多模型智能路由的实现原理。通过源码分析和架构图解,读者将掌握会话上下文管理、权限控制、监控统计等关键技能,并能运用会话继承、分支、回放等高级功能构建复杂对话场景。无论你是 OpenClaw 的初学者还是希望深入理解其内部机制的进阶用户,本文都将为你提供系统性的技术指导。
1. 引言
在多渠道 AI 助手的开发过程中,会话管理是最基础也是最核心的技术挑战之一。想象这样一个场景:用户在 Telegram 私聊中与 AI 助手讨论技术问题,同时在 Discord 群组中让助手协助团队协作,而在飞书群里又有另一个独立的对话上下文------如何确保每个对话都有独立的记忆?如何让同一个 AI 助手在不同平台、不同场景下都能准确理解上下文?
OpenClaw 的会话管理系统正是为解决这些问题而设计的。它提供了一套完整的会话抽象层,能够:
- 隔离对话上下文:每个会话都有独立的对话历史和状态
- 支持多种会话类型:单聊、群聊、临时会话各有不同的处理策略
- 灵活的模型路由:根据场景自动或手动切换 AI 模型
- 丰富的上下文管理:支持上下文继承、分支、回放等高级功能
本文将从基础概念开始,逐步深入到实现细节和高级应用,帮助你全面掌握 OpenClaw 的会话管理能力。
2. 会话基础概念
2.1 什么是 Session
Session(会话)是 OpenClaw 中管理对话上下文的核心抽象。每个 Session 代表一个独立的对话场景,包含以下关键信息:
| 属性 | 类型 | 说明 |
|---|---|---|
sessionId |
string | 会话唯一标识符 |
channel |
string | 消息渠道(telegram、discord、feishu 等) |
chatId |
string | 聊天 ID(群组 ID 或用户 ID) |
userId |
string | 发送消息的用户 ID |
model |
string | 当前使用的 AI 模型 |
context |
array | 对话历史消息列表 |
metadata |
object | 会话元数据(创建时间、最后活跃时间等) |
Session 的生命周期从用户首次发送消息开始,到会话超时或被显式销毁结束。在生命周期内,所有相关的对话消息都会被记录在 Session 的 context 中,形成完整的对话历史。
2.2 Session Key 的设计
Session Key 是用于唯一标识一个 Session 的字符串。OpenClaw 采用分层组合的方式构建 Session Key,确保不同渠道、不同聊天、不同用户之间的会话能够正确隔离。

Session Key 的生成策略根据会话类型有所不同:
单聊会话 :使用 channel:userId 格式,确保每个用户在特定渠道上有独立的会话上下文。例如,用户 A 在 Telegram 上的 Session Key 为 telegram:12345678,而同一用户在 Discord 上的 Session Key 则为 discord:87654321。
群聊会话 :使用 channel:chatId 格式,让群组内的所有成员共享同一个会话上下文。这在团队协作场景中非常有用,所有成员都能看到之前的对话历史。
用户级群聊会话 :使用 channel:chatId:userId 格式,在群聊中为每个用户维护独立的会话。这种模式适用于需要个性化响应的场景,比如群内的个人助手功能。
python
# Session Key 生成器实现
class SessionKeyGenerator:
"""根据会话类型生成唯一的 Session Key"""
def __init__(self, separator: str = ":"):
self.separator = separator
def generate(
self,
channel: str,
chat_id: str,
user_id: str,
is_group: bool,
user_level: bool = False
) -> str:
"""
生成 Session Key
参数说明:
- channel: 消息渠道标识(如 'telegram', 'discord')
- chat_id: 聊天 ID(群组 ID 或用户 ID)
- user_id: 发送消息的用户 ID
- is_group: 是否为群聊
- user_level: 是否为用户级群聊
返回格式化的 Session Key 字符串
"""
if not is_group:
# 单聊:channel:userId
return f"{channel}{self.separator}{user_id}"
elif user_level:
# 用户级群聊:channel:chatId:userId
return f"{channel}{self.separator}{chat_id}{self.separator}{user_id}"
else:
# 群聊:channel:chatId
return f"{channel}{self.separator}{chat_id}"
上述代码展示了 Session Key 的生成逻辑。SessionKeyGenerator 类封装了三种不同场景的 Key 生成策略,通过 is_group 和 user_level 参数来区分。这种设计使得会话隔离策略灵活可配置,能够适应各种复杂的业务场景。
3. 单聊会话管理
3.1 单聊会话的特点
单聊(Private Chat)是最基础的会话类型,具有以下特点:
- 一对一交互:用户与 AI 助手之间的私密对话
- 独立上下文:每个用户有独立的对话历史,互不干扰
- 持久化存储:对话历史可以长期保存,支持跨会话记忆
- 个性化定制:可以根据用户偏好调整模型参数和响应风格
单聊会话的管理相对简单,主要关注会话的创建、更新、查询和销毁四个基本操作。
3.2 单聊会话的生命周期
数据存储 SessionManager Gateway 用户 数据存储 SessionManager Gateway 用户 alt [Session 存在] [Session 不存在] 发送消息 获取/创建 Session 查询现有 Session 返回 Session 数据 创建新 Session 返回新 Session 更新对话历史 持久化 Session 返回 Session AI 响应
上图展示了单聊会话的完整生命周期。当用户发送消息时,Gateway 首先通过 SessionManager 获取或创建对应的 Session,然后将新消息添加到对话历史中,最后持久化存储并返回给 AI 模型处理。
3.3 单聊会话的实现
python
# 单聊会话管理器实现
class PrivateSessionManager:
"""管理单聊会话的核心类"""
def __init__(
self,
storage_backend: StorageBackend,
session_timeout: int = 3600,
max_context_length: int = 50
):
"""
初始化单聊会话管理器
参数:
- storage_backend: 存储后端(Redis、MongoDB 等)
- session_timeout: 会话超时时间(秒),默认 1 小时
- max_context_length: 最大上下文消息数,默认 50 条
"""
self.storage = storage_backend
self.timeout = session_timeout
self.max_context = max_context_length
self.key_generator = SessionKeyGenerator()
async def get_or_create(
self,
channel: str,
user_id: str,
metadata: dict = None
) -> Session:
"""
获取现有会话或创建新会话
这是单聊会话管理的核心方法,实现了会话的懒加载
和自动创建逻辑。
"""
session_key = self.key_generator.generate(
channel=channel,
chat_id=user_id,
user_id=user_id,
is_group=False
)
# 尝试获取现有会话
session = await self.storage.get(session_key)
if session is None or session.is_expired():
# 创建新会话
session = Session(
session_id=session_key,
channel=channel,
chat_id=user_id,
user_id=user_id,
context=[],
metadata=metadata or {},
created_at=datetime.now(),
last_active=datetime.now()
)
await self.storage.set(session_key, session, self.timeout)
return session
async def add_message(
self,
session: Session,
role: str,
content: str
) -> Session:
"""
向会话添加新消息
自动管理上下文长度,超出限制时移除最早的消息
"""
message = {
"role": role,
"content": content,
"timestamp": datetime.now().isoformat()
}
session.context.append(message)
# 上下文长度控制
if len(session.context) > self.max_context:
session.context = session.context[-self.max_context:]
session.last_active = datetime.now()
await self.storage.set(
session.session_id,
session,
self.timeout
)
return session
这段代码展示了单聊会话管理器的核心实现。PrivateSessionManager 类封装了会话的获取、创建和更新逻辑,通过 get_or_create 方法实现了会话的懒加载,通过 add_message 方法实现了对话历史的自动管理。值得注意的是,代码中实现了上下文长度控制,当消息数量超过限制时自动移除最早的消息,这是一个重要的内存优化策略。
4. 群聊会话管理
4.1 群聊会话的复杂性
相比单聊,群聊会话的管理要复杂得多。主要挑战包括:
- 多用户参与:群组内多个用户可能同时与 AI 交互
- 触发模式选择:AI 应该响应所有消息还是只响应特定触发
- 权限控制:不同用户可能有不同的操作权限
- 上下文共享:群组成员共享对话历史,需要考虑隐私问题
4.2 触发模式设计
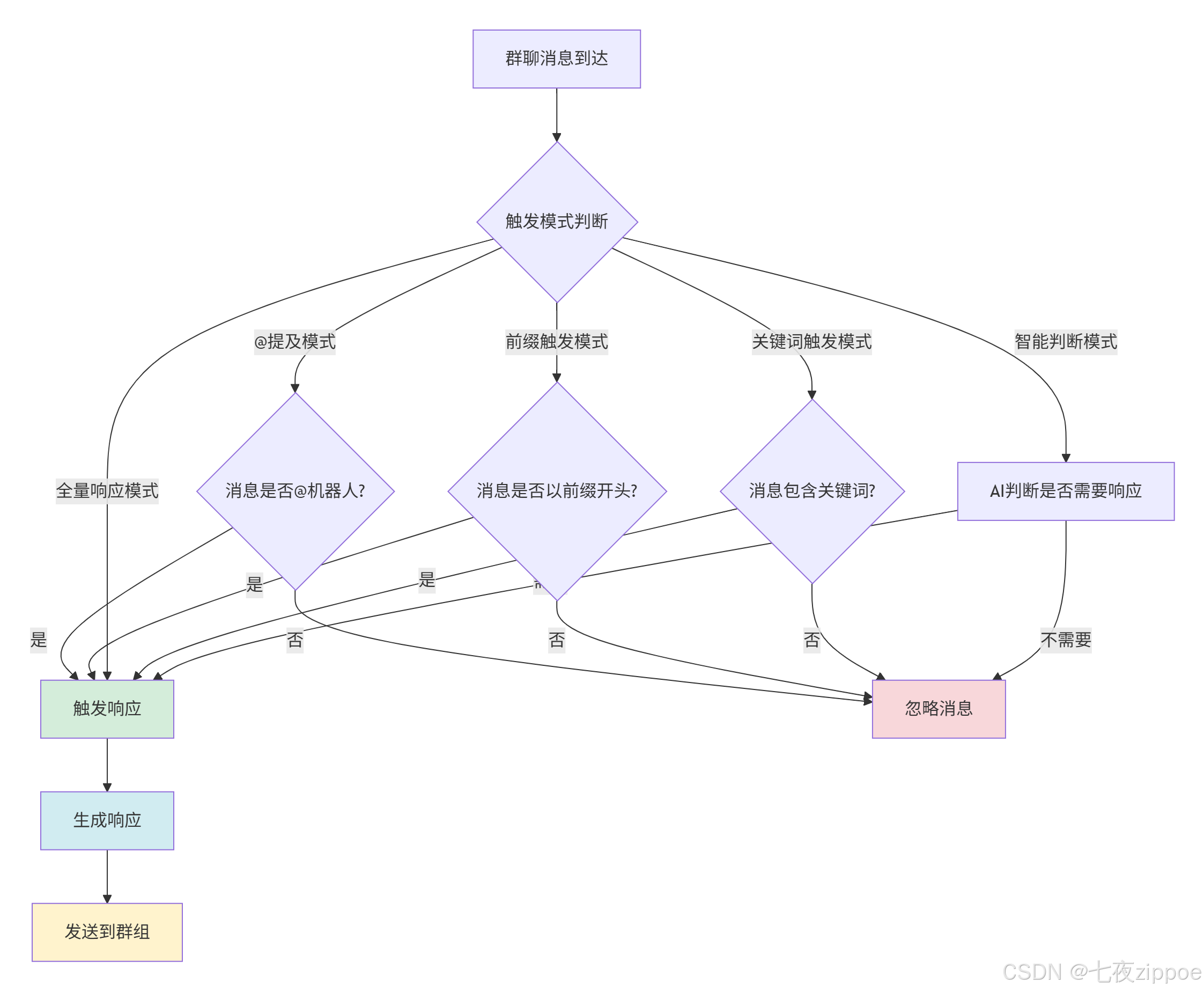
OpenClaw 支持多种群聊触发模式,以适应不同的使用场景:
| 触发模式 | 说明 | 适用场景 |
|---|---|---|
| @提及 | 只有被 @ 时才响应 | 大型群组,避免干扰 |
| 前缀触发 | 以特定前缀开头的消息才响应 | 技术社区,指令式交互 |
| 全量响应 | 响应所有消息 | 小型团队,深度协作 |
| 关键词触发 | 包含特定关键词时响应 | 监控场景,自动响应 |
| 智能判断 | AI 自主判断是否需要响应 | 高级场景,需要模型支持 |

4.3 权限控制机制
群聊会话的权限控制是保障安全性的重要环节。OpenClaw 采用基于角色的权限控制(RBAC)模型:
python
# 群聊权限控制系统
from enum import Enum
from typing import Set, Optional
class Permission(Enum):
"""权限枚举定义"""
CHAT = "chat" # 基础对话权限
CHANGE_MODEL = "change_model" # 切换模型权限
CLEAR_CONTEXT = "clear_context" # 清空上下文权限
ADMIN = "admin" # 管理员权限
USE_TOOLS = "use_tools" # 使用工具权限
class GroupPermissionManager:
"""群聊权限管理器"""
def __init__(self):
# 角色权限映射
self.role_permissions: dict[str, Set[Permission]] = {
"member": {Permission.CHAT, Permission.USE_TOOLS},
"moderator": {
Permission.CHAT,
Permission.USE_TOOLS,
Permission.CHANGE_MODEL,
Permission.CLEAR_CONTEXT
},
"admin": {p for p in Permission} # 所有权限
}
# 用户角色缓存
self.user_roles: dict[str, str] = {}
async def get_user_role(
self,
channel: str,
chat_id: str,
user_id: str
) -> str:
"""
获取用户在群组中的角色
优先从缓存获取,缓存未命中时查询平台 API
"""
cache_key = f"{channel}:{chat_id}:{user_id}"
if cache_key in self.user_roles:
return self.user_roles[cache_key]
# 查询平台 API 获取用户角色
role = await self._fetch_role_from_platform(
channel, chat_id, user_id
)
self.user_roles[cache_key] = role
return role
def check_permission(
self,
role: str,
permission: Permission
) -> bool:
"""
检查角色是否拥有指定权限
"""
allowed = self.role_permissions.get(role, set())
return permission in allowed
async def require_permission(
self,
channel: str,
chat_id: str,
user_id: str,
permission: Permission
) -> bool:
"""
验证用户权限,无权限时抛出异常
"""
role = await self.get_user_role(channel, chat_id, user_id)
if not self.check_permission(role, permission):
raise PermissionError(
f"用户 {user_id} 在群组 {chat_id} 没有 {permission.value} 权限"
)
return True
上述代码实现了一个完整的群聊权限控制系统。Permission 枚举定义了所有可用的权限类型,GroupPermissionManager 类管理角色与权限的映射关系,并提供权限检查方法。这个设计允许灵活地扩展新的权限类型和角色,同时保持代码的可维护性。
4.4 群聊会话管理实现
python
# 群聊会话管理器
class GroupSessionManager:
"""管理群聊会话的核心类"""
def __init__(
self,
storage_backend: StorageBackend,
trigger_mode: str = "mention",
permission_manager: GroupPermissionManager = None
):
"""
初始化群聊会话管理器
参数:
- storage_backend: 存储后端
- trigger_mode: 触发模式(mention/prefix/all/keyword/smart)
- permission_manager: 权限管理器实例
"""
self.storage = storage_backend
self.trigger_mode = trigger_mode
self.permission_manager = permission_manager or GroupPermissionManager()
self.key_generator = SessionKeyGenerator()
# 触发前缀配置
self.trigger_prefixes = ["/ai", "!ai", "AI:"]
# 触发关键词配置
self.trigger_keywords = ["帮助", "help", "问题"]
async def should_respond(
self,
message: Message,
bot_id: str
) -> tuple[bool, str]:
"""
判断是否应该响应群聊消息
返回:(是否响应, 触发原因)
"""
content = message.content.strip()
if self.trigger_mode == "mention":
# @提及模式
if f"<@{bot_id}>" in content or f"@{bot_id}" in content:
return True, "mention"
return False, ""
elif self.trigger_mode == "prefix":
# 前缀触发模式
for prefix in self.trigger_prefixes:
if content.startswith(prefix):
return True, f"prefix:{prefix}"
return False, ""
elif self.trigger_mode == "all":
# 全量响应模式
return True, "all"
elif self.trigger_mode == "keyword":
# 关键词触发模式
for keyword in self.trigger_keywords:
if keyword.lower() in content.lower():
return True, f"keyword:{keyword}"
return False, ""
elif self.trigger_mode == "smart":
# 智能判断模式 - 使用轻量模型判断
return await self._smart_should_respond(message)
return False, ""
async def get_or_create(
self,
channel: str,
chat_id: str,
user_level: bool = False
) -> Session:
"""
获取或创建群聊会话
"""
session_key = self.key_generator.generate(
channel=channel,
chat_id=chat_id,
user_id="", # 群聊不区分用户
is_group=True,
user_level=user_level
)
session = await self.storage.get(session_key)
if session is None:
session = Session(
session_id=session_key,
channel=channel,
chat_id=chat_id,
user_id="", # 群聊会话不绑定特定用户
context=[],
metadata={"trigger_mode": self.trigger_mode},
created_at=datetime.now(),
last_active=datetime.now()
)
await self.storage.set(session_key, session)
return session
这段代码展示了群聊会话管理器的核心实现。should_respond 方法实现了五种触发模式的判断逻辑,get_or_create 方法处理群聊会话的创建和获取。通过 user_level 参数,可以灵活切换群组共享会话和用户独立会话两种模式。
5. 多模型切换机制
5.1 为什么需要多模型支持
在实际应用中,不同的任务往往需要不同的 AI 模型:
- 快速响应场景:使用轻量模型(如 GPT-4o-mini)降低延迟和成本
- 复杂推理场景:使用推理模型(如 o1-mini)获得更准确的答案
- 代码生成场景:使用代码专用模型(如 Claude 3.5 Sonnet)
- 多模态场景:使用支持图像/音频的模型(如 GPT-4o)
OpenClaw 提供了灵活的多模型切换机制,支持手动切换和自动路由两种模式。
5.2 手动模型切换
用户可以通过命令或 API 显式切换当前会话使用的模型:
是
否
用户发送切换命令
解析目标模型
模型是否可用?
更新 Session 配置
返回确认消息
返回错误提示
5.3 自动模型路由
自动模型路由是 OpenClaw 的高级功能,它根据消息内容自动选择最合适的模型:
python
# 自动模型路由器实现
from dataclasses import dataclass
from typing import Optional
import re
@dataclass
class ModelRoute:
"""模型路由结果"""
model: str
reason: str
confidence: float
class AutoModelRouter:
"""自动模型路由器"""
def __init__(self, model_config: dict):
"""
初始化路由器
model_config 示例:
{
"default": "gpt-4o-mini",
"reasoning": "o1-mini",
"code": "claude-3-5-sonnet",
"vision": "gpt-4o"
}
"""
self.models = model_config
# 路由规则定义
self.routing_rules = [
# (模式, 模型, 原因, 置信度)
(r'\b(分析|推理|思考|为什么|如何理解)\b',
"reasoning", "检测到推理关键词", 0.8),
(r'```(python|javascript|java|go|rust)',
"code", "检测到代码块", 0.9),
(r'\b(写代码|编程|实现|debug|调试)\b',
"code", "检测到编程关键词", 0.85),
(r'\[image:|\.(jpg|png|gif|webp)\]',
"vision", "检测到图像内容", 0.95),
]
async def route(
self,
message: str,
context: list = None,
metadata: dict = None
) -> ModelRoute:
"""
根据消息内容自动选择模型
路由策略:
1. 首先匹配显式规则(代码块、图像等)
2. 然后匹配语义规则(推理、编程关键词)
3. 最后使用默认模型
"""
message_lower = message.lower()
# 遍历路由规则
for pattern, model_key, reason, confidence in self.routing_rules:
if re.search(pattern, message_lower, re.IGNORECASE):
model = self.models.get(model_key, self.models["default"])
return ModelRoute(
model=model,
reason=reason,
confidence=confidence
)
# 使用 AI 判断是否需要推理模型
if await self._needs_reasoning(message, context):
return ModelRoute(
model=self.models.get("reasoning", self.models["default"]),
reason="AI 判断需要深度推理",
confidence=0.7
)
# 默认模型
return ModelRoute(
model=self.models["default"],
reason="默认模型",
confidence=1.0
)
async def _needs_reasoning(
self,
message: str,
context: list = None
) -> bool:
"""
使用轻量模型判断是否需要推理模型
这是一个成本优化策略:用便宜的模型判断
是否需要使用昂贵的推理模型
"""
# 简化实现:基于消息长度和复杂度判断
if len(message) > 500:
return True
# 检测复杂问题标志
complex_indicators = [
"比较", "对比", "优缺点", "分析",
"为什么", "如何理解", "解释原因"
]
for indicator in complex_indicators:
if indicator in message:
return True
return False
这段代码实现了一个智能的自动模型路由器。AutoModelRouter 类通过正则表达式匹配和语义分析,自动判断消息应该使用哪种模型。路由规则覆盖了代码生成、图像处理、复杂推理等常见场景,并支持通过 AI 判断来处理边界情况。这种设计既保证了响应速度,又能在需要时自动切换到更强大的模型。
6. 会话上下文管理
6.1 上下文的重要性
会话上下文是 AI 能够进行连贯对话的关键。一个良好的上下文管理策略需要平衡以下因素:
- 上下文长度:过长的上下文会增加 API 成本和响应延迟
- 上下文质量:保留关键信息,过滤无关内容
- 上下文一致性:确保多轮对话中信息的一致性
6.2 上下文压缩策略
否
是
新消息到达
上下文是否超限?
直接添加消息
执行压缩策略
计算消息重要性
移除低重要性消息
保留关键信息
添加新消息
更新会话
持久化存储
6.3 上下文管理实现
python
# 会话上下文管理器
from typing import List, Tuple
import tiktoken
class ContextManager:
"""管理会话上下文的核心类"""
def __init__(
self,
max_tokens: int = 4000,
compression_strategy: str = "sliding_window"
):
"""
初始化上下文管理器
参数:
- max_tokens: 最大 token 数量
- compression_strategy: 压缩策略
- sliding_window: 滑动窗口
- importance: 重要性排序
- summary: 摘要压缩
"""
self.max_tokens = max_tokens
self.strategy = compression_strategy
self.encoder = tiktoken.get_encoding("cl100k_base")
def count_tokens(self, messages: List[dict]) -> int:
"""计算消息列表的 token 数量"""
total = 0
for msg in messages:
content = msg.get("content", "")
total += len(self.encoder.encode(content))
# 消息格式开销
total += 4 # role + content 结构
return total
async def add_message(
self,
context: List[dict],
new_message: dict
) -> List[dict]:
"""
添加新消息到上下文,自动处理超限情况
"""
context.append(new_message)
while self.count_tokens(context) > self.max_tokens:
context = await self._compress(context)
return context
async def _compress(
self,
context: List[dict]
) -> List[dict]:
"""
根据策略压缩上下文
"""
if self.strategy == "sliding_window":
# 滑动窗口:移除最早的消息
# 但保留系统消息
system_messages = [
m for m in context if m.get("role") == "system"
]
other_messages = [
m for m in context if m.get("role") != "system"
]
# 移除最早的非系统消息
if other_messages:
other_messages.pop(0)
return system_messages + other_messages
elif self.strategy == "importance":
# 重要性排序:保留重要消息
scored = [
(msg, self._calculate_importance(msg))
for msg in context
]
scored.sort(key=lambda x: x[1], reverse=True)
# 保留高重要性消息
result = []
current_tokens = 0
for msg, score in scored:
msg_tokens = len(
self.encoder.encode(msg.get("content", ""))
)
if current_tokens + msg_tokens <= self.max_tokens:
result.append(msg)
current_tokens += msg_tokens
return result
elif self.strategy == "summary":
# 摘要压缩:生成历史摘要
# 这里简化实现,实际应调用 AI 生成摘要
return context[-10:] # 保留最近 10 条
return context
def _calculate_importance(self, message: dict) -> float:
"""
计算消息的重要性分数
考虑因素:
- 消息角色(系统消息 > 用户消息 > 助手消息)
- 内容长度(包含更多信息的消息更重要)
- 关键词(包含决策、结论的消息更重要)
"""
score = 0.0
# 角色权重
role_weights = {
"system": 10.0,
"user": 5.0,
"assistant": 3.0
}
score += role_weights.get(message.get("role"), 1.0)
# 内容长度
content = message.get("content", "")
score += min(len(content) / 100, 5.0)
# 关键词检测
important_keywords = [
"重要", "关键", "决定", "结论",
"important", "key", "decision", "conclusion"
]
for kw in important_keywords:
if kw in content.lower():
score += 2.0
break
return score
这段代码实现了三种上下文压缩策略。滑动窗口策略简单高效,适合大多数场景;重要性排序策略能保留关键信息,但计算开销较大;摘要压缩策略能最大化信息密度,但需要额外的 AI 调用。_calculate_importance 方法通过角色权重、内容长度和关键词检测来评估消息重要性,这是一个可扩展的设计,可以根据实际需求添加更多评估维度。
7. API 接口设计
7.1 RESTful API 设计
OpenClaw 提供了完整的 RESTful API 用于会话管理:
| 端点 | 方法 | 说明 |
|---|---|---|
/api/sessions |
GET | 列出所有会话 |
/api/sessions/{id} |
GET | 获取指定会话详情 |
/api/sessions/{id} |
DELETE | 删除指定会话 |
/api/sessions/{id}/context |
GET | 获取会话上下文 |
/api/sessions/{id}/context |
DELETE | 清空会话上下文 |
/api/sessions/{id}/model |
PUT | 切换会话模型 |
7.2 API 实现代码
python
# 会话管理 API 实现
from fastapi import FastAPI, HTTPException, Depends
from pydantic import BaseModel
from typing import Optional
app = FastAPI(title="OpenClaw Session API")
class SessionResponse(BaseModel):
"""会话响应模型"""
session_id: str
channel: str
chat_id: str
user_id: str
model: str
context_length: int
created_at: str
last_active: str
class ModelSwitchRequest(BaseModel):
"""模型切换请求模型"""
model: str
reason: Optional[str] = None
# 依赖注入:获取会话管理器
def get_session_manager():
return session_manager # 全局实例
@app.get("/api/sessions", response_model=List[SessionResponse])
async def list_sessions(
channel: Optional[str] = None,
limit: int = 50,
offset: int = 0,
manager = Depends(get_session_manager)
):
"""
列出所有会话
支持按渠道筛选,支持分页
"""
sessions = await manager.list_all(
channel=channel,
limit=limit,
offset=offset
)
return [
SessionResponse(
session_id=s.session_id,
channel=s.channel,
chat_id=s.chat_id,
user_id=s.user_id,
model=s.model,
context_length=len(s.context),
created_at=s.created_at.isoformat(),
last_active=s.last_active.isoformat()
)
for s in sessions
]
@app.get("/api/sessions/{session_id}", response_model=SessionResponse)
async def get_session(
session_id: str,
manager = Depends(get_session_manager)
):
"""
获取指定会话详情
"""
session = await manager.get(session_id)
if session is None:
raise HTTPException(
status_code=404,
detail=f"Session {session_id} not found"
)
return SessionResponse(
session_id=session.session_id,
channel=session.channel,
chat_id=session.chat_id,
user_id=session.user_id,
model=session.model,
context_length=len(session.context),
created_at=session.created_at.isoformat(),
last_active=session.last_active.isoformat()
)
@app.put("/api/sessions/{session_id}/model")
async def switch_model(
session_id: str,
request: ModelSwitchRequest,
manager = Depends(get_session_manager)
):
"""
切换会话使用的模型
需要验证模型是否可用
"""
session = await manager.get(session_id)
if session is None:
raise HTTPException(
status_code=404,
detail=f"Session {session_id} not found"
)
# 验证模型是否可用
if not await manager.is_model_available(request.model):
raise HTTPException(
status_code=400,
detail=f"Model {request.model} is not available"
)
# 更新模型配置
session.model = request.model
session.metadata["model_switch_reason"] = request.reason
await manager.save(session)
return {
"success": True,
"session_id": session_id,
"new_model": request.model
}
这段代码展示了 OpenClaw 会话管理 API 的核心实现。使用 FastAPI 框架构建,提供了会话列表、详情查询、模型切换等核心功能。API 设计遵循 RESTful 规范,使用 Pydantic 模型进行请求/响应验证,通过依赖注入管理会话管理器实例。这种设计使得 API 易于测试和扩展。
8. 监控统计
8.1 监控指标设计
有效的监控是保障系统稳定运行的关键。OpenClaw 提供了丰富的监控指标:
| 指标类别 | 指标名称 | 说明 |
|---|---|---|
| 会话统计 | session_total |
当前活跃会话总数 |
session_created |
新建会话数 | |
session_expired |
过期会话数 | |
| 消息统计 | message_total |
消息总数 |
message_by_channel |
按渠道统计消息数 | |
message_by_model |
按模型统计消息数 | |
| 性能指标 | response_time_p50 |
响应时间 P50 |
response_time_p99 |
响应时间 P99 | |
context_length_avg |
平均上下文长度 |
8.2 监控系统架构

8.3 监控实现代码
python
# 会话监控统计实现
from dataclasses import dataclass, field
from datetime import datetime
from typing import Dict, List
import asyncio
@dataclass
class SessionMetrics:
"""会话指标数据结构"""
timestamp: datetime
session_id: str
channel: str
model: str
message_count: int
context_tokens: int
response_time_ms: float
class SessionMonitor:
"""会话监控器"""
def __init__(self, export_interval: int = 60):
"""
初始化监控器
参数:
- export_interval: 指标导出间隔(秒)
"""
self.export_interval = export_interval
self.metrics_buffer: List[SessionMetrics] = []
# 聚合统计
self.stats = {
"session_total": 0,
"session_created": 0,
"session_expired": 0,
"message_total": 0,
"message_by_channel": {},
"message_by_model": {},
"response_times": [],
}
async def record_message(
self,
session_id: str,
channel: str,
model: str,
response_time_ms: float,
context_tokens: int
):
"""
记录消息处理指标
"""
metric = SessionMetrics(
timestamp=datetime.now(),
session_id=session_id,
channel=channel,
model=model,
message_count=1,
context_tokens=context_tokens,
response_time_ms=response_time_ms
)
self.metrics_buffer.append(metric)
# 更新聚合统计
self.stats["message_total"] += 1
self.stats["message_by_channel"][channel] = \
self.stats["message_by_channel"].get(channel, 0) + 1
self.stats["message_by_model"][model] = \
self.stats["message_by_model"].get(model, 0) + 1
self.stats["response_times"].append(response_time_ms)
async def record_session_event(
self,
event_type: str,
channel: str = None
):
"""
记录会话事件
"""
if event_type == "created":
self.stats["session_created"] += 1
self.stats["session_total"] += 1
elif event_type == "expired":
self.stats["session_expired"] += 1
self.stats["session_total"] -= 1
def get_percentile(
self,
values: List[float],
percentile: float
) -> float:
"""计算百分位数"""
if not values:
return 0.0
sorted_values = sorted(values)
index = int(len(sorted_values) * percentile / 100)
return sorted_values[min(index, len(sorted_values) - 1)]
async def export_metrics(self) -> dict:
"""
导出当前指标快照
"""
response_times = self.stats["response_times"]
return {
"timestamp": datetime.now().isoformat(),
"sessions": {
"total": self.stats["session_total"],
"created": self.stats["session_created"],
"expired": self.stats["session_expired"]
},
"messages": {
"total": self.stats["message_total"],
"by_channel": self.stats["message_by_channel"],
"by_model": self.stats["message_by_model"]
},
"performance": {
"response_time_p50": self.get_percentile(response_times, 50),
"response_time_p99": self.get_percentile(response_times, 99),
"response_time_avg": sum(response_times) / len(response_times) if response_times else 0
}
}
async def start_export_loop(self):
"""
启动指标导出循环
"""
while True:
await asyncio.sleep(self.export_interval)
metrics = await self.export_metrics()
await self._send_to_backend(metrics)
# 清空响应时间缓存,保留其他统计
self.stats["response_times"] = []
async def _send_to_backend(self, metrics: dict):
"""发送指标到后端存储"""
# 实际实现可对接 Prometheus、InfluxDB 等
print(f"[Metrics] {metrics}")
这段代码实现了一个完整的会话监控系统。SessionMonitor 类负责收集、聚合和导出监控指标,支持消息处理统计、会话事件追踪和性能指标计算。export_metrics 方法生成标准化的指标快照,可对接 Prometheus、InfluxDB 等主流监控系统。通过 start_export_loop 方法实现定时导出,确保监控数据的实时性。
9. 高级功能
9.1 会话继承
会话继承允许新会话从现有会话中继承上下文,适用于用户在不同渠道间切换时保持对话连续性:
python
class SessionInheritance:
"""会话继承管理"""
async def inherit_context(
self,
source_session: Session,
target_channel: str,
inheritance_mode: str = "full"
) -> Session:
"""
从源会话继承上下文到新渠道
inheritance_mode:
- full: 完整继承所有上下文
- summary: 继承摘要而非完整历史
- selective: 选择性继承关键信息
"""
# 创建新会话
new_session = await self.create_session(
channel=target_channel,
user_id=source_session.user_id
)
if inheritance_mode == "full":
new_session.context = source_session.context.copy()
elif inheritance_mode == "summary":
summary = await self._generate_summary(source_session)
new_session.context = [
{"role": "system", "content": f"历史对话摘要:{summary}"}
]
elif inheritance_mode == "selective":
key_info = await self._extract_key_info(source_session)
new_session.context = [
{"role": "system", "content": f"关键信息:{key_info}"}
]
# 记录继承关系
new_session.metadata["inherited_from"] = source_session.session_id
new_session.metadata["inheritance_mode"] = inheritance_mode
return new_session
9.2 会话分支
会话分支允许用户从历史对话中创建新的分支,探索不同的对话路径:
原始会话
消息1
消息2
消息3
消息4
分支点
分支消息1
分支消息2
9.3 会话回放
会话回放功能允许用户查看和恢复历史对话状态:
python
class SessionReplay:
"""会话回放管理"""
async def create_checkpoint(
self,
session: Session,
label: str = None
) -> str:
"""
创建会话检查点
返回检查点 ID,可用于后续恢复
"""
checkpoint_id = f"ckpt_{session.session_id}_{datetime.now().strftime('%Y%m%d%H%M%S')}"
checkpoint = {
"id": checkpoint_id,
"session_id": session.session_id,
"context": session.context.copy(),
"model": session.model,
"metadata": session.metadata.copy(),
"created_at": datetime.now().isoformat(),
"label": label or f"Checkpoint at {datetime.now()}"
}
await self.storage.set(
checkpoint_id,
checkpoint,
ttl=86400 * 30 # 保留 30 天
)
return checkpoint_id
async def restore_checkpoint(
self,
checkpoint_id: str
) -> Session:
"""
从检查点恢复会话状态
"""
checkpoint = await self.storage.get(checkpoint_id)
if checkpoint is None:
raise ValueError(f"Checkpoint {checkpoint_id} not found")
# 创建恢复的会话
restored = Session(
session_id=checkpoint["session_id"],
channel="", # 从 metadata 恢复
chat_id="",
user_id="",
context=checkpoint["context"],
model=checkpoint["model"],
metadata=checkpoint["metadata"],
created_at=datetime.now(),
last_active=datetime.now()
)
restored.metadata["restored_from"] = checkpoint_id
restored.metadata["restored_at"] = datetime.now().isoformat()
return restored
async def list_checkpoints(
self,
session_id: str
) -> List[dict]:
"""
列出会话的所有检查点
"""
pattern = f"ckpt_{session_id}_*"
keys = await self.storage.keys(pattern)
checkpoints = []
for key in keys:
checkpoint = await self.storage.get(key)
if checkpoint:
checkpoints.append({
"id": checkpoint["id"],
"label": checkpoint["label"],
"created_at": checkpoint["created_at"],
"context_length": len(checkpoint["context"])
})
return sorted(
checkpoints,
key=lambda x: x["created_at"],
reverse=True
)
这段代码实现了会话回放的核心功能。create_checkpoint 方法创建会话快照,保存完整的上下文和配置信息;restore_checkpoint 方法从检查点恢复会话状态;list_checkpoints 方法列出会话的所有历史检查点。这个功能对于调试、审计和用户体验优化都非常有价值。
10. 总结
本文系统性地介绍了 OpenClaw 框架的会话管理机制,从基础概念到高级功能,覆盖了构建多渠道 AI 助手所需的核心技术。以下是关键要点的总结:
核心要点回顾
1. 会话基础概念
Session 是 OpenClaw 管理对话上下文的核心抽象,Session Key 通过分层组合策略确保不同渠道、不同聊天、不同用户之间的会话正确隔离。理解 Session Key 的生成规则是掌握会话管理的基础。
2. 单聊与群聊的差异化处理
单聊会话相对简单,主要关注用户级别的上下文隔离;群聊会话则需要处理触发模式、权限控制等复杂问题。OpenClaw 提供了五种触发模式(@提及、前缀触发、全量响应、关键词触发、智能判断),能够适应各种使用场景。
3. 多模型智能路由
自动模型路由是 OpenClaw 的高级功能,通过规则匹配和语义分析自动选择最合适的 AI 模型。这不仅优化了响应速度和成本,还能根据任务特点获得更好的输出质量。
4. 上下文管理策略
有效的上下文管理需要在长度、质量和一致性之间取得平衡。OpenClaw 提供了滑动窗口、重要性排序和摘要压缩三种策略,可根据实际需求灵活选择。
5. 高级功能的价值
会话继承实现了跨渠道的对话连续性,会话分支支持探索不同的对话路径,会话回放则为调试和审计提供了有力工具。这些高级功能使 OpenClaw 能够应对复杂的业务场景。
思考题
-
在你的应用场景中,群聊的触发模式应该如何选择?不同模式各有什么优缺点?
-
自动模型路由在什么情况下可能出现误判?如何优化路由规则的准确性?
-
如果要为 OpenClaw 添加一个新的会话管理功能,你会选择实现什么?为什么?