1、方案名称:AS2301 4.5-30V 1.5A同步DC-DC,内置MOS,工作频率1.2Mhz
2、品牌:紫源微(Zymicro)
3、描述:AS2301是一款具有内部功率MOSFET的低EMI签名,同步,降压,开关模式转换器。它提供了一个非常紧凑的解决方案,在宽输入供电范围内提供1.5A的连续电流,具有出色的负载和线路调节。
AS2301通过良好控制开关边实现低EMI信号。故障状态保护包括可编程输出过电压保护,恒定接通时间模式和热关机。
AS2301要求最少数量的现成的标准外部组件。
4、方案特色:
• 宽4.5V至30V工作输入范围
• 1.5A连续输出电流
• 1.2MHz开关频率
• 短保护打嗝模式
• 内置过电流限制
• CCM用于低噪声和低EMI签名
• 集成内部软启动
• 200/1200mΩRDSON内部MOSFET
• 输出从0.8V可调
• 最大占空比95%
• 热关机
• 当前模式
• SOT23-6封装
5、应用领域:
• 汽车娱乐
• 无线和DSL调制解调器
• 电脑娱乐
• 物联网应用
• 数码相机和视频相机
• 便携式仪器
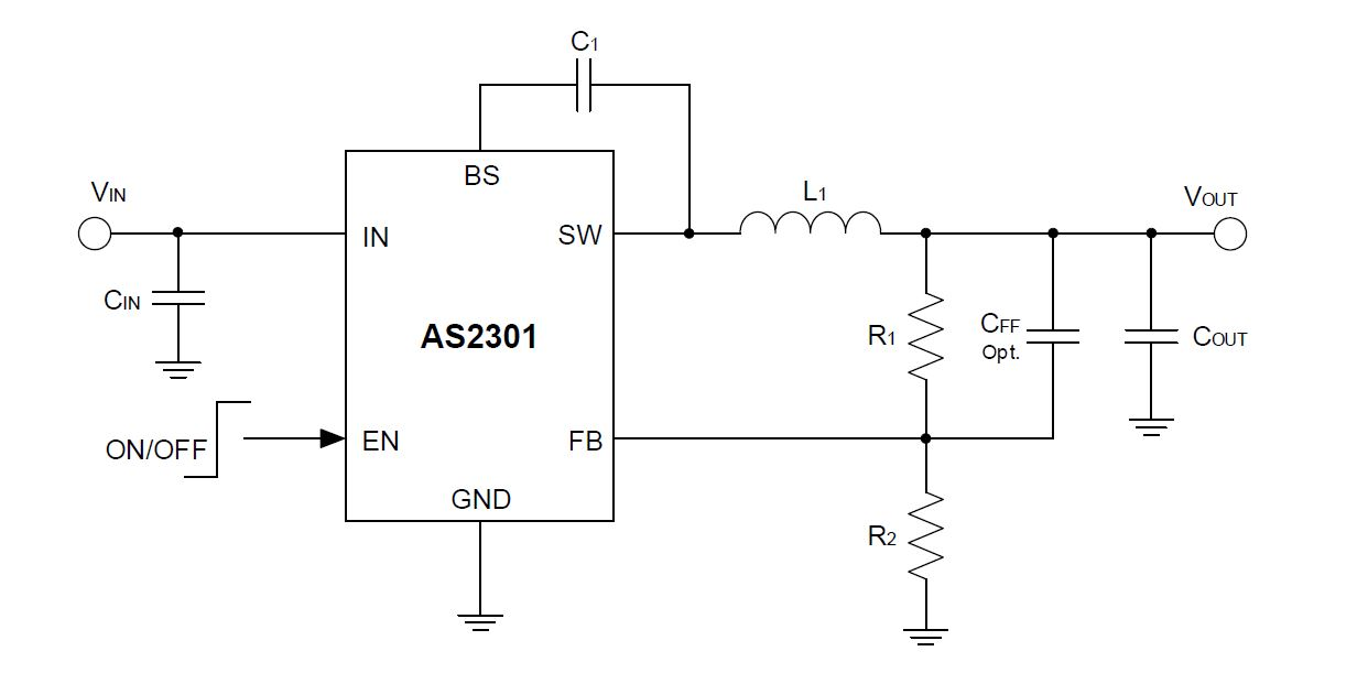
6、应用原理图:
