继"祛魅三部曲"之后,本文旨在完成从"破"到"立"的转向。我们将重新锚定ChatBI的辅助定位,直面企业中坚力量的深层痛点,系统阐述其在需求澄清、文化培育、人力进化等方面的独特价值。更进一步,我们将揭示ChatBI更深层的战略意义------它如何倒逼企业迈向基于本体论的数据治理,进而驱动更多AI场景落地,形成企业智能化转型的"飞轮效应"。最后,我们将明确其与传统BI"双模驱动"的共生关系,并为企业提供一套务实的实施路线图。
第一章:定位回归------从"主导者"到"副驾驶"
1.1 回顾"祛魅":幻象破灭后,我们留下了什么?
在《ChatBI祛魅》三部曲中,我们撕开了ChatBI被过度神化的外衣:
- 数据准确性的"阿喀琉斯之踵":当自然语言的模糊性、结果的不稳定与逻辑的黑箱性交织,其输出的"洞察"便可能建立在流沙之上。
- 意图理解的"鸡同鸭讲":业务人员说着真实的业务诉求,AI却基于数据关联给出自说自话的答案,双方从未在同一频道上真正理解过对方。
- Text-to-SQL的"皇帝新码":在简单查询场景中表现尚可,一旦面对企业数据迷宫中交织的业务逻辑,便瞬间失灵。
当这些幻象逐一破灭,一个根本性的问题浮现出来:ChatBI还有存在的价值吗?如果有,它应该以何种姿态在企业土壤中扎根?
1.2 核心观点:ChatBI的本质是AI Agent,是辅助性的"副驾驶"
要回答这个问题,我们必须首先完成一个根本性的定位回归。
ChatBI的本质,是一个AI Agent------一个代理 。所谓代理,其核心角色是辅助,而非主导。无论大模型技术如何日新月异,"代理"这个定位都是中肯且必须承认的。
我们可以用一个形象的比喻来理解:ChatBI是驾驶舱里的"副驾驶",而非掌控方向盘的"驾驶员"。
- 副驾驶的职责:提供视角、建议、备选路径,提醒注意盲区,协助处理信息。
- 驾驶员的职责:掌控方向盘、踩下油门刹车、承担决策责任、对最终结果负责。
这个比喻清晰地界定了人与AI的关系:驾驶舱里的主体,永远是人。
1.3 意义:只有接受这个定位,才能客观看待其能力边界
"副驾驶"的定位,让我们能够客观地看待ChatBI的能力边界,真正做到**"有所为,有所不为"**:

只有接受了这个定位,我们才能让ChatBI回归自己的强项,在它真正擅长的领域发挥价值。而这,正是本文展开一切讨论的前提。
第二章:对号入座------三类角色的数据之困与ChatBI的解局
在企业大力倡导"数据驱动"的今天,一个尴尬的现实是:最需要数据的人,往往最难拿到数据;最懂业务的人,却把最多时间花在等待数据上。不同角色站在不同的位置,看到不同的风景,也承受着不同的痛。
2.1 三类角色的数据分析"众生相"
高层管理者(决策层)
-
**核心诉求:**快速看清全局、洞察趋势、支撑战略决策
-
痛点困境:
- 报表滞后,看到的都是"过去"
- 问题复杂,难以用固定报表回答
- 时间有限,没空与IT反复沟通
-
ChatBI能解决什么:
-
辅助思考:对战略性问题提供初步的数据视角和框架
-
快速追问:对摘要式结论进行深度下钻
-
价值局限:不能直接给出答案,但能加速"问对问题"的过程
中层骨干/一线经理(业务执行者)
-
-
**核心诉求:**敏捷获取数据、自主分析、快速验证想法
-
痛点困境:
- 等不起:IT排期长,错过业务窗口
- 说不清:业务口径难翻译,沟通成本高
- 被淹没:自己或分析师陷在重复取数中
- 不会用:想分析但不知从何下手
-
ChatBI能解决什么:
-
自助探索:随时提问,分钟级响应
-
需求澄清:多轮对话,产出清晰需求文档
-
解放人力:承接简单取数,释放专业时间
-
分析教练:提供分析框架,引导思考
IT/数据团队(技术支撑者)
-
-
**核心诉求:**高效响应需求、聚焦深度工作、提升数据价值
-
痛点困境:
- 低价值消耗:70%时间在处理重复取数
- 沟通损耗:需求理解偏差导致返工
- 价值质疑:投入大,但业务感知弱
-
ChatBI能解决什么:
- 需求过滤:承接探索性提问,只接收高质量需求
- 沟通提效:接收澄清后的需求文档,提升开发一次成功率
- 价值回归:从"取数员"变为"分析师"和"架构师"
2.2 深度聚焦:为什么中层是"痛感最强"的群体?
让我们用两个场景,感受一下中层业务骨干的日常:
场景一:市场经理小张的困境
小张下周要向总监汇报Q3活动效果,他需要分析不同渠道的ROI,以确定Q4的投放策略。但打开BI系统,他发现现有报表只有整体的活动汇总数据,没有按渠道拆分的维度。他向IT提了一个需求,得到的回复是:"排期两周后,需求优先级不高。"小张欲哭无泪:"等两周后,Q4的预算都定完了!"
场景二:销售主管老李的无奈
老李想看看"重点客户的流失情况",以便安排销售团队跟进。他和IT沟通时,双方对"重点客户"(是销售额Top20%?还是战略客户名单?)和"流失"(是连续3个月未下单?还是合同到期未续约?)的理解完全不同。来回沟通三四轮,耗时一周,最终IT开发出来的报表,老李一看:"这不是我要的。"
这两个场景,折射出中层业务骨干的四大核心痛点:
- 等不起:业务节奏快如闪电,IT响应慢如蜗牛。等数据出来,市场机会已经错过。
- 说不清:业务语言和数据语言之间存在巨大的"语义鸿沟",沟通成本极高。
- 被淹没:自己或团队中的分析师,很大部分时间都在处理重复的"取数"请求,无力从事深度分析。
- 不会用:想用数据,但面对复杂的BI工具不知从何下手,最终放弃,继续凭经验做事。
2.3 核心主张:企业引入ChatBI,应该从中层管理者入手
通过上述对照,我们可以清晰地看到:中层业务骨干及一线经理,是痛感最强、需求最迫切、也是ChatBI最能创造即时价值的群体。
因此,本文明确提出一个核心主张:企业引入ChatBI,应该从中层管理者入手。理由如下:
- **痛点匹配度:**中层的四大痛点(等不起、说不清、被淹没、不会用),每一个都被ChatBI精准覆盖,见效最快。
- **用户成熟度:**中层懂业务、有分析需求、愿意投入时间与AI对话,是ChatBI的 "黄金用户群"。
- **价值可见度:**中层用ChatBI产出的分析,可以直接用于优化业务动作(如调整促销、挽回客户),短期内就能看到业务效果,容易获得高层认可。
- **变革阻力最小:**从中层开始,不触动高层对"决策权威"的敏感,也不给IT带来颠覆性冲击,推广阻力最小。
- **自下而上的推动力:**当中层用出价值,他们会主动向上(高层)展示成果、向下(一线)推广经验,形成 "腰部发力,上下联动" 的良性扩散。
本章的目的,是帮助企业 "对号入座" ------看清自己组织中不同角色的真实处境,从而明确ChatBI的切入点。结论很清晰:从中层管理者入手,是启动ChatBI价值飞轮的最佳起点。下一章,我们将详细展开,ChatBI究竟能为这群"中坚力量"带来哪三大核心价值。
第三章:破局之道------ChatBI的三大核心贡献
在明确了"从中层入手"的切入点之后,本章将系统阐述ChatBI究竟能为这群"中坚力量"带来哪些具体的价值。
3.1 痛点-价值对照:一张表看清"对症下药"
| 中层痛点 | ChatBI的三大价值 | 价值解读 |
|---|---|---|
| 想用但不会用、无从下手 | 价值一:分析思维的"教练" | 把一句模糊的"销售咋样了"扩展成包含渠道、产品、时间多维度的结构化分析框架,让用户在对话中学习如何像一个专业分析师一样思考。 |
| 等不起IT排期、说不清业务口径 | 价值二:真实需求的"挖掘机" | 通过低成本、多轮次的陪伴式对话,将模糊的直觉或疑问逐步澄清、验证、深化,最终沉淀为清晰、可执行的数据分析需求文档。这份文档可以直接提交给IT,沟通效率提升50%以上。 |
| 被重复取数淹没、数据文化难落地 | 价值三:数据文化的"播种机" | 极大降低业务人员接触数据、尝试分析的心理门槛和技术障碍,让"用数据说话"从需要层层审批的"繁琐流程",变成随时可进行的"便捷对话"。 |
3.2 价值一:分析思维的"教练"
ChatBI能将一句模糊的提问,扩展成一个专业的数据分析需求。
用户问:"帮我分析一下上个月的销售情况。"
ChatBI回应:
"好的,我可以从以下几个维度为您分析上月的销售情况:
- 整体概览:上月总销售额、环比增长率、目标完成率。
- 渠道分析:各销售渠道(线上/线下/直销/分销)的贡献占比及同比变化。
- 产品分析:Top 10畅销产品及Top 5滞销产品,各产品线的毛利率表现。
- 地域分析:各区域市场销售额排名及增长情况,异常波动区域预警。
- 客户分析:新客/老客贡献占比,高价值客户的流失与复购情况。
请问您想从哪个维度深入?或者有其他关注点?"
这不仅是回答问题,更是在输出数据分析的思维方式和底层逻辑。用户在与AI的对话中,潜移默化地学习如何从一个模糊的问题出发,构建起多维度的分析框架。
用ChatBI,相当于在具体的业务场景中,随时跟随着一个专业的数据分析师教练。这里的"具体场景"非常关键------它不是在上一节泛泛而谈的课,而是在解决真实业务问题的过程中,自然而然地学习。
3.3 价值二:真实需求的"挖掘机"
真正的需求分析,是一个必须双向互动、持续对齐的过程。让我们对比一下,当业务人员提出"我想看明星产品的销售情况"时,传统的需求分析师与ChatBI分别如何处理:
传统需求分析师的处理方式:
- 业务人员:"我想看明星产品的销售情况。"
- 需求分析师:"明白。在我们系统中,'明星产品'通常有两种定义:市场部的'热度明星'(按声量排名)和财务部的'贡献明星'(按利润贡献)。您要哪一种?"
- 业务人员:"应该是利润贡献这类。但我不太确定具体区别。"
- 需求分析师:"简单来说,'热度明星'看声量,'贡献明星'看利润。如果您关注实际营收,建议从'贡献明星'入手。需要限定时间范围吗?"
- 业务人员:"就看最近一个季度利润贡献最突出的产品,最好能对比增长率。"
- 需求分析师:"好的,需求已明确为:'输出最近一季度财务贡献口径下的明星产品列表,含销售额、毛利率及同比增长率'。"
ChatBI的典型处理方式(如果设计得当):
业务人员:"我想看明星产品的销售情况。"
ChatBI:"好的。在我们系统中,'明星产品'可能有不同的定义。请问您更关注的是:
- 按销售额/利润贡献排名的'贡献明星'
- 按市场热度/声量排名的'热度明星'
- 其他自定义标准?"
业务人员选择A后,ChatBI继续追问:"是否需要限定时间范围?比如最近一个季度?"
业务人员:"是的,最近一季度,最好能对比增长率。"
ChatBI:"好的,我将为您分析最近一季度按利润贡献排名的明星产品,包含销售额、毛利率及同比增长率。分析结果如下:......"
通过多轮对话,ChatBI帮助业务人员将模糊的想法逐步澄清,最终产出的不仅是数据结果,更是一份清晰、可执行的数据分析需求。
这份需求文档有两个用途:
- 即时满足:业务人员可以基于当前的分析结果,快速做出业务判断。
- 沉淀交接 :如果这个分析需要固化下来,形成定期更新的报表,这份需求文档可以直接提交给IT,沟通效率大幅提升,开发一次成功率显著提高。
3.4 价值三:数据文化的"播种机"
ChatBI的第三个核心贡献,在于它能够极大降低数据分析的参与门槛。
在传统模式下,一个业务人员想用数据验证自己的想法,需要经历:
产生疑问 → 向IT提需求 → 等待排期 → 沟通澄清 → 等待开发 → 拿到数据 → 发现不是想要的 → 重新沟通......
这套流程的繁琐,让无数潜在的"数据探索者"望而却步。
而在ChatBI模式下,流程简化为:
产生疑问 → 打开ChatBI提问 → 多轮对话澄清 → 获得初步分析 → 验证想法 → (如需固化)提交需求给IT
当"用数据说话"从需要层层审批的"繁琐流程",变成随时可进行的"便捷对话"时,会发生什么?
- 更多人愿意尝试:以前不敢提需求的人,现在愿意开口问了。
- 更多人学会提问:在与AI的对话中,他们学会了如何把问题问得更清晰、更专业。
- 更多人反馈问题:当发现数据对不上时,他们更愿意反馈,成为数据治理的"前哨"。
这种参与感的提升,是培育企业数据驱动文化的关键起点。ChatBI就像一颗"种子",播撒在业务的土壤中,慢慢生根发芽,最终让数据意识渗透到企业的每一个角落。
3.5 深化讨论:这三大价值,究竟值不值得企业投入?
当面对企业CXO时,一个不可避免的问题是:"这三大价值听起来不错,但值得我花几百万去打造一个ChatBI平台吗?"
这是一个必须正面回答的问题。我们可以从两个层面来回应:
第一,算一笔"显性成本"的账。
在传统"业务提需求-IT做开发"的模式下,存在一个巨大的、但常常被忽略的 "隐性成本黑洞":

这笔账,是算得清的。ChatBI的价值之一,就是系统性降低企业数据协作的交易成本。
第二,看一笔"间接价值"的账。
"思维教练"和"文化播种"看似务虚,实则指向了企业核心竞争力的构建------数据驱动的决策质量。
当更多业务人员(尤其是中层管理者)能自主与数据对话、验证想法时,会发生什么?
- 一线决策更快:市场经理无需等待IT排期,自己就能快速分析活动效果,及时调整策略。
- 向上汇报更准:业务总监与ChatBI探讨后,能拿出数据支撑更强、逻辑更清晰的汇报材料。
- 跨部门沟通更顺:当销售和市场部基于同一套数据对话,沟通有了共同的事实基础,减少了"我觉得"、"我认为"的扯皮。
这个**"飞轮效应"**是这样的:
使用频率↑ → 数据敏感度↑ → 提问质量↑ → 对数据质量的要求↑ → 反向驱动数据治理↑ → 数据可信度↑ → 决策信心↑ → 业务价值↑ → 更多人愿意使用↑
ChatBI的投入,本质上是为企业构建一项长期能力资产------即全员的数据素养和决策效率。这笔账,虽然难以精确计算,但却是企业保持竞争力的关键。
第四章:反向驱动------ChatBI如何倒逼企业迈向"基于本体论的数据治理"
前三章我们论证了ChatBI的"显性价值"------它能做什么。但ChatBI还有一个更深层的、往往被忽视的"隐性价值":它是一面照妖镜,也是一台发动机,能够倒逼企业走向更高阶的数据治理。
4.1 问题的暴露:ChatBI是数据治理成效的"试金石"
当业务中层开始高频使用ChatBI时,原先隐藏在固定报表和人工沟通下的数据问题,会以前所未有的方式暴露出来:
场景一:"同一个指标,两个答案"
销售部小张问:"上季度核心客户收入贡献是多少?"
ChatBI给出A答案:1.2亿。
财务部小李问同样的问题:"上季度核心客户收入贡献是多少?"
ChatBI给出B答案:9800万。
两人一核对,发现差异巨大。追查下去,发现销售部的"核心客户"定义是"年销售额Top20%的客户",而财务部的"核心客户"定义是"战略客户名单"。口径冲突,无处遁形。
场景二:"想归因,无维度"
运营总监问:"上个月华东区销售额为什么下滑了10%?能不能按渠道、按产品拆开看看原因?"
ChatBI回复:"抱歉,目前无法按渠道和产品维度下钻分析华东区销售数据,因为底层数据缺乏规范的渠道和产品维度表。"
想归因,却没有归因的"把手"。
场景三:"要预警,没规则"
销售VP想设置一个预警:"当高价值客户出现流失风险时,及时通知销售跟进。"
但"高价值"如何定义?"流失风险"怎么量化?这些规则没有统一、机器可理解的定义,预警无从谈起。
这些场景说明了一个深刻的道理:当分析需求从"固定报表"走向"敏捷探索"时,对数据底层一致性和语义明确性的要求,就从"锦上添花"变成了"生存刚需"。
ChatBI的每一次"回答不上来"或"回答错误",都不是它的"无能",而是在为数据治理提交一份最真实的 "需求工单"。它用最直接的方式告诉企业:这里的数据有问题,那里的口径不统一,这个维度缺失了,那个规则没定义。
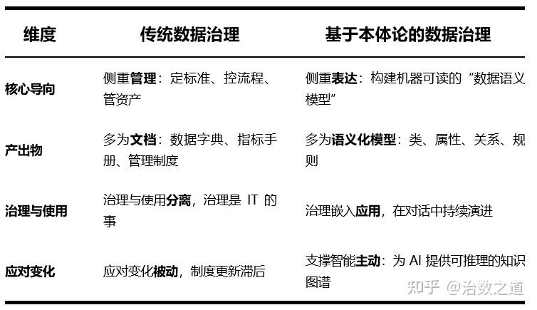
4.2 问题的根源:呼唤"基于本体论的数据治理"
为什么传统的数据治理(强调标准、制度、平台)在应对ChatBI的挑战时显得力不从心?
因为ChatBI需要的不是僵化的"束缚",而是可理解、可推理的"语义基石" 。这正是笔者在《数据本体论》及"四集架构"系列文章中提出的 "基于本体论的数据治理" 的核心思想。

结合笔者的系列文章,我们可以清晰地看到"基于本体论的数据治理"如何回应ChatBI的挑战:
| 系列文章 | 核心思想 | 如何回应ChatBI的挑战 |
|---|---|---|
| 《数据本体论:构建数据"稳态"的第一性原理》 | 稳态是基于本体论构建的、形式化的企业共识体系。它为数据赋予了可计算、可推理的业务语义。 | 解决"口径冲突"问题:当"客户"这个类有唯一、明确的形式化定义,销售和财务的对话就有了共同的语言基础。 |
| 《四集之归集篇:从"藻泽"到"湿地"》 | 归集层通过"归并"与"连通",基于本体构建真实、无歧义的业务事实,形成"基础业务本体"。 | 解决"数据混乱"问题:当客户、产品、订单等核心实体被唯一识别、正确关联,ChatBI才能给出可信的事实回答。 |
| 《四集之聚集篇:分析主题本体论》 | 聚集层构建"分析主题本体",将维度、指标、预警规则形式化,形成可复用的"分析积木"。 | 解决"归因无门、预警无规"问题:当维度框架、指标库、规则库被明确定义,ChatBI才能进行结构化的下钻分析和智能预警。 |
4.3 正向循环:ChatBI驱动本体治理,本体治理赋能ChatBI
至此,我们可以描绘出一个完美的双向增强回路:
这个循环清晰地表明:ChatBI不是数据治理完备后的"奢侈品",而是启动和驱动数据治理持续优化的"发动机"。它让数据治理从一个"IT驱动的、向上管理的、难以衡量价值的成本中心",转变为一个"业务驱动的、向下赋能的、价值显性化的效益引擎"。
4.4 价值升华:从"单点突破"到"全域智能"
基于本体论的数据治理,其产出(归集层的基础业务本体 + 聚集层的分析主题本体)构成了一个 "机器可理解、可推理、可组合" 的企业知识图谱。这个图谱的价值,远不止于服务ChatBI这一个场景。
一旦建成,它将成为企业所有数据智能应用的 "共同语言"和"可靠基座",驱动更多AI场景的落地:
| AI场景 | 传统做法的困境 | 基于本体治理后的优势 |
|---|---|---|
| 智能归因分析 | 需要为每个分析主题单独开发归因模型,数据准备周期长,结果难以解释。 | 直接复用分析主题本体中的维度、指标和关系,AI可基于显式的业务知识图谱进行可解释的归因推理。 |
| 自主预警与干预 | 预警规则写死在代码里,难以调整;预警后如何行动,依赖人工经验。 | 预警规则作为分析主题本体的一部分,可动态配置;触发预警时,可基于本体中的关系网络(如"供应商-物料-订单-客户"),自动推理受影响的范围并推荐行动。 |
| 数据驱动的PDCA运营管理闭环 | "计划-执行-检查-行动"各环节数据割裂,难以形成闭环优化。 | 本体将目标(KPI指标)、执行(业务事实)、检查(预警规则)、行动(优化策略)打通,形成端到端的、可自动化的管理闭环。 |
| 智能搜索与知识问答 | 企业内部信息分散在文档、数据库、邮件中,难以统一检索。 | 基于本体的企业知识图谱,让AI能理解"谁是华北区最大的经销商"、"A产品的竞品有哪些"这类跨源、需推理的复杂问题。 |
| 流程自动化与决策支持 | 自动化局限于结构化、重复性任务。 | 基于对业务实体状态和关系的实时理解,AI可以参与更复杂的决策流程,如自动审批信用良好的客户的订单变更。 |
4.5 本章核心结论:ChatBI点燃的是企业智能化转型的"飞轮"
ChatBI的价值,绝不止于它自身能回答多少个问题。它的战略意义在于,作为一个"高敏度的探测仪"和"强驱动的催化剂",它能够以前所未有的方式暴露企业数据深层的语义鸿沟,从而倒逼企业迈向基于本体论的数据治理。
而这场由ChatBI引发的数据治理,其产出的"稳态"数据基石,将成为企业所有智能化应用的"通用底盘"。从这个底盘上,可以生长出智能归因、自主预警、自动化决策、智能搜索等层出不穷的AI应用场景。
ChatBI点燃的,是数据治理的引擎;而数据治理驱动的,是整个企业智能化转型的飞轮。当这个飞轮开始转动,数据价值将从"支撑报表"跃迁至"驱动业务",从"单一场景"扩展至"全域智能"。
这,才是ChatBI对企业的终极意义------它不是一个终点,而是一个起点。
第五章:共生之道------ChatBI与传统BI的"双模驱动"
在明确了ChatBI的定位和价值之后,一个关键问题随之而来:ChatBI和现有的传统BI体系是什么关系?是替代,还是共存?
5.1 一个比喻:传统BI是"骨骼",ChatBI是"肌肉"
我们可以用一个形象的比喻来理解两者的关系:
- 传统BI是企业的"数字骨骼":它提供稳定、权威的支撑。核心的经营看板、固定的日报周报、经过严格验证的财务数据,都需要依靠传统BI来承载。骨骼的作用是"稳",不能轻易晃动。
- ChatBI是企业的"数字肌肉":它提供敏捷、灵活的行动力。当业务需要快速探索一个新想法、下钻分析一个异常波动、验证一个临时假设时,ChatBI可以迅速响应。肌肉的作用是"动",要能够灵活伸缩。
骨骼和肌肉协同,企业才能稳健奔跑。没有骨骼,肌肉无处附着;没有肌肉,骨骼只是一具僵硬的架子。
5.2 双模对比:敏捷探索模式 vs. 确定性交付模式
我们可以从多个维度,清晰地界定两者的分工与协作:

5.3 协作闭环:形成完整价值链
两者不是各自为政,而是形成紧密的协作闭环:
- 起点 :业务人员产生一个分析想法,打开ChatBI进行敏捷探索。
- 澄清:通过多轮对话,模糊的想法被逐步澄清,形成清晰的分析需求和初步结论。
- 验证:业务人员基于初步结论做出业务判断。如果这个分析是一次性的,到此结束。
- 固化 :如果这个分析需要定期监控、或需要作为权威数据分享给更多人,业务人员将ChatBI产出的 "高质量需求文档" 提交给IT/数据团队。
- 开发:IT/数据团队基于这份澄清后的需求,开发固化的、可靠的BI报表或看板,纳入传统BI体系。
- 回写:这些固化的报表,成为企业数据门户的一部分,供全员查阅,形成权威的"数据资产"。
这个闭环可以概括为:AI辅助探索 → 人工审核开发 → 报表固化复用。
ChatBI负责前端的"敏态"探索与需求澄清,传统BI负责后端的"稳态"交付与权威发布。两者各司其职,又紧密协作,共同构成了完整的企业数据价值链。
第六章:落地之道------如何从中层入手,启动ChatBI的价值飞轮
理解了ChatBI的价值和定位之后,企业最关心的问题必然是:"具体怎么落地?从哪里开始?" 本章将提供一套务实的、可操作的实施路线图。
6.1 选对人:什么样的中层是"黄金试点用户"?
从中层入手,并不意味着所有中层一起上。在种子期,需要精挑细选3-5名 "黄金试点用户"。他们通常具备以下特征:
- 有高频数据分析需求:他们的日常工作需要频繁与数据打交道,对"取数慢、沟通难"有切肤之痛。
- 愿意尝试新工具:对新事物持开放态度,愿意花时间与AI对话、磨合。
- 在团队中有影响力:他们用出效果后,能自然地影响周围的同事,成为"种子用户"和"内部布道者"。
典型画像:市场部负责活动效果分析的经理、销售部负责销售运营的主管、产品部负责用户增长的分析师。
6.2 选对场景:从什么业务问题开始?
不是所有问题都适合一开始就用ChatBI。种子期的场景选择,应遵循 "高频、明确、有价值" 的原则:
| 场景 | 示例 | 为什么适合 |
|---|---|---|
| 销售分析 | "上个月各区域销售额及环比"、"Top 10畅销产品" | 数据相对规范,问题明确,业务价值直接 |
| 活动效果评估 | "618活动各渠道ROI"、"新用户转化率" | 需要快速复盘,等不起IT排期 |
| 客户洞察 | "高价值客户名单及最近购买记录"、"流失客户特征分析" | 问题有一定复杂度,需要多轮对话澄清 |
| 库存与供应链 | "库存周转率Top 10的产品"、"滞销品清单" | 数据维度清晰,结果可直接指导行动 |
6.3 配套措施
成功的落地,离不开三方面的配套保障:
1. 培训体系:如何与ChatBI高效对话?
- 不是教"如何使用工具",而是教 "如何提出好问题"。
- 培训内容包括:如何将模糊的业务问题拆解成可分析的子问题、如何通过多轮对话澄清需求、如何判断和验证AI输出的结果。
2. 协同机制:ChatBI产出如何交接给IT?
- 建立清晰的流程:业务人员在ChatBI中沉淀的"高质量需求文档",通过什么渠道、什么格式提交给IT?
- 明确责任分工:IT收到需求后,如何评估优先级?如何反馈开发进度?如何将固化后的报表回写给业务?
3. 效果评估:如何衡量ChatBI的价值?
不仅是看"使用率"和"对话次数",更要看:
- 需求澄清效率:一个需求从产生到形成清晰文档,平均耗时缩短了多少?
- IT开发成功率:基于ChatBI需求的报表开发,一次验收通过率是否提升?
- 业务影响案例:有哪些具体的业务决策,是因为ChatBI的帮助而变得更准、更快?
第七章:结语------ChatBI的终极价值是"赋能人"
行文至此,我们可以对ChatBI的价值做一个最终的总结。
当喧嚣褪去,当神话破灭,当ChatBI回归"副驾驶"的辅助定位,它的真正意义开始浮现:ChatBI的终极价值,不在于技术本身有多炫酷,而在于它如何赋能企业中的人。
- 它让业务人员更有分析头脑:在与AI的对话中,他们学会了如何把模糊的问题拆解成清晰的分析框架,如何从多个维度审视业务,如何用数据支撑自己的判断。
- 它让决策者更清楚自己要什么:通过多轮对话,他们将脑中的模糊直觉,逐步澄清为可执行的分析需求。他们不再是被动接收报表的"读者",而是主动探索数据的"提问者"。
- 它让数据团队从重复劳动中解放出来:那些曾经占据他们70%时间的"取数"请求,被ChatBI承接。他们终于可以回归自己应有的价值------做深度的业务分析,建可靠的数据体系,成为真正的"数据军师"。
- 它让人与数据的关系,从"被动看报表"变为"主动对话":数据不再是高高在上的、需要IT"恩赐"的稀缺资源,而是每个人身边随时可用的"对话伙伴"。这种关系的改变,是数据文化真正生根发芽的土壤。
ChatBI不是一个终点,而是一个起点。
它是企业数据文化觉醒的催化剂,是智能化转型的第一块敲门砖。它用最自然的方式,让更多人开始接触数据、思考数据、对话数据。它用最直接的方式,暴露数据体系的深层问题,倒逼企业走向更高阶的治理。它用最务实的方式,与现有BI体系协同,构建起"敏捷探索+稳定交付"的双模能力。
向实而生,脚踏实地,回归辅助,赋能于人------这,才是ChatBI值得企业投入的根本所在。当越来越多的企业认识到这一点,ChatBI才能真正跨越概念炒作的周期,在企业真实的土壤中扎根生长,开花结果。
(全文完)