目录
具体实现功能
具体功能:
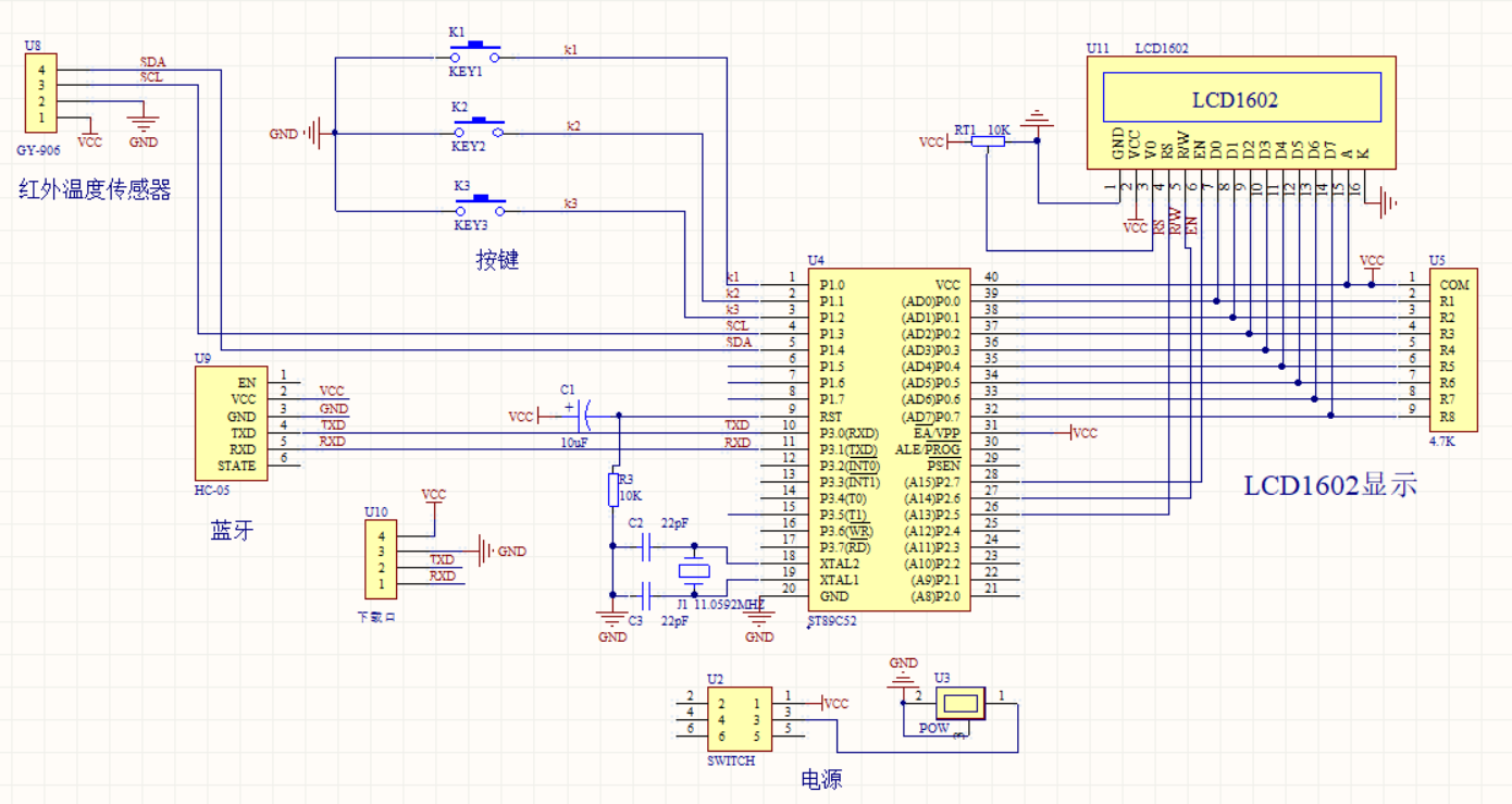
(1)采用红外温度传感器测温并用LCD1602显示;
(2)按键为启动按键、保存按键、显示数据按键,可以实现对温度数值的控制;
(3)温度可以通过蓝牙模块发送到手机上实时显示。


设计介绍

51单片机简介
51单片是一种低功耗、高性能CMOS-8位微控制器,拥有灵巧的8位CPU和可编程Flash,使得51单片机为众多嵌入式控制应用系统提供灵活、高效的解决方案。
本设计所使用的芯片可兼容以下所有的51系列单片机(包括AT系列和STC系列)。

资料内容
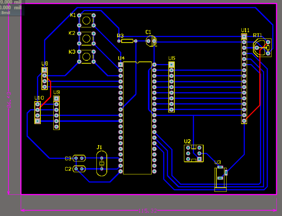
原理图和PCB(AD19)
本系统原理图和PCB设计采用Altium Designer19,具体如图。


注1:请使用Altium Designer19直接打开资料中的工程文件(资料中已说明打开方式)!
注2:此设计需按照原理图制作实物,不可直接烧录到任何开发板中运行(需要修改程序)!
程序(Keil5)
本设计利用KEIL5软件实现程序设计。
主函数如下:
////////////////
void main()
{
uint count,count1;
//函数部分
SCL=1;
SDA=1;
_nop_();
_nop_();
_nop_();
_nop_();
SCL=0;
delay(1000);
SCL=1;
M_S = byte_read(0x2C01);//读取保存的序号
if(M_S > 6)
{
M_S = 0;
SectorErase(0x2C00);//清除
byte_write(0x2C01,M_S);
}
LCD_init(); //lcd初始化
start_flag = 0;
LCD_write_str(0,0,"Temp: . C ");
LCD_write_str(0,1," ");
uart_init(9600);
while(1)
{
if(Key_1 == 0)//开始键按下
{
delay_ms(10);//消抖
if(Key_1 == 0)
{
while(Key_1==0);
startFlag = !startFlag;
}
}
if(Key_2 == 0)// 存储
{
delay_ms(50);
if(Key_2 == 0)
{
while(Key_2==0);
if(startFlag==1 && M_R == 0)//在正常界面下,是存储数据
{
write_eeprom();
}
}
}
if(Key_3 == 0)// 查看
{
delay_ms(50);//消抖
if(Key_3 == 0)
{
while(Key_3==0);
if(startFlag==1)//在正常界面下,数查看数据
{
LCD_write_str(0,1,"seeT: . C ");
read_eeprom();
}
}
}
if(count++>200)
{
if(startFlag==1)
{
Tem=memread();//获取初级温度
if(status == 0 && save_flag == 0)
{
display(Tem);//显示温度
LCD_write_char(12,0,0xdf);// "。"
}
if(count1++ > 5)
{
count1 = 0;
uart_send(send_buf,14);
}
}
else
{
M_R=0;save_flag = 0;
LCD_write_str(0,0,"Temp: ---.-- C ");
LCD_write_str(0,1," ");
LCD_write_char(12,0,0xdf);// "。"
}
count=0;
}
delay_ms(1);
}
}
程序运行结果如图:

注:请使用KEIL C51直接打开资料中的工程文件(资料中已说明打开方式)!
全部资料
全部资料包括原理图和PCB源文件(AD19)、程序(Keil5)、protues仿真(protues8.7)、设计报告(仅供参考)、仿真视频、开发资料、仿真视频、单片机最小系统介绍等,全网最全!资料内容如下图所示!!
