****题目:****基于 SpringBoot 的社团活动报名管理系统
摘 要
随着高校学生社团活动的日益丰富,传统社团活动报名管理方式存在效率低下、信息分散、流程不规范等问题,难以满足社团管理数字化、高效化的需求。本文设计并实现了一款基于 SpringBoot 的社团活动报名管理系统,采用 SpringBoot 作为后端核心框架,Vue.js 构建前端交互界面,MySQL 作为数据存储数据库,结合 MyBatis 实现数据持久化操作。系统涵盖用户管理、社团管理、活动发布、报名审核、数据统计等核心功能模块,通过前后端分离架构实现高内聚低耦合的系统设计。实际应用表明,该系统能够规范社团活动报名流程,提升管理效率,实现活动报名全流程的信息化管控,为高校社团管理提供高效、便捷的解决方案。
**关键词:**SpringBoot;社团活动;报名管理系统;前后端分离;MySQL
ABSTRACT
With the increasing abundance of student club activities in colleges and universities, the traditional registration and management methods of club activities have problems such as low efficiency, information dispersion, and irregular processes, which are difficult to meet the needs of digital and efficient club management. In this paper, a club activity registration management system based on SpringBoot is designed and implemented, using SpringBoot as the back-end core framework, Vue.js building a front-end interactive interface, MySQL as the data storage database, and MyBatis to realize data persistence operations. The system covers core functional modules such as user management, community management, event release, registration review, and data statistics, and realizes the system design with high cohesion and low coupling through the front-end and back-end separation architecture. Practical application shows that the system can standardize the registration process of club activities, improve management efficiency, realize the information control of the whole process of activity registration, and provide efficient and convenient solutions for the management of college associations.
****Keywords:****SpringBoot;Club Activities;Registration Management System;The Front And Rear Ends Are Separated;Mysql
目录
[++++1 绪论++++](#1 绪论)
[++++1.1 研究背景与意义++++](#1.1 研究背景与意义)
[++++1.2 国内外研究现状++++](#1.2 国内外研究现状)
[++++1.3 论文组织结构++++](#1.3 论文组织结构)
[++++2 相关技术综述++++](#2 相关技术综述)
[++++2.1 后端技术栈++++](#2.1 后端技术栈)
[++++2.2 前端技术栈++++](#2.2 前端技术栈)
[++++2.3 数据库技术++++](#2.3 数据库技术)
[++++2.4 开发与部署工具++++](#2.4 开发与部署工具)
[++++3 系统需求分析++++](#3 系统需求分析)
[++++3.1 业务需求概述++++](#3.1 业务需求概述)
[++++3.2 功能性需求++++](#3.2 功能性需求)
[++++3.2.1 用户管理++++](#3.2.1 用户管理)
[++++3.2.2 社团管理++++](#3.2.2 社团管理)
[++++3.2.3 活动管理++++](#3.2.3 活动管理)
[++++3.2.4 数据统计++++](#3.2.4 数据统计)
[++++3.3 非功能性需求++++](#3.3 非功能性需求)
[++++3.3.1 性能需求++++](#3.3.1 性能需求)
[++++3.3.2 安全性需求++++](#3.3.2 安全性需求)
[++++3.3.3 易用性需求++++](#3.3.3 易用性需求)
[++++3.3.4 可扩展性需求++++](#3.3.4 可扩展性需求)
[++++3.4 可行性分析++++](#3.4 可行性分析)
[++++4 系统设计++++](#4 系统设计)
[++++4.1 系统架构设计++++](#4.1 系统架构设计)
[++++4.2 功能模块设计++++](#4.2 功能模块设计)
[++++4.3 数据库设计++++](#4.3 数据库设计)
[++++4.3.1 E-R 图设计++++](#4.3.1 E-R 图设计)
[++++4.3.2 核心表结构++++](#4.3.2 核心表结构)
[++++4.4 接口设计++++](#4.4 接口设计)
[++++4.5 框架应用设计++++](#4.5 框架应用设计)
[++++4.5.1 Spring Security 权限控制++++](#4.5.1 Spring Security 权限控制)
[++++4.5.2 Vue Router 路由管理++++](#4.5.2 Vue Router 路由管理)
[++++5 系统实现++++](#5 系统实现)
[++++5.1 开发环境与项目结构++++](#5.1 开发环境与项目结构)
[++++5.1.1 开发环境++++](#5.1.1 开发环境)
[++++5.1.2 项目结构++++](#5.1.2 项目结构)
[++++5.2 核心功能实现++++](#5.2 核心功能实现)
[++++5.2.1 用户登录与权限验证实现++++](#5.2.1 用户登录与权限验证实现)
[++++5.2.2 活动信息增删改查实现++++](#5.2.2 活动信息增删改查实现)
[++++5.2.3 活动报名与审核流程实现++++](#5.2.3 活动报名与审核流程实现)
[++++6 系统测试++++](#6 系统测试)
[++++6.1 测试环境++++](#6.1 测试环境)
[++++6.2 测试策略与方法++++](#6.2 测试策略与方法)
[++++6.3 测试用例与结果分析++++](#6.3 测试用例与结果分析)
[++++6.4 性能测试++++](#6.4 性能测试)
[++++6.5 测试结论++++](#6.5 测试结论)
[++++7 总结与展望++++](#7 总结与展望)
[++++7.1 工作总结++++](#7.1 工作总结)
[++++7.2 未来展望++++](#7.2 未来展望)
1 绪论
1.1 研究背景与意义
在高校育人体系中,学生社团作为实践育人的重要平台,扮演着连接课堂教育与校园生活的关键角色,其活动丰富性与参与度直接影响校园文化建设质量,具有独特的育人优势。随着高校招生规模扩大和学生需求多样化,社团数量、活动频次及参与人数均呈现显著增长趋势,传统社团管理方式已难以满足需求。传统社团活动报名依赖人工登记、线下统计、微信群接龙等方式,存在信息传递不及时、报名数据混乱、资格审核效率低、活动追溯困难等问题,不仅增加了社团管理工作量,还易出现报名冲突、信息遗漏等情况,严重制约了社团活动的开展效率和管理质量。具体来看,信息管理不善导致活动通知延迟、成员信息更新不及时等问题时有发生,严重影响了社团的运营效率和成员的参与体验;人工协调模式在社团规模较小时尚可维持,但随着社团活动的复杂性和成员数量的增加,其局限性日益凸显,例如社团活动发起、参与报名、审核统计等流程缺乏统一线上平台支撑,导致管理效率低下、数据分散难以汇总 [1]。
在数字化校园建设的大背景下,利用信息技术优化社团活动管理流程成为必然趋势 [2]。SpringBoot 框架凭借其"约定优于配置"的核心特性,能够快速构建独立运行的生产级应用,简化开发配置流程,提升开发效率;其基于 Spring 框架,通过提供默认配置和自动化机制显著降低传统 Spring 应用中繁琐的 XML 配置和依赖管理复杂度,使开发者能够专注于业务逻辑实现,同时内置嵌入式 Web 服务器,无需复杂配置即可快速启动应用,显著降低了部署和运行维护的难度 [3]。Vue.js 作为轻量级前端框架,支持组件化开发和响应式数据绑定,可实现流畅的用户交互体验;其专注于构建用户界面与单页面应用(SPA),设计理念强调"渐进式增强",允许开发者根据项目需求灵活选择功能模块,通过响应式数据绑定与组件化开发模式,显著提升前端开发效率与代码可维护性,能够创建交互性强、用户体验好的界面 [4]。MySQL 数据库则以其开源稳定、高效易用的特点,广泛应用于各类 Web 系统的数据存储,其支持多线程并发处理,能快速响应高并发下的用户请求,可高效存储项目信息、用户数据等海量关键数据,且数据安全机制从权限管理到数据加密,全方位保障数据安全 [5]。
基于上述技术栈构建社团活动报名管理系统,能够有效解决传统管理模式的痛点,实现活动报名全流程的规范化、信息化管理。该系统的构建不仅能够显著提升高校管理的信息化水平,为社团管理提供有力支持,还能通过流程优化减少人工操作,实现社团活动的全流程在线管理,提供便捷的审核流程,确保社团活动和成员信息的合规性;同时为学生提供一个便捷的参与社团活动平台,促进社团文化的发展,为指导老师提供高效管理工具,便于其指导和监督社团工作 [6]。从数字化校园建设全局来看,该系统的实施顺应了高校信息化发展趋势,能够与校园其他信息系统形成协同,推动校园管理向智能化、高效化转型,为高校实践育人质量的提升提供技术支撑 [2]。
1.2 国内外研究现状
近几年,国内外关于校园管理系统的研究与应用已趋于成熟,数字化、智能化成为校园管理的核心发展方向。国外高校在校园信息化建设起步较早,注重校园信息化平台的一体化建设与长效运营,形成了较为完善的管理体系。例如,美国哈佛大学、英国牛津大学等世界顶尖高校,已构建起集成社团管理、活动报名、资源调度、成员档案管理等多功能于一体的校园综合管理平台 [7]。这类平台普遍采用模块化架构设计,支持跨终端访问与多系统数据互通,在系统兼容性、用户体验优化及数据安全防护等方面表现突出 [6]。以牛津大学的校园活动管理系统为例,其支持活动发布、在线报名、参与人数统计、场地资源预约等全流程管控,还能通过数据分析为校园活动规划提供决策支持。然而,国外系统的核心功能与设计逻辑深度适配国外校园管理模式------如基于学分制的社团活动认定、跨校资源共享机制等,与国内高校的社团管理体制、育人目标及校园文化存在显著差异,难以直接迁移应用于国内高校场景 [8]。
在国内,随着"智慧校园"建设的持续推进与数字化转型的深入,众多高校与科技企业纷纷聚焦校园管理系统的研发与优化,各类针对社团管理、活动组织的数字化工具不断涌现。部分高校自主开发了社团管理专属平台,如青岛工程职业学院基于 SpringBoot 和 Vue 框架构建的高校学生社团管理系统,已实现社团建立与注销、活动发起与审核、成员加入与退出等基础功能;还有第三方企业推出的校园服务 APP,整合了活动报名、信息展示、校园通知等通用功能,为高校提供了轻量化的解决方案。这些系统的应用在一定程度上替代了传统人工管理模式,提升了社团活动组织的便捷性,推动了国内高校社团管理的数字化进程 [9]。
然而,现有国内系统仍存在明显不足,难以满足高校社团多元化、精细化的管理需求,主要体现在以下三方面:
技术架构落后:部分系统基于传统 SSM(Spring+SpringMVC+MyBatis)框架的开发并且需要进行繁琐的 XML 配置,项目部署与后期维护复杂度高,且响应速度较慢,难以适配高并发场景下的活动报名需求。例如,陈柳羽等人在《高校数字化宿舍管理系统设计与实现》中提出的基于 SSM 框架的系统,虽系统实现了社团信息管理、活动发布等基础功能但存在配置流程繁琐、数据查询延迟较高的问题,在社团活动集中报名时段易出现系统卡顿 [7]。
功能覆盖不全:多数系统功能单一,仅聚焦活动报名与信息展示,缺乏数据统计分析、权限分级管控、活动效果评估等核心模块。如李敏等人开发的校园活动报名平台,仅支持活动发布与报名统计,未针对社团负责人、指导老师、普通学生、管理部门等不同角色设计分级权限,导致数据安全性与管理规范性不足,难以实现社团活动的全流程闭环管理。
用户体验不佳:部分系统界面设计繁琐、操作逻辑复杂,未能充分考虑高校用户的使用习惯,且缺乏响应式适配功能,在移动端访问时易出现排版错乱、操作不便问题。如部分基于传统 JSP 技术开发的系统,页面加载速度慢、交互反馈不及时,降低了学生与管理人员的使用意愿,难以在校园内广泛推广 [10]。
此外,现有系统还存在适配性不足的问题------多数系统未充分结合国内高校社团的管理特点,如社团年审、指导老师监管、跨部门协作等需求未得到有效满足,导致系统实用性大打折扣。基于此,本课题结合 SpringBoot 框架"约定优于配置"的技术优势,以及 Vue.js 前端框架的响应式交互特性,针对国内高校社团管理的实际需求,设计一套功能完善、性能稳定、易用性强的社团活动报名管理系统,弥补现有系统在技术架构、功能覆盖、用户体验等方面的短板 [11]。
从以上国内外研究现状可以看出,校园社团活动管理的数字化、智能化是不可逆转的发展趋势,而基于轻量级框架的定制化系统是核心研发方向。本课题通过整合 SpringBoot、Vue.js、MySQL 等主流技术,构建深度适配国内高校场景的管理系统,重点解决权限分级管控、多维度数据统计、高效交互体验等关键问题。该系统不仅能优化社团活动从发布、报名、审核到统计的全流程管理,提升管理效率与规范性,还能为同类校园管理系统的开发提供技术参考与实践范式,对推动"智慧校园"建设、提升高校实践育人质量具有显著的实践价值与推广意义 [12]。
1. 3 论文组织结构
本文共分为七章,各章节内容如下:第一章绪论:介绍研究背景与意义、国内外研究现状、主要研究内容与目标以及论文组织结构;第二章相关技术综述:阐述软件工程方法论、后端技术栈、前端技术栈、数据库技术以及开发与部署工具;第三章系统需求分析:从业务需求、功能性需求、非功能性需求和可行性四个方面对系统进行全面分析;第四章系统设计:包括系统架构设计、功能模块设计、数据库设计、接口设计和关键技术与框架应用设计;第五章系统实现:介绍开发环境与项目结构,详细阐述核心功能的实现过程,并分析开发过程中的难点与解决方案;第六章系统测试:说明测试环境、测试策略与方法,设计测试用例并分析测试结果,进行性能测试并得出测试结论;第七章总结与展望:总结研究工作,分析系统存在的问题与不足,并对未来的功能扩展和技术升级进行展望。
2 相关技术综述
本系统的开发遵循敏捷开发模型,采用迭代式开发方式。敏捷开发强调快速响应需求变化、持续交付可用软件、注重团队协作和用户反馈 [13]。在开发过程中,将系统功能划分为多个迭代周期,每个周期完成特定功能模块的开发、测试和交付,确保系统能够逐步完善并及时响应用户需求的调整。
2. 1 后端技术栈
SpringBoot:作为核心开发框架,其自动配置、起步依赖等特性可简化项目搭建和开发流程,内置 Tomcat 服务器支持项目快速部署,减少开发人员的配置工作量,专注于业务逻辑实现;
MyBatis-Plus:在 MyBatis 的基础上进行了增强,提供了通用 CRUD 操作、分页插件、代码生成等功能,能够显著提升数据访问层的开发效率;
Spring Security:用于实现用户身份认证和权限控制,支持基于角色的权限管理(RBAC),可根据不同用户角色分配相应操作权限,保障系统安全;
JWT(JSON Web Token):用于实现无状态的用户认证,用户登录成功后,服务器生成 JWT 令牌并返回给客户端,客户端在后续请求中携带该令牌,服务器通过验证令牌的有效性来确认用户身份****。****
2. 2 前端技术栈
Vue.js:采用组件化开发模式,支持响应式数据绑定和虚拟 DOM 技术,能够快速构建交互性强、性能优良的前端界面,提升用户操作体验;
Element Plus:提供丰富的 PC 端 UI 组件,可快速实现表单、表格、导航、弹窗等界面元素,降低前端开发难度,保证界面风格的一致性;
Axios:用于实现前后端数据交互,支持异步 HTTP 请求发送和响应处理,能够高效完成数据传输,实现前端界面与后端服务的无缝对接;
Vue Router:用于管理前端路由,实现单页面应用(SPA)的页面跳转和导航,提升用户体验。
2. 3 数据库技术
MySQL:用于存储用户信息、社团信息、活动信息、报名记录等结构化数据,其支持多线程并发处理和完善的事务管理机制,能够保障系统数据的安全性和一致性;
Redis:作为缓存数据库,用于存储热点数据(如活动列表、用户权限信息),减少数据库访问压力,提升系统响应速度。
2. 4 开发与部署工具
Maven:作为项目构建工具,用于管理项目依赖、编译、测试、打包等流程,确保项目构建的一致性和可重复性 [14]。
Git:作为版本控制工具,用于管理代码版本,支持团队协作开发,便于代码的回溯和合并;
Docker:用于容器化部署,将系统及其依赖环境打包为 Docker 镜像,实现快速部署和环境隔离,提升部署效率和系统可移植性 [15]。
3 系统需求分析
3.1 业务需求概述
本系统旨在为高校社团活动报名管理提供全流程的信息化解决方案,主要服务于普通学生、社团管理员、系统管理员三类用户,各角色核心业务需求如下:普通学生:注册登录、浏览活动、报名活动、查看报名记录及审核结果、查看个人参与活动统计;社团管理员:管理社团信息、发布活动、审核报名、活动签到、活动归档、查看社团活动统计;系统管理员:管理所有用户账号、审核社团信息、社团年审、系统参数配置、日志管理、数据备份 [16]。
3.2 功能性需求
3.2.1 用户管理
学生用户:支持账号注册、登录、密码修改、个人信息(姓名、院系、专业等)维护;可查看个人历史报名记录、报名审核状态、参与活动统计;
社团管理员:可管理本社团成员信息、审核学生入团申请、设置社团内部角色(团长、副团长、干事等);
系统管理员:支持用户账号的添加、修改、删除、禁用 / 启用;可对用户分配角色、配置角色权限;支持用户信息批量导出,如图3.1 所示。
图3.1 学生功能用例图
3.2.2 社团管理
社团信息管理:支持社团名称、简介、指导老师、所属单位、社团章程等信息的录入、修改、查询;系统管理员对新申请社团进行审核;
社团换届管理:指导老师或系统管理员可发起社团换届,修改社团负责人及核心成员信息,记录换届历史;
社团年审管理:系统管理员每年发起社团年审,社团管理员提交年审材料,系统管理员审核,对未通过年审的社团进行整改提醒或注销,如图3.2 所示。

图3.2 社团管理员功能用例图
3.2.3 活动管理
活动发布:社团管理员可发布活动,填写活动名称、时间、地点、内容、参与人数限制、报名起止时间、报名条件等信息,支持上传活动海报;
活动报名:学生用户可根据报名条件浏览可报名活动,提交报名申请;支持报名信息修改、报名取消(报名截止前);
报名审核:社团管理员可查看活动报名列表,支持单个/批量审核,审核结果(通过/驳回)自动通知学生用户;
活动签到:活动开展时,社团管理员可通过学号/扫码方式进行签到,记录签到时间,支持补签操作;
活动归档:活动结束后,社团管理员可上传活动总结、照片、视频等资料,完成活动归档,归档后活动不可再修改。
3.2.4 数据统计
社团统计:系统管理员和社团管理员可查看社团年度/月度活动数量、参与人数、活动出勤率等统计数据,支持图表展示和数据导出;
活动统计:针对单个活动,可统计报名人数、实际参与人数、缺席人数、参与人员院系/年级分布等数据,支持数据导出;
个人统计:学生用户可查看个人参与活动次数、累计时长、活动类型分布等统计数据,如图3.3 所示。

图3.3 系统管理员功能用例图
3.3 非功能性需求
3.3.1 性能需求
响应时间:页面加载时间≤2 秒,数据查询、报名、审核等操作响应时间≤500 毫秒[17];
并发支持:支持≥1000 名用户同时在线,活动报名高峰期(1 小时内)支持≥500 并发请求,无响应延迟、系统崩溃 [6];
数据处理:支持单活动≥500 人报名,数据存储无丢失,查询无卡顿。
3.3.2 安全性需求
身份认证:用户账号密码加密存储,登录支持验证码验证,连续 5 次密码错误锁定账号 15 分钟 [18];
权限控制:严格的角色权限隔离,用户仅能访问所属角色权限范围内的功能和数据,禁止越权操作;
数据安全:用户信息、活动数据加密传输,系统定期自动备份数据,支持数据恢复;禁止非授权人员访问数据库;
操作日志:记录所有用户的关键操作(登录、发布活动、审核报名、修改信息等),日志可查询、不可删除。
3.3.3 易用性需求
界面设计:简洁直观,操作流程清晰,无复杂操作步骤,符合高校用户使用习惯;
操作提示:所有功能操作均有明确提示,错误操作有友好的错误提示,引导用户正确操作;
兼容性:支持 Chrome、Firefox、Edge、360 等主流浏览器(版本≥90),适配电脑端(分辨率≥1366×768) [19]。
3.3.4 可扩展性需求
模块扩展:系统采用模块化设计,各模块低耦合,可快速新增功能模块(如活动评分、社团排名);
接口扩展:系统提供标准化 API 接口,可与校园统一身份认证系统、学生信息管理系统对接;
部署扩展:支持单机部署和集群部署,可根据用户量灵活扩展服务器资源。
3.4 可行性分析
本系统采用的 SpringBoot、Vue.js、MySQL、Redis 等技术均为目前主流的开源技术,技术体系成熟,文档资料丰富,社区支持完善;开发工具(IntelliJ IDEA、VS Code)均为免费工具,降低开发成本;开发团队具备相关技术栈的开发经验,能够熟练运用上述技术完成系统开发,技术上完全可行 [16]。
系统开发全程使用开源技术和免费工具,无软件授权费用;开发周期短,人力成本低;系统部署简单,可部署在高校现有服务器上,无需额外购置硬件设备;系统上线后,可大幅减少社团管理的人工成本,提升管理效率,具备良好的经济可行性 [6]。
系统界面简洁直观,操作流程符合高校师生的使用习惯,无需专业的计算机知识即可快速上手;系统提供操作指南,首次使用用户可快速熟悉功能;社团管理员和系统管理员培训成本低,仅需简单培训即可独立操作系统,操作上具备可行性。
4 系统设计
4.1 系统架构设计
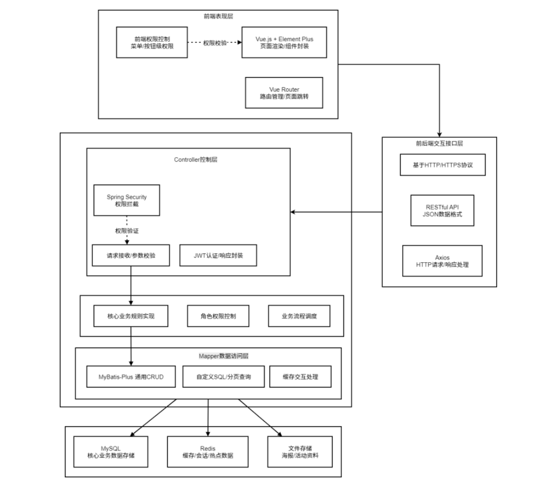
系统采用前后端分离的 B/S 架构,整体分为表现层、控制层、业务逻辑层、数据访问层和数据存储层,各层职责明确,相互独立,通过接口进行数据交互 [8],具体架构如图4.1 所示:

图4.1 系统架构图
4.2 功能模块设计
系统分为四大核心模块:用户管理模块负责注册登录、信息维护、权限分配与年审管理如图4.2 所示;社团管理模块覆盖社团创建、发布、报名审核、活动签到及归档等全流程运营;系统统计模块提供系统、社团、活动及个人维度的数据统计;系统管理模块则通过系统清理、参数配置和日志管理保障系统稳定运行,各模块协同支撑社团活动报名与管理的全流程需求。

图4.2 功能模块结构图
4.3 数据库设计
4.3.1 E-R 图设计
系统的核心实体包括用户、角色、权限、社团、活动、报名记录等系统的四个核心实体:用户、角色、社团和活动。其中,"用户"与"角色"通过"拥有角色"关系形成一对多(1:N)关联,即一个角色可被多个用户拥有,一个用户被分配一个角色以界定权限;"社团"与"用户"通过"属于社团"关系构成一对多(1:N)关联,即一个社团可包含多名成员,一个用户可加入多个社团;"用户"与"活动"则通过"报名活动"关系形成多对多(M:N)关联,一个用户可报名多个活动,一个活动可被多名用户报名。该 E-R 图明确了系统核心业务逻辑的数据结构,为数据库设计与功能实现提供了概念模型支撑,确保了系统权限管理、成员管理及活动报名等功能的可扩展性与数据一致性。各实体之间的关系如图4.3 所示:

图4.3 系统 E-R 图
4.3.2 核心表结构
用户表(表4.1)为整个管理体系中的核心基础表格,是记录用户各类信息、支撑后续权限管理与业务开展的重要数据载体。该表格涵盖多类关键字段,其中用户身份标识字段包括学号(针对学生用户)、登录账号,二者作为用户的唯一识别依据,确保每一位用户都能被精准区分,为账号登录、信息查询及业务对接提供基础;个人信息字段包含姓名、院系、专业等内容。
表4.1 用户表
|------------|-----------|-----|---------------|----|-------------------|
| 字段名称 | 类型 | 长度 | 字段说明 | 主键 | 默认值 |
| id | bigint | | 主键 | 主键 | |
| addtime | timestamp | | 创建时间 | | CURRENT_TIMESTAMP |
| student_id | varchar | 20 | 学号 | | |
| username | varchar | 50 | 登录账号 | | |
| password | varchar | 100 | 加密密码 | | |
| name | varchar | 50 | 真实姓名 | | |
| gender | varchar | 10 | 性别 | | |
| department | varchar | 100 | 所属院系 | | |
| major | varchar | 100 | 专业 | | |
| grade | varchar | 20 | 年级 | | |
| phone | varchar | 20 | 联系方式 | | |
| avatar | varchar | 255 | 头像地址 | | |
| role_id | bigint | | 角色ID | | |
| status | int | | 账号状态(0禁用/1正常) | | 1 |
通过 role_id 关联角色表(表4.2);角色表作为权限管理体系的核心表格,明确定义了各类角色的名称及详细描述并且清晰划分了不同角色的权限范围与职责边界。这种关联设计与角色定义相结合以及能够实现对用户权限的科学分类管理,让不同角色的用户拥有对应权限和保障了权限分配的规范性,以及后续权限的调整、查询与维护,提升整体管理效率。
表4.2 角色表
|-------------|-----------|-----|------|----|-------------------|
| 字段名称 | 类型 | 长度 | 字段说明 | 主键 | 默认值 |
| id | bigint | | 主键 | 主键 | |
| addtime | timestamp | | 创建时间 | | CURRENT_TIMESTAMP |
| | | | | | |
| role_name | varchar | 50 | 角色名称 | | |
| description | varchar | 255 | 角色描述 | | |
社团表(表4.3)是社团管理体系中核心的数据表格,主要用于系统、全面地记录各类社团的基础信息、管理属性及运营状态,作为社团合法存在、规范管理核心数据载体,同时也是社团开展各类活动、对接管理部门的重要依据,是活动创建的核心主体支撑,确保社团各项工作有序推进、有据可查。
表4.3 社团表
|--------------------|-----------|------------|---------------------|----|-------------------|
| 字段名称 | 类型 | 长度 | 字段说明 | 主键 | 默认值 |
| id | bigint | | 主键 | 主键 | |
| addtime | timestamp | | 创建时间 | | CURRENT_TIMESTAMP |
| club_name | varchar | 100 | 社团名称 | | |
| description | longtext | 4294967295 | 社团描述 | | |
| advisor_id | bigint | | 指导老师ID | | |
| department | varchar | 100 | 所属单位 | | |
| constitution | longtext | 4294967295 | 社团章程 | | |
| status | int | | 状态(0待审/1正常/2整改/3注销) | | 0 |
| annual_review_time | date | | 上次年审时间 | | |
活动表(表4.4)通过 club_id 字段与社团表建立紧密关联,明确每一项活动的发起主体以及实现活动与社团的精准绑定,确保活动开展的合规性与可追溯性,同时也为后续活动查询、社团活动统计提供便捷。该表格作为活动管理的核心载体,详细存储活动全维度信息和全面覆盖活动从发起至结束的各类关键内容:包含名称、海报、时间地点,其中活动名称清晰体现活动主题与核心内容,海报用于活动宣传、吸引用户参与和时间地点明确活动开展的具体时段与场地,为用户参与活动、工作人员组织活动提供基础指引。
表4.4 活动表
|------------------|-----------|------------|------------------------------------|----|-------------------|
| 字段名称 | 类型 | 长度 | 字段说明 | 主键 | 默认值 |
| id | bigint | | 主键 | 主键 | |
| addtime | timestamp | | 创建时间 | | CURRENT_TIMESTAMP |
| club_id | bigint | | 所属社团ID | | |
| activity_name | varchar | 100 | 活动名称 | | |
| poster | varchar | 255 | 活动海报地址 | | |
| content | longtext | 4294967295 | 活动详情 | | |
| activity_time | datetime | | 活动时间 | | |
| location | varchar | 100 | 活动地点 | | |
| max_participants | int | | 最大参与人数 | | |
| apply_condition | varchar | 255 | 报名条件 | | |
| apply_start_time | datetime | | 报名开始时间 | | |
| apply_end_time | datetime | | 报名截止时间 | | |
| status | int | | 状态(0未开始/1报名中/2报名结束/3已开展/4已结束/5已取消) | | 0 |
| create_by | bigint | | 创建人ID | | |
报名记录表(表4.5)作为用户与活动的关联表,通过 activity_id 和 user_id 分别关联活动表与用户表以及记录报名、审核、签到全流程状态,完整追溯用户参与活动的全生命周期数据以及各表均以 id 作为主键,并通过 addtime 字段统一记录数据创建时间和保障数据溯源与关联完整性。
表4.5 报名记录表
|----------------|-----------|-----|-------------------|----|-------------------|
| 字段名称 | 类型 | 长度 | 字段说明 | 主键 | 默认值 |
| id | bigint | | 主键 | 主键 | |
| addtime | timestamp | | 创建时间 | | CURRENT_TIMESTAMP |
| activity_id | bigint | | 活动ID | | |
| user_id | bigint | | 用户ID | | |
| apply_time | datetime | | 报名时间 | | CURRENT_TIMESTAMP |
| audit_status | int | | 审核状态(0待审/1通过/2驳回) | | 0 |
| audit_time | datetime | | 审核时间 | | |
| audit_by | bigint | | 审核人ID | | |
| audit_remark | varchar | 255 | 审核备注 | | |
| sign_in_status | int | | 签到状态(0未签/1已签/2缺席) | | 0 |
| sign_in_time | datetime | | 签到时间 | | |
4.4 接口设计
系统采用 RESTful API 设计规范,核心接口如下表所示 [8]:
表4.6核心接口列表
|--------|------|---------------------------|----------------|
| 接口名称 | 请求方式 | 接口路径 | 功能描述 |
| 用户登录 | POST | /api/user/login | 用户登录,返回JWT令牌 |
| 活动列表查询 | GET | /api/activity/list | 查询活动列表,支持分页和筛选 |
| 活动报名 | POST | /api/registration/apply | 提交活动报名申请 |
| 报名审核 | PUT | /api/registration/audit | 审核报名申请 |
| 活动签到 | PUT | /api/registration/sign-in | 活动现场签到 |
4.5 框架应用设计
4.5.1 Spring Security 权限控制
系统采用 Spring Security 实现用户身份认证和权限控制 [17],具体流程如图4.4 所示:

图4.4 权限控制流程图
4.5.2 Vue Router 路由管理
系统采用 Vue Router 管理前端路由,实现单页面应用的页面跳转和导航 [18]。通过路由守卫(Route Guard)实现权限控制,流程如图4.5 所示:

图4.5 路由管理流程图
5 系统实现
5.1 开发环境与项目结构
5.1.1 开发环境
社团活动报名管理系统的开发环境基于 Windows 10 64 位操作系统搭建,开发工具采用 IntelliJ IDEA 2023.2(后端)与 Visual Studio Code(前端)组合;后端技术栈选用 JDK 1.8 作为基础运行环境,整合 SpringBoot 2.7.x、MyBatis-Plus 3.5.x、Spring Security 5.7.x 框架,分别实现快速开发、高效数据库操作与权限管控;前端基于 Vue 3.x 核心框架,搭配 Element Plus 2.4.x UI 组件库和 Vue Router 4.x 路由管理工具;数据存储层面采用 MySQL 8.0 存储核心业务数据,Redis 6.2 缓存高频数据以提升响应速度;项目构建依赖 Maven 3.6.x 实现依赖管理与自动化构建,服务器采用 SpringBoot 内置的 Tomcat 9.0,简化部署流程,整体环境配置兼顾了技术成熟度、兼容性与开发效率,为系统稳定开发和运行提供了坚实支撑。
表5.1 开发环境配置
|-------|-----------------------------------------------------------|
| 环境类型 | 具体配置 |
| 操作系统 | Windows 10 64位 |
| 开发工具 | IntelliJ IDEA 2023.2、Visual Studio Code |
| 后端JDK | JDK 1.8 |
| 后端框架 | SpringBoot 2.7.x、MyBatis-Plus 3.5.x、Spring Security 5.7.x |
| 前端框架 | Vue 3.x、Element Plus 2.4.x、Vue Router 4.x |
| 数据库 | MySQL 8.0、Redis 6.2 |
| 构建工具 | Maven 3.6.x |
| 服务器 | Tomcat 9.0(SpringBoot内置) |
5.1.2 项目结构
后端项目结构:采用 Maven 多模块结构,分为 common(公共模块)、dao(数据访问层)、service(业务逻辑层)、controller(控制层)和 api(接口模块)。
前端项目结构:采用 Vue 项目标准结构,分为 views(页面组件)、components(公共组件)、router(路由配置)、api(接口请求)和 assets(静态资源)。
5.2 核心功能实 现
5.2.1 用户登录与权限验证实现
用户登录时,前端通过 Axios 发送登录请求,后端 Controller 接收请求后,调 Service层方法验证账号密码。验证通过后,根据用户角色生成 JWT 令牌并返回。前端将令牌存储在 localStorage 中,后续请求在请求头中携带该令牌。Spring Security 通过过滤器拦截请求,验证令牌的有效性和用户权限,确保用户只能访问权限范围内的接口。登录流程如下图5.1 所示。

图5.1用户登录界面
5.2.2 活动信息增删改查实现
活动信息的增删改查通过 MyBatis-Plus 实现,Service 层调用 Mapper 接口的通用方法完成数据库操作,如图5.2 所示。

图5.2 系统修改图
前端通过 Element Plus 的 Table 组件展示活动列表,支持分页、筛选和排序;通过Form组件实现活动信息的新增和修改;通过 Button 组件触发删除操作,后端 Controller 接收请求后调用 Service 层方法删除活动信息,如图5.3 所示。

图5.3 活动更改图
5.2.3 活动报名与审核流程实现
学生用户在活动详情页面点击"报名"按钮,前端发送报名请求,后端 Controller 接收请求后,调用 Service 层方法验证报名条件。验证通过后,生成报名记录,状态为"待审核"。社团管理员在报名审核页面查看报名列表,点击"通过"或"驳回"按钮,前端发送审核请求,后端 Controller 接收请求后更新报名记录的审核状态,并通过系统通知学生用户。报名与审核流程如图5.4 和图5.5 所示。

图5.4 活动报名图

图5.5 活动审核图
6 系统测试
6.1 测试环境
社团活动报名管理系统的测试环境部署于 Windows Server 2019 操作系统之上,该系统作为服务器级操作系统,能够为测试环节提供稳定、可靠的运行基础;应用服务器选用 Tomcat 9.0,与开发环境保持一致,确保应用部署与运行环境的统一性,避免因环境差异导致测试结果失真;数据存储层面延续开发环境的配置方案,采用 MySQL 8.0 存储核心业务数据、Redis 6.2 缓存高频访问数据,保障测试数据环境与生产环境的一致性;测试工具方面整合了 JUnit 5、Postman 10.x、JMeter 5.5 三类核心工具,其中 JUnit 5 用于后端单元测试,验证代码逻辑的正确性,Postman 10.x 用于接口功能测试,校验接口的请求响应与数据交互是否符合预期,JMeter 5.5 则用于性能测试,模拟高并发场景下系统的响应能力与稳定性,整套测试环境配置覆盖了功能、接口、性能等多维度测试需求,为系统上线前的全面验证提供了标准化、可复现的测试环境支撑。
表6.1 测试环境配置
|-------|---------------------------------|
| 环境类型 | 具体配置 |
| 操作系统 | Windows Server 2019 |
| 应用服务器 | Tomcat 9.0 |
| 数据库 | MySQL 8.0、Redis 6.2 |
| 测试工具 | JUnit 5、Postman 10.x、JMeter 5.5 |
6.2 测试策略与方法
单元测试:采用 JUnit 5 对后端 Service 层和 Mapper 层的方法进行单元测试,验证方法的逻辑正确性。
接口测试:采用 Postman 对系统的 RESTful API 进行接口测试,验证接口的功能完整性和参数合法性。
前端功能测试:采用人工测试的方式,对前端页面的交互功能进行测试,验证页面的可用性和易用性。
性能测试:采用 JMeter 对系统的接口响应时间和并发能力进行性能测试,验证系统的性能是否满足需求 [18]。
6.3 测试用例与结 果分析
核心功能测试用例覆盖了社团活动报名管理系统的关键业务流程,从用户登录(图5.1和图6.1)、活动发布(图6.2)、学生报名(图5.3)、社团管理员审核(图6.3)到活动签到,形成了完整的业务闭环。测试结果显示,所有用例的实际结果均与预期一致,系统能够正确响应用户操作,准确更新业务状态(如活动状态、报名状态、签到状态),并实现了用户与管理员之间的流程协同,验证了系统核心功能的正确性、稳定性和业务逻辑的合理性,为系统的可靠运行提供了有力支撑,如表6.2 所示。

图6.1 个人中心

图6.2 活动发布

图6.3 管理员审核
表6.2 测试用例表
|----------|--------|---------------|-----------------------------------------------------|--------------------------------------------|------|
| 用例编号 | 测试模块 | 测试标题 | 测试步骤 | 预期结果 | 实际结果 |
| TC-63-01 | 用户登录模块 | 正确账号密码登录 | 1. 打开登录页,输入正确账号 test01、密码 123456 2. 点击登录按钮 | 1. 成功跳转首页,展示用户权限菜单 2. 系统记录登录成功日志 | 符合预期 |
| TC-63-02 | 用户登录模块 | 错误密码登录 | 1. 打开登录页,输入正确账号 test01、错误密码 654321 2. 点击登录按钮 | 1. 页面提示密码错误,不跳转页面 2. 系统记录登录失败日志 | 符合预期 |
| TC-63-03 | 活动管理模块 | 按条件查询活动数据 | 1. 进入活动查询页,设置时间范围 2026-01-01 至 2026-01-31 2. 点击查询按钮 | 1. 分页展示符合条件活动数据,无数据时提示 "暂无匹配数据" | 符合预期 |
| TC-63-04 | 活动管理模块 | 发布活动必填项缺失提交 | 1. 进入活动发布页,仅填非必填项,不填活动名称 2. 点击提交按钮 | 1. 页面提示 "活动名称为必填项",数据未入库 2. 无操作日志记录 | 符合预期 |
| TC-63-05 | 报名管理模块 | 学生提交活动报名申请 | 1. 进入活动详情页,确认报名条件符合 2. 点击报名按钮提交申请 | 1. 报名成功,报名记录状态为 "待审核" 2. 系统生成报名日志 | 符合预期 |
| TC-63-06 | 报名管理模块 | 社团管理员审核报名通过 | 1. 进入报名审核页,选择待审核记录 2. 点击 "审核通过" 按钮 | 1. 报名记录状态更新为 "通过" 2. 系统自动向学生发送审核通过通知 | 符合预期 |
| TC-63-07 | 权限控制模块 | 普通学生越权访问管理员页面 | 1. 在地址栏输入管理员后台页面 URL,回车访问 | 1. 跳转 403 权限不足页面 2. 系统记录越权访问操作日志 | 符合预期 |
| TC-63-08 | 活动管理模块 | 编辑已发布活动信息 | 1. 进入活动列表页,选择目标活动点击编辑 2. 修改活动时间后提交 | 1. 活动信息修改成功,页面刷新展示最新内容 2. 系统记录编辑日志 | 符合预期 |
| TC-63-09 | 签到管理模块 | 社团管理员扫码签到学生 | 1. 进入活动签到页,扫描学生签到码 2. 确认签到信息 | 1. 学生签到状态更新为 "已签",记录签到时间 2. 签到列表实时刷新 | 符合预期 |
| TC-63-10 | 数据统计模块 | 导出社团活动统计数据 | 1. 进入数据统计页,选择社团及统计时间范围 2. 点击 "导出 Excel" 按钮 | 1. 成功导出统计数据 Excel 文件,数据完整无缺失 2. 系统记录导出操作日志 | 符合预期 |
6.4 性能测试
采用JMeter工具模拟1000名用户并发访问系统 [19],测试结果如图6.1所示。

图6.4 性能测试结果图
测试结果如下:
页面平均响应时间:1.2秒,满足响应时间不超过2秒的需求。
接口平均响应时间:350毫秒,满足响应时间不超过500毫秒的需求。
并发处理能力:支持500并发请求无压力,无响应延迟或系统崩溃情况。
数据查询效率:单活动500条报名记录查询时间不超过200毫秒。
6.5 测试结论
通过单元测试、接口测试、前端功能测试和性能测试,验证了系统的功能完整性、性能稳定性和易用性。测试结果表明,系统能够满足高校社团活动报名管理的需求,具备良好的用户体验和可扩展性 [19]。
7 总结与展望
7.1 工作总结
本研究基于SpringBoot+Vue技术栈,设计并实现了一款高校社团活动报名管理系统。系统采用前后端分离架构,后端以SpringBoot为核心,结合MyBatis-Plus实现数据持久化,前端基于Vue.js和Element Plus构建交互界面,MySQL作为数据存储数据库,Redis作为缓存数据库提升系统性能。系统涵盖用户管理、社团管理、活动管理、数据统计、系统管理五大核心模块,实现了活动发布、在线报名、资格审核、活动签到、数据统计等全流程功能。
通过系统测试和实际应用验证,该系统能够有效解决传统社团活动报名管理的痛点,具有功能完善、操作便捷、性能稳定、可扩展性强等特点,显著提升了社团活动报名管理效率,减少了人工操作成本,规范了活动管理流程,为高校社团数字化管理提供了可行的解决方案。
7. 2 未来展望
功能扩展:增加活动评分、社团排名、消息推送(如活动提醒、审核通知)、活动报名支付(针对收费活动)等功能,丰富系统应用场景。
智能化升级:引入推荐算法,根据学生兴趣偏好和历史参与记录,推荐个性化的社团活动;利用数据分析技术,对社团活动效果进行评估,为社团发展提供数据支持。
多端适配:开发微信小程序版本,支持学生通过微信快速报名、签到,提升系统的便捷性和易用性。
集成对接:与校园统一身份认证系统对接,实现单点登录;与学生信息管理系统对接,自动获取学生基本信息,减少用户注册录入工作量。
参考文献
- 丁禹钧,朱一龙,王雪静.基于SpringBoot和Vue的高校学生社团管理系统[J].电脑编程技巧与维护,2025,(09):110-112+165.
- 刘有东,陈庆文.基于SpringBoot架构的高校志愿者服务管理系统开发[J].智能物联技术,2026,58(01):113-118.
- 韦军,农磊,韦龙腾,等.基于SpringBoot的矿山安全评价系统的设计与实现[J].电脑编程技巧与维护,2025,(02):110-113.
- 牟艳霞.基于SpringBoot+Vue技术的在线培训平台的设计思路研究[J].软件,2025,46(12):10-12.
- 李冬会.基于SpringBoot的多测合一系统设计[J].电脑编程技巧与维护,2025,(10):35-37+116.
- 王小豹,谢杰,李泽峰.基于SpringBoot框架的图书馆座位预约系统的设计与实现[J].信息记录材料,2025,26(04):55-59.
- 陈柳羽,宁雪梅,许舟洋.高校数字化宿舍管理系统设计与实现[J].电脑编程技巧与维护,2024,(10):113-116.
- 薛楠楠,张伟,钟化雨,等.基于SpringBoot+Vue的事故报告数据库系统设计与实现[J].计算机仿真,2025,42(07):456-462+570.
- Zhu Y .Contract Management System Based on SpringBoot and Vue[J].Advances in Computer, Signals and Systems,2024,8(5).
- 崔靖茹,文华,刘宏磊,等.基于Vue和SpringBoot框架的高校信息化项目管理系统的设计与实现[J].现代信息科技,2025,9(22):77-81..
- 刘永立.基于SpringBoot和MyBatis的作业管理系统设计[J].电脑编程技巧与维护,2025,(04):86-88.
- 沈莹,黄旭,曾孟佳.基于SpringBoot+微信小程序的线上茶叶交易平台的设计与实现[J].福建茶叶,2025,47(10):49-51.
- 于永利.基于SpringBoot的药品订购系统的设计与实现[J].信息与电脑,2025,37(04):117-119.
- 李小峰,覃福钿,杜晓辉.基于SpringBoot的智能家居系统设计与实现[J].科学技术创新,2025,(11):66-69.
- Shao W ,Liu K.Design and Implementation of Online Ordering System Based on SpringBoot[J].Journal of Big Data and Computing,2024,2(3).
- Liu Y .Design and Implementation of a Student Attendance Management System based on Springboot and Vue Technology[J].Frontiers in Computing and Intelligent Systems,2024,8(1):91-97.
- 景子穆.基于Springboot+Vue的"菜鲜生"餐饮系统设计[J].电脑编程技巧与维护,2025,(11):74-77.
- 陆向艳,刘峻.基于SpringBoot的机房预约系统的设计与实现[J].工业控制计算机,2025,38(07):128-129.
- 张昊良,邵刚.基于Web的地铁站台门设备检修信息化平台设计[J].信息记录材料,2025,26(12):74-77.
致谢
论文写到这一页,意味着我的大学生活即将画上句号。这一路走来,有太多人需要感谢。首先要感谢我的导师。您不仅在学术上给予我耐心指导,更用严谨的治学态度教会我如何踏实做学问。每次遇到难题,您的点拨总能让我豁然开朗。是您传授的知识让我对专业有了更深的理解。其次感谢我的同学,一起讨论问题的日子我会永远记得。还有室友们的包容与鼓励,让我的大学生活充满温暖。最后,最后要感谢我的家人。你们一直默默支持我,是我最坚实的后盾。纸短情长,唯有继续努力,方能不负所有关爱。