一.软件开发的流程



二.系统开发环境



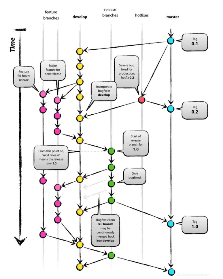
三.分支设计规范




Git Flow模型


四.企业级项目管理
1.创建项目




2.创建项目对应的仓库



3.添加成员


还可以进行(项目/仓库)成员管理
五.开发实战场景
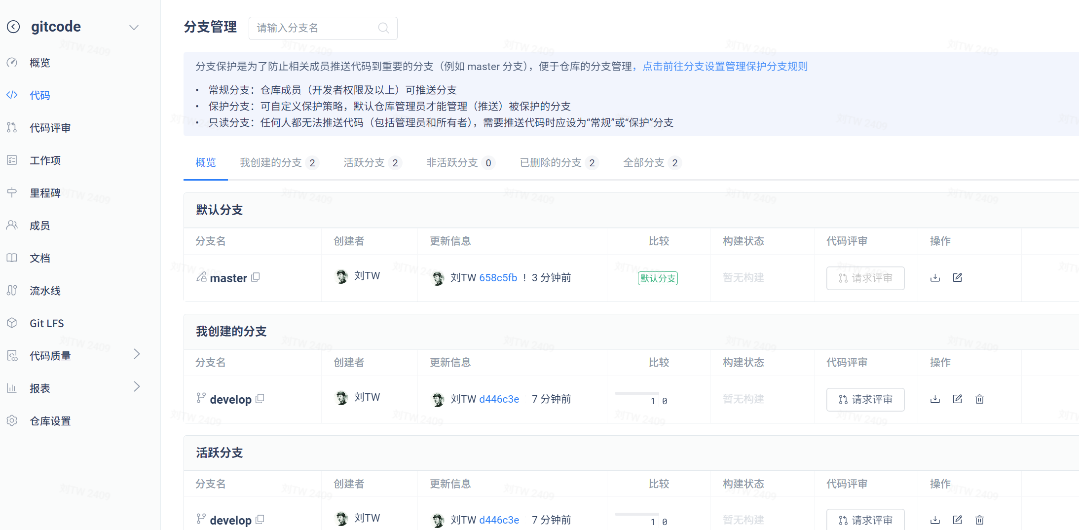
1.创建仓库时,一般选生产和开发模型,其他的分支自己创建

2.创建新分支:

3.修改代码,并提交

4.即可看到在当前分支进行了修改

5.然后请求评审,进行合并


6.审查和测试通过,即可合并

7.develop中,就有了我们的代码,然后开发人员就能进行一个自测
然后基于develop,生成一个release(预发布的分支)
测试通过之后,将release分支合并到master分支上

测试并评审,通过后进行合并

这样master就有了更新好的代码了
然后将其他分支进行删除

这样需求就可以了
部署:(要付费,这里就不多说了)

hotfix分支要基于master进行创建,并修改