DLP投影仪核心技术解析:采用DMD芯片作为核心元件,芯片表面密布数百万微米级铝制微镜(单镜≈红细胞大小),每镜对应一个像素。微镜通过高速偏转(每秒数千次)控制光线反射路径,"开"态反射至镜头形成亮像素,"关"态导向吸光器形成暗像素,快速切换产生灰度层次。色彩通过时序混合实现:传统机型用旋转RGB色轮配合光源分时投射,新型LED/激光光源直接发射三色光。利用人眼视觉暂留效应(约1/24秒)将快速切换的红绿蓝画面融合为全彩图像,可能出现彩虹效应(色彩分离现象)。该技术具有高对比度、像素间隙小、寿命长等优势。







简单来说,DLP 投影仪就像一个由数百万面"微型镜子"组成的指挥中心。
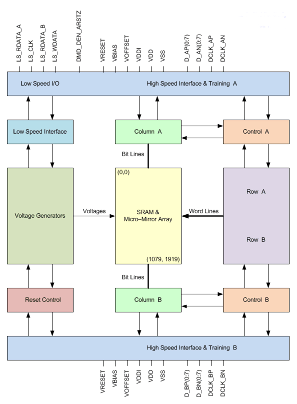
1. 核心大脑:DMD 芯片
DLP 技术的心脏是一个叫 DMD(Digital Micromirror Device,数字微镜装置) 的硅芯片。
-
微镜森林: 芯片上排列着数十万甚至数百万面极小的铝制镜子。
-
大小比例: 每面镜子只有几微米宽,大约只有一颗红细胞那么大。
-
像素对应: 每一面小镜子就代表屏幕上的一个像素点。镜子越多,分辨率(如 4K)就越高。
2. 画面逻辑:控制"光"的去向
这些小镜子不是固定不动的,它们利用静电控制,每秒可以开关数千次。
-
"开"状态: 镜子偏转,将光线反射到镜头,最终投射在屏幕上,形成亮点。
-
"关"状态: 镜子偏向另一边,将光线反射到吸光装置(散热片),屏幕上对应位置就是暗点。
-
灰色是怎么来的? 如果镜子在"开"和"关"之间快速切换,利用人眼的视觉暂留,就能产生不同深浅的灰色层级。
3. 色彩魔法:从黑白到彩色
既然镜子只是反射光,那五颜六色的画面是怎么出来的?这取决于光源:
传统灯泡机:旋转色轮 (Color Wheel)
-
白色灯泡发出光,经过一个高速旋转的红、绿、蓝(RGB)色轮。
-
色轮像滤镜一样,按顺序投射出红光、绿光、蓝光。
-
同步协作: 当红光照射芯片时,DMD 芯片迅速调整镜子,只反射画面中需要红色的部分;绿光和蓝光同理。
新型 LED/激光机:
-
LED/三色激光: 直接发出红绿蓝光,不需要色轮,色彩更纯净。
-
单色激光: 用蓝色激光照射荧光粉轮产生白光,再配合色轮。
4. 视觉欺骗:你以为你看到了彩色
DLP 投影其实是一个**"时分复用"的骗局。它并不是同时投射红绿蓝,而是飞快地轮流投射**。
-
由于切换速度极快(远超人眼极限),你的大脑会自动把这些序列光融合成一副完整的彩色图像。
-
彩虹效应 (Rainbow Effect): 少数敏锐的人在快速转头时能捕捉到色彩的分离,看到类似彩虹的重影。这就是早期或廉价 DLP 机器的通病。
总结对比
| 维度 | 技术细节 |
|---|---|
| 基础元件 | DMD 芯片(微米级铝镜) |
| 画面原理 | 镜子物理偏转(反射 vs 吸收) |
| 色彩实现 | 顺序投射 RGB 光源,由大脑合成 |
| 优势 | 对比度高、像素间隙小(画面细腻)、寿命长 |






