计算机毕业设计springboot游戏数据管理系统fkj5us9f (配套有源码 程序 mysql数据库 论文)
本套源码可以在文本联xi,先看具体系统功能演示视频领取,可分享源码参考。
随着游戏产业的蓬勃发展,游戏数据量呈现爆炸式增长态势。现代游戏数据不仅涵盖玩家基础信息、游戏进度、交易记录等传统数据,更涉及海量实时交互数据、日志数据及跨系统交互数据。如何高效管理和利用这些数据,已成为游戏产业面临的核心挑战。云计算与大数据技术的成熟为游戏数据管理提供了新的技术路径,构建一套界面简洁、功能完备的游戏数据管理系统,对于提升游戏品质、优化用户体验具有重要的实践价值。
本系统采用Java作为开发语言,以SpringBoot作为核心框架,结合MySQL数据库与B/S架构进行设计与实现。系统主要面向两类用户群体,提供差异化的功能服务。
系统核心功能模块如下:
-
用户管理:实现用户账号的注册、登录、个人信息维护及密码修改等功能,为用户提供系统入口与身份认证服务。
-
游戏项目管理:支持游戏基础信息的录入、查询、编辑与删除,包括游戏名称、游戏类型、游戏封面、游戏详情、上架日期等属性维护,并提供评论数与收藏数的统计展示。
-
游戏分类管理:实现游戏类型的定义与维护,支持分类信息的增删改查,便于游戏项目的归类与检索。
-
开始游戏功能:记录用户启动游戏的行为数据,包括游戏名称、游戏类型、开始时间、用户账号、姓名、性别等信息,建立用户与游戏项目的关联记录。
-
游戏数据记录:详细记录用户游戏过程中的关键数据指标,涵盖获取道具、获取奖励、总分、胜率等核心游戏数据,并标注记录时间,形成完整的用户游戏行为档案。
-
公告栏管理:支持系统公告的发布与展示,包括标题、简介、分类名称、发布人、点击次数、点赞数、收藏数、正文内容及配图等功能,实现运营信息的有效触达。
-
投诉建议管理:提供用户反馈渠道,支持留言内容、留言图片的提交,以及管理员回复内容与回复图片的交互,形成闭环的问题反馈机制。
-
系统管理:涵盖系统配置参数的维护、系统日志的记录与查询(包括用户名、操作行为、请求方法、请求参数、请求时长、IP地址等),以及用户登录认证与权限控制等基础支撑功能。
-
收藏功能:支持用户对游戏项目、公告等内容的收藏行为记录,包括收藏类型与推荐类型标记,便于用户快速访问感兴趣的内容。
-
评论互动功能:实现用户对游戏项目的评论发表与回复查看,包含评论内容、用户头像、昵称等信息展示,促进用户间的交流互动。
该系统通过整合用户行为数据采集、游戏内容管理、运营信息发布与用户反馈处理等核心能力,构建了一套完整的游戏数据管理解决方案。功能设计覆盖游戏运营的前台展示与后台管理全链路,既满足玩家便捷获取游戏信息、记录游戏历程的需求,又支撑运营方高效管理游戏内容、分析用户行为、及时响应反馈的业务目标,体现了数据驱动游戏运营优化的设计理念。
注:以上是纯课题毕业设计功能介绍,并非实际开发完成,最终开发完成的毕业设计程序以下面的的环境软件、功能图和界面为准。
系统所需要的环境软件:idea、eclipse+mysql5.7、8.0+Navicat+JDK1.8+tomcat7.0
5 系统用例图
一个用例图就能对应出系统中的一个功能过程,系统中完整的功能都是由许多不同的用例图所组成的。
系统用例图如图3-1、图3-2、图3-3所示。

图3-1 管理员用例图

图3-2 用户用例图
3. 6 系统流程分析
(1)个人信息流程图
用户在成功进入系统以后,可以获得用户账号、姓名、性别等个人信息。获得个人信息的流程见图3-3所示。

图3-3个人信息流程图
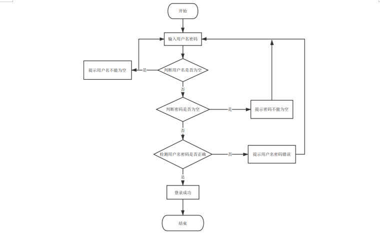
用户进行登录操作的流程图如图3-4。

图3-4 用户登录界面流程图
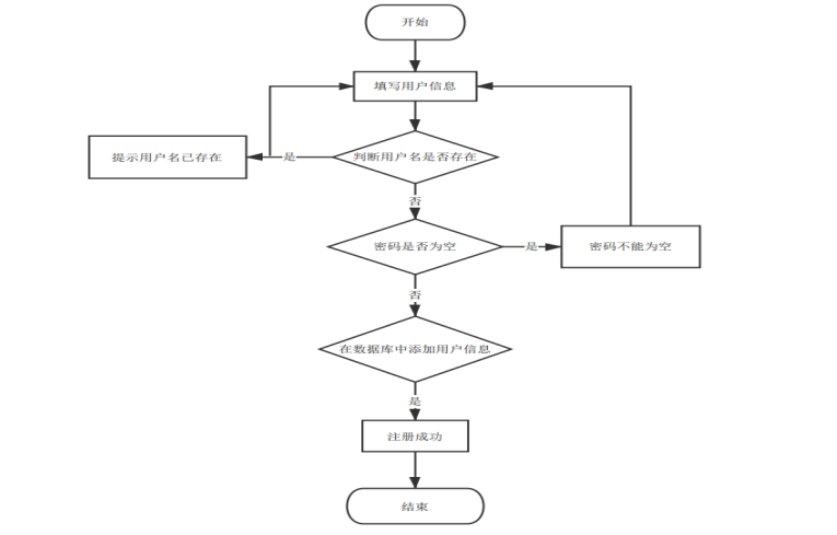
用户进行注册操作的流程图如图3-5。

图3-5 用户注册流程图
4 系统设计
4.1 系统结构图
游戏数据管理系统分为二个部分,即管理员和用户。该系统是根据用户的实际需求开发的,贴近生活。从管理员处获得的指定账号和密码可用于进入系统和使用相关的系统应用程序。管理员拥有最大的权限,其次是用户。管理员一般负责整个系统的运行维护和总体协调。
系统结构如图4-1所示。

图4-1系统结构图
4.2数据库设计
所有的网站设计但凡有数据都离不开数据库,数据库是所有项目想实现如数据获取,数据传输等功能的基石。只有合理化的数据库设计才能满足商业化的要求,数据库的主键外键连接方式特别的重要,尽量避免多对多的复杂性,字段名命合理规范,且通俗易懂等,字段应根据业务进行设定,不允许操作多字段而对系统产生占用多余的内存。
4.2.1数据库设计原则
设计原则自然就是要符合范式的要求,多表之间的关系要合理,理应符合系统的实际情况。
4.2.2数据库的概念设计
概念设计是将整体分为在地面上表达出来的单个个体。E-R图形象的连接了实体模型和概念模型。因此,E-R图需要根据数据库表和表字段进行合理设计,表达的概念知识点用图形描述,可以直观地让相应人员清楚,并分解整个E-R图。我们通常表达不清晰没有概念的东西。但是通过E-R之间的联系,E-R模型法是对这种模糊概念的事务最简单、最常用的设计方法。
(1) 投诉建议E-R图如下图4-2所示。

图4-2投诉建议E-R图
(2) 用户信息E-R图如下图4-3所示。

图4-3用户信息E-R图
(3) 游戏项目E-R图如下图4-4所示。

图4-4游戏项目E-R图
(4)公告栏E-R图如下图4-5所示。

图4-5公告栏E-R图
(4) 开始游戏E-R图如下图4-5所示。

图4-5开始游戏E-R图
(4) 游戏数据管理系统总体E-R图如下图4-5所示。

图4-5游戏数据管理系统总体E-R图
系统的实现
5. 1 前台用户功能模块实现
当用户访问系统的网址时,首先映入眼帘的是首页界面。在首页界面上,用户可以看到一个导航条,通过网站首页、游戏项目、公告栏、投诉建议、个人中心,可以跳转进入各个功能展示页面进行操作。系统首页界面如图5-1所示。

图5-1 系统首页界面
在注册流程中,用户在Vue前端填写必要信息(如用户账号、密码等)并提交。前端将这些信息通过HTTP请求发送到Java后端。后端处理这些信息,检查账号是否唯一,并将新用户数据存入MySQL数据库。完成后,后端向前端发送注册成功的确认,前端随后通知用户完成注册。这个过程实现了新用户的数据收集、验证和存储,如图5-2所示:

图5-2 用户注册界面
在登录流程中,用户首先在Vue前端界面输入账号和密码。这些信息通过HTTP请求发送到Java后端。后端接收请求,通过与MySQL数据库交互验证用户凭证。如果认证成功,后端会返回给前端,允许用户访问系统。这个过程涵盖了从用户输入到系统验证和响应的全过程,如图5-3所示:

图5-3用户登录界面
用户点击游戏项目,在游戏项目页面的输入栏中填写游戏名称,进行查询,可以进行开始游戏或者收藏、评论等操作,如图5-4所示:

图5-4游戏项目页面
在个人中心页面可以更新个人详细信息,还可以对修改密码、开始游戏、游戏数据记录、我的收藏进行详细操作,如图5-5所示:

图5-5个人中心页面
5.2 后台 管理员功能模块实现
管理员登录,在登录页面正确输入用户名和密码、角色后,点击登录进入系统进行操作;如图5-6所示。

图5-6 管理员登录界面
管理员进入系统主页面,主要功能包括对首页、用户、游戏项目、游戏分类、开始游戏、游戏数据记录、投诉建议、系统管理、用户信息等进行操作。管理员主页面如图5-7所示:

图5-7 管理员主界面
游戏项目功能在视图层(view层)进行交互,比如点击"新增"按钮或填写游戏项目需求信息表单。这些游戏项目动作被视图层捕获并作为请求发送给相应的控制器层(control1er层)。控制器接收到这些请求后,调用服务层(service层)以执行相关的业务逻辑,例如验证输入数据的有效性和与数据库的交互。服务层处理完这些逻辑后,进一步与数据访问对象层(DAO层)交互,后者负责具体的数据操作如查询、新增或删除游戏项目,并将操作结果返回给控制器。最终,控制器根据这些结果更新视图层,以便游戏项目功能可以看到最新的信息或相应的操作反馈。在游戏项目页面的输入栏中输入游戏名称进行索搜,可以查看到游戏项目详细信息,并根据需要进行添加、修改或者删除等操作。如图5-8所示:

图5-8游戏项目界面
用户功能在视图层(view层)进行交互,比如点击"新增"按钮或填写用户信息需求信息表单。这些用户信息动作被视图层捕获并作为请求发送给相应的控制器层(control1er层)。控制器接收到这些请求后,调用服务层(service层)以执行相关的业务逻辑,例如验证输入数据的有效性和与数据库的交互。服务层处理完这些逻辑后,进一步与数据访问对象层(DAO层)交互,后者负责具体的数据操作如查询、新增或删除用户信息,并将操作结果返回给控制器。最终,控制器根据这些结果更新视图层,以便用户功能可以看到最新的信息或相应的操作反馈。在用户信息页面的输入栏中输入用户账号、姓名进行索搜,可以查看到用户详细信息,并根据需要进行添加、修改或者删除等操作,如图5-9所示:

图5-9用户界面
游戏分类功能在视图层(view层)进行交互,比如点击"新增"按钮或填写游戏分类需求信息表单。这些游戏分类动作被视图层捕获并作为请求发送给相应的控制器层(control1er层)。控制器接收到这些请求后,调用服务层(service层)以执行相关的业务逻辑,例如验证输入数据的有效性和与数据库的交互。服务层处理完这些逻辑后,进一步与数据访问对象层(DAO层)交互,后者负责具体的数据操作如查询、新增或删除游戏分类,并将操作结果返回给控制器。最终,控制器根据这些结果更新视图层,以便游戏分类功能可以看到最新的信息或相应的操作反馈。在游戏分类页面的输入栏中输入游戏分类进行索搜,可以查看到游戏分类详细信息,并根据需要进行新增、修改或者删除等操作。如图5-10所示:

图5-10游戏分类界面
管理员点击开始游戏,在开始游戏页面中输入游戏名称,进行索搜,然后查看开始游戏,也可以点击修改或删除等操作。如图5-11所示:

图5-11开始游戏界面
管理员点击投诉建议,在投诉建议页面中输入用户名,进行索搜,然后查看投诉建议,也可以点击回复或删除等操作。如图5-12所示:

图5-12投诉建议界面
管理员点击"系统管理"会显示出所有的系统管理,支持输入标题进行搜索,同时可以选择某一条系统管理,可以点击后面的"添加"按钮对系统管理进行更新维护。如图5-13所示:

图5-13系统管理界面
源码无偿分享,文未领取