
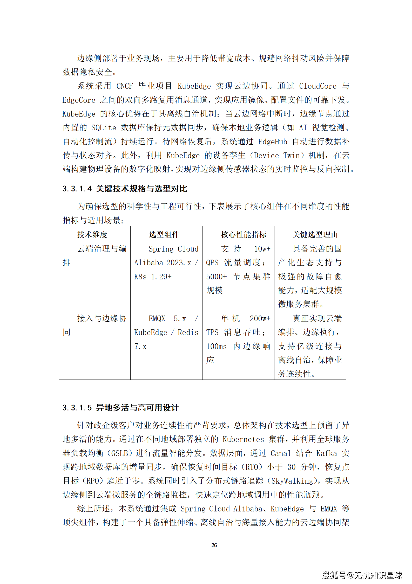
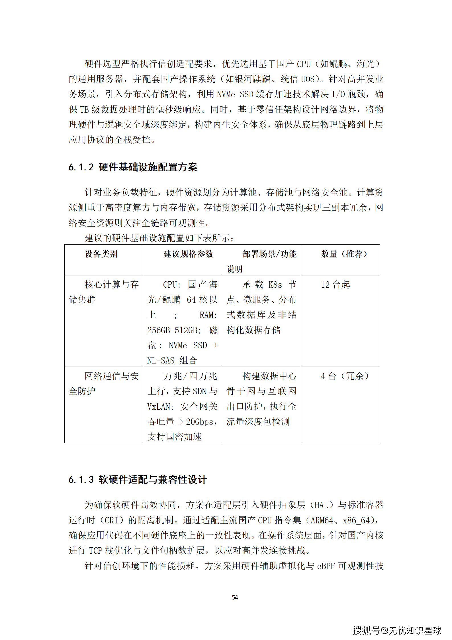
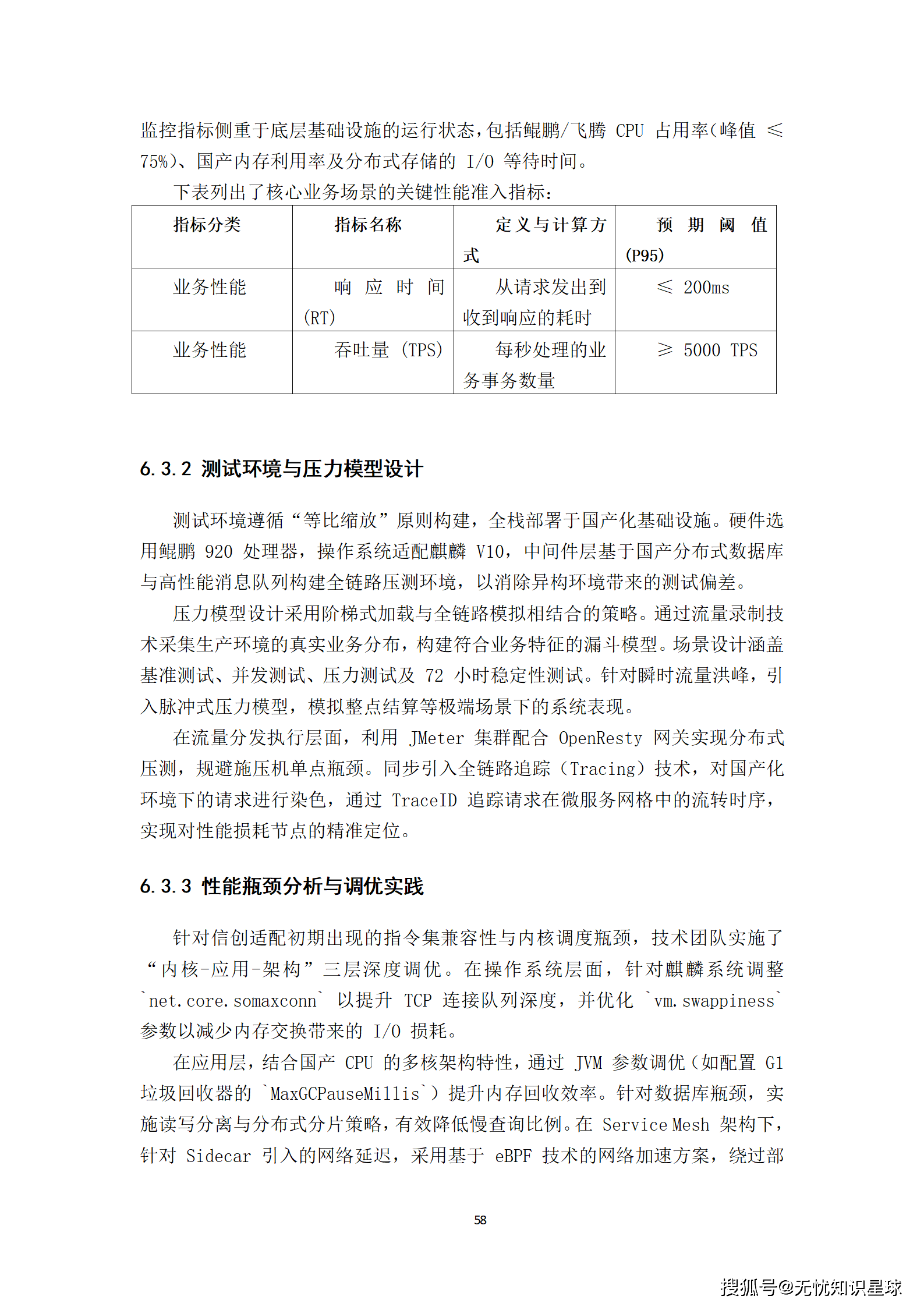
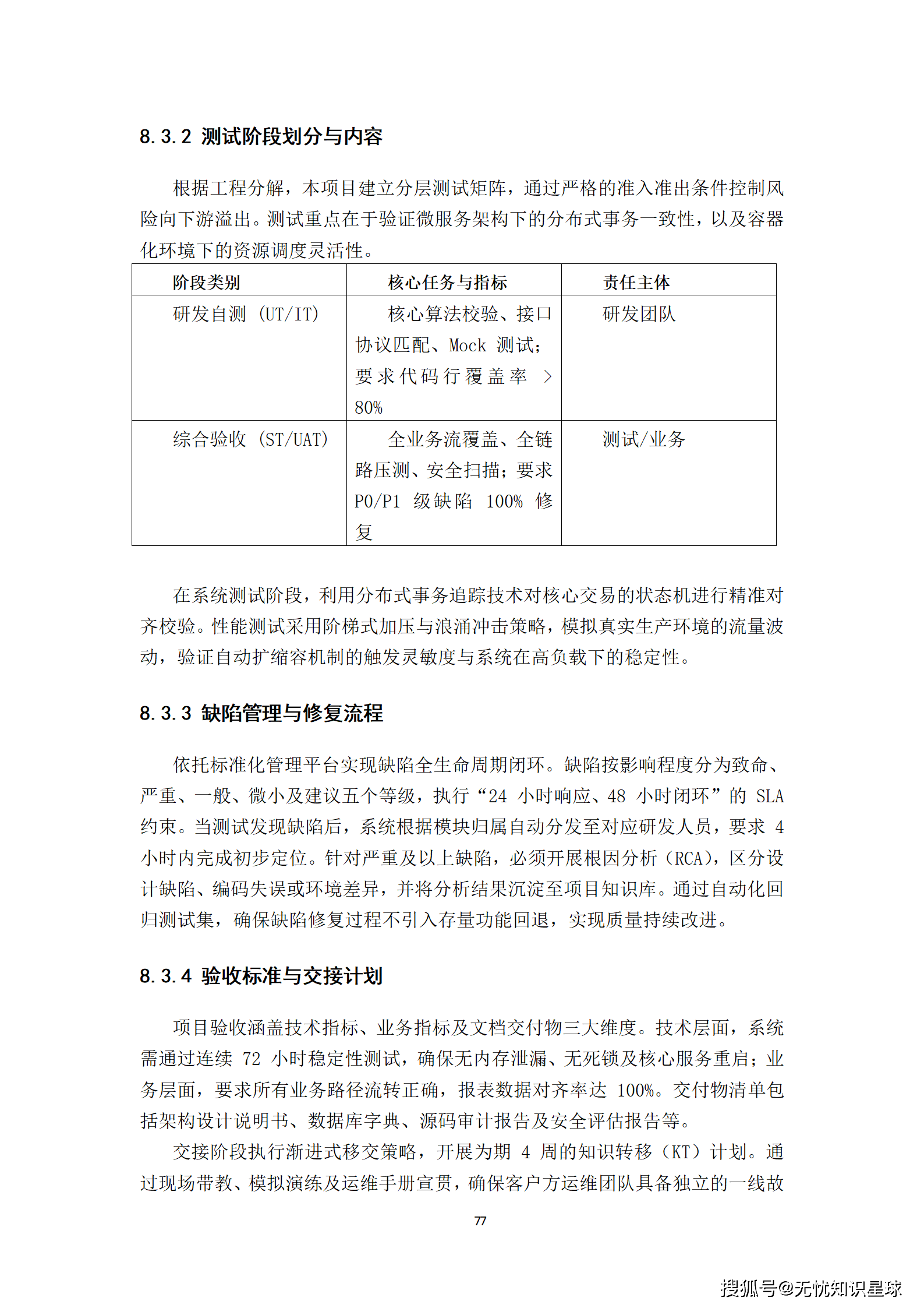
核心洞察:在"双碳"目标与新型电力系统建设的宏大叙事下,能源数字化已不再是选择题,而是必答题。本文档所阐述的虚拟电厂(VPP)项目,本质上是一场针对电力系统"源荷双侧不确定性"的精密外科手术。它通过数字化手段,将海量碎片化的分布式光伏、储能与柔性负荷,重构为一个可观、可测、可控的"超级发电厂",不仅解决了新能源消纳的物理难题,更打通了从物理电网到电力市场的价值闭环。

在探讨技术架构之前,我们必须直面当前配电网面临的残酷现实。随着分布式光伏的爆发式增长,传统的"无源"配电网正在向"有源"配电网演进,这带来了三个无法回避的工程与商业痛点:
分布式光伏具有极强的随机性与波动性。在午间发电高峰期,大量的分布式电源反向送电,导致配电变压器末端电压频繁越限(偏差常超过±7%),这不仅触发了过电压保护跳闸,更严重威胁用电设备安全。
传统的调度系统面对的是大型电厂,而现在面对的是成千上万个分散的工商业屋顶。现有的采集手段多为分钟级,面对电力系统毫秒级的频率波动,这种"弱感知"导致调度中心如同"盲人摸象",无法应对瞬时的功率缺额。
光伏发的电如果本地用不完,往往面临"弃光";而储能设备因为缺乏协同,往往处于"闲置"状态。源、网、荷、储各环节的数据与利益无法对齐,形成了一个个"数据孤岛"与"价值孤岛"。
> 结论:我们需要的不仅仅是一个监控系统,而是一个具备毫秒级响应能力、能够进行多目标优化决策的"数字大脑"。
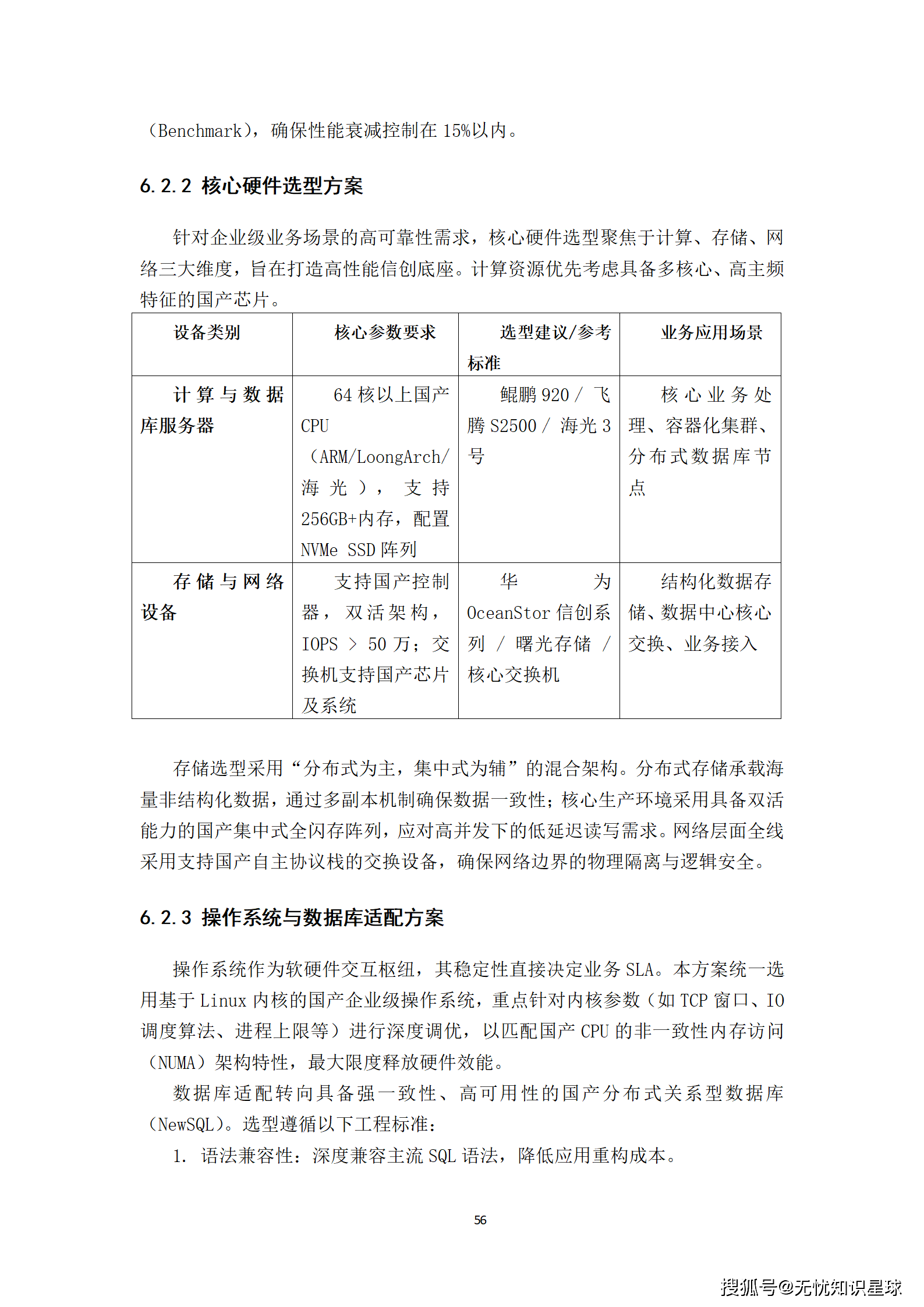
本项目的架构设计摒弃了传统的单体架构,转向基于云原生的"云-边-端"协同模式。这一设计的核心逻辑在于**"能力下沉,逻辑上浮"**。
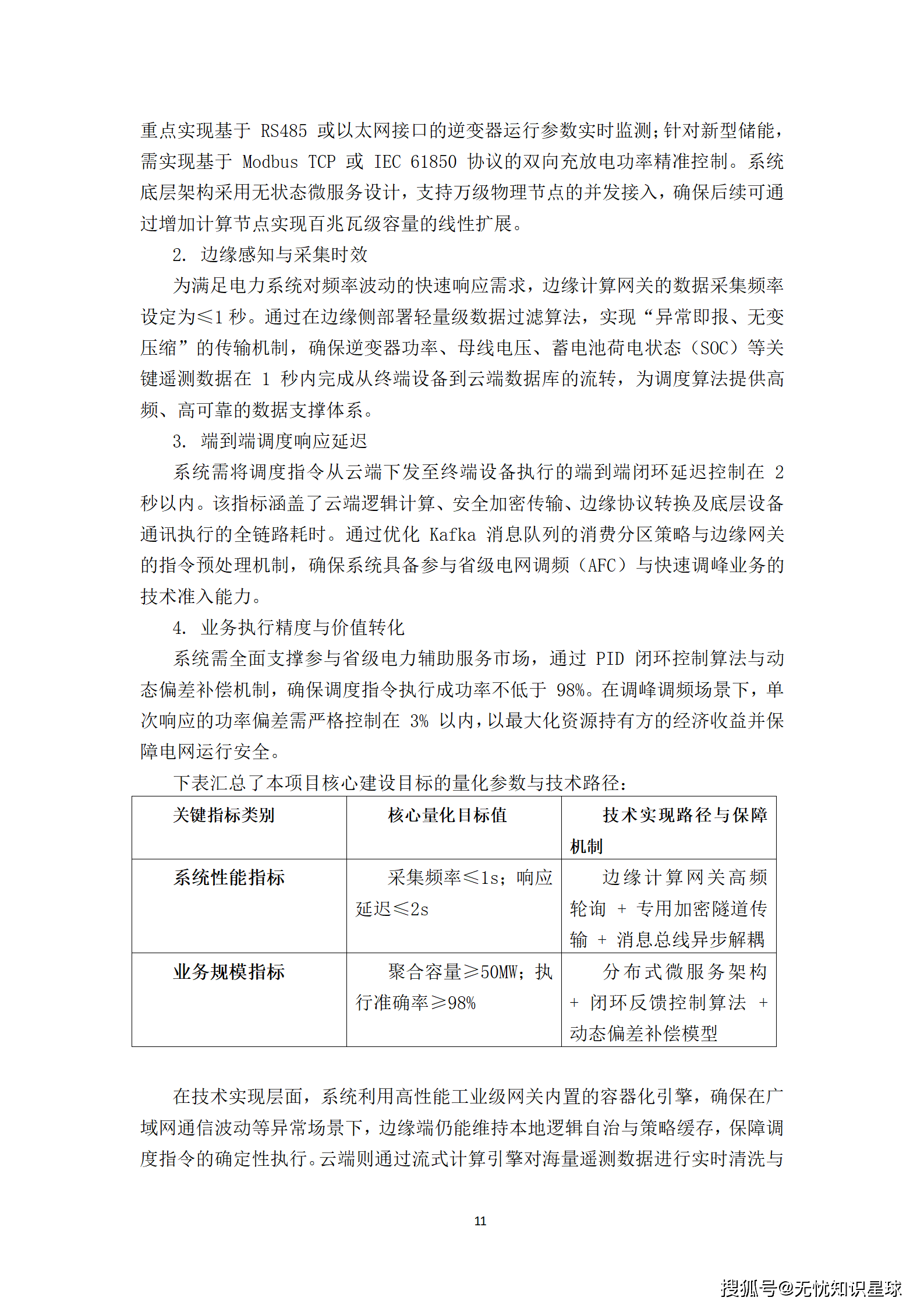
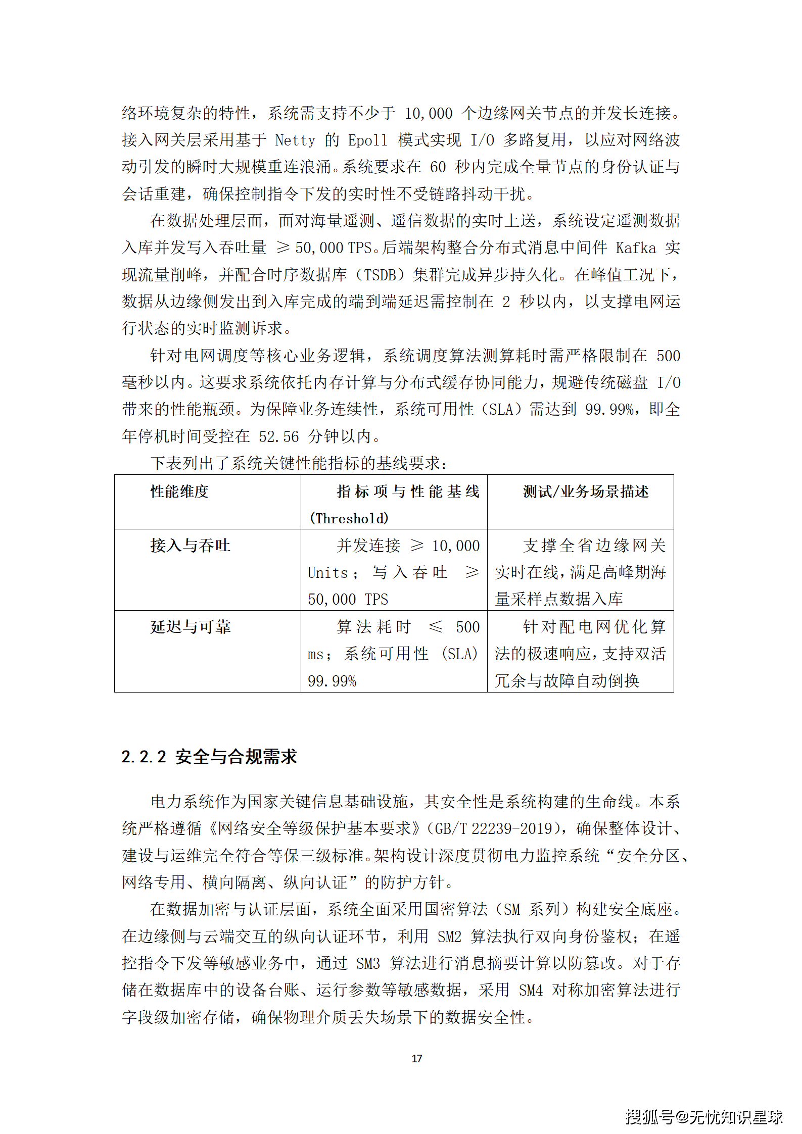
为了支撑千万级设备的接入与毫秒级的控制,系统确立了以下设计基准:
- 弹性与容灾:触发扩容响应 < 60s;跨可用区部署实现 RTO < 30s。
- 自治与性能:边缘脱网运行 ≥ 72h;核心接口 P99 延迟 < 100ms。
- 信创适配:全栈国产化,从芯片到应用层全面适配。
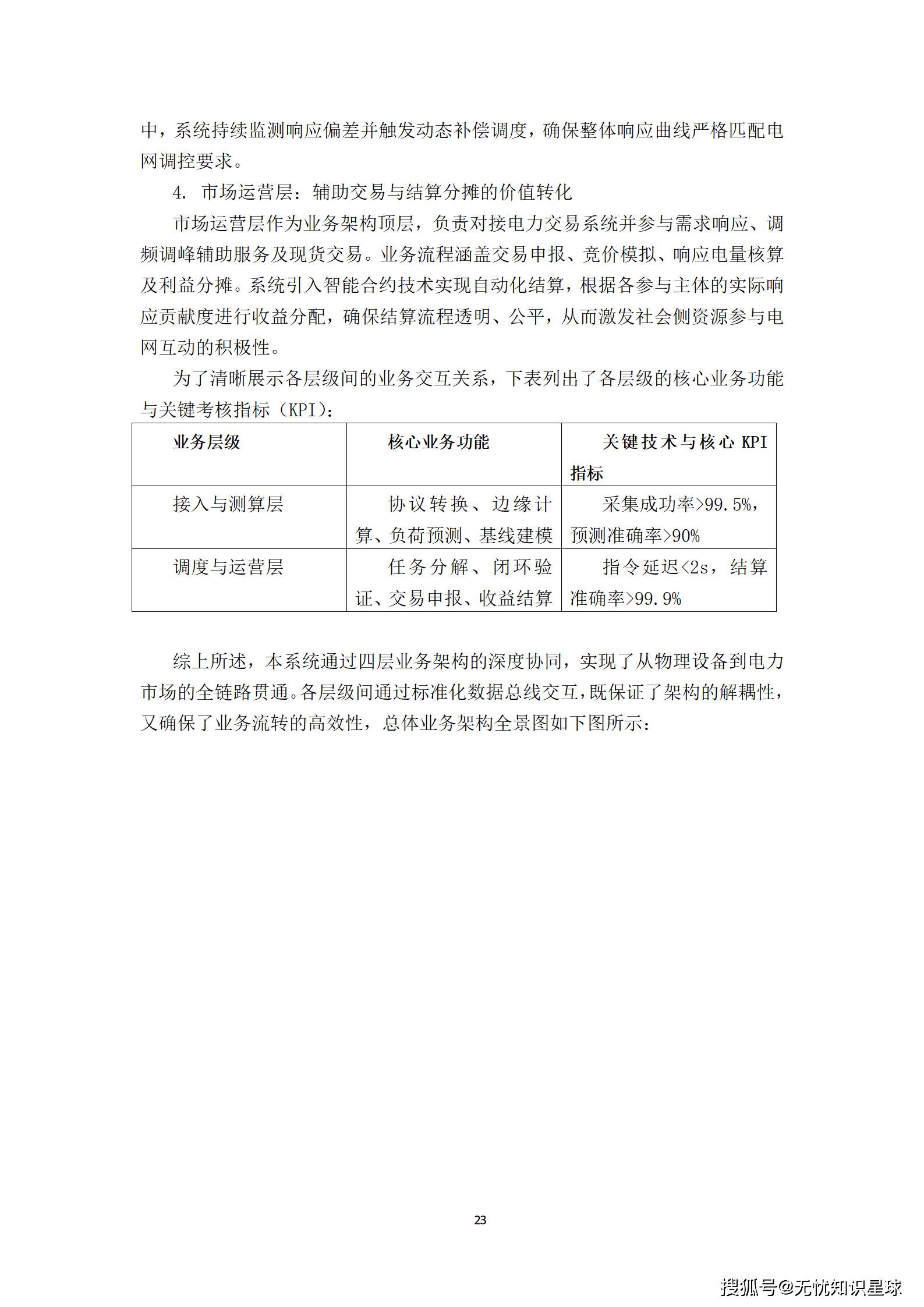
系统构建了"感知-认知-决策-执行"的完整闭环,划分为四个核心层级:

- 云端(大脑) :基于 Kubernetes 1.29+ 与 Spring Cloud Alibaba 2023.x 构建微服务集群。利用 Nacos 实现万级服务实例的毫秒级发现,利用 Sentinel 实现热点参数限流。
- 接入层(神经中枢) :采用 EMQX 5.x 企业级 MQTT 消息服务器。利用其 Mria 集群架构,单集群支撑亿级连接,解决海量长连接瓶颈。
- 边缘层(小脑) :基于 KubeEdge 实现云边协同。核心亮点是离线自治能力------当网络中断时,边缘节点利用 SQLite 保持本地逻辑运行,网络恢复后自动数据补传。
- 端侧(感官):通过工业网关实现 RS485/以太网接入,支持光伏逆变器、储能 PCS/BMS 的毫秒级数据采集。
本方案最精彩的部分在于如何将复杂的业务逻辑转化为可落地的工程模块。我们重点拆解其中最具挑战性的四个中心。
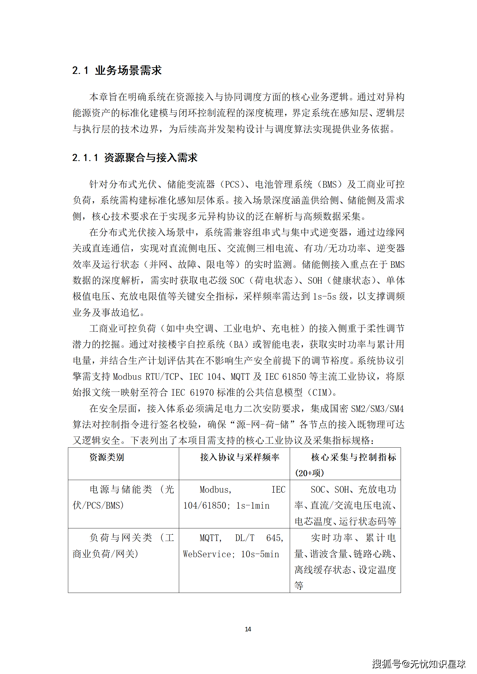
这是系统的"手脚"。面对工业界"七国八制"的协议标准,系统构建了**"抽象驱动层 + 插件化协议解析引擎"**。
- 动态适配:对于非标设备,系统支持动态加载驱动镜像,在边缘侧将 Modbus、OPC-UA 等原始报文转化为标准的 JSON 物模型。
- 流式预处理 :利用 Flink 对原始数据流进行毫秒级清洗。针对高频数据(如电压波动),采用窗口化聚合,仅推送均值或极值,大幅降低后端存储压力。
- 数字孪生:为每个设备构建数字孪生体,实现从物理设备到数字空间的精准映射。
这是系统的"心脏"。它解决了如何把一堆零散的资源变成一个"听话"的电厂。
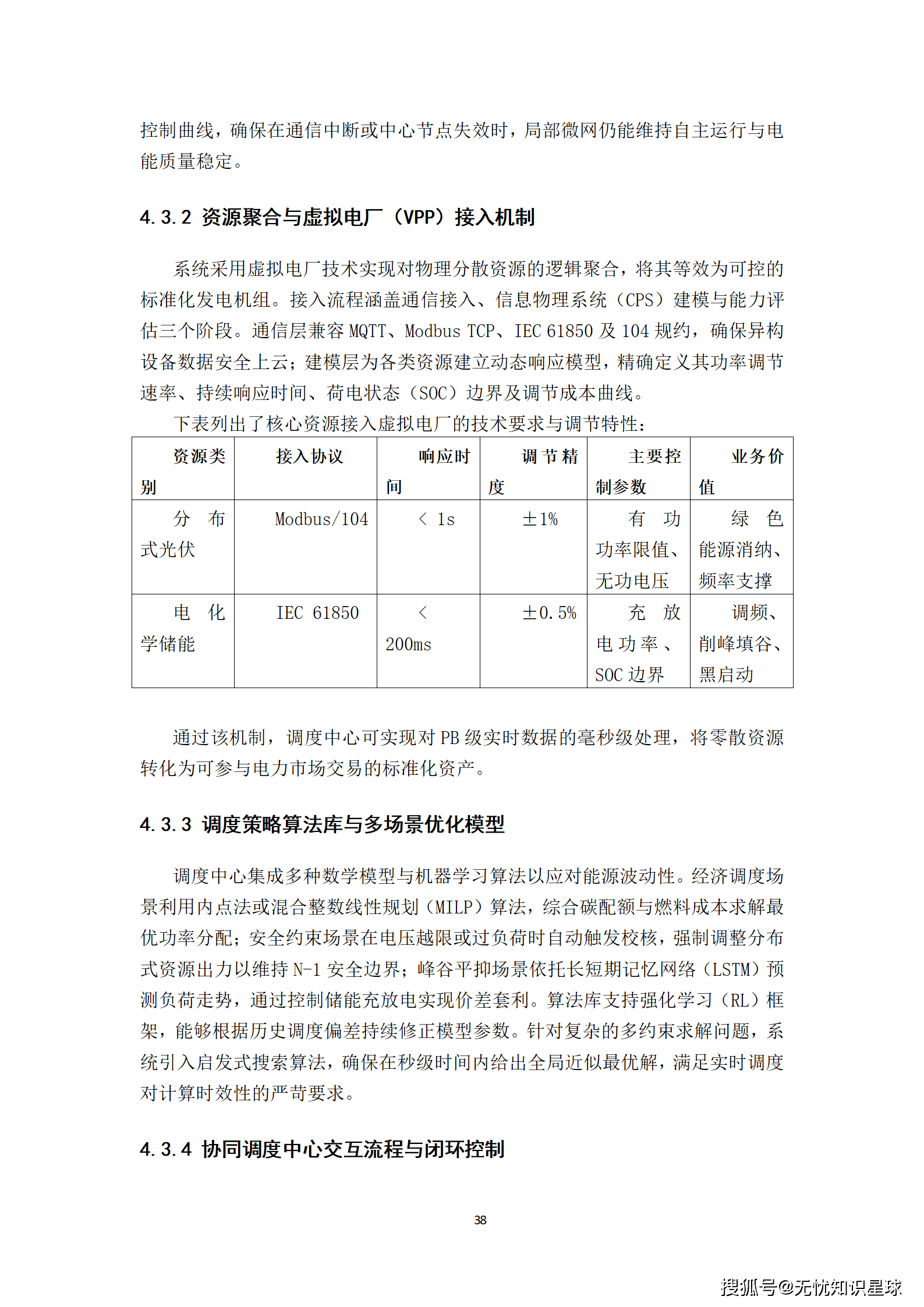
- 多层级聚合模型:支持按地理区域、电网节点、资源类型进行灵活组合。每个接入单元都有唯一 UID。
- 协同调度算法 :采用改进的粒子群算法(PSO)与深度强化学习(DRL)。日前阶段:基于气象预测和电价信号,生成最优的充放电计划。实时阶段:基于 Flink 流式计算,进行亚秒级的功率闭环控制,修正预测偏差。
- 区块链存证:引入区块链技术记录调度指令与响应数据,解决多方参与下的信任与结算纠纷问题。
这是系统的"脊椎",负责最硬核的实时控制。
- 控制逻辑:执行"预测-优化-指令-反馈"闭环。
- 多能互补策略 :优先级1 :利用储能平抑新能源的高频波动(秒级响应)。优先级2 :调节柔性负荷(如空调、充电桩)进行峰谷削补(分钟级响应)。优先级3:常规电源补足差额。
- 硬切逻辑:针对极端故障,预置毫秒级硬切逻辑,确保核心负荷不断电。
这是系统的"钱袋子"。它将物理世界的调节能力转化为经济收益。
- 全品种交易:支持现货、中长期、绿电、辅助服务(调峰、调频)等全品类交易。
- 竞价匹配引擎 :集成 SCUC(安全约束机组组合) 与 SCED(安全约束经济调度) 算法,实现社会福利最大化。
- 精细化结算:基于"贡献度"原则。系统不仅算出总收益,还能精确计算出光伏发了多少度电、储能放了多少度电、空调调低了几度,分别给各方分多少钱。
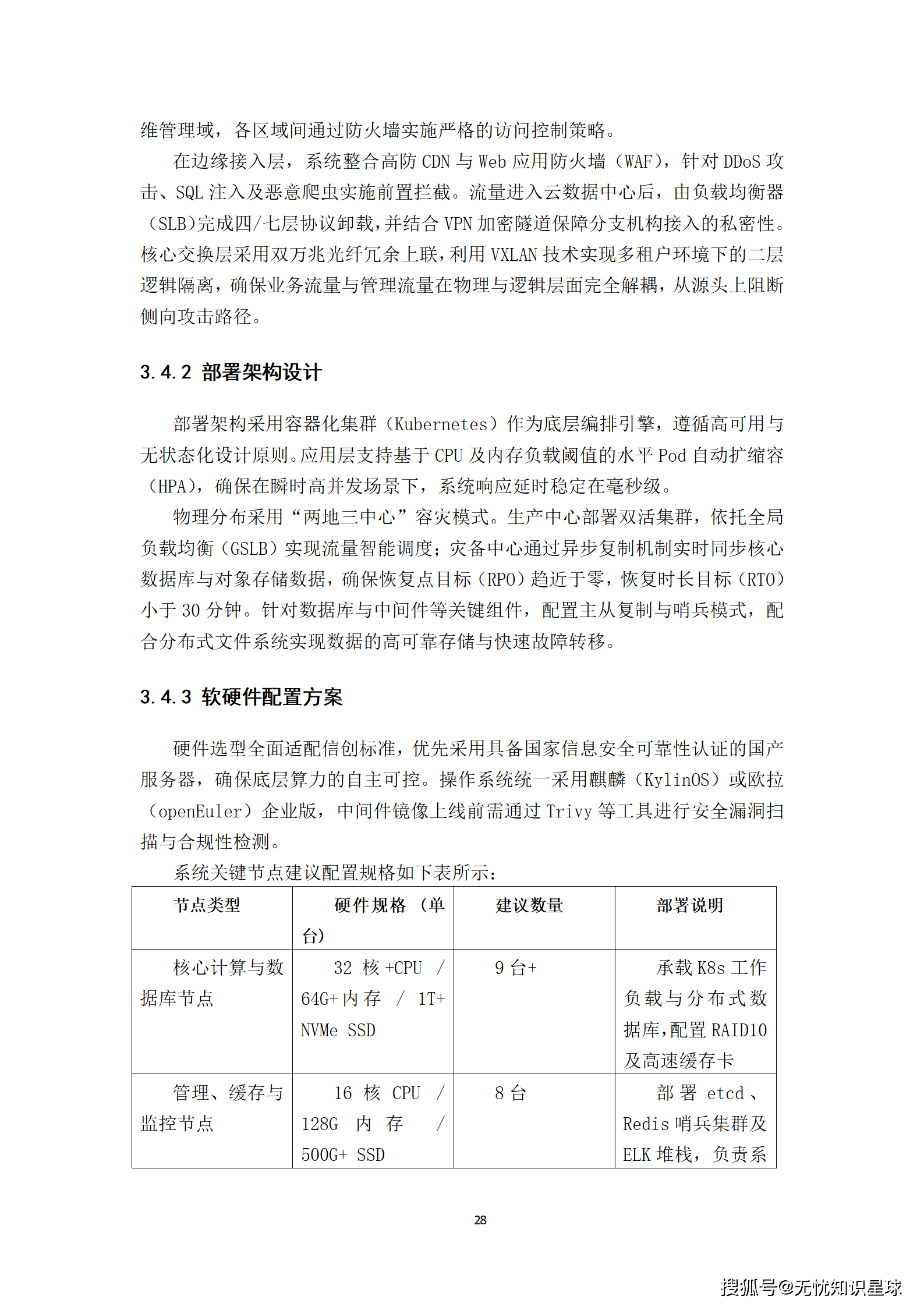
在数据与基础设施层面,本方案展现了极高的工程严谨性与政治站位。
为了解决传统数仓处理非结构化数据难、数据湖缺乏事务支持的问题,方案采用了 Delta Lake / Iceberg 架构。
- 分层流转 :ODS层 :贴源层,保留原始报文,支持回溯。DWD层 :明细层,基于主数据管理(MDM)进行清洗与标准化。DWS层 :汇总层,构建轻度汇总模型,支撑高并发查询。ADS层:应用层,直接服务于大屏与报表。
- 全链路血缘:通过元数据驱动,实时记录字段级的映射关系,当上游数据结构变更时,自动评估下游影响。
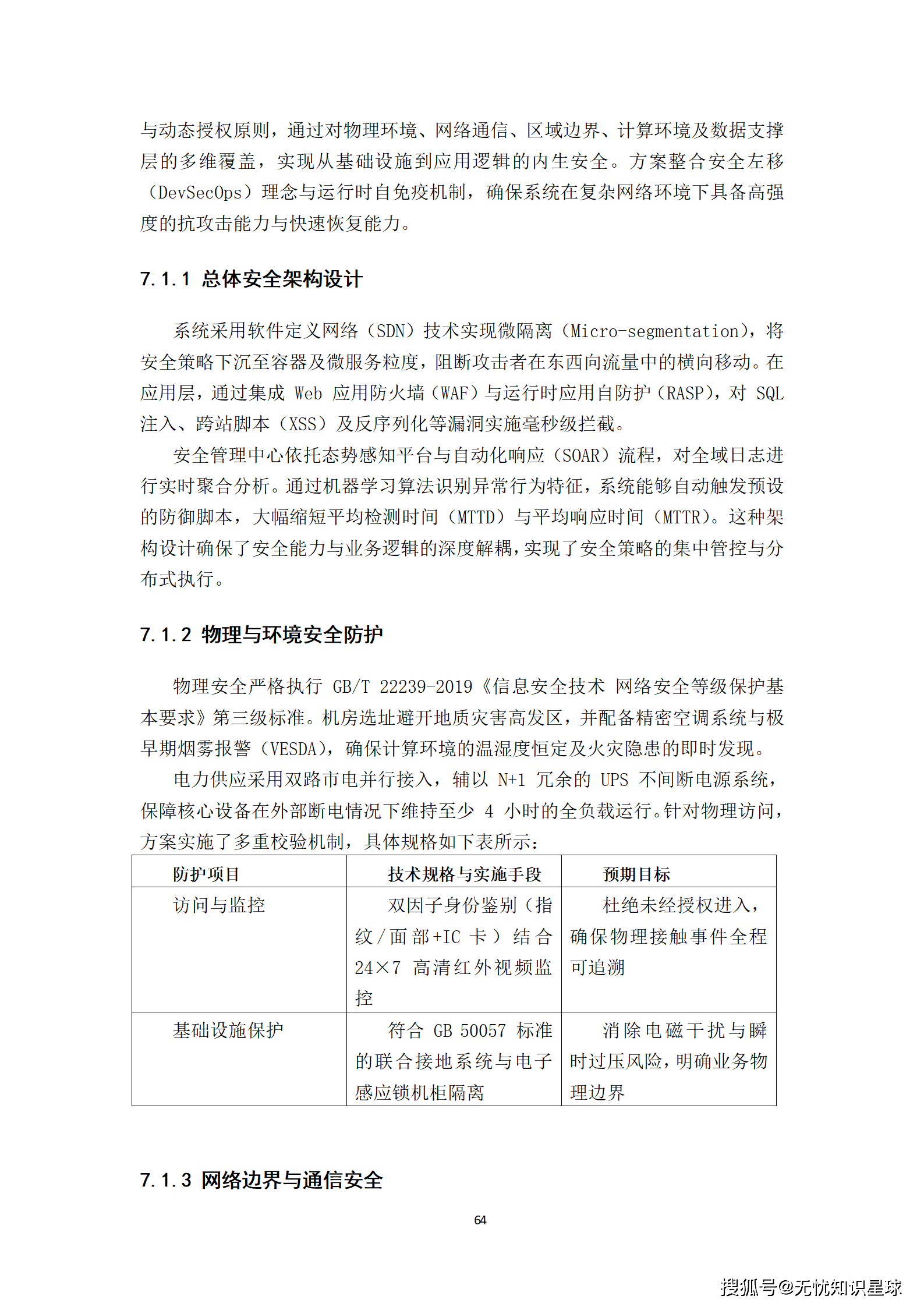
本项目严格遵循信创要求,构建了从芯片到应用的全栈防御体系。
- 硬件层 :采用 鲲鹏 (ARM架构)或 海光/飞腾(x86/类x86架构)国产服务器。
- 基础软件层 :OS :麒麟(KylinOS)或 欧拉(openEuler)。DB:国产分布式数据库(如 TDSQL、OceanBase),支持同城双活,RPO=0。
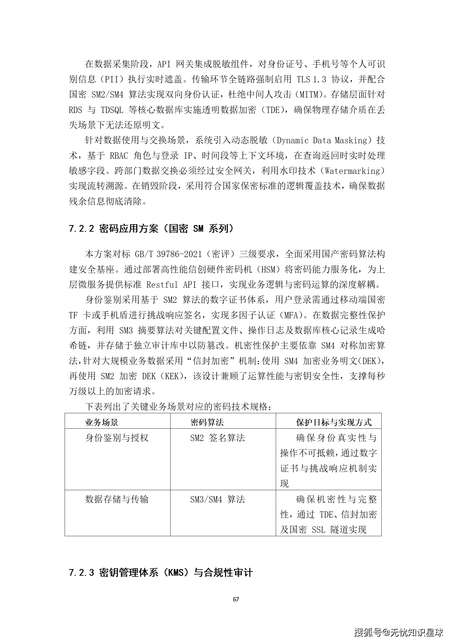
- 国密算法应用 :传输 :SM2/SM3/SM4 全链路加密。存储:采用"信封加密"机制,SM4加密数据,SM2加密密钥,兼顾性能与安全。
在安全层面,方案彻底抛弃了传统的边界防御思维,引入了**零信任(Zero Trust)**架构。
- 微隔离:在容器集群内部实施东西向流量的精细化阻断,即使黑客攻破了一台容器,也无法横向移动到其他容器。
- 主动防御:集成 WAF 与 RASP(运行时应用自防护),对 SQL 注入、反序列化漏洞进行毫秒级拦截。
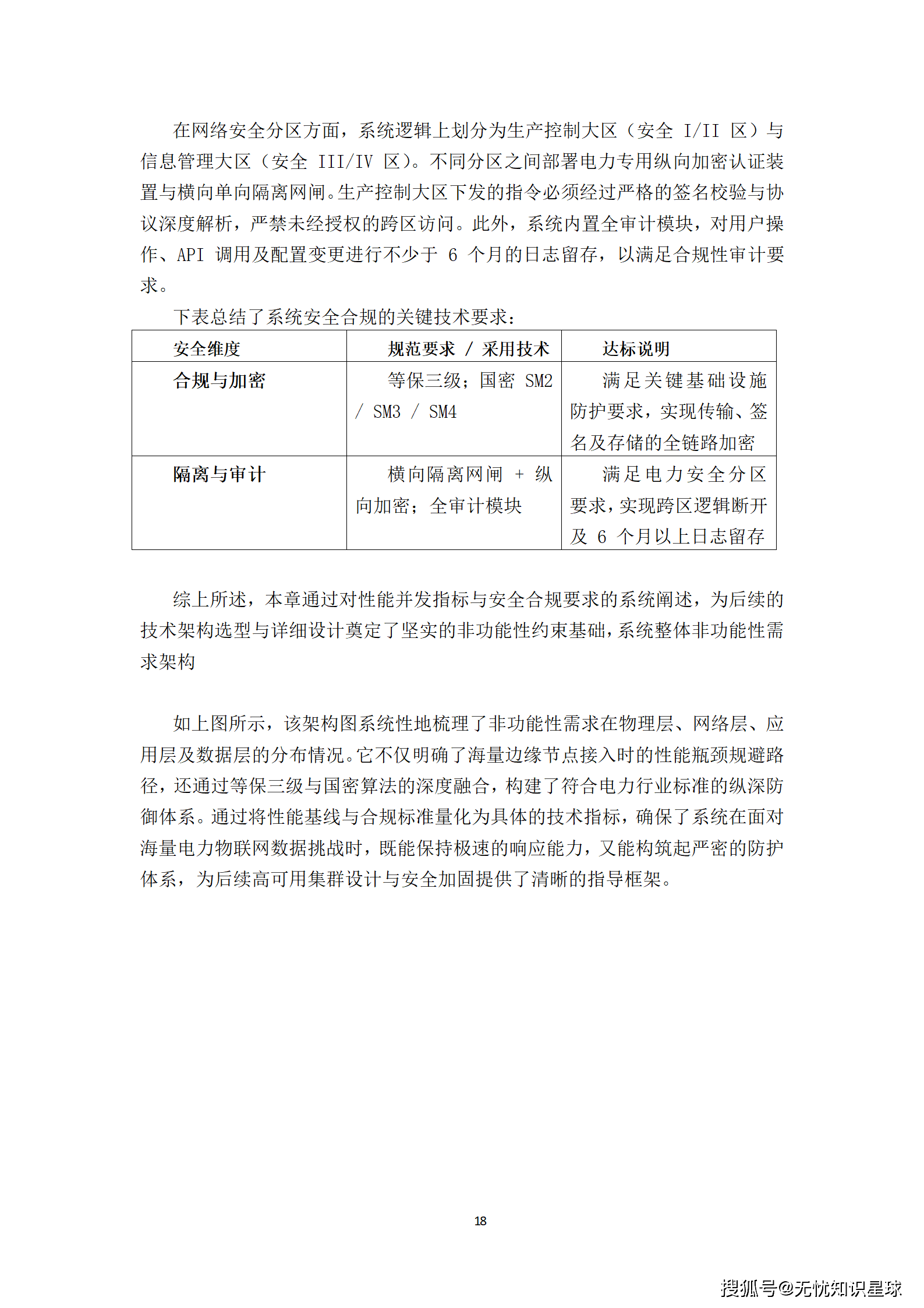
严格对标 GB/T 39786-2021(密评)三级要求:
- 身份鉴别:基于 SM2 数字证书,结合动态口令与硬件令牌。
- 密钥管理:采用三层架构(根密钥RK、主密钥MK、工作密钥WK),根密钥固化于硬件密码机中,永不导出。
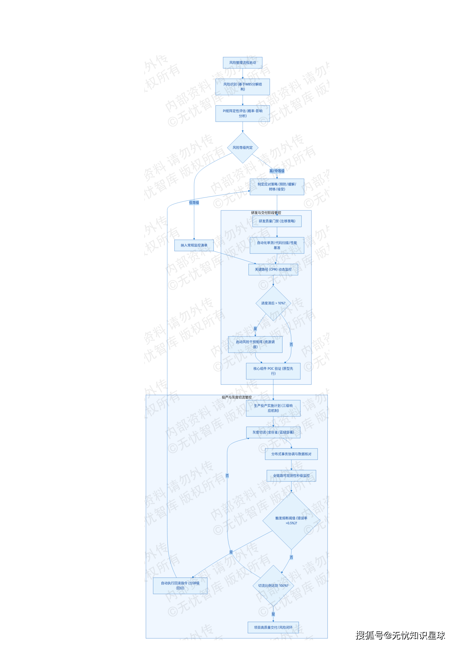
项目采用"全生命周期统筹、增量迭代交付"模式。
- 阶段一(T+1月):现状调研与存量系统接口逆向。
- 阶段二(T+2月):环境准备与信创底座搭建。
- 阶段三(T+5月):核心开发与全链路压测(重点攻克信创适配性能损耗)。
- 阶段四(T+2月):试运行与灰度切流(金丝雀发布)。
本项目的价值不仅在于技术领先,更在于其显著的经济与社会回报。
- 经济效益 :降本 :通过资源池化与容器化,硬件采购与能耗支出下降约 30%。增收:预计首期聚合 50MW 资源,每年可为聚合用户创造数百万增量收益(来自调峰调频补贴)。
- 技术效益 :采集频率从分钟级提升至 ≤1秒 。调度指令端到端响应延迟控制在 2秒以内。
- 社会效益:提升分布式光伏消纳率约 15%,显著增强电网韧性,支撑"双碳"目标实现。
复盘这份方案,我们看到的不仅仅是一个软件系统的建设,更是**未来能源操作系统(Energy OS)**的雏形。
它通过云边端协同 解决了物理世界的实时性问题,通过湖仓一体 解决了数据世界的治理问题,通过信创全栈 解决了供应链的安全问题,最后通过市场交易解决了商业世界的激励问题。
这标志着我国的能源数字化转型,已经从简单的"设备上云"阶段,跨越到了"源网荷储深度互动"与"电力数字资产价值最大化"的深水区。对于广大企业而言,拥抱这一架构,不仅是顺应政策合规,更是抢占未来能源红利的关键卡位。






























































































