摘要:口腔疾病是影响人群健康水平和生活质量的常见疾病类型之一,龋齿、牙龈炎、牙结石、口腔溃疡以及牙齿变色等问题在临床中较为常见。部分口腔疾病在早期症状不够明显,若不能及时发现和干预,可能进一步引发疼痛、咀嚼功能下降、口腔感染甚至影响整体健康。传统口腔疾病诊断主要依赖医生结合临床检查和图像观察进行人工判断,不仅对专业经验依赖较强,而且在大规模筛查和基层辅助诊断场景下效率有限。因此,研究并设计一种基于深度学习的口腔疾病图像辅助分类识别系统,对于提高口腔疾病初步筛查效率、辅助医生诊断以及推动智能医疗技术在口腔健康领域的应用具有重要的现实意义。
项目方案:基于深度学习的口腔疾病自主诊断系统设计与实现
项目简介
本项目基于 PyQt5 与 PyTorch 进行设计与实现,构建了一个口腔疾病图像辅助分类识别系统,可实现口腔图像的智能分类、诊断结果 展示、历史记录管理以及多模型算法对比分析等功能。
系统概述
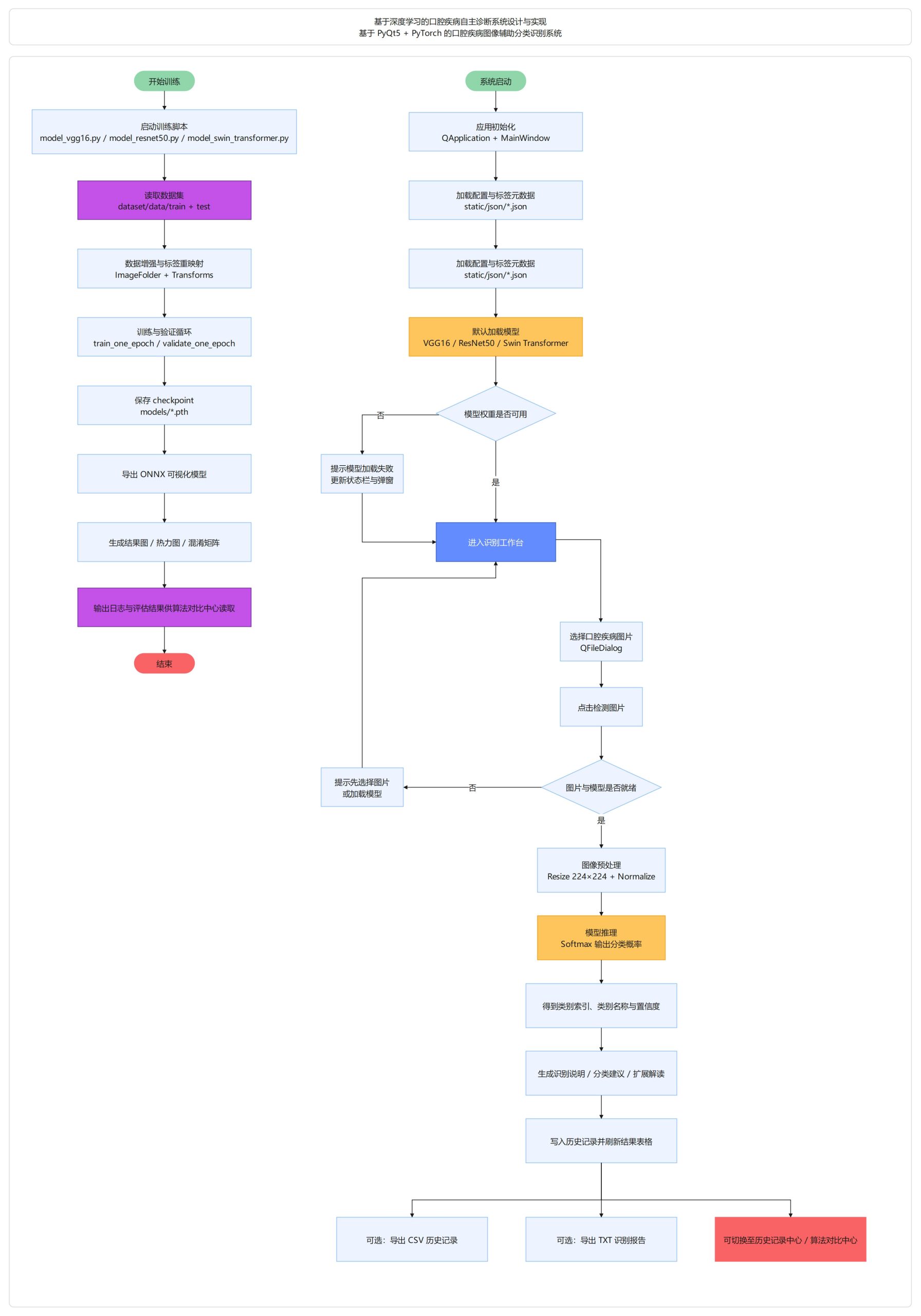
本文围绕口腔疾病辅助诊断需求,设计并实现了一个基于深度学习的口腔疾病辅助诊断系统。系统采用 PyQt5 构建可视化交互界面,基于 PyTorch 搭建深度学习分类模型,实现了口腔图像导入、模型加载、图像分类识别、结果展示、历史记录 管理、诊断报告导出以及算法对比分析等功能。在模型设计方面,系统集成了 VGG16、ResNet50 和 Swin Transformer 三种典型深度学习模型,并结合图像预处理、标签映射与分类结果解释机制,提高了系统的完整性、可视化程度和实际应用价值。
在实验部分,本文基于口腔疾病图像数据集开展模型训练与测试,并对不同模型的分类性能进行对比分析。实验过程中,采用训练 集和验证集对模型进行训练与评估,使用准确率(Accuracy)、宏平均 F1 值(Macro F1)和加权 F1 值(Weighted F1)等指标对模型性能进行综合评价,同时结合训练损失曲线、验证准确率变化曲线、热力图和混淆矩阵对实验结果进行可视化分 析。实验结果表明,不同模型在口腔疾病图像分类任务中均表现出较好的识别能力。其中,ResNet50 模型在准确率和加权 F1 值方面表现最好,具有较优的综合分类性能;VGG16 模型在宏平均 F1 值方面表现较好,说明其在类别均衡性方面具有一定优势;Swin Transformer 模型同样具备较强的特征提取与分类能力,但在本实验任务中的整体表现略低于 ResNet50。综合来看,卷积神经网络模型在本系统任务中表现出较好的稳定性与实用性。
研究结果表明,本文设计的口腔疾病图像辅助分类识别系统能够较为准确地完成口腔图像的自动分类识别,具有良好的交互性、可视化效果和功能完整性。该系统不仅可以为常见口腔疾病的初步筛查和辅助诊断提供支持,还可作为医学图像智能分析相关研究的实验平台,为教学演示、算法验证和后续系统优化提供参考。本文的研究对于促进深度学习技术在口腔医学图像处理领域中的应用具有一定的理论意义与实践价值。
系统架构
系统采用"PyQt5 前端交互界面 + PyTorch 深度学习模型 + 本地数据与结果管理"的分层架构,实现了口腔疾病图像分类识别、结果展示、历史记录管理以及训练评估分析的一体化设计。

数据集构建
数据集构建主要基于口腔疾病图像数据,按照不同疾病类别对原始图像进行整理、标注与归类,并划分为训练集和验证集,分别存 放于 dataset/data/train 和 dataset/data/val 目录下。在此基础上,结合类别映射、图像预处理及数据增强等操作,构建出适 用于深度学习模型训练、验证与分类识别的标准化数据集,为系统的模型训练与性能评估提供数据支撑。
数据集训练
数据集训练过程中,系统将构建好的眼底图像训练集输入 VGG16、ResNet50 和 Swin Transformer 等深度学习模型中,结合图像预处理、数据增强、损失函数优化和迭代训练机制完成参数学习,并通过测试集对模型性能进行验证 ,最终保存训练权重、生成可视化结果及评估指标,为后续图像分类识别和算法对比分析提供支持。
运行:model_resnet50.py

图1 训练集与验证集准确率、损失变化曲线

图2 模型分类结果热力图
运行:model_vgg16.py

图3 训练集与验证集准确率、损失变化曲线

图4 模型分类结果热力图
运行:model_swin_transformer.py

图5 训练集与验证集准确率、损失变化曲线

图6 模型分类结果热力图
项目结构
项目结构主要包括以 MainProgram.py 为核心的 PyQt5 界面程序、以 model_vgg16.py、model_resnet50.py、model_swin_transformer.py 和 training_*.py 组成的模型训练与推理模块,以及 dataset/data 数据集目录、models 权重目录、results 结果目录和 static/json 静态配置目录
核心技术
核心技术主要包括基于 PyTorch 的深度学习图像分类、基于 VGG16、ResNet50 与 Swin Transformer 的模型构建与训练,以及基于 PyQt5 的桌面可视化交互实现。
快速开始
先准备 dataset/data/train 和 dataset/data/test 数据集及 models 目录下的权重文件,再运行 MainProgram.py 启动系统,或分别执行 model_vgg16.py、model_resnet50.py、model_swin_transformer.py 进行模型训练与结果生成
环境要求
环境要求为 Windows 系统下安装 Python、PyTorch、torchvision、PyQt5、Pillow、matplotlib、scikit-learn 等依赖,并具备可读取数据集与模型权重文件的本地运行环境。
结果展示

图7 主界面

图8 图片检测-ResNet50-口腔溃疡

图9 图片检测-ResNet50-龋齿

图10 图片检测-ResNet50-先天缺牙

图11 图片检测-ResNet50-牙齿变色

图12 图片检测-ResNet50-牙结石

图13 图片检测-ResNet50-牙龈炎

图14 图片检测-Transformer-口腔溃疡

图15 图片检测-Transformer-龋齿

图16 图片检测-Transformer-先天缺牙

图17 图片检测-Transformer-牙齿变色

图18 图片检测-Transformer-牙结石

图19 图片检测-Transformer-牙龈炎

图20 图片检测-VGG16-口腔溃疡

图21 图片检测-VGG16-龋齿

图22 图片检测-VGG16-先天缺牙

图23 图片检测-VGG16-牙齿变色

图24 图片检测-VGG16-牙结石

图25 图片检测-VGG16-牙龈炎

图26 历史记录

图27 算法对比
结果点评
实验结果表明,本文构建的口腔疾病图像辅助分类识别系统能够较好地完成多类别口腔疾病图像分类任务,整体识别效果较为稳定 。通过对 VGG16、ResNet50 和 Swin Transformer 三种模型的对比分析可以看出,不同模型均具备一定的特征提取与分类能力,但在综合性能上存在差异。其中,ResNet50 模型在准确率和加权 F1 值方面表现最佳,说明其在整体分类性能和样本加权评价方面具有较强优势;VGG16 模型在宏平均 F1 值方面表现较好,表明其在部分类别上的识别均衡性相对更优;Swin Transformer 模型同样取得了较好的分类结果,但在本实验条件下整体性能略低于 ResNet50
从训练过程来看,三种模型的损失值均随着迭代逐步下降,验证准确率总体呈上升趋势,说明模型训练过程较为有效,具备较好的收敛性。从混淆矩阵和分类指标来看,系统对部分口腔疾病类别具有较高识别率,但在少数类别之间仍存在一定程度的混淆现象,这说明数据分布、类别特征差异以及样本数量平衡性等因素仍会对模型性能产生影响。总体而言,本文所设计的系统具有较好的可用性和实用价值,能够为口腔疾病的初步筛查、辅助诊断和相关教学研究提供一定支持。
项目资源
包括完整的项目源代码、演示视频、运行截图,开箱即用。

关于项目
作者信息
作者:Bob (张家梁)
原创声明:本项目为原创作品