【OpenClaw】通过Nanobot源码学习架构---(2)外层控制逻辑
0x00 概要
OpenClaw 应该有40万行代码,阅读理解起来难度过大,因此,本系列通过Nanobot来学习 OpenClaw 的特色。
Nanobot 是由香港大学数据科学实验室(HKUDS)开源的超轻量级个人 AI 助手框架,定位为"Ultra-Lightweight OpenClaw"。非常适合学习Agent架构。
在 Nanobot 中,如下几个主要组件担任了外层控制架构,各组件职责为:
-
Commands(commands.py):
- nanobot 应用程序的统一命令行入口
- Commands 调用 Agent 完成具体工作
- Commands 是手动触发器。可以将 Command 想象成手动变速箱,何时换挡由用户掌控。
-
Gateway:
- 是 commands.py 中的一部分,由 Command 启动
- 系统入口,也是长生命周期控制平面,协调各组件启动和运行
- 启动MessageBus、AgentLoop、ChannelManager
- 协调 CronService 和 HeartbeatService
-
Channel(如QQchannel):
- 是 ingress/egress 适配层
- 接收外部消息
- 将消息发布到.MessageBus
- 发送响应消息回外部平台
-
MessageBus:
- 解耦 Channel 和 AgentLoop
- 提供异步消息队列机制
我们本篇来分析这几个组件(MessageBus不做单独介绍,而是穿插在其它组件中)。
注:本系列借鉴的文章过多,可能在参考文献中有遗漏的文章,如果有,还请大家指出。
0x01 Commands
commands.py 是 nanobot 应用程序的统一命令行入口,它定义了所有可用的命令行命令和选项,使用户可以通过终端与 nanobot 进行交互,它集成了以下核心功能:
- 系统初始化:配置和工作区设置
- 服务管理:启动和管理整个 nanobot 系统
- 用户交互:提供直观的命令行和交互式界面
- 资源管理:定时任务、通信渠道和提供商管理
- 状态监控:系统健康状况检查
1.1 逻辑意义
Command 是用户通过输入 /command-name 手动触发的指令。
1.1.1 Commands vs Agent
Commands 和 Agent 是系统中的不同角色,总体来说,Commands 实质上是"触发器",决定某件事"何时(手动)"运行。Agents 则是拥有独立上下文和工具的"执行者",决定了"做"什么。
- Commands = 手动触发(由用户决定何时执行),即刻显式运行Agents;
- Agents = 执行者(真正干活的),完成具体工作。Agents 是具备独立上下文、工具和指令的专业执行者。但是,Agent 不会自行启动,需要由 Command、Skill 或 LLM 根据需求来调用。
1.1.2 Commands 运行场景
使用 Command 的场景为:
- 任务简单,且不需要隔离上下文。
- 用户希望对多步骤工作流保有手动控制权。
- 这个操作会产生某些后果,而用户希望在这些后果发生之前,先由用户自己确认。
- 用户会在特定时机反复执行的工作流程,而用户希望在自己认为合适的那一刻手动启动它。
Command 本身就是完整的工作流。整个系统的协作方式如下:
- 用户输入 /XXX(Command - 手动触发)
- Command 运行,Command 告知 Claude:"调用 XXX agent"
- Agent 加载自己的上下文和工具
- Agent 完成具体工作
- Agent 返回结果
- 用户获得可操作的报告
1.2 Typer 库
Nanobot中,Typer 库的作用如下:
-
应用程序初始化:使用 Typer 库创建命令行应用程序框架。Typer 框架的作用是提供一个结构化的命令行接口定义和参数解析系统,使开发者能够轻松创建具有多层命令结构的复杂 CLI 应用程序。所有命令通过共享的配置文件系统协同工作,不受终端会话限制。
-
全局命令选项 :定义通用选项如版本信息(
--version,-v)。 -
独立进程模型:每个cLI命令都在独立的操作系统进程中运行,nanobot onboard、nanobot gateway、nanobot agent分别对应不同的进程。每个命令都是独立的入口点,通过命令行参数触发,执行不同命令的运行模式。
-
命令分类:
- 初始化类命令(如onboard):执行一次性配置任务:创建配置目录、生成默认配置文件、初始化工作区;执行完成后立即退出,不启动任何长期运行的服务; 示例:nanobot onboard → 创建~/.nan obot/config·json → 程序退出
- 服务类命令(如gateway):启动长期运行的主服务进程; 初始化并启动所有核心组件:MessageBus、Agen tLoop、ChannelManager等;持续运行直到手动停止,处理来自各渠道的消息;示例:nanobot gateway → 启动webSocket连接 → 持续监听消息 → 长期运行
- 交互类命令(如agent):启动独立的CLI交互会话,创建独立的AgentLoop实例,在当前终端提供交互式对话,可与gateway并行运行
ini
app = typer.Typer(
name="nanobot",
help=f"{__logo__} nanobot - Personal AI Assistant",
no_args_is_help=True,
)
1.3 主要命令
1.3.1 系统设置命令
less
@app.command("onboard")
其功能如下:
- 创建配置文件(~/.nanobot/config.json)
- 初始化工作区目录
- 创建默认模板文件(AGENTS.md, SOUL.md, USER.md, TOOLS.md, IDENTITY.md)
- 创建内存目录结构
1.3.2 服务启动命令
less
@app.command("gateway")
其功能如下:
- 启动网关服务
- 启动消息总线(MessageBus)
- 创建 LLM 提供商实例
- 初始化 AgentLoop
- 设置 CronService(定时任务)
- 配置 HeartbeatService(心跳服务)
- 启动所有启用的通信渠道 ,连接多个通道处理逻辑
- 运行异步事件循环
1.3.3 直接交互命令
less
@app.command("agent")
agent()是CLI的核心实现,是nanobotagent命令的具体函数实现,是nanobot系统的交互式对话入口点。
处理逻辑
-
创建 MessageBus 和 AgentLoop 实例
-
提供直接的命令行交互界面,与Agent直接交互参数:
message:发送给代理的消息
session_id:会话ID
markdown:是否染为Markdown
logs:是否显示运行日志
-
根据是否有消息参数决定是单次调用还是交互模式
-
单次模式:直接调用agent_loop.process_direct(),即直接发送消息并接收回复
-
交互模式:通过MessageBus与AgentLoop通信,提供持续对话界面
- 使用 prompt_toolkit 处理输入
- 支持历史记录和多行粘贴
- 渲染 Markdown 格式的回复
与Gateway模式的区别
-
交互方式
- CLI模式:直接终端输入/输出,单用户交互
- Gateway模式:通过多平台Channe1接 收消息,支持多用户并发
-
消息路由
- CLI模式:绕过MessageBus的标准路由机制,直接本地处理
- Gateway模式:严格遵循Channel→MessageBus→AgentLoop→MessageBus→Channel的完整流程总结
1.3.4 通信渠道管理命令
less
@channels_app.command("status")
其功能如下:
- 显示所有渠道的状态(WhatsApp, Discord, Feishu, Mochat, Telegram, Slack, DingTalk, QQ, Email)
- 显示配置详情
- 指示是否启用
1.3.5 通道登录命令
less
@channels_app.command("login")
其功能如下:
- 设置并启动设备桥接(bridge)
- 处理二维码扫描认证流程
- 支持 WhatsApp 等需要设备连接的服务
1.3.6 定时任务管理命令
less
@cron_app.command("list")
- 显示所有定时任务
- 显示任务ID、名称、调度计划、状态和下次运行时间
1.3.7 添加命令
less
@cron_app.command("add")
- 添加新的定时任务
- 支持多种调度模式(every, cron, at)
- 验证时区设置
1.3.8 删除命令
less
@cron_app.command("remove")
- 删除指定ID的定时任务
1.3.9 启用/或禁用命令
less
@cron_app.command("enable/disable")
- 启用或禁用定时任务
1.3.10 手动执行命令
less
@cron_app.command("run")
- 手动执行指定的定时任务
1.3.11 状态查询命令
less
@app.command("status")
- 检查配置文件是否存在
- 验证工作区路径
- 显示当前模型配置
- 检查各提供商的API密钥状态
1.3.12 OAuth 认证命令
less
@provider_app.command("login")
- 支持 OpenAI Codex OAuth 登录
- 支持 GitHub Copilot 设备流认证
- 动态注册和处理不同提供商的认证流程
0x02 Gateway
对于 Nanobot 来说,gateway()函数是 Nanobot 网关的启动入口,负责初始化并串联所有核心组件(消息总线、Agent 循环、通道管理、定时任务、心跳服务等),仅通过轻量化的代码组织就完成了 OpenClaw 同等核心的 "多通道交互 + 定时任务 + 心跳检测" 能力,体现了 Nanobot "3000 行 Python 实现同等核心能力" 的极致轻量化设计理念。
Gateway 并不是主要响应用户命令的组件,它的作用更像是一个消息路由中心和协调器,Gateway 启动和协调所有服务,不直接处理业务逻辑,而是启动整个系统; 所有的消息 (包括 CLI 输入和第三方应用消息)都通过MessageBus路由到统一的AgentLoop进行处理。
以下是 OpenClaw 的 Gateway 架构。

gateway-架构
以下是 Nanbobot 的整体架构。可以看出来 Gateway 的作用: 解决"消息和控制平面怎么进系统"。

总体架构-1
2.1 核心作用
2.1.1 整体作用
gateway函数是 Nanobot 的 "中枢神经",通过初始化并串联AgentLoop(核心执行)、MessageBus(通信)、CronService(定时)、HeartbeatService(心跳)、ChannelManager(通道)等组件,完成了从 "配置加载" 到 "组件启停" 的全生命周期管理。
- 初始化全局配置、消息总线、AI 模型提供商、会话管理器等基础组件;
- 构建 Agent 核心执行循环(AgentLoop),集成定时任务(CronService)、Shell 执行、MCP 服务等核心能力;
- 配置定时任务回调逻辑,让 CronJob 能通过 Agent 执行并推送结果;
- 初始化通道管理器(ChannelManager),支持多渠道(CLI / 第三方平台)交互;
- 实现心跳服务(HeartbeatService),定期执行预设任务并推送结果;
- 统一管理所有组件的启动 / 停止生命周期,保证系统优雅启停。
2.1.2 核心特色
gateway 的特色如下:
- 组件化解耦 + 按需串联:所有核心能力(Agent、Cron、Heartbeat、Channels)均为独立组件,通过消息总线(MessageBus)和回调函数解耦,仅在网关层完成串联,既保证模块化,又简化交互逻辑。
- 轻量化生命周期管理:通过 asyncio 协程统一管理所有异步组件的启动 / 停止,捕获 KeyboardInterrupt 实现优雅关机,无冗余的生命周期框架,符合 3000 行代码的轻量化定位。
- 灵活的任务分发机制:Cron 任务和心跳任务均通过 Agent 统一执行,结果可推送至指定通道(CLI / 第三方平台),兼顾 "通用执行逻辑" 和 "个性化推送"。
- 容错与降级设计:心跳任务的通道选择有明确的降级逻辑(优先最近会话→兜底 CLI),避免因通道不可用导致服务异常,提升系统稳定性。
- 配置驱动:所有核心参数(端口、模型、超时、心跳间隔)均从配置文件加载,无需硬编码,适配不同部署场景。
2.2 图例
async run() 服务启动顺序
run是gateway的主运行函数。
csharp
async def run():
try:
await cron.start()
await heartbeat.start()
await asyncio.gather(
agent.run(),
channels.start_all(),
)
except KeyboardInterrupt:
console.print("\nShutting down...")
finally:
await agent.close_mcp()
heartbeat.stop()
cron.stop()
agent.stop()
await channels.stop_all()
具体图例如下:

gateway-启动
gateway() 内部组件依赖关系

gateway() 内部组件依赖关系
2.3 代码
gateway函数是 Nanobot 的核心启动入口,承担 "组件初始化 + 生命周期管理 + 核心能力串联" 的核心职责。
python
@app.command()
def gateway(
port: int = typer.Option(18790, "--port", "-p", help="Gateway port"),
verbose: bool = typer.Option(False, "--verbose", "-v", help="Verbose output"),
):
"""Start the nanobot gateway."""
# 延迟导入核心模块(避免启动时加载冗余依赖,提升启动速度)
from nanobot.config.loader import load_config, get_data_dir # 配置加载/数据目录工具
from nanobot.bus.queue import MessageBus # 消息总线:组件间通信核心
from nanobot.agent.loop import AgentLoop # Agent核心执行循环:处理用户指令/工具调用
from nanobot.channels.manager import ChannelManager # 通道管理器:管理CLI/第三方平台等交互通道
from nanobot.session.manager import SessionManager # 会话管理器:存储/管理用户会话
from nanobot.cron.service import CronService # 定时任务服务:管理CronJob的调度与执行
from nanobot.cron.types import CronJob # CronJob数据类型:定义定时任务结构
from nanobot.heartbeat.service import HeartbeatService # 心跳服务:定期执行预设任务
# 若开启详细输出模式,配置日志为DEBUG级别(便于调试)
if verbose:
import logging
logging.basicConfig(level=logging.DEBUG)
# 在控制台打印启动信息,包含logo和网关端口
console.print(f"{__logo__} Starting nanobot gateway on port {port}...")
# 加载全局配置文件(所有组件的配置均从这里读取)
config = load_config()
# 初始化消息总线:作为所有组件间异步通信的核心枢纽
bus = MessageBus()
# 基于配置创建AI模型提供商(如OpenAI/火山方舟等,适配不同LLM)
provider = _make_provider(config)
# 初始化会话管理器:基于配置的工作目录存储用户会话数据
session_manager = SessionManager(config.workspace_path)
# 先创建定时任务服务(回调函数需在Agent创建后设置,此处先初始化存储)
# 定义cron任务的持久化存储路径:数据目录/cron/jobs.json
cron_store_path = get_data_dir() / "cron" / "jobs.json"
# 初始化CronService,指定任务存储路径
cron = CronService(cron_store_path)
# 创建Agent核心执行循环:集成所有核心能力的核心组件
agent = AgentLoop(
bus=bus, # 关联消息总线,用于接收/发送事件
provider=provider, # 关联AI模型提供商,用于LLM推理
workspace=config.workspace_path, # 指定Agent的工作目录(存储文件/任务数据)
model=config.agents.defaults.model, # 默认使用的LLM模型(如doubao-seed-lite)
temperature=config.agents.defaults.temperature, # LLM温度参数(控制生成随机性)
max_tokens=config.agents.defaults.max_tokens, # LLM生成的最大token数
max_iterations=config.agents.defaults.max_tool_iterations, # 工具调用的最大迭代次数(防止死循环)
memory_window=config.agents.defaults.memory_window, # Agent记忆窗口(保留最近的会话轮次)
brave_api_key=config.tools.web.search.api_key or None, # 网页搜索工具的API Key(可选)
exec_config=config.tools.exec, # Shell执行工具的配置(超时/安全规则等)
cron_service=cron, # 关联定时任务服务,让Agent能访问定时任务
restrict_to_workspace=config.tools.restrict_to_workspace, # 是否限制文件操作仅在工作目录(安全管控)
session_manager=session_manager, # 关联会话管理器,用于读写用户会话
mcp_servers=config.tools.mcp_servers, # MCP服务配置(多模态/扩展工具)
channels_config=config.channels, # 通道配置(支持的交互渠道)
)
# 设置定时任务的执行回调函数(需在Agent创建后,因依赖Agent执行逻辑)
async def on_cron_job(job: CronJob) -> str | None:
"""Execute a cron job through the agent.
核心逻辑:将定时任务的消息传递给Agent执行,支持结果推送至指定通道
"""
# 调用Agent的直接处理方法执行定时任务消息
response = await agent.process_direct(
job.payload.message, # 定时任务的核心消息(如"检查GitHub星数")
session_key=f"cron:{job.id}", # 为定时任务创建独立会话Key(避免干扰用户会话)
channel=job.payload.channel or "cli", # 任务关联的通道(默认CLI)
chat_id=job.payload.to or "direct", # 任务推送的目标ChatID(默认direct)
)
# 若任务配置了"推送结果"且指定了目标,则通过消息总线推送执行结果
if job.payload.deliver and job.payload.to:
from nanobot.bus.events import OutboundMessage # 导入出站消息事件类型
await bus.publish_outbound(OutboundMessage(
channel=job.payload.channel or "cli", # 推送的目标通道
chat_id=job.payload.to, # 推送的目标ChatID
content=response or "" # 推送的内容(Agent执行结果)
))
# 返回Agent执行结果(供CronService记录)
return response
# 将回调函数绑定到CronService,定时任务触发时自动执行
cron.on_job = on_cron_job
# 初始化通道管理器:管理所有启用的交互通道(CLI/微信/钉钉等)
channels = ChannelManager(config, bus)
def _pick_heartbeat_target() -> tuple[str, str]:
"""Pick a routable channel/chat target for heartbeat-triggered messages.
核心逻辑:为心跳任务选择合适的推送通道(优先最近活跃的非内部会话)
"""
# 获取所有启用的通道集合
enabled = set(channels.enabled_channels)
# 优先选择最近更新的非内部会话对应的启用通道(保证推送至活跃用户)
for item in session_manager.list_sessions():
key = item.get("key") or ""
if ":" not in key: # 会话Key格式应为"channel:chat_id",无分隔符则跳过
continue
channel, chat_id = key.split(":", 1) # 拆分通道和ChatID
if channel in {"cli", "system"}: # 跳过CLI/系统内部通道(非用户交互通道)
continue
if channel in enabled and chat_id: # 通道已启用且有有效ChatID
return channel, chat_id
# 降级策略:无合适通道时兜底使用CLI通道(保持原有行为,逻辑显式化)
return "cli", "direct"
# 初始化心跳服务的核心回调函数:执行心跳任务
async def on_heartbeat_execute(tasks: str) -> str:
"""Phase 2: execute heartbeat tasks through the full agent loop.
核心逻辑:通过Agent完整执行循环处理心跳任务,选择合适的通道执行
"""
# 选择心跳任务的执行/推送目标通道
channel, chat_id = _pick_heartbeat_target()
# 定义空的进度回调函数(心跳任务无需输出进度)
async def _silent(*_args, **_kwargs):
pass
# 调用Agent直接处理方法执行心跳任务
return await agent.process_direct(
tasks, # 心跳任务的具体内容(如"检查系统状态")
session_key="heartbeat", # 心跳任务专属会话Key
channel=channel, # 执行任务的通道
chat_id=chat_id, # 执行任务的ChatID
on_progress=_silent, # 禁用进度回调
)
# 初始化心跳服务的通知回调函数:推送心跳任务执行结果
async def on_heartbeat_notify(response: str) -> None:
"""Deliver a heartbeat response to the user's channel.
核心逻辑:将心跳任务执行结果推送至用户的活跃通道(跳过CLI通道)
"""
from nanobot.bus.events import OutboundMessage # 导入出站消息事件类型
# 选择推送目标通道
channel, chat_id = _pick_heartbeat_target()
if channel == "cli":
return # CLI通道无外部用户,无需推送
# 通过消息总线推送心跳任务结果
await bus.publish_outbound(OutboundMessage(channel=channel, chat_id=chat_id, content=response))
# 读取心跳服务配置
hb_cfg = config.gateway.heartbeat
# 初始化心跳服务
heartbeat = HeartbeatService(
workspace=config.workspace_path, # 工作目录(存储心跳任务配置)
provider=provider, # AI模型提供商(用于生成/执行心跳任务)
model=agent.model, # 使用与Agent相同的LLM模型
on_execute=on_heartbeat_execute, # 心跳任务执行回调
on_notify=on_heartbeat_notify, # 心跳任务结果推送回调
interval_s=hb_cfg.interval_s, # 心跳任务执行间隔(秒)
enabled=hb_cfg.enabled, # 是否启用心跳服务
)
# 打印通道启用状态(可视化启动信息)
if channels.enabled_channels:
console.print(f"[green]✓[/green] Channels enabled: {', '.join(channels.enabled_channels)}")
else:
console.print("[yellow]Warning: No channels enabled[/yellow]")
# 打印定时任务状态(可视化启动信息)
cron_status = cron.status()
if cron_status["jobs"] > 0:
console.print(f"[green]✓[/green] Cron: {cron_status['jobs']} scheduled jobs")
# 打印心跳服务状态(可视化启动信息)
console.print(f"[green]✓[/green] Heartbeat: every {hb_cfg.interval_s}s")
# 定义网关核心运行函数:统一启动/停止所有异步组件
async def run():
try:
# 启动定时任务服务
await cron.start()
# 启动心跳服务
await heartbeat.start()
# 并发启动Agent核心循环和所有启用的通道
await asyncio.gather(
agent.run(), # 启动Agent执行循环(处理指令/工具调用)
channels.start_all(), # 启动所有启用的通道(监听用户输入)
)
except KeyboardInterrupt:
# 捕获用户中断(Ctrl+C),打印关机提示
console.print("\nShutting down...")
finally:
# 优雅关闭所有组件(无论正常退出还是异常)
await agent.close_mcp() # 关闭MCP服务连接
heartbeat.stop() # 停止心跳服务
cron.stop() # 停止定时任务服务
agent.stop() # 停止Agent执行循环
await channels.stop_all() # 停止所有通道
# 启动网关主循环(阻塞直到退出)
asyncio.run(run())
0x03 Channel
3.1 需求
让大语言模型能调用工具确实很强大,但如果只能通过命令行和它交流,那使用场景就太受限了。理想的情况是:你能直接用语音跟它说话,它也能用自然的方式回应你,并且整个对话就发生在你平时常用的聊天软件里------比如 Telegram、WhatsApp、Discord 或 Slack。这就是 Channel 要解决的问题。
Channel 本质上是个适配器。它把你的智能代理(Agent)连接到各种即时通讯平台。不同平台的消息格式各不相同,Channel 的作用就是把这些五花八门的格式统一转换成 Agent 能理解的标准输入;等 Agent 生成回复后,再把标准输出转回对应平台能接受的格式发出去。
为了不让消息处理拖慢接收速度,Channel 和 Agent 之间通常会加一个消息总线(Message Bus)------说白了就是一个队列。新消息进来先存进队列,Agent 慢慢从队列里取走处理。这样即使 LLM 思考得慢,也不会阻塞新消息的接收。
用户输入 → Channel → MessageBus → AgentLoop → ContextBuilder → LLM
↓
Tool Execution
↓
MessageBus → Channel → 用户输出
3.2 OpenClaw
我们首先看看 OpenClaw 的 Channel。
用户可以通过不同的IM软件(飞书、Whatsapp、Telegram等)发送消息给OpenClaw,其中每个IM软件都视为一个Channel。
入站消息怎么找到对应 agent:通道收到消息后,会调用路由层(src/routing/resolve-route.ts):
- 输入维度:
channel + accountId + peer(群/私聊) + teamId/guildId - 匹配
bindings - 命中后返回
agentId + sessionKey - 没命中走默认 agent
出站消息统一发送的流程如下:
- 先拿到目标通道插件
getChannelPlugin(channel) - 检查该插件是否实现
outbound.sendText/sendMedia - 统一做切片/分段(超长文本)
- 最终调用具体通道的发送实现
3.3 基类
nanobot 会在 gateway 中同时启动多个通道,通过 ChannelManager 统一管理所有通道。其他通道继承相同的基类 BaseChannel,实现相同的生命周期方法,使用统一的消息格式。
python
class BaseChannel(ABC):
"""
Abstract base class for chat channel implementations.
Each channel (Telegram, Discord, etc.) should implement this interface
to integrate with the nanobot message bus.
"""
name: str = "base"
def __init__(self, config: Any, bus: MessageBus):
"""
Initialize the channel.
Args:
config: Channel-specific configuration.
bus: The message bus for communication.
"""
self.config = config
self.bus = bus
self._running = False
@abstractmethod
async def start(self) -> None:
"""
Start the channel and begin listening for messages.
This should be a long-running async task that:
1. Connects to the chat platform
2. Listens for incoming messages
3. Forwards messages to the bus via _handle_message()
"""
pass
@abstractmethod
async def stop(self) -> None:
"""Stop the channel and clean up resources."""
pass
@abstractmethod
async def send(self, msg: OutboundMessage) -> None:
"""
Send a message through this channel.
Args:
msg: The message to send.
"""
pass
def is_allowed(self, sender_id: str) -> bool:
"""
Check if a sender is allowed to use this bot.
Args:
sender_id: The sender's identifier.
Returns:
True if allowed, False otherwise.
"""
allow_list = getattr(self.config, "allow_from", [])
# If no allow list, allow everyone
if not allow_list:
return True
sender_str = str(sender_id)
if sender_str in allow_list:
return True
if "|" in sender_str:
for part in sender_str.split("|"):
if part and part in allow_list:
return True
return False
async def _handle_message(
self,
sender_id: str,
chat_id: str,
content: str,
media: list[str] | None = None,
metadata: dict[str, Any] | None = None,
session_key: str | None = None,
) -> None:
"""
Handle an incoming message from the chat platform.
This method checks permissions and forwards to the bus.
Args:
sender_id: The sender's identifier.
chat_id: The chat/channel identifier.
content: Message text content.
media: Optional list of media URLs.
metadata: Optional channel-specific metadata.
session_key: Optional session key override (e.g. thread-scoped sessions).
"""
if not self.is_allowed(sender_id):
logger.warning(
"Access denied for sender {} on channel {}. "
"Add them to allowFrom list in config to grant access.",
sender_id, self.name,
)
return
msg = InboundMessage(
channel=self.name,
sender_id=str(sender_id),
chat_id=str(chat_id),
content=content,
media=media or [],
metadata=metadata or {},
session_key_override=session_key,
)
await self.bus.publish_inbound(msg)
@property
def is_running(self) -> bool:
"""Check if the channel is running."""
return self._running
3.4 QQChannel
QQChannel 是 nanobot 与 QQ 平台进行通信的桥梁,实现了 QQ 私聊消息的接收和发送功能,使用 botpy SDK 通过 WebSocket 连接 QQ 服务器。即,通过标准化接口与其他组件协作,使得 nanobot 能够通过 QQ 与用户交互。
3.4.1 架构设计
实际上,QQChannel 实现了一个QQ机器人,QQChannel 继承 BaseChannel,依赖 botpy SDK 实现 QQ 通信,通过 MessageBus 与 AgentLoop 交互(利用 MessageBus 进行异步消息传递),是「QQ 平台 ↔ Nanobot 核心」的桥梁。
QQChannel 既不是独立的线程也不是独立的进程,而是在主进程中通过异步事件循环协作运行的一个组件。
- 单进程异步模型:QQchannel与其他组件共享同一个进程和事件循环非阻塞协作:通过async/await实现协作式并发
- 事件驱动:botpySDK通过回调机制处理QQ消息事件
- 消息总线:通过MessageBus解耦通道和代理处理逻辑
- 继承结构:继承自 BaseChannel,遵循统一的通道接口,实现了标准的 start、stop、send 方法
- 自动重连机制:WebSocket 连接异常断开时,自动等待 5 秒后重连,保证 QQ 机器人的长连接稳定性;
- 消息去重处理:通过固定长度的双端队列记录已处理消息 ID,避免重复处理相同消息;
- 鲁棒的异常处理:对消息收发、连接管理等关键流程做异常捕获,记录日志且不影响整体服务运行;
- 轻量的资源管理:使用
deque限制已处理消息 ID 的存储长度(最大 1000),避免内存泄漏; - 配置校验前置:启动前校验 SDK 是否安装、app_id/secret 是否配置,提前暴露配置问题;
- C2C 消息适配:专注处理 QQ 单聊(C2C)消息,适配个人用户与机器人的交互场景。
与 MessageBus 交互
MessageBus的解耦作用如下:
- Inbound 流向:QQChannel.publish_inbound() → MessageBus.inbound_queue → AgentLoop.consume_inbound()
- Outbound流向:AgentLoop.publish_outbound() → MessageBus.outbound_queue → Channel.send()
ini
await self._handle_message(
sender_id=user_id, # QQ 用户 ID
chat_id=user_id, # 对话 ID(私聊中与用户 ID 相同)
content=content, # 消息内容
metadata={"message_id": data.id}, # 元数据
)
与 AgentLoop 交互
上下文传递
- 通过 channel 名称("qq")和 chat_id(QQ 用户 ID)识别会话
- 保持会话状态和上下文连续性
与 SessionManager 交互
会话管理
- 通过 channel:chat_id 格式创建会话键(qq:user_openid)
- 每个 QQ 用户拥有独立的会话历史,每个会话通过session_key(通常是channel:chat_id)标识
- 利用 SessionManager 管理会话状态,保证同一用户的连续对话体验
会话键格式
- QQ 会话使用 "qq:openid" 格式作为唯一标识
- 每个 QQ 用户拥有独立的会话历史和上下文
工具上下文设置
- AgentLoop._set_tool_context() 设置当前会话的上下文
- 确保 MessageTool、CronTool 等工具知道当前的 channel 和 chat_id
生命周期管理
统一管理
- ChannelManager.start_all() 和 stop_all() 方法统一控制所有通道
- Gateway 关闭时确保 QQ 通道正确清理资源
资源清理
- QQChannel.stop() 方法关闭 WebSocket 连接
- 清理内部状态和缓存
3.4.2 消息交互机制
QQChannel 的功能为:
消息通道
- 处理 QQ 用户发送的消息
- 将消息转换为内部格式并发送到消息总线
- 发送 nanobot 的回复到指定 QQ 用户
- 在 _run_bot 方法中实现自动重连机制
- 异常时等待 5 秒后重新连接
其消息流转路径为
用户发送 QQ 消息 → QQChannel接收 → MessageBus 入站队列 → AgentLoop 处理 → AI 处理 → 发布响应 → MessageBus 出站队列 → QQChannel 发送 → 用户接收
消息流转机制具体如下:
启动流程
Gateway 启动流程如下,在 gateway 命令中 async def run() 会启动各个通道。
csharp
await cron.start()
await heartbeat.start()
await asyncio.gather(agent.run(),channels.start_all) # 会启动所有配置的通道
ChannelManager 会启动 QQChannel
- 从配置文件加载 QQ 通道配置(QQConfig)
- 验证 App ID 和密钥是否配置正确
- ChannelManager 创建 QQChannel 实例
- 传入共享的 MessageBus 实例
csharp
await qq_channel.start() # 调用 QQChannel.start()
最终如下:
bash
主进程(gateway)
├─ 主事件循环(asyncio)
│ ├─ AgentLoop.run() #主代理循环
│ ├─ ChannelManager.start_all()
│ │ ├─ QQchannel.start() #QQ通道启动
│ │ │ └─ _run_bot() # botpy SDK连接循环
│ │ ├─ 其他通道.start()#如 Telegram,Discord 等#定时任务服务
│ │ └─ CronService.start() # 定时任务服务
│ └─ HeartbeatService.start)#心跳服务
消息接收流程
- QQ 用户发送消息到机器人
- botpy SDK 接收到消息事件
- 触发 _on_message 回调方法
在消息接收流程中,消息处理与转发细节如下:
-
消息过滤:_on_message 验证消息唯一性,防止重复处理
-
检查消息 ID 避免重复处理
- 使用 deque 维护最近处理的消息 ID
- 最大保留 1000 条记录防止重复处理
-
验证消息内容是否为空
-
提取发送者信息和内容
-
-
将 QQ 消息转换为 InboundMessage 格式,设置正确的 channel("qq")和 chat_id(用户 ID)
ini
# 消息总线传输
await self._handle_message(
sender_id=user_id, # QQ 用户 ID
chat_id=user_id, # 对话 ID(私聊中与用户 ID 相同)
content=content, # 消息内容
metadata={"message_id": data.id}, # 元数据
)
消息总线传输
- BaseChannel._handle_message 将消息发布到 MessageBus 的入站队列
- MessageBus 负责异步消息传递
消息处理流程
Agent 接收消息
- AgentLoop.run() 从 MessageBus 消费消息
- 调用 _dispatch() 处理消息
会话管理
- 根据 channel="qq" 和 chat_id(QQ 用户 ID)创建唯一的会话键
- 使用 SessionManager 管理对话历史
消息处理
- AgentLoop._process_message() 执行完整的 AI 处理循环
- 调用 LLM,执行工具,生成响应
响应发送流程
Agent处理完消息之后,响应发送流程如下:
响应生成
- AgentLoop 生成响应后,将其包装为 OutboundMessage
- 发布到 MessageBus 的出站队列
消息路由
- ChannelManager 监听出站消息队列
- 根据 channel 字段将消息路由到对应的通道
QQ 消息发送
-
QQChannel.send() 方法被调用
-
使用 botpy API 将消息发送给 QQ 用户:
iniawait self._client.api.post_c2c_message( openid=msg.chat_id, # QQ 用户 ID msg_type=0, # 消息类型 content=msg.content, # 消息内容 )
特殊处理
特殊处理如下:
-
停止:标记状态 → 关闭连接 → 日志记录;
-
任务取消
- 支持/stop命令中断当前处理任务
- 通过asyncio.Task.cancel()实现优雅停止
-
错误恢复
- Channel连接断开后自动重连
- 消息处理失败时返回错误信息而非崩溃
3.4.3 QQChannel 核心模块逻辑关系图

Channel-1
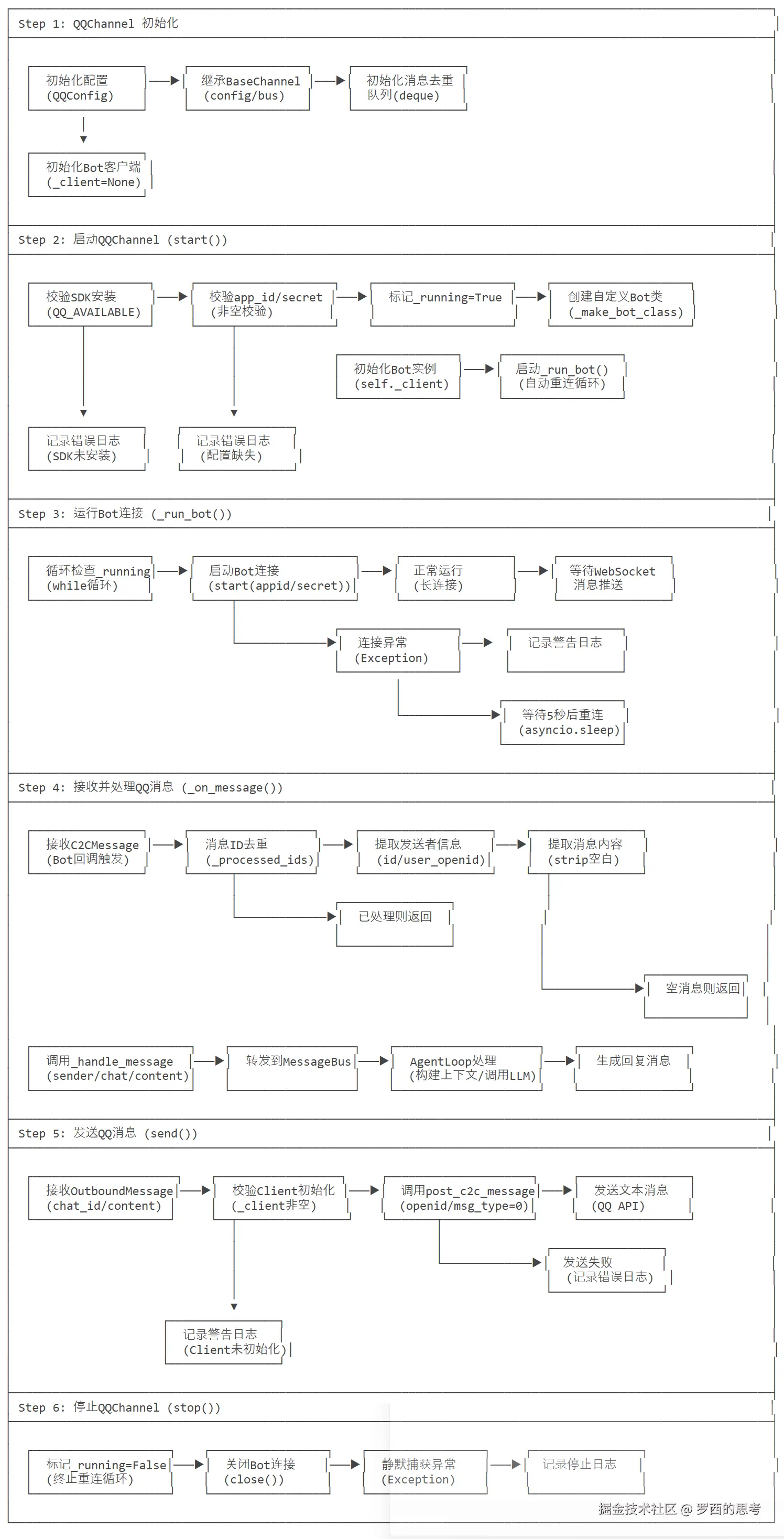
3.4.4 QQChannel 核心流程流程图

Channel-2
3.4.5 代码
python
def _make_bot_class(channel: "QQChannel") -> "type[botpy.Client]":
"""Create a botpy Client subclass bound to the given channel."""
intents = botpy.Intents(public_messages=True, direct_message=True)
class _Bot(botpy.Client):
def __init__(self):
super().__init__(intents=intents)
async def on_ready(self):
logger.info("QQ bot ready: {}", self.robot.name)
async def on_c2c_message_create(self, message: "C2CMessage"):
await channel._on_message(message)
async def on_direct_message_create(self, message):
await channel._on_message(message)
return _Bot
class QQChannel(BaseChannel):
"""QQ channel using botpy SDK with WebSocket connection."""
# 渠道名称(唯一标识,供框架识别)
name = "qq"
def __init__(self, config: QQConfig, bus: MessageBus):
# 调用父类初始化(配置+消息总线)
super().__init__(config, bus)
# 类型注解:限定config为QQConfig类型(便于类型检查)
self.config: QQConfig = config
# QQ机器人客户端实例(懒初始化,start时创建)
self._client: "BotClient | None" = None
# 已处理消息ID队列:双端队列,最大长度1000(用于消息去重)
self._processed_ids: deque = deque(maxlen=1000)
async def start(self) -> None:
"""Start the QQ bot."""
# 校验1:QQ SDK是否安装(未安装则记录错误并返回)
if not QQ_AVAILABLE:
logger.error("QQ SDK not installed. Run: pip install qq-botpy")
return
# 校验2:配置是否完整(app_id/secret是必填项)
if not self.config.app_id or not self.config.secret:
logger.error("QQ app_id and secret not configured")
return
# 标记渠道为运行状态
self._running = True
# 创建自定义Bot类(绑定消息回调到当前QQChannel实例)
BotClass = _make_bot_class(self)
# 初始化Bot客户端实例
self._client = BotClass()
# 记录启动日志(标识支持C2C私聊)
logger.info("QQ bot started (C2C private message)")
# 启动Bot连接(带自动重连)
await self._run_bot()
async def _run_bot(self) -> None:
"""Run the bot connection with auto-reconnect."""
# 运行循环:只要渠道处于运行状态,就持续尝试连接
while self._running:
try:
# 启动Bot WebSocket连接(使用配置的app_id/secret)
await self._client.start(appid=self.config.app_id, secret=self.config.secret)
except Exception as e:
# 连接异常时记录警告日志(不终止循环,后续重连)
logger.warning("QQ bot error: {}", e)
# 渠道仍在运行时,等待5秒后重连
if self._running:
logger.info("Reconnecting QQ bot in 5 seconds...")
await asyncio.sleep(5)
async def stop(self) -> None:
"""Stop the QQ bot."""
# 标记渠道为停止状态(终止重连循环)
self._running = False
# 关闭Bot客户端连接(若已初始化)
if self._client:
try:
await self._client.close()
except Exception:
# 关闭异常时静默处理(避免影响服务停止)
pass
# 记录停止日志
logger.info("QQ bot stopped")
async def send(self, msg: OutboundMessage) -> None:
"""Send a message through QQ."""
# 客户端未初始化时记录警告并返回
if not self._client:
logger.warning("QQ client not initialized")
return
try:
# 调用QQ API发送C2C私聊消息
await self._client.api.post_c2c_message(
openid=msg.chat_id, # 接收者openid(对应QQ用户ID)
msg_type=0, # 消息类型:0=文本消息
content=msg.content, # 消息内容
)
except Exception as e:
# 发送失败时记录错误日志
logger.error("Error sending QQ message: {}", e)
async def _on_message(self, data: "C2CMessage") -> None:
"""Handle incoming message from QQ."""
try:
# 消息去重:已处理的消息ID直接返回
if data.id in self._processed_ids:
return
# 将当前消息ID加入已处理队列(自动淘汰超1000条的旧ID)
self._processed_ids.append(data.id)
# 提取消息发送者信息(兼容不同版本SDK的字段名)
author = data.author
user_id = str(getattr(author, 'id', None) or getattr(author, 'user_openid', 'unknown'))
# 提取消息内容并去除首尾空白符
content = (data.content or "").strip()
# 空消息直接忽略
if not content:
return
# 调用父类的消息处理方法(转发到消息总线/AgentLoop)
await self._handle_message(
sender_id=user_id, # 发送者ID
chat_id=user_id, # 聊天ID(C2C场景下等于发送者ID)
content=content, # 消息内容
metadata={"message_id": data.id}, # 附加元数据(消息ID)
)
except Exception:
# 消息处理异常时记录完整堆栈(便于排查问题)
logger.exception("Error handling QQ message")
0xFF 参考
李宏毅OpenClaw技术全面解析:System Prompt驱动的身份构建 + 工具链递归调用 + HEARTBEAT主动心跳,AI Agent架构运作原理深度拆解
我给 OpenClaw 杀了 47 次僵尸进程,终于想明白了一些事
万字】带你实现一个Agent(上),从Tools、MCP到Skills
3500 行代码打造轻量级AI Agent:Nanobot 架构深度解析
OpenClaw架构-Agent Runtime 运行时深度拆解
OpenClaw 架构详解 · 第一部分:控制平面、会话管理与事件循环
[\[源码导读\] OpenClaw 架构深潜](https://link.juejin.cn?target=https%3A%2F%2Fwww.cnblogs.com%2Fliuscraft%2Fp%2F19731669 "https://www.cnblogs.com/liuscraft/p/19731669")\]([www.cnblogs.com/liuscraft/p...](https://link.juejin.cn?target=https%3A%2F%2Fwww.cnblogs.com%2Fliuscraft%2Fp%2F19731669 "https://www.cnblogs.com/liuscraft/p/19731669")) 本文使用 [markdown.com.cn](https://link.juejin.cn?target=https%3A%2F%2Fmarkdown.com.cn "https://markdown.com.cn") 排版