写在前面:为什么你需要关注 OpenClaw?
如果你用过 ChatGPT 或 Claude,一定有过这种感受:对话结束后,你还是得自己去执行 AI 给的建议------复制粘贴代码、手动打开网页、一条一条地完成操作。AI 就像一个聪明的顾问,但它永远坐在椅子上,不会动手帮你做任何事。
OpenClaw 要打破这个边界。
它的目标不是成为另一个对话窗口,而是成为一个真正在后台运行 、监听 、执行的数字员工------连接你的通讯软件、操作你的计算机、调用各种 API,把 AI 的决策能力转化成真实世界里的行动结果。
这篇文章从原理到实战,带你全面理解 OpenClaw 是什么、怎么工作、如何部署,以及如何在实际生产中发挥它的价值。
一、OpenClaw 是什么?从一个爆红项目说起
1.1 项目背景
2025 年底,奥地利知名开发者、PSPDFKit 创始人 Peter Steinberger 在一个周末黑客松中完成了一个原型,最初命名为 Clawdbot ,后经过几轮重构和更名,最终定名为 OpenClaw。
项目发布后,凭借一个简洁的演示视频在 X(原 Twitter)上迅速出圈:视频展示了用户在 WhatsApp 中向 AI 说"帮我把这周的所有 GitHub PR 整理成一份报告发到 Slack",AI 随即自动完成了全部操作。这条视频 48 小时内获得超过 400 万次播放,项目在 GitHub 上 72 小时内斩获 6 万+ Star ,成为 2025 年增速最快的开源 AI 项目之一,目前 Star 数已突破 30 万。
1.2 OpenClaw 的核心定位
OpenClaw 是一个可自托管的 AI 智能体网关(Agentic Gateway),它将 Claude、GPT-4、DeepSeek 等大模型的推理能力,与你日常使用的通讯软件(WhatsApp、Telegram、Discord、Slack 等)以及操作系统级别的工具调用能力深度整合,让 AI 能够真正**"做事情"**,而不仅仅是"说说而已"。
用一句话概括:OpenClaw = 大模型 + 工具调用 + 消息渠道接入 + 持久化守护进程。
1.3 与传统 AI 工具的核心差异
| 维度 | ChatGPT / Claude.ai | OpenClaw |
|---|---|---|
| 运行方式 | 用户主动发起对话 | 后台守护进程,可主动触发 |
| 数据主权 | 云端,平台控制 | 自托管,数据在本地 |
| 工具调用 | 受限(部分插件) | 系统级,可执行任意 Shell |
| 消息渠道 | 专属 Web/App | WhatsApp/Telegram/Discord 等 |
| 触发方式 | 只能用户发消息触发 | 定时任务、Webhook、用户消息均可 |
| 记忆能力 | 会话内记忆,关闭即清除 | 持久化本地记忆,跨会话保留 |
| 可扩展性 | 有限 | 通过 ClawHub 技能市场无限扩展 |
这张对比表道出了 OpenClaw 的本质:它不是一个更好的聊天窗口,而是一个架构完全不同的 AI 执行层。
1.4 OpenClaw 能做什么?
从官方文档和社区案例来看,OpenClaw 的能力边界非常广泛:
自动化执行类:
- 自主打开浏览器、浏览网页、填写表单、点击按钮
- 在终端执行 Shell 命令、Python 脚本、Docker 操作
- 读写本地文件系统,处理 CSV/PDF/代码文件
- 调用任意 REST API,对接第三方服务
主动推送类:
- 按 Cron 表达式定时执行任务并推送结果
- 监控特定事件(GitHub PR、邮件到达、价格变动)并自动响应
- 每日主动汇报:日程提醒、待办清单、未读消息摘要
知识与记忆类:
- 记住用户偏好、历史决策、常用配置
- 跨会话学习,越用越懂你
- 将重要信息自动写入 Notion、Obsidian 等知识库
多模型协同类:
- 主模型处理推理,专用模型处理图像/代码
- 当主模型超出上下文限制或 API 故障时自动切换备用模型
- 支持本地部署的 Ollama 模型,完全离线运行
二、核心原理深度解析
2.1 整体系统架构
OpenClaw 采用清晰的三层架构设计:

第一层:消息渠道层(Channel Layer)
这一层负责将各类即时通讯平台接入 Gateway。每个渠道都有独立的适配器(Adapter),处理各平台差异化的协议和认证方式:
- WhatsApp :通过 WhatsApp Business API 或 Baileys 库实现,支持多媒体消息
- Telegram:官方 Bot API,支持 Markdown 格式、文件发送、内联键盘
- Discord:Bot 账号接入,支持频道监听和 Slash 命令
- Slack :Socket Mode 或 Webhook 方式,支持 Block Kit 富文本
- iMessage:通过 macOS AppleScript 桥接,仅支持 macOS 部署
- Email:IMAP/SMTP 协议,可监听收件箱并自动回复
每条入站消息都会被标准化为统一的内部消息格式,包含:发送者 ID、渠道标识、消息内容、时间戳、附件信息等。
第二层:Gateway 核心层(Core Gateway)
这是整个系统的大脑,包含六大关键组件:
① Session Manager(会话管理器)
每个用户+渠道的组合对应一个独立 Session。Session Manager 负责:
- 维护每个会话的状态(激活/暂停/等待中)
- 隔离不同用户的上下文,防止信息串台
- 管理并发请求队列,防止同一会话产生竞态条件
② Agent Loop(智能体循环引擎)
这是 OpenClaw 最核心的组件,下文将专章详述。简单说,它是一个持续运转的"思考-行动"循环,驱动 AI 不断推理、调用工具、处理结果,直到完成任务。
③ Memory Store(记忆存储系统)
OpenClaw 的记忆分为三层:
- 短期记忆(Short-term) :当前会话的消息历史,以 messages 数组形式传入 LLM
- 长期记忆(Long-term) :以 Markdown 格式存储在
~/.openclaw/memory/目录下,按用户和主题分类归档 - 工作记忆(Working) :任务执行过程中的中间状态,Agent Loop 结束后清除
记忆的写入由 LLM 自主决策------当模型认为某段对话值得长期保留时,会主动调用 memory.write 工具进行存储。
④ Skill Engine(技能引擎)
技能(Skill)是 OpenClaw 的扩展单元,本质上是一组 TypeScript/JavaScript 函数,暴露给 LLM 作为可调用工具。技能引擎负责:
- 从 ClawHub 市场下载和更新技能包
- 沙箱化执行技能代码(基于 Node.js vm 模块)
- 管理技能依赖和版本冲突
- 将技能工具定义注入 LLM 的 tools 参数
⑤ Tool Executor(工具执行器)
内置工具集包含:
shell.run(command):执行系统命令browser.open/click/fill/screenshot:控制 Chromium 浏览器fs.read/write/list/delete:文件系统操作http.get/post:HTTP 请求memory.read/write:读写长期记忆notify.send:向渠道发送消息
⑥ Heartbeat Scheduler(心跳调度器)
类似 Cron 的定时任务系统,支持:
- 固定间隔触发(如每 30 分钟检查一次邮件)
- Cron 表达式(如每周一早上 9 点生成周报)
- 自适应调度(根据上次任务耗时动态调整间隔)
第三层:AI 模型层(Model Layer)
OpenClaw 采用模型无关(Model-Agnostic)设计,通过统一的ModelAdapter 接口对接不同提供商,支持主备模型切换:当主模型 API 调用失败、超时或达到速率限制时,自动切换至备用模型,并在主模型恢复后自动回切。
2.2 系统交互时序详解
下图展示了一次完整的用户请求从发出到收到回复的全链路过程:

以用户在 Telegram 发送"帮我查一下今天的天气"为例,完整链路如下:
阶段一:消息接收(0~50ms)
Telegram Bot 通过 Long Polling 或 Webhook 接收到用户消息,Channel Adapter 解析消息体,提取 user_id、chat_id、文本内容,封装为标准 InboundMessage 对象,推入消息队列。
阶段二:会话检索与上下文组装(50~200ms)
Session Manager 根据 user_id + channel_id 检索或创建 Session,然后组装完整的上下文包:
- System Prompt:包含当前日期、用户基本信息、可用工具列表
- 历史消息:最近 N 条对话(受 LLM 上下文窗口限制动态调整)
- 长期记忆摘要:从 Memory Store 检索与本次请求相关的历史记忆
- 技能 Schema:已安装技能的工具定义,注入 tools 参数
阶段三:首次 LLM 调用(200ms~2s)
将组装好的上下文发送给配置的 LLM(如 Claude),等待模型响应。模型会分析请求,决定是直接回复还是先调用工具。
阶段四:工具执行循环
如果模型决定调用工具,Tool Executor 执行调用并将结果追加到 messages 数组,再次调用 LLM。这个循环会持续直到 LLM 认为已有足够信息可以给出最终回复。
阶段五:回复推送(<100ms)
LLM 生成最终回复文本,Gateway 通过对应 Channel Adapter 发送消息。整个链路端到端延迟通常在 3~8 秒(主要取决于 LLM 推理耗时)。
2.3 Agent Loop 工作机制深度拆解
Agent Loop 是 OpenClaw 区别于普通聊天机器人的关键所在:

触发机制
Agent Loop 有三种触发来源:
- 用户消息触发:用户发来消息时,立即启动一个新的 Loop 实例
- 心跳定时器触发:Heartbeat Scheduler 按配置的时间间隔唤醒 Agent,执行预设的后台任务
- Webhook 事件触发:外部系统通过 HTTP POST 向 Gateway 发送事件,触发特定 Agent 工作流
上下文组装策略
OpenClaw 的上下文组装比较智能,不是简单地把所有历史消息堆叠:
- 使用滑动窗口策略,保留最近 20 条对话(可配置)
- 当历史消息超出窗口,使用 LLM 对早期历史进行自动摘要压缩,保留关键信息
- 长期记忆以语义相关性而非时间顺序检索,优先注入与当前请求相关的记忆片段
工具调用的三级权限体系
并非所有工具都可以被 AI 无限制地调用。OpenClaw 内置了三级工具权限:
| 权限级别 | 代表工具 | 行为 |
|---|---|---|
| 自动执行 | http.get、memory.read、browser.screenshot | 直接执行,无需确认 |
| 软确认 | fs.write、memory.write、notify.send | 执行前在消息里告知用户 |
| 强制审批 | shell.run、fs.delete、http.post | 等待用户回复确认后才执行 |
这套机制让 AI 在处理敏感操作时不会"先斩后奏",大幅降低了误操作风险。
错误恢复与自愈能力
当工具调用失败时,Agent Loop 不会直接崩溃,而是:
- 将错误信息作为
tool_result返回给 LLM - LLM 分析错误原因,尝试修正参数后重试,或选择换一种方式完成任务
- 连续失败 3 次后,向用户发送错误摘要并请求人工介入
这种自愈能力使得 OpenClaw 在复杂任务中的成功率远高于简单的线性脚本。
2.4 记忆系统详解
OpenClaw 的记忆系统是它"越用越懂你"的关键,长期记忆以 Markdown 文件存储,结构清晰可读:
markdown
# 用户记忆文件(示例)
更新时间: 2026-03-11
## 用户偏好
- 编程语言偏好: Python > TypeScript > Go
- 代码风格: 简洁,注重可读性
- 工作时区: Asia/Shanghai (UTC+8)
- 每日工作习惯: 上午 9-12 点深度工作
## 常用项目
- 主要项目: ~/projects/backend-api (Python FastAPI)
- 测试环境: staging.example.com
## 历史决策
- 2026-02 决定将数据库从 PostgreSQL 迁移到 PlanetScale
- 偏好使用 Notion 而非 Confluence 做文档
## 未完成事项
- [ ] 完成 API v2 的文档更新
- [ ] 处理 3 个积压的 code review
这些记忆文件由 AI 自主维护,用户也可以直接编辑,完全透明可控。
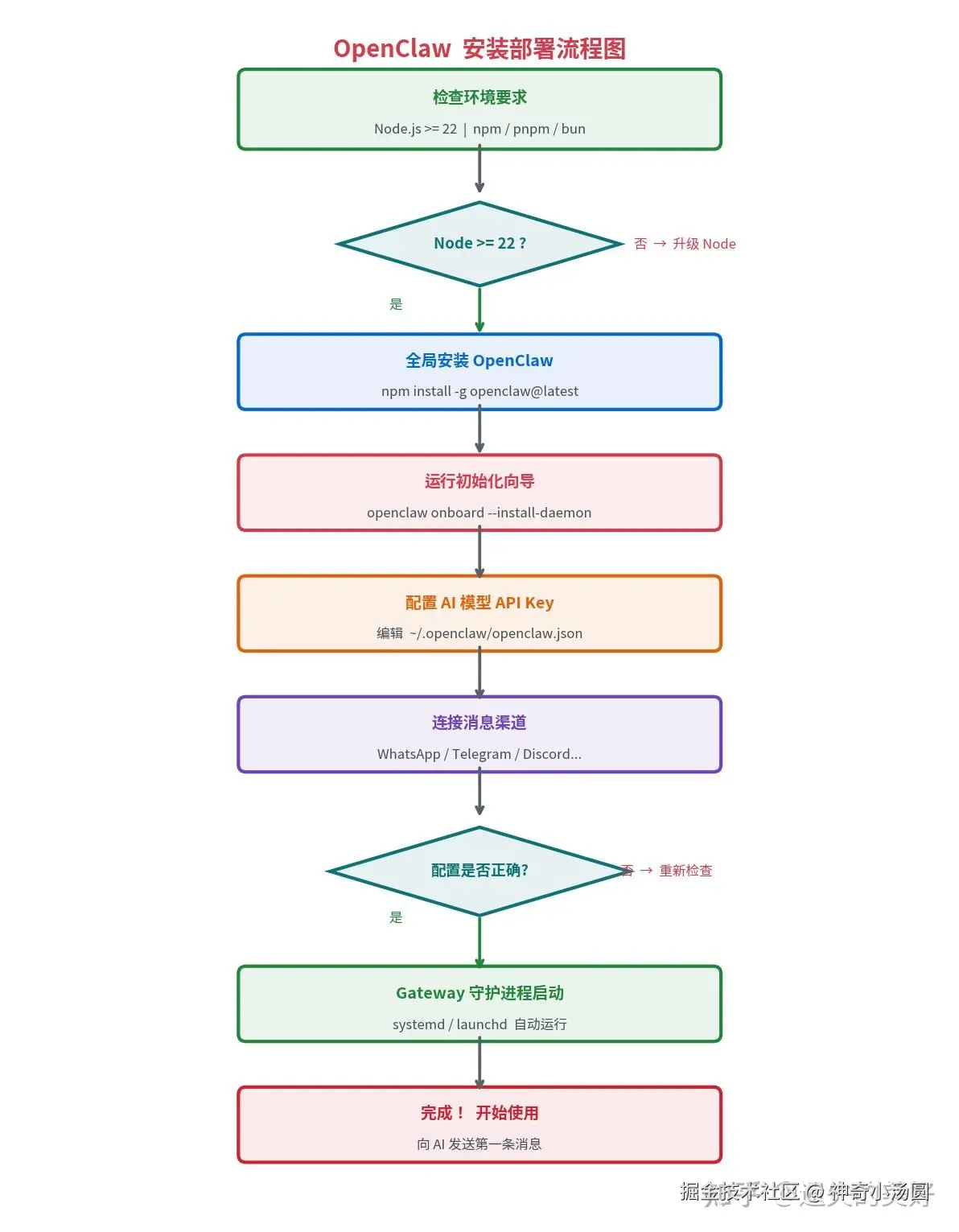
三、安装与部署完全指南
3.1 环境准备

系统要求:
| 项目 | 最低要求 | 推荐配置 |
|---|---|---|
| Node.js | v22+ | v22 LTS |
| 内存 | 512MB | 2GB+ |
| 磁盘 | 500MB | 5GB+(浏览器缓存和记忆存储) |
| 操作系统 | macOS 12+, Ubuntu 20.04+, Windows 11 WSL2 | Ubuntu 22.04 LTS |
检查和升级 Node.js 版本:
csharp
node --version
# 如果低于 v22,使用 nvm 升级:
nvm install 22 && nvm use 22 && nvm alias default 22
3.2 安装 OpenClaw
方式一:npm 全局安装(推荐新手)
perl
npm install -g openclaw@latest
openclaw --version # 验证安装
方式二:Docker 部署(推荐服务器生产环境)
bash
docker run -d \
--name openclaw \
-v ~/.openclaw:/root/.openclaw \
-p 3000:3000 \
ghcr.io/openclaw/openclaw:latest
3.3 运行初始化向导
css
openclaw onboard --install-daemon
向导会以交互式问答引导你完成所有配置,典型流程如下:
vbnet
🦞 Welcome to OpenClaw Setup Wizard
? Select your primary AI model provider:
❯ Anthropic (Claude)
OpenAI (GPT-4)
DeepSeek / Local (Ollama)
? Enter your Anthropic API key: sk-ant-xxxx
? Which messaging channels do you want to connect?
◉ Telegram ◯ WhatsApp ◯ Discord
? Enter your Telegram Bot Token: 1234567890:AAxxxx
? Install as system daemon (auto-start on reboot)? Yes
✅ Configuration saved to ~/.openclaw/openclaw.json
✅ Gateway daemon installed (systemd)
✅ OpenClaw is running!
Send /status to your Telegram bot to verify.
3.4 完整配置文件详解
初始化完成后,编辑 ~/.openclaw/openclaw.json 进行精细调整:
json
{
"version": "2",
"models": {
"primary": {
"provider": "anthropic",
"model": "claude-opus-4-5",
"apiKey": "sk-ant-xxxx",
"maxTokens": 8192,
"temperature": 0.7
},
"fallback": {
"provider": "openai",
"model": "gpt-4o",
"apiKey": "sk-xxxx"
}
},
"channels": {
"telegram": {
"token": "你的 Bot Token",
"allowFrom": ["你的 Telegram UserID"],
"parseMode": "Markdown",
"typingIndicator": true
}
},
"agent": {
"systemPrompt": "你是一个高效的个人助理,熟悉用户的工作习惯...",
"maxToolCallsPerLoop": 15,
"loopTimeout": 120000,
"heartbeat": {
"enabled": true,
"tasks": [
{
"cron": "0 8 * * *",
"prompt": "查看今天的日程并发送一份简洁的早报给用户"
},
{
"cron": "0 9 * * 1",
"prompt": "生成本周工作总结推送给用户"
}
]
}
},
"tools": {
"shell": {
"enabled": true,
"requireApproval": true,
"allowedCommands": ["git", "docker", "npm", "python3"]
},
"browser": {
"enabled": true,
"headless": true
},
"filesystem": {
"enabled": true,
"allowedPaths": ["~/projects", "~/Documents"]
}
},
"memory": {
"enabled": true,
"path": "~/.openclaw/memory",
"autoSummarize": true
},
"gateway": {
"port": 3000,
"tailscale": { "mode": "serve" },
"auth": { "mode": "password", "password": "强密码" }
},
"skills": ["github", "notion", "google-calendar", "docker-manager"]
}
3.5 连接消息渠道详细步骤
Telegram Bot 配置
- 打开
@BotFather→ 发送/newbot→ 获取 Token - 向
@userinfobot发任意消息获取自己的 user_id - 将 Token 和 user_id 填入配置文件
WhatsApp 配置(需扫码)
bash
openclaw channel:link whatsapp
# 终端显示二维码
# 手机 WhatsApp → 已关联设备 → 关联设备 → 扫描
⚠️ WhatsApp 使用非官方 API,存在封号风险,建议使用备用号码。
Discord Bot 配置
- 前往 Discord Developer Portal 创建应用
- 在 Bot 选项中启用
MESSAGE CONTENT INTENT - 生成邀请链接,邀请 Bot 到你的服务器
- 复制 Bot Token 填入配置
3.6 安装和管理技能(Skills)
csharp
openclaw skills:search github # 搜索可用技能
openclaw skills:install github # 安装技能
openclaw skills:install notion
openclaw skills:install google-calendar
openclaw skills:list # 查看已安装技能
openclaw skills:update --all # 更新全部技能
openclaw skills:remove notion # 卸载技能
热门技能推荐:
| 技能名称 | 功能描述 |
|---|---|
| github | 管理 PR、Issues、代码审查 |
| notion | 读写 Notion 数据库和页面 |
| google-calendar | 查询和创建日历事件 |
| docker-manager | 管理本地 Docker 容器 |
| email-imap | 监听和回复邮件 |
| web-scraper | 高级网页内容提取 |
| jira | 项目管理和 Sprint 跟踪 |
3.7 常用运维命令
bash
openclaw status # 查看 Gateway 运行状态
openclaw start / stop / restart
openclaw logs --follow # 实时查看日志
openclaw logs --tail 100 # 最近 100 行日志
openclaw webui # 打开 Web UI
openclaw heartbeat:run # 手动触发心跳任务
openclaw stats # 内存和 CPU 使用情况
npm update -g openclaw # 更新到最新版本
四、完整卸载指南

如需完整卸载,请严格按以下顺序操作,避免遗留残留进程或注册信息。
4.1 停止并禁用 Gateway 服务
arduino
openclaw stop
openclaw status # 确认输出: Gateway is not running
4.2 解绑消息渠道(建议先操作)
- Telegram :BotFather →
/mybots→ 选择 Bot → Delete Bot - Discord:Developer Portal → 删除应用或解除服务器授权
- WhatsApp:手机 → 已关联设备 → 长按 → 取消关联
4.3 移除守护进程
bash
# Linux (systemd)
systemctl --user stop openclaw-gateway
systemctl --user disable openclaw-gateway
rm ~/.config/systemd/user/openclaw-gateway.service
systemctl --user daemon-reload
# macOS (launchd)
launchctl unload ~/Library/LaunchAgents/ai.openclaw.gateway.plist
rm ~/Library/LaunchAgents/ai.openclaw.gateway.plist
4.4 卸载 npm 全局包
bash
npm uninstall -g openclaw
which openclaw # 预期: openclaw not found
4.5 清理数据目录
bash
# ⚠️ 警告:将永久删除所有配置、记忆和技能数据!
# 建议先备份记忆文件:
cp -r ~/.openclaw/memory ~/openclaw_memory_backup
# 删除全部数据
rm -rf ~/.openclaw
npm cache clean --force
4.6 取消 Webhook 注册(如有)
arduino
curl "https://api.telegram.org/bot<TOKEN>/deleteWebhook"
五、使用案例深度拆解
案例 1:DevOps 自动化------告别手动部署
背景:某 10 人初创团队,工程师每天花费 2~3 小时在手动部署、状态同步和 Slack 通知上。
配置 :监听 Discord #deployments 频道,安装 github、docker-manager、slack-advanced 技能,shell.run 设为自动执行模式。
实际使用对话:
less
工程师 @ Discord #deployments:
deploy v2.4.1 to staging please
OpenClaw:
好的,正在执行 staging 部署流程...
[获取代码] git pull origin v2.4.1 ✅
[运行测试] npm test --- 42 passed, 0 failed ✅
[构建镜像] docker build -t app:v2.4.1 --- 2m 14s ✅
[推送镜像] docker push registry.example.com/app:v2.4.1 ✅
[更新服务] docker-compose -f staging.yml up -d ✅
[健康检查] GET https://staging.example.com/health --- 200 OK ✅
部署完成!v2.4.1 已上线 staging
构建耗时:3m 42s | 镜像大小:287MB | 已通知 Slack #eng 频道
效果:手动部署平均 15 分钟 → 自动化后约 4 分钟;部署出错率(因步骤遗漏)从 12% 降至 0%;工程师每天节省约 2 小时。
案例 2:个人 AI 第二大脑------让信息主动找你
背景:自由撰稿人,每天需要处理大量信息输入,严重消耗注意力。
配置(心跳任务):
json
{
"heartbeat": {
"tasks": [
{
"cron": "0 7 * * *",
"prompt": "整合我昨天的阅读记录、未回复邮件、今日日历,生成300字以内的晨间简报,重点标出需要今天决策的事项"
},
{
"cron": "0 12 * * *",
"prompt": "检查邮件,对重要邮件起草回复草稿,等待确认后发送"
},
{
"cron": "0 22 * * *",
"prompt": "总结今天完成的任务,更新Notion日志,提醒未完成的重要事项"
}
]
}
}
每天早 7 点自动收到的晨报(示例):
less
【今日简报 - 3月11日 周三】
📅 今日日程
• 10:00 与客户 A 视频会议(记得提前确认需求文档)
• 14:00 截稿:科技周报第 47 期
📧 待处理邮件(3 封重要)
• [编辑张] 需要修改第2节论据,建议加入最新数据
• [客户B] 询问下周交付时间,需要今天回复
• [合同] 新项目合同待签署
✅ 昨日完成
• 完成《AI工具报告》初稿(已写入Notion)
⚡ 今日建议优先级
1. 先处理客户B回复(今天截止)
2. 完成科技周报(14:00 截稿)
3. 视频会议后跟进客户A需求
六、安全配置
OpenClaw 拥有几乎不受限制的系统访问能力,安全配置是最不能跳过的环节。
6.1 核心安全原则
最小权限原则:只开启你实际需要的工具,不用的一律关闭。
json
{
"tools": {
"shell": {
"enabled": true,
"requireApproval": true,
"allowedCommands": ["git", "docker", "npm"],
"blockedCommands": ["rm -rf /", "sudo", "curl | bash"]
}
}
}
访问白名单:绝对不要让任何人都能给你的 AI 发指令。
json
{
"channels": {
"telegram": {
"allowFrom": ["你的UserID"],
"adminUsers": ["你的UserID"]
}
}
}
6.2 常见攻击向量与防护
| 攻击类型 | 攻击方式 | 防护措施 |
|---|---|---|
| 提示注入 | 恶意网页内嵌"忽略前述指令..." | 开启 promptInjectionDetection: true |
| 数据外泄 | 第三方 Skill 将文件内容发送至外部 | 审查 Skill 代码,限制 Skill 出站网络 |
| 命令注入 | 通过消息构造恶意 Shell 命令 | 命令白名单 + 所有 Shell 操作强制审批 |
| 越权访问 | 他人获取 Bot Token 后控制 AI | Token 定期轮换,allowFrom 严格白名单 |
| 公网暴露 | Gateway 端口直接暴露互联网 | 使用 Tailscale,或 Nginx + IP 白名单 |
6.3 开启审计日志
json
{
"logging": {
"level": "info",
"auditLog": {
"enabled": true,
"path": "~/.openclaw/audit.log",
"includeToolCalls": true,
"includeShellCommands": true
}
}
}
Cisco AI 安全团队曾测试发现第三方 Skill 存在数据外泄和提示注入风险。OpenClaw 官方的忠告是:"如果你不能理解如何运行命令行,这个工具对你来说太危险了。" 请务必认真对待安全配置。
七、常见问题与排错
Q1:Gateway 启动后 Telegram Bot 没有响应
bash
# 检查 Token 是否正确
curl "https://api.telegram.org/bot<TOKEN>/getMe"
# 检查 allowFrom 是否包含你的 user_id(向 @userinfobot 发消息获取)
openclaw logs --level error --tail 50
Q2:LLM 调用报错 401 Unauthorized
API Key 过期或格式错误。用以下命令测试:
json
curl https://api.anthropic.com/v1/messages \
-H "x-api-key: $ANTHROPIC_API_KEY" \
-H "anthropic-version: 2023-06-01" \
-d '{"model":"claude-haiku-4-5","max_tokens":10,"messages":[{"role":"user","content":"Hi"}]}'
Q3:Agent Loop 卡住不返回
bash
openclaw session:kill --all # 强制终止当前 Loop
# 调整超时:openclaw.json → "loopTimeout": 60000
Q4:记忆文件过大导致上下文超限
bash
openclaw memory:compact # 自动整理
# 或直接编辑 ~/.openclaw/memory/ 下的 .md 文件,删除过时条目
Q5:技能安装失败
arduino
openclaw skills:install github --verbose # 查看详细错误
openclaw skills:cache:clear && openclaw skills:install github
八、OpenClaw 生态与未来展望
ClawHub 技能市场
ClawHub(hub.openclaw.ai)目前收录 400+ 社区贡献的技能,覆盖:
- 生产力工具:Notion、Obsidian、Linear、Jira、Asana
- 开发者工具:GitHub、GitLab、Vercel、AWS CLI、Kubernetes
- 数据分析:PostgreSQL、MongoDB、Google Sheets、Airtable
- AI 增强:Perplexity 搜索、图像生成、语音转文字
自建技能(面向开发者)
OpenClaw 提供完整的技能开发 SDK:
php
import { defineSkill, tool } from '@openclaw/sdk';
export default defineSkill({
name: 'stock-price',
version: '1.0.0',
tools: [
tool({
name: 'get_stock_price',
description: '获取指定股票的实时价格',
parameters: {
ticker: { type: 'string', description: '股票代码,如 AAPL' }
},
execute: async ({ ticker }) => {
const res = await fetch(`https://api.example.com/stock/${ticker}`);
const data = await res.json();
return { price: data.price, change: data.change };
}
})
]
});
九、总结
OpenClaw 代表了 AI 工具的一个根本性转变:从**"你来找 AI 聊天" ,到"AI 在后台帮你干活"**。
核心价值在于三点:
1. 真正的自主执行:不只是给建议,而是实际操作系统、调用 API、浏览网页、执行代码,把 AI 的推理转化成现实世界的行动结果。
2. 数据主权在手:所有配置、对话记忆、工具调用日志都存储在你自己的机器上,不依赖任何云服务商,AI 越用越懂你,记忆完全属于你。
3. 无处不在的入口:通过 WhatsApp/Telegram/Discord 随时交互,出门在外用手机就能控制服务器,指挥 AI 完成部署、查询、分析等复杂任务。
谁应该尝试 OpenClaw?
- 开发者和技术人员:需要自动化重复性工作流,想要 AI 真正参与研发流程
- 内容创作者和研究员:需要主动信息推送、自动整理资料、跨工具管理创作流程
- 团队 Leader:想要 AI 真正参与项目管理,而不只是当搜索引擎
- 技术爱好者:对 AI Agent 架构感兴趣,想要自己动手搭建和扩展
不建议使用的情况:
- 完全不了解命令行的非技术用户(配置和排错需要一定技术基础)
- 需要严格审计合规的企业环境(工具调用过于灵活,合规成本高)