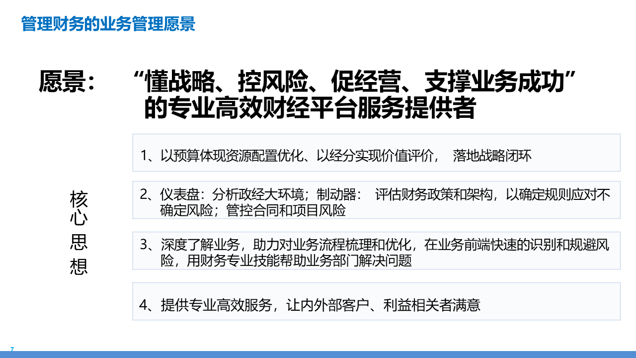
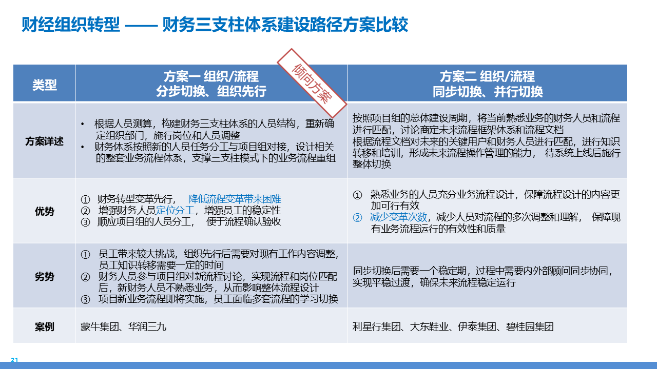
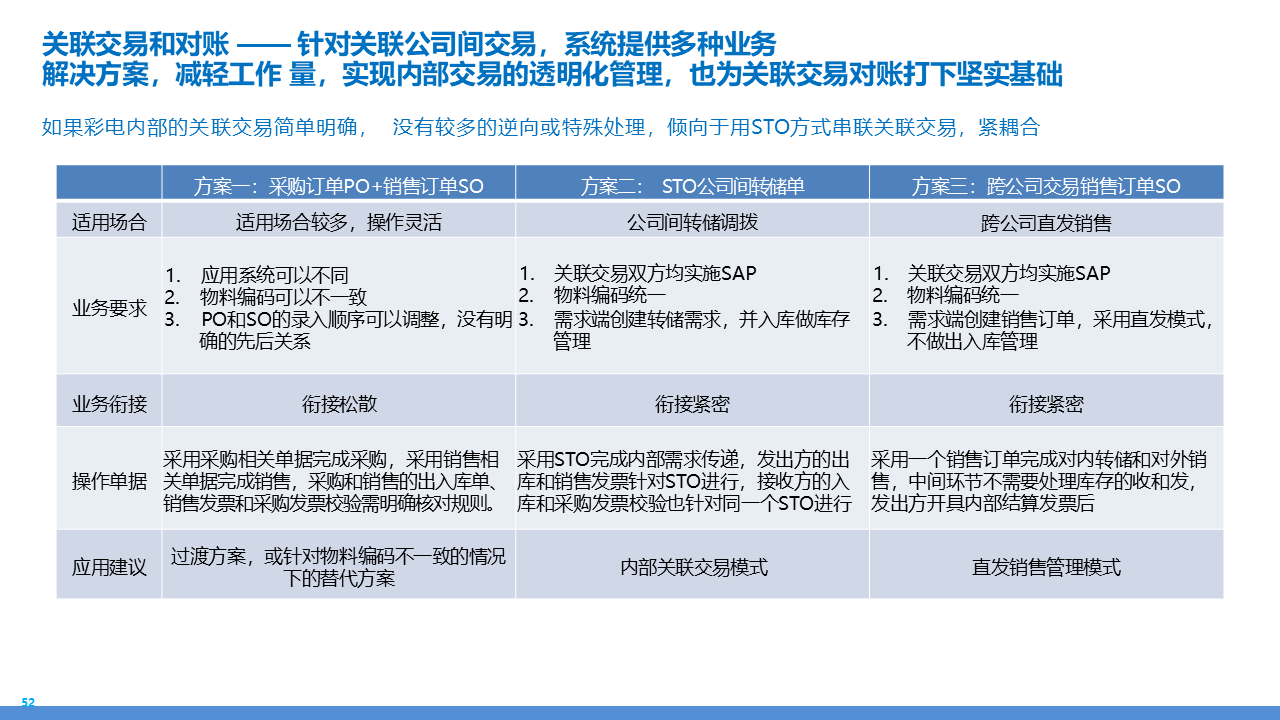
该 IBM 财经数字化转型规划方案适配企业 CFO、财务总监、财务 BP、IT 部门负责人及数字化转型从业者,尤其适合制造、消费电子等多业态、跨区域经营的大中型企业。核心以 "懂战略、控风险、促经营" 为导向,构建财务三支柱(COE/SSC/BP)组织架构,覆盖财务核算、资金管理、成本管控、费用报销、关联交易等全场景。提供 "流程重构→系统集成→数据打通→组织适配" 四阶段落地路径,详解 SAP 系统落地、多准则核算、集团成本还原、业财一体化等关键方案,配套费用报销与合同 / 税务系统集成、关联交易自动对账等实操工具。融入多行业转型案例与痛点解决方案,助力企业打破系统孤岛、规范财务流程、提升核算效率,实现财务从记录型向价值创造型转型,支撑经营决策与战略落地。






















































































