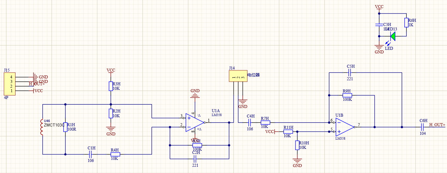
ZMCT103C电流互感器应用原理图

参考链接:https://item.taobao.com/item.htm?id=944585524838&spm=a21m98.27004841
ZMCT103C 系列小型高精度电流互感 器以及高精度运放电路,对信号做精确采样 和适当补偿等功能。方便对 5A 以内的交流电进行信号采集。对应输出模拟交流信号可以 调节,可根据电位器 (调节放大比例,放大范 围 0-100 倍) 来调节所需输出电压,但是输出 端(OUT) 的最大电压不会超出 1/2VCC。
ZMCT103C 参数:
额定输入电流:5A
额定输出电流:5mA 变比:1000:1
相位差:小于或等于 20'(100Ω)
线性范围:0-10A (100Ω)
线性度:0.2%
精密等级:0.2 级
隔离耐压:3000V
工作温度:-40°C~70°C
密封材料:环氧树脂 模块供电电压:5-30VDC