正则极速匹配 + NLP语义理解,一站式解决日志泄密审计难题
在日常的安全运维、开发调试与合规审计工作中,日志文件是排查问题、追溯行为的核心依据,但日志中极易混入密码、API密钥、身份证号、个人隐私等敏感信息,一旦泄露会引发数据安全风险;同时GDPR、HIPAA等全球合规法规对敏感数据管控提出了严苛要求。
传统人工审查日志效率极低、漏报率高,单一正则匹配工具又存在误报多、无法理解上下文语义的短板。针对这些痛点,基于Python开发的Inspectio 自动化日志安全审查工具应运而生,成为安全团队、开发人员、审计人员的轻量化高效解决方案。
一、工具核心:双引擎检测,多场景适配
Inspectio 是一款专为日志敏感信息审查设计的轻量级工具,核心采用「正则表达式 + spaCy NLP 自然语言处理」双引擎检测架构,兼顾扫描速度与检测精度,核心能力一览:
-
精准检测:覆盖密码、密钥、身份证号、个人信息等全品类敏感数据;
-
多格式输出:支持Raw/JSON/HTML三种报告格式,满足人工查看、自动化集成、审计归档全需求;
-
高度灵活:内置规则+自定义正则+忽略模式三重扩展,轻松适配不同业务日志场景;
-
合规支撑:完美适配安全评估、GDPR/HIPAA合规审计、开发自检等核心场景。
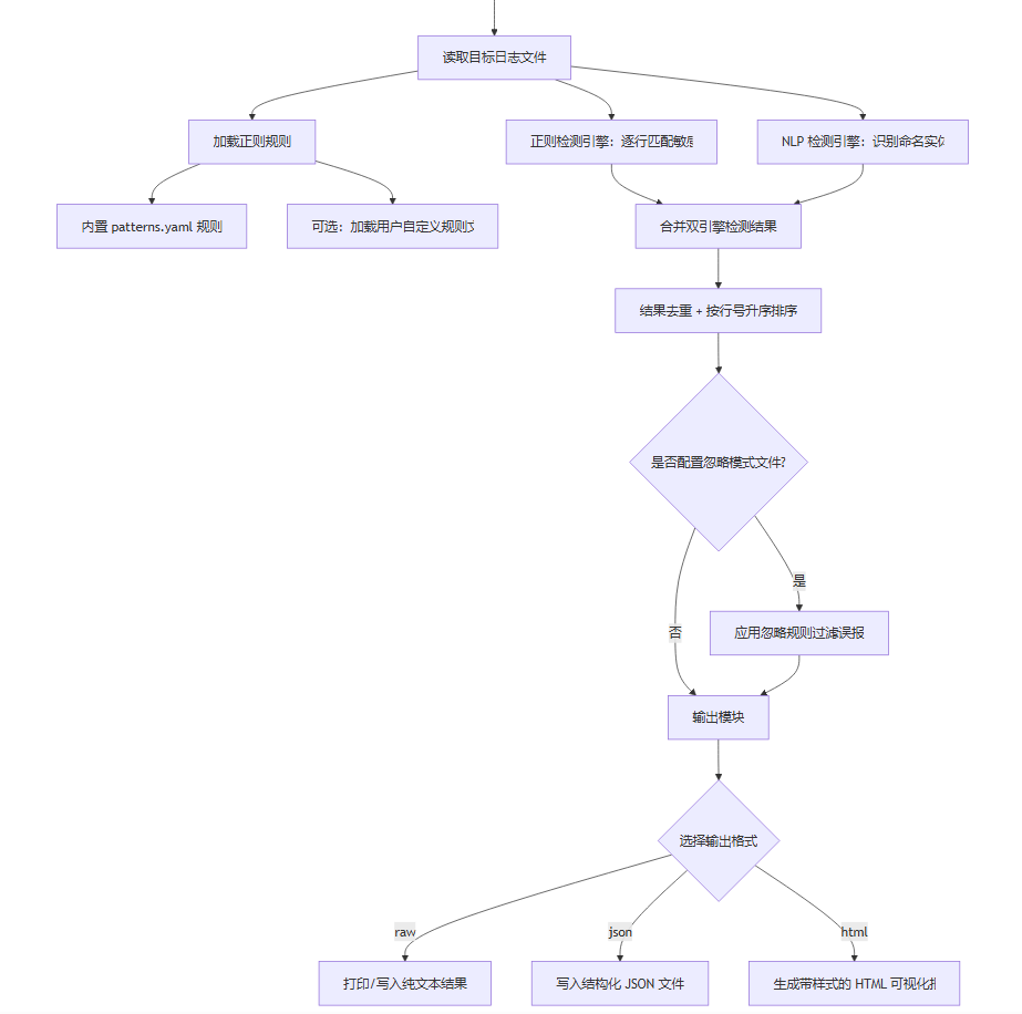
二、技术架构:模块化设计,逻辑清晰易扩展
Inspectio 采用高度解耦的模块化设计,六大核心模块协同工作,执行流程流畅且易于维护:
1. 参数解析模块(argparse)
提供极简的命令行交互接口,核心参数一目了然:
-
-l:指定待审查的日志文件路径 -
-f:选择输出格式(raw/json/html) -
-o:指定报告输出文件 -
-r:加载自定义正则规则文件 -
-i:加载忽略模式文件(过滤日志噪音)
2. 模型管理模块
自动检测 spaCy 核心模型 en_core_web_trf 是否安装:
-
模型缺失时,自动通过
subprocess调用命令下载安装; -
安装失败则友好提示手动安装,降低用户使用门槛。
3. 规则加载模块
-
内置
patterns.yaml规则库,通过pkg_resources无缝加载包内资源; -
支持加载用户自定义正则文件,一键扩展检测规则。
4. 敏感信息检测模块(核心双引擎)
-
正则检测引擎:逐行扫描日志,快速匹配已知敏感模式,记录行号、敏感值、日志片段;
-
NLP语义检测引擎:通过 spaCy 预训练模型理解上下文,识别 PERSON(人名)、ORG(组织)、DATE(日期)等命名实体,弥补正则的语义盲区。
5. 后处理模块
-
合并双引擎检测结果,自动去重;
-
按日志行号升序排序;
-
过滤忽略模式,剔除时间戳、日志级别等无效噪音。
6. 输出模块
-
Raw格式:纯文本极简输出,适合快速查看;
-
JSON格式:结构化数据,便于集成到CI/CD、安全平台等自动化流程;
-
HTML格式:带样式的可视化表格报告,包含生成时间、检测详情,直接用于审计归档。

三、关键技术亮点:四大核心优势,超越传统工具
1. 混合检测策略:速度与精度兼得
正则引擎负责极速扫描 ,覆盖所有已知敏感数据模式;NLP引擎负责语义理解,识别上下文相关的隐私信息,二者结果互补,大幅降低误报率,解决单一工具的痛点。
2. 自动模型修复:零门槛使用
首次运行无需手动安装 spaCy 模型,工具自动检测、自动下载,彻底解决依赖安装繁琐的问题,开箱即用。
3. 极致灵活的扩展能力
-
自定义正则规则:针对业务特有敏感数据,一键补充检测逻辑;
-
忽略模式过滤:精准剔除日志中的固定噪音(如日志前缀、时间戳),进一步减少无效告警。
4. 多格式输出:全场景覆盖
HTML报告可视化强、适合审计存档;JSON格式结构化、适配自动化平台;Raw格式轻量、适合临时排查,满足所有使用场景。
四、核心依赖组件:Python生态轻量化集成
Inspectio 基于Python标准库与主流第三方库开发,无冗余依赖,核心组件如下:
| 组件 | 核心作用 |
|---|---|
| argparse | 命令行参数解析,提供友好交互 |
| re | 正则表达式引擎,核心敏感模式匹配 |
| spaCy | NLP自然语言处理,语义级实体识别 |
| yaml | 加载内置/自定义正则规则文件 |
| json | 序列化检测结果,生成JSON报告 |
| pkg_resources | 加载包内内置规则文件 |
| subprocess | 自动安装spaCy模型 |
| datetime | 生成报告时间戳 |
五、适用场景:全流程覆盖安全与合规需求
-
安全评估:快速扫描服务器日志、应用日志,排查敏感信息泄露风险;
-
合规审计:满足GDPR、HIPAA等法规对数据隐私的审查要求,生成可归档报告;
-
开发自检:开发阶段提前筛查调试日志,避免敏感数据上线泄露;
-
运维审计:日常日志合规检查,替代人工逐行审查。
六、总结
Inspectio 是一款设计精良、轻量高效 的日志敏感信息审查工具,它摒弃了复杂的架构设计,以「正则快速覆盖 + NLP深度理解」为核心思想,通过模块化代码实现了规则可扩展、输出可定制、使用零门槛。
对于需要快速审查日志、控制数据安全风险、满足合规要求的团队和个人,Inspectio 无需复杂部署、开箱即用,用最简单的方式解决了日志安全审查的核心痛点,是日常安全与审计工作的必备小工具。