目录
[1.4CHS && LBA地址](#1.4CHS && LBA地址)
[3.2Block Group](#3.2Block Group)
[3.3.1超级块(Super Block)](#3.3.1超级块(Super Block))
[3.3.2GDT(Group Descriptor Table)](#3.3.2GDT(Group Descriptor Table))
[3.3.3 块位图(Block Bitmap)](#3.3.3 块位图(Block Bitmap))
[3.3.4inode位图(Inode Bitmap)](#3.3.4inode位图(Inode Bitmap))
[3.3.5 i节点表(Inode Table)](#3.3.5 i节点表(Inode Table))
[3.3.6Data Block](#3.3.6Data Block)

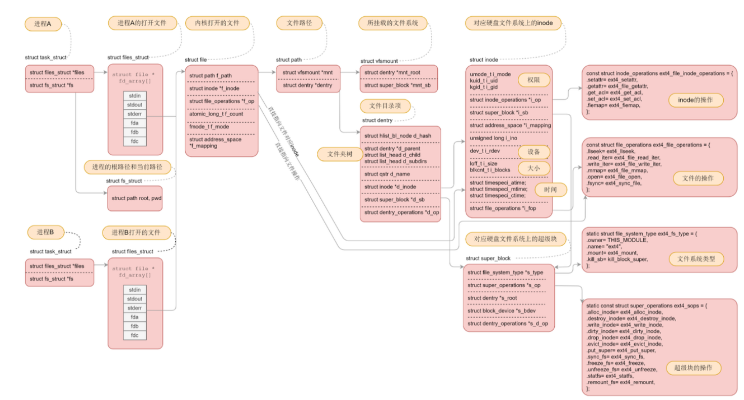
我们今天所讨论的就是没有被打开的文件
一、理解硬件
1.1磁盘、服务器、机柜、机房
- 机械磁盘是计算机中唯⼀的⼀个机械设备
- 磁盘------外设
- 慢
- 容量大,价格便宜


1.2磁盘的结构
扇区是从磁盘读出和写入信息的最小单位,通常大小为 512 字节。这意味着如果系统需要修改1比特位的数据都需要把那一个扇区的数据全部读取到内存里。
磁头,每个盘片⼀般有上下两面,分别对应1个磁头,共2个磁头。传动臂上的磁头是共进退的。
磁道,磁道是从盘片外圈往内圈编号0磁道,1磁道...,靠近主轴的同心圆用于停靠磁头,不存储数据。
柱面,磁道构成柱面,数量上等同于磁道个数。所以磁盘写入时是向柱面进行批量写入。
圆盘,就是盘片的数量。
如何定位一个扇区?
先定位磁头(header),在确定磁头访问哪⼀个柱面(磁道)(cylinder),最后定位⼀个扇区(sector)。这就叫做CHS地址定位。
CHS寻址
对早期的磁盘非常有效,知道用哪个磁头,读取哪个柱面上的第几扇区就可以读到数据了。 但是CHS模式支持的硬盘容量有限,因为系统用8bit来存储磁头地址,用10bit来存储柱面地 址,用6bit来存储扇区地址,而⼀个扇区共有512Byte,这样使用CHS寻址⼀块硬盘最大容量为256*1024*63*512B=8064MB(1MB=1048576B)(若按1MB=1000000B来算就是 8.4GB)
磁盘容量 = 磁头数×磁道(柱面)数×每道扇区数×每扇区字节数
1.3磁盘的逻辑结构
1.3.1理解过程

磁带上面可以存储数据,我们可以把磁带"拉直",形成线性结构

那么磁盘本质上虽然是硬质的,但是逻辑上我们可以把磁盘想象成为卷在⼀起的磁带,那么磁盘的逻辑存储结构我们也可以类似于:

这样每⼀个扇区,就有了⼀个线性地址(其实就是数组下标) ,这种地址叫做 LBA

1.3.2真实过程

柱面是⼀个逻辑上的概念,其实就是每一面上,相同半径的磁道逻辑上构成柱面。 所以,磁盘物理上分了很多面,但是在我们看来,逻辑上,磁盘整体是由"柱面"卷起来的。像一个山楂卷一样。


整个磁盘不就是多张⼆维的扇区数组表(三维数组?) 所以,寻址⼀个扇区:先找到哪⼀个柱面(Cylinder),在确定柱面内哪⼀个磁道(其实就是磁头位置, Head),在确定扇区(Sector),所以就有了 CHS 。
我们之前学过C/C++的数组,在我们看来,其实全部都是⼀维数组:

1.4CHS && LBA地址
所以,每⼀个扇区都有⼀个下标,我们叫做 LBA(Logical Block Address) 地址,其实就是线性地址。所以怎么计算得到这个LBA地址呢?

OS只需要使用LBA 就可以了!!LBA地址转成CHS地址,CHS如何转换成为LBA地址。谁做啊??磁盘自己来做!固件(硬件电路,伺服系统)
CHS转成LBA:
- 磁头数*每磁道扇区数 = 单个柱面的扇区总数
- LBA = 柱面号C*单个柱面的扇区总数 + 磁头号H*每磁道扇区数 + 扇区号S - 1
- 扇区号通常是从1开始的,而在LBA中,地址是从0开始的
- 柱面和磁道都是从0开始编号的
- 总柱面,磁道个数,扇区总数等信息,在磁盘内部会自动维护,上层开机的时候,会获取到这些参 数。
LBA转成CHS:
- 柱面号C = LBA // (磁头数*每磁道扇区数)【就是单个柱面的扇区总数】
- 磁头号H = (LBA % (磁头数*每磁道扇区数)) // 每磁道扇区数
- 扇区号S = (LBA % 每磁道扇区数) + 1
- "//":表示除取整
从此往后,在磁盘使用者看来,根本就不关心CHS地址,而是直接使用LBA地址,磁盘内部自己转换。磁盘就是⼀个元素为扇区的⼀维数组,数组的下标就是每⼀个扇区的LBA地址。OS使用磁盘,就可以用⼀个数字访问磁盘扇区了。
2、引入文件系统
2.1引入"块"概念
其实硬盘是典型的"块"设备,操作系统读取硬盘数据的时候,其实是不会⼀个个扇区地读取,这样 效率太低,而是⼀次性连续读取多个扇区,即**⼀次性读取⼀个"块"**(block)。
硬盘的每个分区是被划分为⼀个个的"块"。⼀个"块"的大小是由格式化的时候确定的,并且不可以更改,最常见的是4KB,即连续八个扇区组成⼀个"块"。"块"是文件存取的最小单位。

注意:
- 磁盘就是⼀个三维数组,我们把它看待成为⼀个"⼀维数组",数组下标就是LBA,每个元素都是扇 区。
- 每个扇区都有LBA,那么8个扇区⼀个块,每⼀个块的地址我们也能算出来。
- 知道LBA:块号 = LBA/8
- 知道块号:LAB = 块号*8 + n (n是块内第几个扇区)

2.2引入"分区"概念
其实磁盘是可以被分成多个分区(partition)的,以Windows观点来看,你可能会有⼀块磁盘并且将它分区成C,D,E盘。那个C,D,E就是分区。分区从实质上说就是对硬盘的⼀种格式化。但是Linux的设备都是以文件形式存在,那是怎么分区的呢?
柱⾯是分区的最小单位,我们可以利用参考柱面号码的方式来进行分区,其本质就是设置每个区的起始柱面和结束柱面号码。此时我们可以将硬盘上的柱面(分区)进行平铺,将其想象成⼀个⼤的平面,如下图所示:

柱⾯大小⼀致,扇区个位⼀致,那么其实只要知道每个分区的起始和结束柱面号,知道每⼀个柱面多少个扇区,那么该分区多大,其实和解释LBA是多少也就清楚了

2.3引入"inode"概念
之前我们说过 文件 = 数据 + 属性 ,我们使用ls -l 的时候看到的除了看到文件名,还能看到文件元 数据(属性)。

文件信息和文件内容是分开存储的。

文件数据都储存在"块"中,那么很显然,我们还必须找到⼀个地方储存文件的元信息(属性信息),比如文件的创建者、文件的创建日期、文件的大小等等。这种储存文件元信息的区域就叫做inode,中文译名为"索引节点"。

每⼀个文件都有对应的inode,里面包含了与该文件有关的⼀些信息。为了能解释清楚inode,我们需 要是深入了解⼀下文件系统。后面就会说
inode结构:
/*
* Structure of an inode on the disk
*/
struct ext2_inode {
__le16 i_mode; /* File mode */
__le16 i_uid; /* Low 16 bits of Owner Uid */
__le32 i_size; /* Size in bytes */
__le32 i_atime; /* Access time */
__le32 i_ctime; /* Creation time */
__le32 i_mtime; /* Modification time */
__le32 i_dtime; /* Deletion Time */
__le16 i_gid; /* Low 16 bits of Group Id */
__le16 i_links_count; /* Links count */
__le32 i_blocks; /* Blocks count */
__le32 i_flags; /* File flags */
union {
struct {
__le32 l_i_reserved1;
} linux1;
struct {
__le32 h_i_translator;
} hurd1;
struct {
__le32 m_i_reserved1;
} masix1;
} osd1; /* OS dependent 1 */
__le32 i_block[EXT2_N_BLOCKS];/* Pointers to blocks */
__le32 i_generation; /* File version (for NFS) */
__le32 i_file_acl; /* File ACL */
__le32 i_dir_acl; /* Directory ACL */
__le32 i_faddr; /* Fragment address */
union {
struct {
__u8 l_i_frag; /* Fragment number */
__u8 l_i_fsize; /* Fragment size */
__u16 i_pad1;
__le16 l_i_uid_high; /* these 2 fields */
__le16 l_i_gid_high; /* were reserved2[0] */
__u32 l_i_reserved2;
} linux2;
struct {
__u8 h_i_frag; /* Fragment number */
__u8 h_i_fsize; /* Fragment size */
__le16 h_i_mode_high;
__le16 h_i_uid_high;
__le16 h_i_gid_high;
__le32 h_i_author;
} hurd2;
struct {
__u8 m_i_frag; /* Fragment number */
__u8 m_i_fsize; /* Fragment size */
__u16 m_pad1;
__u32 m_i_reserved2[2];
} masix2;
} osd2; /* OS dependent 2 */
};
/*
* Constants relative to the data blocks
*/
#define EXT2_NDIR_BLOCKS 12
#define EXT2_IND_BLOCK EXT2_NDIR_BLOCKS
#define EXT2_DIND_BLOCK (EXT2_IND_BLOCK + 1)
#define EXT2_TIND_BLOCK (EXT2_DIND_BLOCK + 1)
#define EXT2_N_BLOCKS (EXT2_TIND_BLOCK + 1)
备注:EXT2_N_BLOCKS = 15
注意:
文件名属性并未纳入到inode数据结构内部
inode的⼤小⼀般是128字节或者256,我们后面统⼀128字节
任何文件的内容大小可以不同,但是属性大小⼀定是相同的
我们已经知道硬盘是典型的"块"设备,操作系统读取硬盘数据的时候,读取的基本单位 是"块"。"块"又是硬盘的每个分区下的结构,难道"块"是随意的在分区上排布的吗?那要怎么找到"块"呢? 还有就是上面提到的存储文件属性的inode,又是如何放置的呢? 让我们来详细了解一下文件系统,⽂件系统就是为了组织管理这些的!!
三、ext2文件系统
3.1宏观认识
所有的准备工作都已经做完,是时候认识下文件系统了。我们想要在硬盘上储文件,必须先把硬盘格式化为某种格式的文件系统,才能存储文件。文件系统的目的就是组织和管理硬盘中的文件。在Linux系统中,最常见的是ext2系列的文件系统。其早期版本为ext2,后来又发展出ext3和ext4。 ext3和ext4虽然对ext2进行了增强,但是其核心设计并没有发⽣变化,我们仍是以较老的ext2作为 演示对象。 ext2文件系统将整个分区划分成若干个同样大小的块组(Block Group),如下图所示。只要能管理⼀个分区就能管理所有分区,也就能管理所有磁盘文件。

上图中**启动块(Boot Block/Sector)**的大小是确定的,为1KB,由PC标准规定,用来存储磁盘分区信息和启动信息,任何文件系统都不能修改启动块。启动块之后才是ext2文件系统的开始。
3.2Block Group
ext2文件系统会根据分区的大小划分为数个Block Group。而每个Block Group都有着相同的结构组 成。
3.3块内部构成
3.3.1超级块(Super Block)
**存放文件系统本身的结构信息,描述整个分区的文件系统信息。**记录的信息主要有:bolck和inode的总量,未使用的block和inode的数量,⼀个block和inode的大小,最近⼀次挂载的时间,最近⼀次写入数据的时间,最近⼀次检验磁盘的时间等其他文件系统的相关信息。Super Block的信息被破坏,可以说整个文件系统结构就被破坏了。
特别注意:
超级块在每个块组的开头都有⼀份拷贝(第⼀个块组必须有,后⾯的块组可以没有)。为了保证文件系统在磁盘部分扇区出现物理问题的情况下还能正常工作,就必须保证文件系统的super block信息在这种情况下也能正常访问。所以⼀个文件系统的super block会在多个block group中进行备份, 这些super block区域的数据保持⼀致。
/*
* Structure of the super block
*/
struct ext2_super_block {
__le32 s_inodes_count; /* Inodes count */
__le32 s_blocks_count; /* Blocks count */
__le32 s_r_blocks_count; /* Reserved blocks count */
__le32 s_free_blocks_count; /* Free blocks count */
__le32 s_free_inodes_count; /* Free inodes count */
__le32 s_first_data_block; /* First Data Block */
__le32 s_log_block_size; /* Block size */
__le32 s_log_frag_size; /* Fragment size */
__le32 s_blocks_per_group; /* # Blocks per group */
__le32 s_frags_per_group; /* # Fragments per group */
__le32 s_inodes_per_group; /* # Inodes per group */
__le32 s_mtime; /* Mount time */
__le32 s_wtime; /* Write time */
__le16 s_mnt_count; /* Mount count */
__le16 s_max_mnt_count; /* Maximal mount count */
__le16 s_magic; /* Magic signature */
__le16 s_state; /* File system state */
__le16 s_errors; /* Behaviour when detecting errors */
__le16 s_minor_rev_level; /* minor revision level */
__le32 s_lastcheck; /* time of last check */
__le32 s_checkinterval; /* max. time between checks */
__le32 s_creator_os; /* OS */
__le32 s_rev_level; /* Revision level */
__le16 s_def_resuid; /* Default uid for reserved blocks */
__le16 s_def_resgid; /* Default gid for reserved blocks */
/*
* These fields are for EXT2_DYNAMIC_REV superblocks only.
*
* Note: the difference between the compatible feature set and
* the incompatible feature set is that if there is a bit set
* in the incompatible feature set that the kernel doesn't
* know about, it should refuse to mount the filesystem.
*
* e2fsck's requirements are more strict; if it doesn't know
* about a feature in either the compatible or incompatible
* feature set, it must abort and not try to meddle with
* things it doesn't understand...
*/
__le32 s_first_ino; /* First non-reserved inode */
__le16 s_inode_size; /* size of inode structure */
__le16 s_block_group_nr; /* block group # of this superblock */
__le32 s_feature_compat; /* compatible feature set */
__le32 s_feature_incompat; /* incompatible feature set */
__le32 s_feature_ro_compat; /* readonly-compatible feature set */
__u8 s_uuid[16]; /* 128-bit uuid for volume */
char s_volume_name[16]; /* volume name */
char s_last_mounted[64]; /* directory where last mounted */
__le32 s_algorithm_usage_bitmap; /* For compression */
/*
* Performance hints. Directory preallocation should only
* happen if the EXT2_COMPAT_PREALLOC flag is on.
*/
__u8 s_prealloc_blocks; /* Nr of blocks to try to preallocate*/
__u8 s_prealloc_dir_blocks; /* Nr to preallocate for dirs */
__u16 s_padding1;
/*
* Journaling support valid if EXT3_FEATURE_COMPAT_HAS_JOURNAL set.
*/
__u8 s_journal_uuid[16]; /* uuid of journal superblock */
__u32 s_journal_inum; /* inode number of journal file */
__u32 s_journal_dev; /* device number of journal file */
__u32 s_last_orphan; /* start of list of inodes to delete */
__u32 s_hash_seed[4]; /* HTREE hash seed */
__u8 s_def_hash_version; /* Default hash version to use */
__u8 s_reserved_char_pad;
__u16 s_reserved_word_pad;
__le32 s_default_mount_opts;
__le32 s_first_meta_bg; /* First metablock block group */
__u32 s_reserved[190]; /* Padding to the end of the block */
};
3.3.2GDT(Group Descriptor Table)
块组描述符表,描述块组属性信息,整个分区分成多个块组就对应有多少个块组描述符。每个块组描述符存储⼀个块组的描述信息,如在这个块组中从哪里开始是inode Table,从那里开始是Data Blocks,空闲的inode和数据块还有多少个等等。块组描述符在每个块组的开头都有⼀份拷贝。
// 磁盘级blockgroup的数据结构
/*
* Structure of a blocks group descriptor
*/
struct ext2_group_desc
{
__le32 bg_block_bitmap; /* Blocks bitmap block */
__le32 bg_inode_bitmap; /* Inodes bitmap */
__le32 bg_inode_table; /* Inodes table block*/
__le16 bg_free_blocks_count; /* Free blocks count */
__le16 bg_free_inodes_count; /* Free inodes count */
__le16 bg_used_dirs_count; /* Directories count */
__le16 bg_pad;
__le32 bg_reserved[3];
};
3.3.3 块位图(Block Bitmap)
Block Bitmap中记录着Data Block中哪个数据块已经被占用,哪个数据块没有被占用
3.3.4inode位图(Inode Bitmap)
每个bit表示⼀个inode是否空闲可用。
3.3.5 i节点表(Inode Table)
- 存放文件属性如文件大小,所有者,最近修改时间等
- 当前分组所有Inode属性的集合
- inode编号以分区为单位,整体划分,不可跨分区
3.3.6Data Block
数据区:存放文件内容,也就是⼀个⼀个的Block。根据不同的文件类型有以下几种情况:
- 对于普通文件,文件的数据存储在数据块中
- 对于目录,该目录下的所有文件名和目录名存储在所在目录的数据块中,除了文件名外,ls-l命令看到的其它信息保存在该文件的inode中
- Block号按照分区划分,不可跨分区
3.4inode和datablock映射
inode内部存在,就是用来来进行inode和block映射的
前12个直接指向,后面是间接
__le32 i_block[EXT2_N_BLOCKS];/* Pointers to blocks */
EXT2_N_BLOCKS =15

3.5目录与文件名
我们在上面了解到文件名属性并未纳入到inode数据结构内部还有所有文件名和目录名存储在所在目录的数据块中,而且我们访问文件,都是用的文件名,没用过inode号啊?目录是文件吗?如何理解?
目录是文件,但是磁盘上没有目录的概念,只有文件属性+文件内容的概念。目录的属性不用多说,内容保存的是:文件名和Inode号的映射关系。
所以访问文件,必须打开当前目录(必须能打开当前⼯作目录文件,查看目录文件的内容),根据文件名,获得对应的inode号,然后进行文件访问
3.6路径解析
打开当前工作目录文件,查看当前工作目录文件的内容?当前工作目录不也是文件吗?我们访问当前工作目录不也是只知道当前工作目录的文件名吗?要访问它,不也得知道当前工作目录的inode 吗?
所以也要打开当前工作目录的上级目录,但上级目录不也是目录吗??不还是上面的问题吗?
所以类似"递归",需要把路径中所有的目录全部解析,出口是"/"根目录。
而实际上,任何文件,都有路径,访问目标文件,比如:/home/whb/code/test/test/test.c;都要从根目录开始,依次打开每⼀个目录,根据目录名,依次访问每个目录下指定的目录,直到访问到test.c。这个过程叫做Linux路径解析。根目录固定文件名,inode号,无需查找,系统开机之后就必须知道。
路径谁提供?
用户访问文件,都是指令/工具访问,本质是进程访问,进程有CWD!进程提供路径。
3.7路径缓存
Linux磁盘中,存在真正的目录吗?
不存在,只有文件。只保存文件属性+文件内容。
我们访问任何文件都要在根目录下进行路径解析吗?
这就是一直在做磁盘IO,效率十分低下,所以OS在进行解析的时候会把我们的历史访问的所有目录(路径)形成一颗多叉树进行保存。这就是Linux系统树状目录结构。
Linux目录的概念,怎么产生的?
打开的文件是目录的话,由OS自己在内存中进行路径维护。
Linux中,在内核中维护树状路径结构的内核结构体叫做: struct dentry
struct dentry {
atomic_t d_count;
unsigned int d_flags; /* protected by d_lock */
spinlock_t d_lock; /* per dentry lock */
struct inode *d_inode; /* Where the name belongs to - NULL is
* negative */
/*
* The next three fields are touched by __d_lookup. Place them here
* so they all fit in a cache line.
*/
struct hlist_node d_hash; /* lookup hash list */
struct dentry *d_parent; /* parent directory */
struct qstr d_name;
struct list_head d_lru; /* LRU list */
/*
* d_child and d_rcu can share memory
*/
union {
struct list_head d_child; /* child of parent list */
struct rcu_head d_rcu;
} d_u;
struct list_head d_subdirs; /* our children */
struct list_head d_alias; /* inode alias list */
unsigned long d_time; /* used by d_revalidate */
struct dentry_operations *d_op;
struct super_block *d_sb; /* The root of the dentry tree */
void *d_fsdata; /* fs-specific data */
#ifdef CONFIG_PROFILING
struct dcookie_struct *d_cookie; /* cookie, if any */
#endif
int d_mounted;
unsigned char d_iname[DNAME_INLINE_LEN_MIN]; /* small names */
};
注意:
- 每个文件其实都要有对应的dentry结构,包括普通文件。这样所有被打开的文件,就可以在内存中形成整个树形结构
- 整个树形节点也同时会隶属于LRU(Least Recently Used,最近最少使用)结构中,进行节点淘汰
- 整个树形节点也同时会隶属于Hash,方便快速查找
- 更重要的是,这个树形结构,整体构成了Linux的路径缓存结构,打开访问任何文件,都在先在这 棵树下根据路径进行查找,找到就返回属性inode和内容,没找到就从磁盘加载路径,添加dentry 结构,缓存新路径
3.8挂载分区
我们已经能够根据inode号在指定分区找文件了,也已经能根据目录文件内容,找指定的inode了,在指定的分区内,我们可以为所欲为了。可是: 问题:inode不是不能跨分区吗?Linux不是可以有多个分区吗?我怎么知道我在哪⼀个分区???
分区写入文件系统,无法直接使用,需要和指定的目录关联,进行挂载才能使用。所以,可以根据访问目标文件的"路径前缀"(挂载在哪个目录)准确判断我在哪⼀个分区。
$ dd if=/dev/zero of=./disk.img bs=1M count=5 #制作⼀个⼤的磁盘块,就当做⼀个分区
$ mkfs.ext4 disk.img # 格式化写⼊⽂件系统
$ mkdir /mnt/mydisk # 建⽴空⽬录
$ df -h # 查看可以使⽤的分区
Filesystem Size Used Avail Use% Mounted on
udev 956M 0 956M 0% /dev
tmpfs 198M 724K 197M 1% /run
/dev/vda1 50G 20G 28G 42% /
tmpfs 986M 0 986M 0% /dev/shm
tmpfs 5.0M 0 5.0M 0% /run/lock
tmpfs 986M 0 986M 0% /sys/fs/cgroup
tmpfs 198M 0 198M 0% /run/user/0
tmpfs 198M 0 198M 0% /run/user/1002
$ sudo mount -t ext4 ./disk.img /mnt/mydisk/ # 将分区挂载到指定的⽬录
$ df -h
Filesystem Size Used Avail Use% Mounted on
udev 956M 0 956M 0% /dev
tmpfs 198M 724K 197M 1% /run
/dev/vda1 50G 20G 28G 42% /
tmpfs 986M 0 986M 0% /dev/shm
tmpfs 5.0M 0 5.0M 0% /run/lock
tmpfs 986M 0 986M 0% /sys/fs/cgroup
tmpfs 198M 0 198M 0% /run/user/0
tmpfs 198M 0 198M 0% /run/user/1002
/dev/loop0 4.9M 24K 4.5M 1% /mnt/mydisk
$ sudo umount /mnt/mydisk # 卸载分区
whb@bite:/mnt$ df -h
Filesystem Size Used Avail Use% Mounted on
udev 956M 0 956M 0% /dev
tmpfs 198M 724K 197M 1% /run
/dev/vda1 50G 20G 28G 42% /
tmpfs 986M 0 986M 0% /dev/shm
tmpfs 5.0M 0 5.0M 0% /run/lock
tmpfs 986M 0 986M 0% /sys/fs/cgroup
tmpfs 198M 0 198M 0% /run/user/0
tmpfs 198M 0 198M 0% /run/user/1002
/dev/loop0 在Linux系统中代表第⼀个循环设备(loop device)。循环设备,也被称为回环设备或者loopback设备,是⼀种伪设备(pseudo-device),它允许将文件作为块设备 (block device)来使用。这种机制使得可以将文件(比如SO镜像文件)挂载(mount)为 文件系统,就像它们是物理硬盘分区或者外部存储设备⼀样。
3.9总结




四、软硬链接
4.1硬链接
我们看到,真正找到磁盘上文件的并不是文件名,而是inode。其实在linux中可以让多个文件名对应于同⼀个inode。


硬链接只能给普通文件建立,Linux系统不支持给目录建立硬链接,但.和..本质就是对目录的硬链接,因为如果允许用户自己给目录建立硬链接就容易造成下图这种路径环的问题,.和..名字特殊,做特殊处理即可

4.2软链接
硬链接是通过inode引用另外⼀个文件,软链接是通过名字引用另外⼀个文件,但实际上,新的文件和被引用的文件的inode不同,应⽤常见上可以想象成⼀个快捷方式。在shell中的做法
