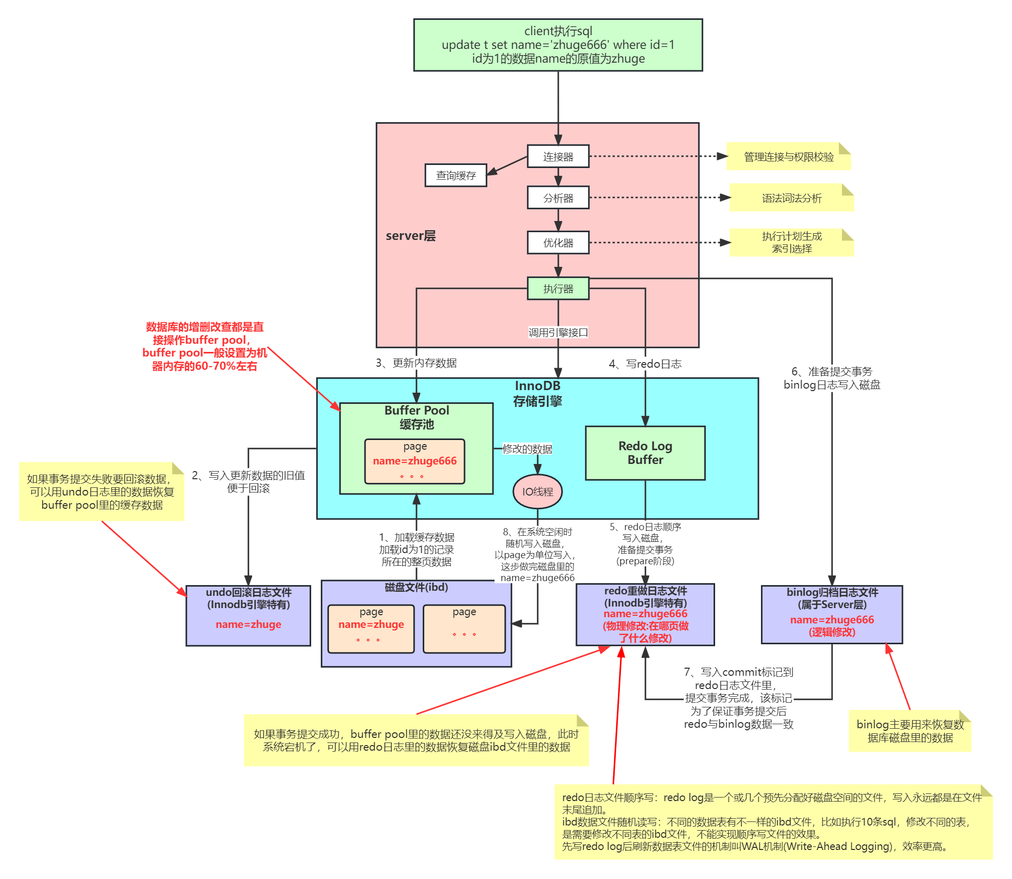
一、Innodb存储引擎更新操作底层原理

只分析执行器之后的流程包含以下步奏:
1、判断Innodb的BufferPool中是否有该条数据所在数据页缓存,没有则取出放入到BufferPool中
2、将缓存池中的旧数据写入到undo_log以便回滚
3、更新BufferPool中的缓存数据
4、写redo_log日志到Redo Log Buffer缓存
5、redo_log日志顺序写入磁盘(此时该条记录日志的事务状态为prepare)
6、写bin_log日志到磁盘,以备数据恢复使用
7、将redo_log记录日志的事务状态改为commit,以保证redo_log与bin_log数据一致性(此时即使数据库崩溃,重启后也可根据redo_log中已标记为commit的数据进行数据库数据恢复)
8、系统空闲时,以page为单位,随机写入到磁盘(先写redo_log,在刷盘的操作也叫做WAL机制)
二、MySQL日志机制
1、redo log
1.1、重做日志关键参数
innodb_log_buffer_size:设置redo log buffer大小参数,默认16M ,最大值是4096M,最小值为1M。
sql
show variables like '%innodb_log_buffer_size%';
innodb_log_group_home_dir:设置redo log文件存储位置参数,默认值为"./",即innodb数据文件存储位置,其中的 ib_logfile0 和 ib_logfile1 即为redo log文件。
sql
show variables like '%innodb_log_group_home_dir%';

innodb_log_files_in_group:设置redo log文件的个数,命名方式如: ib_logfile0, iblogfile1... iblogfileN。默认2个,最大100个。
sql
show variables like '%innodb_log_files_in_group%';
innodb_log_file_size:设置单个redo log文件大小,默认值为48M。最大值为512G,注意最大值指的是整个 redo log系列文件之和,即(innodb_log_files_in_group * innodb_log_file_size)不能大于最大值512G。
sql
show variables like '%innodb_log_file_size%';
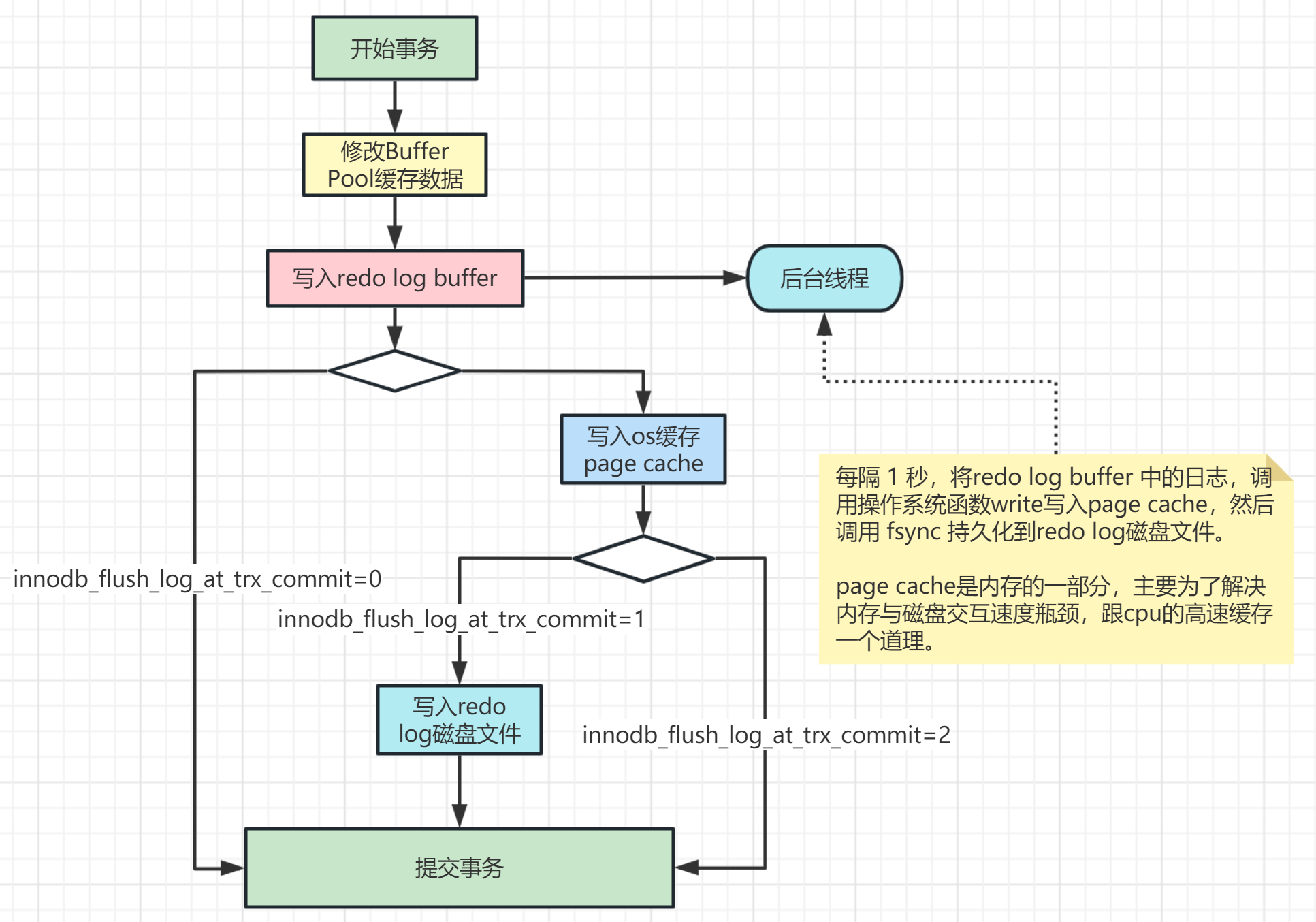
1.2、redo log 写入磁盘过程分析:
redo log 从头开始写,写完一个文件继续写另一个文件,写到最后一个文件末尾就又回到第一个文件开头循环写,如下面这个图所示。

write pos 是当前记录的位置,一边写一边后移,写到第 3 号文件末尾后就回到 0 号文件开头。
checkpoint 是当前要擦除的位置,也是往后推移并且循环的,擦除记录前要把记录更新到数据文件里。
write pos 和 checkpoint 之间的部分就是空着的可写部分,可以用来记录新的操作。如果 write pos 追上checkpoint,表示redo log写满了,这时候不能再执行新的更新,得停下来先擦掉一些记录,把 checkpoint 推进一下。
innodb_flush_log_at_trx_commit:这个参数控制 redo log 的写入策略,它有三种可能取值:
- 设置为0:表示每次事务提交时都只是把 redo log 留在 redo log buffer 中,数据库宕机可能会丢失数据。
- 设置为1(默认值):表示每次事务提交时都将 redo log 直接持久化到磁盘,数据最安全,不会因为数据库宕机丢失数据,但是效率稍微差一点,线上系统推荐这个设置。
- 设置为2:表示每次事务提交时都只是把 redo log 写到操作系统的缓存page cache里,这种情况如果数据库宕机是不会丢失数据的,但是操作系统如果宕机了,page cache里的数据还没来得及写入磁盘文件的话就会丢失数据。
InnoDB 有一个后台线程,每隔 1 秒,就会把 redo log buffer 中的日志,调用 操作系统函数 write 写到文件系统的 page cache,然后调用操作系统函数 fsync 持久化到磁盘文件。
redo log写入策略参看下图:

sql
# 查看innodb_flush_log_at_trx_commit参数值:
show variables like 'innodb_flush_log_at_trx_commit';
# 设置innodb_flush_log_at_trx_commit参数值(也可以在my.ini或my.cnf文件里配置):
set global innodb_flush_log_at_trx_commit=1;
2、bin log
2.1、二进制归档日志
binlog二进制日志记录保存了所有执行过的修改操作语句,不保存查询操作。如果 MySQL 服务意外停止,可通过二进制日志文件排查,用户操作或表结构操作,从而来恢复数据库数据。
启动binlog记录功能,会影响服务器性能,但如果需要恢复数据或主从复制功能,则好处则大于对服务器的影响。
sql
# 查看binlog相关参数
show variables like '%log_bin%';

MySQL5.7 版本中,binlog默认是关闭的,8.0版本默认是打开的。上图中log_bin的值是OFF就代表binlog是关闭状态,打开binlog功能,需要修改配置文件my.ini(windows)或my.cnf(linux),然后重启数据库。
在配置文件中的[mysqld]部分增加如下配置:
XML
# log-bin设置binlog的存放位置,可以是绝对路径,也可以是相对路径,这里写的相对路径,则binlog文件默认会放在data数据目录下
log-bin=mysql-binlog
# Server Id是数据库服务器id,随便写一个数都可以,这个id用来在mysql集群环境中标记唯一mysql服务器,集群环境中每台mysql服务器的id不能一样,不加启动会报错
server-id=1
# 其他配置
binlog_format = row
# 日志文件格式,下面会详细解释
expire_logs_days = 15
# 执行自动删除距离当前15天以前的binlog日志文件的天数, 默认为0, 表示不自动删除
max_binlog_size = 200M
# 单个binlog日志文件的大小限制,默认为 1GB
重启数据库后我们再去看data数据目录会多出两个文件,第一个就是binlog日志文件,第二个是binlog文件的索引文件,这个文件管理了所有的binlog文件的目录。

当然也可以执行命令查看有多少binlog文件
sql
show binary logs;
show variables like '%log_bin%';

- log_bin:binlog日志是否打开状态
- log_bin_basename:是binlog日志的基本文件名,后面会追加标识来表示每一个文件,binlog日志文件会滚动增加
- log_bin_index:指定的是binlog文件的索引文件,这个文件管理了所有的binlog文件的目录。
- sql_log_bin:sql语句是否写入binlog文件,ON代表需要写入,OFF代表不需要写入。如果想在主库上执行一些操作,但不复制到slave库上,可以通过修改参数sql_log_bin来实现。比如说,模拟主从同步复制异常。
2.2、binlog 的日志格式
用参数 binlog_format 可以设置binlog日志的记录格式,mysql支持三种格式类型:
- STATEMENT:基于SQL语句的复制,每一条会修改数据的sql都会记录到master机器的bin-log中,这种方式日志量小,节约IO开销,提高性能,但是对于一些执行过程中才能确定结果的函数,比如UUID()、SYSDATE()等函数如果随sql同步到slave机器去执行,则结果跟master机器执行的不一样。
- ROW:基于行的复制,日志中会记录成每一行数据被修改的形式,然后在slave端再对相同的数据进行修改记录下每一行数据修改的细节,可以解决函数、存储过程等在slave机器的复制问题,但这种方式日志量较大,性能不如Statement。举个例子,假设update语句更新10行数据,Statement方式就记录这条update语句,Row方式会记录被修改的10行数据。
- MIXED:混合模式复制,实际就是前两种模式的结合,在Mixed模式下,MySQL会根据执行的每一条具体的sql语句来区分对待记录的日志形式,也就是在Statement和Row之间选择一种,如果sql里有函数或一些在执行时才知道结果的情况,会选择Row,其它情况选择Statement,推荐使用这一种。
2.3、binlog写入磁盘机制
binlog写入磁盘机制主要通过 sync_binlog 参数控制,默认值是 0。
- 为0的时候,表示每次提交事务都只 write 到page cache,由系统自行判断什么时候执行 fsync 写入磁盘。虽然性能得到提升,但是机器宕机,page cache里面的 binlog 会丢失。
- 也可以设置为1,表示每次提交事务都会执行 fsync 写入磁盘,这种方式最安全。
- 还有一种折中方式,可以设置为N(N>1),表示每次提交事务都write 到page cache,但累积N个事务后才 fsync 写入磁盘,这种如果机器宕机会丢失N个事务的binlog。
发生以下任何事件时, binlog日志文件会重新生成:
- 服务器启动或重新启动
- 服务器刷新日志,执行命令flush logs
- 日志文件大小达到 max_binlog_size 值,默认值为 1GB
2.4、删除 binlog 日志文件
sql
# 删除当前的binlog文件
reset master;
# 删除指定日志文件之前的所有日志文件,下面这个是删除6之前的所有日志文件,当前这个文件不删除
purge master logs to 'mysql-binlog.000006';
# 删除指定日期前的日志索引中binlog日志文件
purge master logs before '2023-01-21 14:00:00';
2.5、查看 binlog 日志文件
可以用mysql自带的命令工具 mysqlbinlog 查看binlog日志内容
bash
# 查看bin-log二进制文件(命令行方式,不用登录mysql)
mysqlbinlog --no-defaults -v --base64-output=decode-rows D:/dev/mysql-5.7.25-winx64/data/mysql-binlog.000007
# 查看bin-log二进制文件(带查询条件)
mysqlbinlog --no-defaults -v --base64-output=decode-rows D:/dev/mysql-5.7.25-winx64/data/mysql-binlog.000007 start-datetime="2023-01-21 00:00:00" stop-datetime="2023-02-01 00:00:00" start-position="5000" stop-position="20000"
执行mysqlbinlog命令
bash
mysqlbinlog --no-defaults -v --base64-output=decode-rows D:/dev/mysql-5.7.25-winx64/data/mysql-binlog.000007
2.6、binlog日志文件恢复数据
用binlog日志文件恢复数据其实就是回放执行之前记录在binlog文件里的sql,举一个数据恢复的例子
sql
# 先执行刷新日志的命令生成一个新的binlog文件mysql-binlog.000008,后面我们的修改操作日志都会记录在最新的这个文件里
flush logs;
# 执行两条插入语句
INSERT INTO `test`.`account` (`id`, `name`, `balance`) VALUES ('4', 'zhuge', '666');
INSERT INTO `test`.`account` (`id`, `name`, `balance`) VALUES ('5', 'zhuge1', '888');
# 假设现在误操作执行了一条删除语句把刚新增的两条数据删掉了
delete from account where id > 3;
现在需要恢复被删除的两条数据,我们先查看binlog日志文件
bash
mysqlbinlog --no-defaults -v --base64-output=decode-rows D:/dev/mysql-5.7.25-winx64/data/mysql-binlog.000008
文件内容如下:
sql
SET @@SESSION.GTID_NEXT= 'ANONYMOUS'/*!*/;
# at 219
#230127 23:32:24 server id 1 end_log_pos 291 CRC32 0x4528234f Query thread_id=5 exec_time=0 error_code=0
SET TIMESTAMP=1674833544/*!*/;
SET @@session.pseudo_thread_id=5/*!*/;
SET @@session.foreign_key_checks=1, @@session.sql_auto_is_null=0, @@session.unique_checks=1, @@session.autocommit=1/*!*/;
SET @@session.sql_mode=1342177280/*!*/;
SET @@session.auto_increment_increment=1, @@session.auto_increment_offset=1/*!*/;
/*!\C utf8 *//*!*/;
SET @@session.character_set_client=33,@@session.collation_connection=33,@@session.collation_server=33/*!*/;
SET @@session.lc_time_names=0/*!*/;
SET @@session.collation_database=DEFAULT/*!*/;
BEGIN
/*!*/;
# at 291
#230127 23:32:24 server id 1 end_log_pos 345 CRC32 0x7482741d Table_map: `test`.`account` mapped to number 99
# at 345
#230127 23:32:24 server id 1 end_log_pos 396 CRC32 0x5e443cf0 Write_rows: table id 99 flags: STMT_END_F
### INSERT INTO `test`.`account`
### SET
### @1=4
### @2='zhuge'
### @3=666
# at 396
#230127 23:32:24 server id 1 end_log_pos 427 CRC32 0x8a0d8a3c Xid = 56
COMMIT/*!*/;
# at 427
#230127 23:32:40 server id 1 end_log_pos 492 CRC32 0x5261a37e Anonymous_GTID last_committed=1 sequence_number=2 rbr_only=yes
/*!50718 SET TRANSACTION ISOLATION LEVEL READ COMMITTED*//*!*/;
SET @@SESSION.GTID_NEXT= 'ANONYMOUS'/*!*/;
# at 492
#230127 23:32:40 server id 1 end_log_pos 564 CRC32 0x01086643 Query thread_id=5 exec_time=0 error_code=0
SET TIMESTAMP=1674833560/*!*/;
BEGIN
/*!*/;
# at 564
#230127 23:32:40 server id 1 end_log_pos 618 CRC32 0xc26b6719 Table_map: `test`.`account` mapped to number 99
# at 618
#230127 23:32:40 server id 1 end_log_pos 670 CRC32 0x8e272176 Write_rows: table id 99 flags: STMT_END_F
### INSERT INTO `test`.`account`
### SET
### @1=5
### @2='zhuge1'
### @3=888
# at 670
#230127 23:32:40 server id 1 end_log_pos 701 CRC32 0xb5e63d00 Xid = 58
COMMIT/*!*/;
# at 701
#230127 23:34:23 server id 1 end_log_pos 766 CRC32 0xa0844501 Anonymous_GTID last_committed=2 sequence_number=3 rbr_only=yes
/*!50718 SET TRANSACTION ISOLATION LEVEL READ COMMITTED*//*!*/;
SET @@SESSION.GTID_NEXT= 'ANONYMOUS'/*!*/;
# at 766
#230127 23:34:23 server id 1 end_log_pos 838 CRC32 0x687bdf88 Query thread_id=7 exec_time=0 error_code=0
SET TIMESTAMP=1674833663/*!*/;
BEGIN
/*!*/;
# at 838
#230127 23:34:23 server id 1 end_log_pos 892 CRC32 0x4f7b7d6a Table_map: `test`.`account` mapped to number 99
# at 892
#230127 23:34:23 server id 1 end_log_pos 960 CRC32 0xc47ac777 Delete_rows: table id 99 flags: STMT_END_F
### DELETE FROM `test`.`account`
### WHERE
### @1=4
### @2='zhuge'
### @3=666
### DELETE FROM `test`.`account`
### WHERE
### @1=5
### @2='zhuge1'
### @3=888
# at 960
#230127 23:34:23 server id 1 end_log_pos 991 CRC32 0x386699fe Xid = 65
COMMIT/*!*/;
SET @@SESSION.GTID_NEXT= 'AUTOMATIC' /* added by mysqlbinlog */ /*!*/;
DELIMITER ;
# End of log file
找到两条插入数据的sql,每条sql的上下都有BEGIN和COMMIT,我们找到第一条sql BEGIN前面的文件位置标识 at 219 (这是文件的位置标识),再找到第二条sql COMMIT后面的文件位置标识 at 701
我们可以根据文件位置标识来恢复数据,执行如下sql:
bash
mysqlbinlog --no-defaults --start-position=219 --stop-position=701 --database=test D:/dev/mysql-5.7.25-winx64/data/mysql-binlog.000009 | mysql -uroot -p123456 -v test
# 补充一个根据时间来恢复数据的命令,我们找到第一条sql BEGIN前面的时间戳标记 SET TIMESTAMP=1674833544,再找到第二条sql COMMIT后面的时间戳标记 SET TIMESTAMP=1674833663,转成datetime格式
mysqlbinlog --no-defaults --start-datetime="2023-1-27 23:32:24" --stop-datetime="2023-1-27 23:34:23" --database=test D:/dev/mysql-5.7.25-winx64/data/mysql-binlog.000009 | mysql -uroot -p123456 -v test
被删除数据被恢复!
注意:如果要恢复大量数据,比如程序员经常说的删库跑路的话题,假设我们把数据库所有数据都删除了要怎么恢复了,如果数据库之前没有备份,所有的binlog日志都在的话,就从binlog第一个文件开始逐个恢复每个binlog文件里的数据,这种一般不太可能,因为binlog日志比较大,早期的binlog文件会定期删除的,所以一般不可能用binlog文件恢复整个数据库的。
一般我们推荐的是每天(在凌晨后)需要做一次全量数据库备份,那么恢复数据库可以用最近的一次全量备份再加上备份时间点之后的binlog来恢复数据。
备份数据库一般可以用mysqldump命令工具
bash
mysqldump -u root 数据库名>备份文件名; #备份整个数据库
mysqldump -u root 数据库名 表名字>备份文件名; #备份整个表
mysql -u root test < 备份文件名 #恢复整个数据库,test为数据库名称,需要自己先建一个数据库test
3、undo log
3.1、undo log回滚日志
InnoDB对undo log文件的管理采用段的方式,也就是回滚段(rollback segment) 。每个回滚段记录了 1024 个 undo log segment ,每个事务只会使用一个undo log segment。
在MySQL5.5的时候,只有一个回滚段,那么最大同时支持的事务数量为1024个。在MySQL 5.6开始,InnoDB支持最大128个回滚段,故其支持同时在线的事务限制提高到了 128*1024 。
bash
innodb_undo_directory:设置undo log文件所在的路径。该参数的默认值为"./",即innodb数据文件存储位置,目录下ibdata1文件就是undo log存储的位置。
innodb_undo_logs: 设置undo log文件内部回滚段的个数,默认值为128。
innodb_undo_tablespaces: 设置undo log文件的数量,这样回滚段可以较为平均地分布在多个文件中。设置该参数后,会在路径innodb_undo_directory看到undo为前缀的文件。
3.2、undo log日志删除
新增类型的,在事务提交之后就可以清除掉了。
修改类型的,事务提交之后不能立即清除掉,这些日志会用于mvcc。只有当没有事务用到该版本信息时才可以清除。
4、错误日志
Mysql还有一个比较重要的日志是错误日志,它记录了数据库启动和停止,以及运行过程中发生任何严重错误时的相关信息。当数据库出现任何故障导致无法正常使用时,建议首先查看此日志。
在MySQL数据库中,错误日志功能是默认开启的,而且无法被关闭。
sql
# 查看错误日志存放位置
show variables like '%log_error%';
5、通用日志
通用查询日志记录用户的所有操作,包括启动和关闭MySQL服务、所有用户的连接开始时间和截止时间、发给 MySQL 数据库服务器的所有 SQL 指令等,如select、show等,无论SQL的语法正确还是错误、也无论SQL执行成功还是失败,MySQL都会将其记录下来。
通用查询日志用来还原操作时的具体场景,可以帮助我们准确定位一些疑难问题,比如重复支付等问题。
general_log:是否开启日志参数,默认为OFF,处于关闭状态,因为开启会消耗系统资源并且占用磁盘空间。一般不建议开启,只在需要调试查询问题时开启。
general_log_file:通用查询日志记录的位置参数。
sql
show variables like '%general_log%';
# 打开通用查询日志
SET GLOBAL general_log=on;
注意:
1、binlog属于Server层,redolog属于Innodb存储引擎独有的。
2、由于随机磁盘读写效率非常差,所以innodb通过将更新放到BufferPool中操作,然后顺序写日志文件,再异步系统刷盘来完成更新,这种机制提供高并发高可用的可能。