软考必考・哈夫曼编码「表格 + 极简图」一题搞定
字符:a b c d e f 频率:45 13 12 16 9 5
1)题目表格(考试原题样式)
表格
| 字符 | a | b | c | d | e | f |
|---|---|---|---|---|---|---|
| 频率 | 45 | 13 | 12 | 16 | 9 | 5 |
**问题:**1)定长编码至少几位?2)构造哈夫曼树并给出各字符编码。
2)标准答案
1)3 位(2³=8≥6)2)编码(左 0 右 1,小左大右):
- a:0
- b:111
- c:110
- d:101
- e:1001
- f:1000
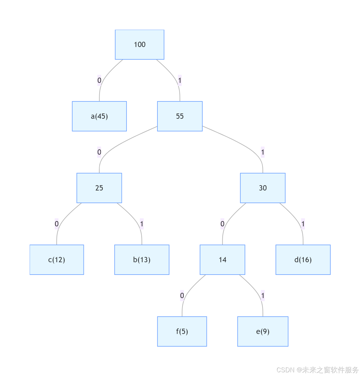
字符:a b c d e f频率:45 13 12 16 9 5
规则(全程不变)
- 每次取当前最小 2 个
- 小的放左(0),大的放右(1)
- 合并 = 左 + 右,新节点放回去继续比
第一轮(初始)
当前所有节点:5(f)、9(e)、12(c)、13(b)、16(d)、45(a)
最小两个:5 和 9 左:5 (f) 右:9 (e)合并:14
剩余:12(c)、13(b)、14、16(d)、45(a)
第二轮
当前所有节点:12(c)、13(b)、14、16(d)、45(a)
最小两个:12 和 13 左:12 (c) 右:13 (b)合并:25
剩余:14、16(d)、25、45(a)
第三轮
当前所有节点:14、16(d)、25、45(a)
最小两个:14 和 16 左:14 右:16 (d)合并:30
剩余:25、30、45(a)
第四轮
当前所有节点:25、30、45(a)
最小两个:25 和 30 左:25 右:30合并:55
剩余:45(a)、55
第五轮(最后)
当前所有节点:45(a)、55
最小两个:45 和 55 左:45 (a) 右:55合并:100(根)

人人皆为创造者,共创方能共成长
每个人都是使用者,也是创造者;是数字世界的消费者,更是价值的生产者与分享者。在智能时代的浪潮里,单打独斗的发展模式早已落幕,唯有开放连接、创意共创、利益共享,才能让个体价值汇聚成生态合力,让技术与创意双向奔赴,实现平台与伙伴的快速成长、共赢致远。
原创永久分成,共赴星辰大海
原创创意共创、永久收益分成,是东方仙盟始终坚守的核心理念。我们坚信,每一份原创智慧都值得被尊重与回馈,以永久分成锚定共创初心,让创意者长期享有价值红利,携手万千伙伴向着科技星辰大海笃定前行,拥抱硅基 生命与数字智能交融的未来,共筑跨越时代的数字文明共同体。
东方仙盟:拥抱知识开源,共筑数字新生态
在全球化与数字化浪潮中,东方仙盟始终秉持开放协作、知识共享的理念,积极拥抱开源技术与开放标准。我们相信,唯有打破技术壁垒、汇聚全球智慧,才能真正推动行业的可持续发展。
开源赋能中小商户:通过将前端异常检测、跨系统数据互联等核心能力开源化,东方仙盟为全球中小商户提供了低成本、高可靠的技术解决方案,让更多商家能够平等享受数字转型的红利。
共建行业标准:我们积极参与国际技术社区,与全球开发者、合作伙伴共同制定开放协议 与技术规范,推动跨境零售、文旅、餐饮等多业态的系统互联互通,构建更加公平、高效的数字生态。
知识普惠,共促发展:通过开源社区 、技术文档与培训体系,东方仙盟致力于将前沿技术转化为可落地的行业实践,赋能全球合作伙伴,共同培育创新人才,推动数字经济 的普惠式增长
阿雪技术观
在科技发展浪潮中,我们不妨积极投身技术共享。不满足于做受益者,更要主动担当贡献者 。无论是分享代码、撰写技术博客,还是参与开源项目 维护改进,每一个微小举动都可能蕴含推动技术进步的巨大能量。东方仙盟是汇聚力量的天地,我们携手在此探索硅基 生命,为科技进步添砖加瓦。
Hey folks, in this wild tech - driven world, why not dive headfirst into the whole tech - sharing scene? Don't just be the one reaping all the benefits; step up and be a contributor too. Whether you're tossing out your code snippets , hammering out some tech blogs, or getting your hands dirty with maintaining and sprucing up open - source projects, every little thing you do might just end up being a massive force that pushes tech forward. And guess what? The Eastern FairyAlliance is this awesome place where we all come together. We're gonna team up and explore the whole silicon - based life thing, and in the process, we'll be fueling the growth of technology