1.自举电容定义
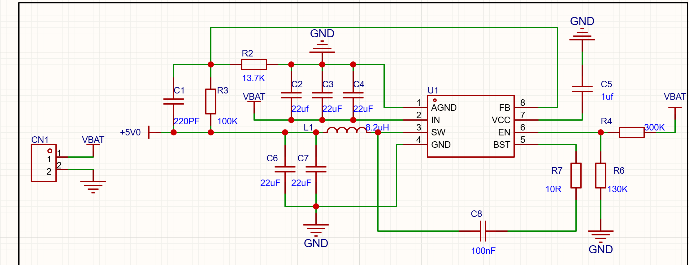
C8是DC-DC的自举电容,连接BST和SW引脚

Bootstarp电容:本质是一个"悬浮供电小电池",专门用来驱动高端功率MOS管的专用电容。它通过"电容电压不能突变"的原理,临时生成一个比电源电压更高的驱动电压,解决高端MOS管无法导通的难题。
2.为什么必须要有自举电容?
DC-DC芯片内部有两个MOS管:高端MOS和低端MOS,它们交替导通实现能量转换。

关于LDO与DCDC电源(粗浅认知与比较)_ldo芯片降压效率-CSDN博客
低端MOS的源级直接接地,栅极只要有5V电压就能轻松导通
高端MOS的源极不接地,而是接在不断跳变的SW开关节点上
当高端MOS想导通时,它的源极电压已经等于输出电压。此时要让MOS管导通,栅极电压必须比源极高至少1.5V(Vgs阈值),这个值比芯片的VCC高,即内部电路无法产生这么高的电压,这就是自举电容要解决的问题。
3.自举电容的工作流程
充电阶段(低端MOS导通)
- 低端MOS导通,SW节点被拉到0V
- 芯片内部的自举二极管(集成在内部)导通,用VCC给自举电容C8充电
- 充电完成后,C8两端电压VCC电压
自举升压阶段(高端MOS导通)
- 低端MOS关断,高端MOS准备导通
- SW节点电压瞬间跳升到VBAT
- 由于电容电压不能突变,C8的负极(接SW)升到VBAT,正极(接BST)也跟着升高4.2V
- 此时BST引脚电压=SW电压+C8电压 = VBAT+VCC
- 这个电压直接加到高端MOS的栅极,相对于源极的VBAT,有VCC的压差,完全能够让MOS管导通
自举电容就像一个"电梯",自己先充好电,然后踩点SW节点一起往上跳,把栅极驱动电压举到足够高的水平。