一、案例背景
随着消费者对食品安全、品质和多样化需求的不断提升,速冻食品行业正经历着从传统制造向智能化生产的转型升级。国内某大型速冻食品企业为提升生产效率、确保食品安全可追溯,投资建设了一条全新的智能化加工与包装产线。这条产线整合了多国先进设备,旨在打造从原料处理、成型加工、快速冷冻到自动包装、分拣码垛的全流程工业自动化生产线。
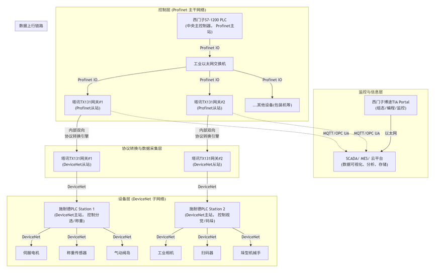
然而,在集成国际一流设备的过程中,企业遇到了显著的总线协议 异构挑战。产线的主控制系统采用了西门子S7-1200系列PLC ,通过Profinet 工业以太网协议,负责统筹MES指令、协调产线节拍,并控制关键的德国进口成型机、荷兰高速包装机等核心设备。而在原料分选、重量检测、视觉品检及箱体码垛等关键工位,则采用了性能稳定、性价比高的施耐德Modicon M系列PLC ,其通过DeviceNet 现场总线协议,高效控制着伺服系统、传感器阵列及气动执行机构。这两套分别基于Profinet和DeviceNet的控制系统各自形成了高效但封闭的"信息孤岛"。西门子主站无法实时获取施耐德工位的原料批次、重量偏差、视觉检测结果等关键质量数据 ,而施耐德单元也无法及时接收来自中央控制系统的生产配方、包装规格切换指令 ,导致整线协同效率低下,换产准备时间长,质量数据追溯困难,严重制约了产线向工业物联网驱动的柔性制造与数字化管理升级。

二、协议转换网关功能简介
为打通上述协议壁垒,项目引入了塔讯TX131-RE-DNS/PNS协议转换网关 。该产品是一款专为解决复杂工业现场总线协议 互联互通难题而设计的高性能工业网关。
塔讯网关的核心功能是实现Profinet 与DeviceNet 之间的双向、实时、透明的协议转换。在产线网络中,它一端作为从站接入西门子S7-1200 PLC的Profinet主站网络,被识别为一个标准的PN IO设备;另一端则作为从站接入施耐德PLC的DeviceNet主站网络,被识别为一个标准的DeviceNet从站设备。网关内部集成了高性能双核处理器和专用的协议转换芯片,能够以极低的延迟(通常<5ms)完成两种协议数据帧的解析、映射与转发,实现控制指令与过程数据的无缝桥接。
不仅如此,塔讯网关更是一个功能强大的边缘智能网关 和数据采集器 。它不仅能完成控制层的数据交换,还能对流经的数据进行采集、缓存和预处理。其内置的嵌入式系统支持通过以太网接口,将采集到的设备状态、工艺参数、产量、能耗等数据,以MQTT、OPC UA等标准协议直接上传至企业级的SCADA系统或工业物联网平台,为生产监控、质量分析、能效管理和预测性维护提供实时、可靠的数据源。其坚固的工业级设计(IP40防护、宽温宽压、无风扇),确保了在食品加工车间可能存在的潮湿、低温及频繁冲洗环境下的长期稳定运行。
- 系统结构拓扑图
四、解决方案
本项目采用以塔讯TX131网关为核心的异构网络融合与数据集成方案,具体实施如下:
1. 网络架构融合:在中央控制柜与各施耐德控制站(如分选站、检测站、码垛站)之间部署塔讯TX131网关。将原本独立的Profinet主干网与多个DeviceNet设备子网,通过网关桥接为一个逻辑统一的控制数据网络。
2. 分布式网关部署:在产线的几个关键且独立的施耐德PLC控制站各部署1台TX131网关。每台网关的Profinet端口通过工业级屏蔽网线接入主Profinet环网交换机;其DeviceNet端口通过专用五芯屏蔽电缆接入对应施耐德PLC的DeviceNet主站模块网络。
3. 数据映射策略:针对每个工艺站点的控制与数据需求,精确定义双向交换的数据点。例如,对于"重量检测站",映射数据包括:西门子下发的"产品标准重量"、"允许检测指令";施耐德上报的"实际测量重量"、"重量超差报警"、"站就绪状态"。通过在TX131的图形化配置软件中完成这些数据点的双向映射,实现无感、精准的数据传输。
4. 构建边缘数据节点 :启用TX131网关的数据采集器 功能,对经过网关的所有I/O数据及扩展的Modbus TCP/RTU设备数据进行集中采集。配置其通过以太网,将打包后的JSON格式数据或通过OPC UA服务器,将实时数据推送至车间级的工业物联网平台,实现产线状态的全景可视化与深度数据分析。

五、实施与配置过程
1. 需求分析与规划:与工艺、设备和电气工程师共同工作,详细定义每个施耐德控制站与西门子主站之间需要交换的所有信号,包括数字量I/O、模拟量、以及必要的数据块(如配方参数、产量统计),形成详细的《数据交换点表》。
2. 硬件安装:
在施耐德控制柜内为TX131网关预留安装位置(DIN导轨),并提供稳定的24VDC电源。
使用标准的Profinet电缆(带屏蔽层)连接网关的PN端口至最近的Profinet交换机端口。
使用DeviceNet专用粗缆/细缆和接头,严格按照规范连接网关的DN端口至施耐德PLC的DeviceNet扫描器端口,并做好终端电阻和屏蔽层接地。
3. 西门子TIA Portal工程组态:
在TIA Portal项目中安装TX131网关的GSDML文件。
在"网络视图"中,从硬件目录将TX131网关拖入Profinet网络,为其分配唯一的设备名称(如"Gateway_WeighingStation")和IP地址。
根据《数据交换点表》,在网关的设备视图中添加相应字节长度的输入/输出模块。例如,为"重量检测站"网关添加2字节输入(用于接收状态)和4字节输出(用于发送指令和参数)。系统会自动分配I/O地址,如IW100-IW101(输入),QW100-QW103(输出)。
4. 施耐德EcoStruxure Machine Expert配置:
在施耐德PLC的硬件配置中,添加DeviceNet主站模块,并扫描网络。
从EDS库中选择或手动添加TX131网关对应的设备文件,将其配置为DeviceNet网络上的一个从站设备,分配唯一的节点地址(如5),并配置其输入/输出大小为2字节输出(对应西门子输入)、4字节输入(对应西门子输出)。
5. 塔讯网关核心配置:
通过网线连接笔记本电脑和TX131网关的配置口,使用其专用配置软件"Tacsn Configurator"登录。
网络参数设置:在"Profinet"选项卡中,设置与TIA Portal中一致的设备名称和IP。在"DeviceNet"选项卡中,设置与施耐德网络中一致的节点地址和波特率(如125Kbps, 500Kbps)。
数据映射配置:进入"数据映射"界面,进行双向映射。将"西门子输入区(IW100-IW101)"映射到"施耐德输出区(分配给网关的Output区)";将"西门子输出区(QW100-QW103)"映射到"施耐德输入区(分配给网关的Input区)"。此操作建立了物理地址的逻辑连接。
物联网功能配置:在"数据上传"选项卡,启用MQTT客户端或OPC UA服务器功能,设置目标平台IP、端口、主题,并选择需要上传的数据变量。
将完整配置下载到网关硬件,并重启使其生效。
6. 系统集成调试:
- 基础通信测试:在TIA Portal中强制修改西门子PLC输出到网关的数据(如QW100的值),在施耐德编程软件中监控对应的输入地址,验证数据是否从西门子正确传至施耐德,并进行反向测试。
- 功能联调:模拟完整生产流程。例如,西门子PLC下发"开始检测"指令和标准重量值,观察施耐德控制的分选机构是否动作,并将实测重量和结果状态返回。
- 数据上传验证 :在工业物联网平台监控界面,验证从TX131网关上传的实时数据是否正确显示和更新。
- 稳定性测试:进行72小时连续不间断运行测试,监控通信稳定性、数据一致性和系统延迟。
六、项目痛点、应用效果与前后对比
项目痛点:
1. 控制孤岛,协同困难:Profinet主网与DeviceNet子网物理隔离,中央控制器(西门子)无法对施耐德工位进行实时调度和监控,产线节拍难以同步,柔性生产受阻。
2. 信息不透明,追溯困难:关键工位(如重量检测、视觉品检)的质量数据停留在本地,无法自动汇总到中央系统,产品质量追溯依赖人工记录,效率低、易出错,不符合现代食品安全管理体系要求。
3. 换产效率低下:生产不同规格产品时,需要技术人员分别到多个施耐德控制柜手动修改参数,换产准备时间长达数小时,影响设备利用率。
4. 运维成本高:设备故障时,维修人员需要分别登录两套系统进行诊断,故障定位时间长,影响生产连续性。
应用效果与实施前后对比:
|--------------|-----------------------------------------|----------------------------------------------------------------------------|
| 对比维度 | 实施前 | 实施后 |
| 系统互联性 | Profinet与DeviceNet网络独立,数据不通,形成控制孤岛。 | 通过塔讯智能网关 实现双向无缝协议转换,数据流完全贯通,系统融为一体。 |
| 生产协同与柔性 | 各工位独立运行,节拍不统一;换产需多点位手动设置,平均耗时3-4小时。 | 中央PLC统一调度,全产线节拍同步;配方参数远程统一下发,换产时间缩短至30分钟以内。 |
| 质量管控与追溯 | 质量数据人工记录,纸质追溯,效率低、易遗漏。 | 关键质量数据(重量、视觉结果)通过网关作为数据采集器实时自动上传,实现电子化、全流程质量追溯,符合HACCP/FSSC22000等体系要求。 |
| 运维效率 | 故障需分别排查两套系统,平均修复时间(MTTR)> 90分钟。 | 在统一的SCADA界面监控所有设备状态,快速定位故障点,MTTR降低至30分钟以内。 |
| 数据价值挖掘 | 生产数据分散,无法用于分析优化。 | 网关作为物联网网关 ,将设备状态、产量、能耗等数据上传至工业物联网平台,为生产优化、能效分析和预测性维护提供数据基础。 |
| 系统扩展性 | 新增设备受协议限制,集成成本高、周期长。 | 采用标准化网关方案,未来扩展不同协议的设备更加灵活便捷,保护了现有投资。 |
七、总结
在本速冻食品产线智能化升级案例中,塔讯TX 131-RE-DNS/PNS协议转换网关 发挥了至关重要的作用。它成功破解了西门子Profinet 网络与施耐德DeviceNet网络之间的通信壁垒,将原本独立的"自动化孤岛"整合为一个高效协同的有机整体。
该方案的价值远不止于实现基础的协议转换 和控制数据互通。TX131网关作为部署在设备层的边缘智能网关 和数据采集器 ,扮演了承上启下的关键角色:向下,它统一了异构设备的接入语言;向上,它提供了标准化的数据服务接口。这为企业构建车间级的工业物联网、实现生产数据的全面感知和深度应用奠定了坚实基础。最终,企业不仅实现了产线效率的显著提升和运维成本的大幅降低,更在食品安全数字化追溯和生产精细化管控方面迈上了新台阶,增强了其在快速消费品市场的核心竞争力。
实践证明,在面对食品、医药等对流程管控和可追溯性要求极高的行业时,采用专业的工业网关实现多协议融合与数据集成,是实现智能制造和数字化转型的一条高效、可靠且极具性价比的路径。塔讯TX131网关以其卓越的稳定性和易用性,为此类应用提供了优秀的范例。
(相关技术交流咨询售后请与王工留言)

